Qu'est ce qu'un arbre de décision
Un arbre de décision, également connu sous les noms d'arbre décisionnel et de diagramme de décision, est un schéma représentant les résultats possibles d'une série de choix interconnectés. Il permet à une personne ou une organisation d'évaluer différentes actions possibles en fonction de leur coût, leur probabilité et leurs bénéfices. Il peut être utilisé pour alimenter une discussion informelle ou pour générer un algorithme qui détermine le meilleur choix de façon mathématique.
Les entreprises utilisent souvent les arbres de décision pour planifier une stratégie, analyser une enquête et arriver à des conclusions. Les organismes de prêt et les banques utilisent des arbres de décision pour calculer le risque des prêts et les opportunités d'investissement. Ces diagrammes sont également prisés dans le domaine de l'infographie : ils apparaissent souvent dans les magazines et sur les médias sociaux. Le fait est que les arbres de décision peuvent être utilisés pour évaluer à peu près n'importe quelle question et visualiser les résultats possibles.
Un arbre de décision commence généralement par un nœud d'où découlent plusieurs résultats possibles. Chacun de ces résultats mène à d'autres nœuds, d'où émanent d'autres possibilités. Le schéma ainsi obtenu rappelle la forme d'un arbre.
Il existe trois types de nœuds différents : des nœuds de hasard, des nœuds de décision et des nœuds terminaux. Un nœud de hasard, représenté par un cercle, montre les probabilités de certains résultats. Un nœud de décision, représenté par un carré, illustre une décision à prendre, et un nœud terminal le résultat final d'un chemin de décision.
Les arbres de décision peuvent aussi être dessinés avec des symboles de logigramme. Certaines personnes jugent que ce procédé génère des schémas plus simples à lire et à comprendre.
Maîtrisez les bases de Lucidchart en 5 minutes
- Créez votre premier diagramme de flux de travail à partir d’un modèle ou d’une zone de travail vierge, ou importez un document.
- Ajoutez du texte, des formes et des connexions pour personnaliser votre diagramme.
- Découvrez comment ajuster le style et la mise en forme.
- Trouvez ce dont vous avez besoin grâce à la recherche de fonctionnalités.
- Partagez votre diagramme avec votre équipe pour commencer à collaborer.
Symboles des arbres de décision
| Forme | Nom | Signification |
|---|---|---|
| Nœud de décision | Indique une décision à prendre | |
| Nœud de hasard | Illustre plusieurs résultats incertains | |
| Branches alternatives | Chaque branche indique un résultat ou une action possible | |
| Alternative rejetée | Illustre un choix qui n'a pas été retenu | |
| Nœud terminal | Indique un résultat final |
Comment créer un arbre de décision avec Lucidchart
Utilisons Lucidchart pour créer un arbre décisionnel en lien avec le lancement d'un produit, afin de décider s'il est préférable d'investir d'abord dans des tests pré-commercialisation. Un arbre de décision ne comportant qu'un nombre limité de symboles (cercle, carré, ligne et triangle), nous allons partir de zéro. Connectez-vous à votre compte (si vous n'en avez pas, inscrivez-vous pour un essai gratuit d'une semaine avec Lucidchart) et suivez les étapes ci-dessous.
1. Ouvrez un document vierge
Dans la section Documents, cliquez sur le bouton orange +Document et double-cliquez.

Conseil : vous pouvez aussi cliquer sur le bouton orange avec la flèche pointant vers le bas et choisir un modèle de diagramme vierge. Si vous choisissez cette option, passez à l'étape 3.
2. Réglez les paramètres de la page
Lorsque vous ouvrez un document vierge et non un modèle, vous pouvez modifier les paramètres de la page, les marges, les guides, les grilles, les lignes et les règles. Sur la droite, vous remarquerez le menu Réglages de la page, qui vous permet de procéder à divers réglages. Il suffit de cliquer sur les options souhaitées, puis de cliquer sur les flèches à côté du titre Réglages de la page pour masquer le menu. Les arbres de décision pouvant prendre des proportions importantes, nous allons passer en mode paysage.

3. Nommez l'arbre de décision
Cliquez sur l'en-tête du diagramme vierge en haut de l'écran et entrez un nom pour le fichier.

Remarque : si vous choisissez un modèle, une fenêtre de dialogue s'ouvre. Saisissez le nom de votre diagramme, puis cliquez sur OK. Le nouveau nom s'affiche dans le coin supérieur gauche de l'écran.
4. Commencez à dessiner votre arbre de décision
Cliquez sur le rectangle et maintenez le bouton de la souris enfoncé dans l'onglet Formes, puis faites-le glisser sur la gauche de votre document. Les arbres de décision se dessinent de gauche à droite, placez-le donc aussi près de la marge que possible. Utilisez la grille et la règle pour l'aligner exactement où vous le souhaitez. Indiquez la décision dans le rectangle.

Conseil : utilisez les options de mise en forme du texte en haut du diagramme pour changer la police, la couleur, l'espacement, etc.
5. Ajoutez des nœuds
Cliquez sur un cercle et faites-le glisser sur le diagramme pour ajouter un nœud incertain. Utilisez la grille pour l'aligner sur la page. Pour ajuster la taille d'un cercle, cliquez dessus, cliquez sur un carré bleu, puis faites-le glisser. Saisissez le nom de l'issue incertaine dans le cercle.
Vous pouvez ajouter autant que possibilités que vous le souhaitez, avec un minimum de deux. Continuez à ajouter des nœuds à votre arbre jusqu'à ce que vous atteigniez l'issue de chaque choix possible.

Conseil : si vous ne voulez pas modifier la taille de chaque nœud ou cercle, il vous suffit de cliquer sur un cercle, puis d'appuyer simultanément sur les touches Commande et C de votre clavier. Ensuite, appuyez simultanément sur les touches Commande et C de votre clavier. Faites glisser le cercle dupliqué à l'endroit désiré.
6. Ajoutez des branches à l'arbre de décision
Pour tracer des lignes entre les nœuds, cliquez sur une forme, cliquez sur l'un des cercles orange et maintenez le bouton de la souris enfoncé, puis faites glisser la ligne vers le nœud suivant. Une flèche se dessine automatiquement entre les deux objets.

Conseil : pour retirer la pointe de flèche de la ligne, choisissez Sans pointe à partir de l'option Extrémité des lignes dans la barre de menu supérieure.

Lorsque vous arrivez à la fin d'une branche, où aucune autre décision n'est nécessaire sur cette trajectoire, ajoutez un triangle.

7. Ajoutez des probabilités et valeurs à votre arbre de décision
Il est temps d'évaluer l'arbre de décision, de façon à pouvoir estimer la valeur d'un résultat particulier. Regardez les cercles et ajoutez des estimations de la probabilité de chaque issue. Pour ajouter des chiffres au diagramme, cliquez sur le grand T dans les options standard et faites-le glisser à l'endroit où vous souhaitez ajouter une estimation.

Remarque : les pourcentages cumulés de chaque nœud doivent être égaux à 100. Si vous utilisez des fractions, ce total doit être égal à 1. N'hésitez pas à utiliser des données existantes si vous en avez.
Ensuite, ajoutez le coût de chaque option sur la branche (ligne de décision).

8. Calculez la valeur de chaque décision
Démarrez sur le côté droit de l'arbre et progressez vers la gauche. Soustrayez le coût de chaque décision des avantages escomptés.

Une fois les calculs terminés, vous verrez clairement quelle option vous récompensera le mieux.
9. Ajoutez des couleurs à l'arbre de décision
Une fois que vous avez terminé le design de base de votre arbre de décision, vous pouvez y ajouter des couleurs en cliquant sur un symbole, en cliquant sur l'icône Remplissage dans la barre de menu, puis en choisissant une couleur.

10. Partagez votre arbre de décision
Lorsque l'aspect de votre arbre de décision vous convient, vous pouvez le partager par e-mail, via un lien ou sur les réseaux sociaux (Facebook, Twitter, Google+ et LinkedIn) ou l'intégrer dans un site Web. Cliquez sur le bouton bleu Partager dans le coin supérieur droit de l'écran pour faire apparaître une fenêtre contextuelle. Choisissez comment vous souhaitez partager votre diagramme et entrez les informations appropriées.

Lorsque vous ajoutez un collaborateur en envoyant par e-mail un lien vers l'arbre de décision, vous pouvez travailler sur le schéma simultanément et utiliser la messagerie instantanée pour échanger.
Avantages et inconvénients des arbres décisionnels
La popularité des arbres de décision se justifie par les raisons suivantes :
- Ils sont faciles à comprendre.
- Ils peuvent être utiles avec ou sans données concrètes, et les données — quelles qu'elles soient — nécessitent une préparation minimale.
- De nouvelles options peuvent être ajoutées aux arbres existants.
- Ils permettent de sélectionner l'option la plus appropriée parmi plusieurs.
- Il est facile de les associer à d'autres outils de prise de décision.
Les arbres de décision peuvent toutefois devenir extrêmement complexes. Dans ce cas, un diagramme d'influence, plus compact, peut représenter une bonne alternative. Les diagrammes d'influence se focalisent sur les décisions, données et objectifs critiques.
Structure d'un arbre décisionnel
L'un des avantages des arbres de décision réside dans le nombre limité d'éléments qu'ils regroupent. Les principaux sont appelés nœuds et apparaissent sous forme de carré ou de cercle liés par des branches (lignes) jusqu'à ce qu'un résultat soit atteint. Les carrés représentent les décisions, tandis que les cercles symbolisent des résultats incertains.
Pour faire un arbre de décision, choisissez d'abord un support. Vous pouvez le dessiner à main levée sur du papier ou sur un tableau blanc, ou vous pouvez utiliser un logiciel d'arbres de décision spécialisé.
Dans tous les cas, voici les étapes à suivre :
1. Commencez par la décision principale. Dessinez une petite boîte pour la représenter, puis dessinez des lignes partant de la boîte vers la droite en inscrivant sur chacune une solution ou une action possible.
2. Ajoutez des nœuds de hasard et de décision pour développer l'arborescence comme suit :
- Si une autre décision est nécessaire, dessinez une autre boîte.
- Si le résultat est incertain, dessinez un cercle (les cercles représentent les nœuds de hasard).
- Si le problème est résolu, n'ajoutez rien (pour l'instant).
À partir de chaque nœud de décision, dessinez les solutions possibles. À partir de chaque nœud de hasard, dessinez des lignes représentant les résultats possibles. Si vous avez l'intention d'évaluer vos options de façon numérique, ajoutez la probabilité de chaque résultat et le coût de chaque action.
3. Continuez à développer l'arbre jusqu'à ce que chaque ligne débouche sur un nœud terminal, indiquant qu'il n'y a plus de choix à faire ni de résultats possibles à prendre en considération. Ensuite, assignez une valeur à chaque résultat possible. Cela peut être un score abstrait ou une somme d'argent. Ajoutez des triangles pour signaler les nœuds terminaux.
Une fois l'arbre de décision terminé, vous pouvez commencer à analyser la décision qui s'impose à vous.
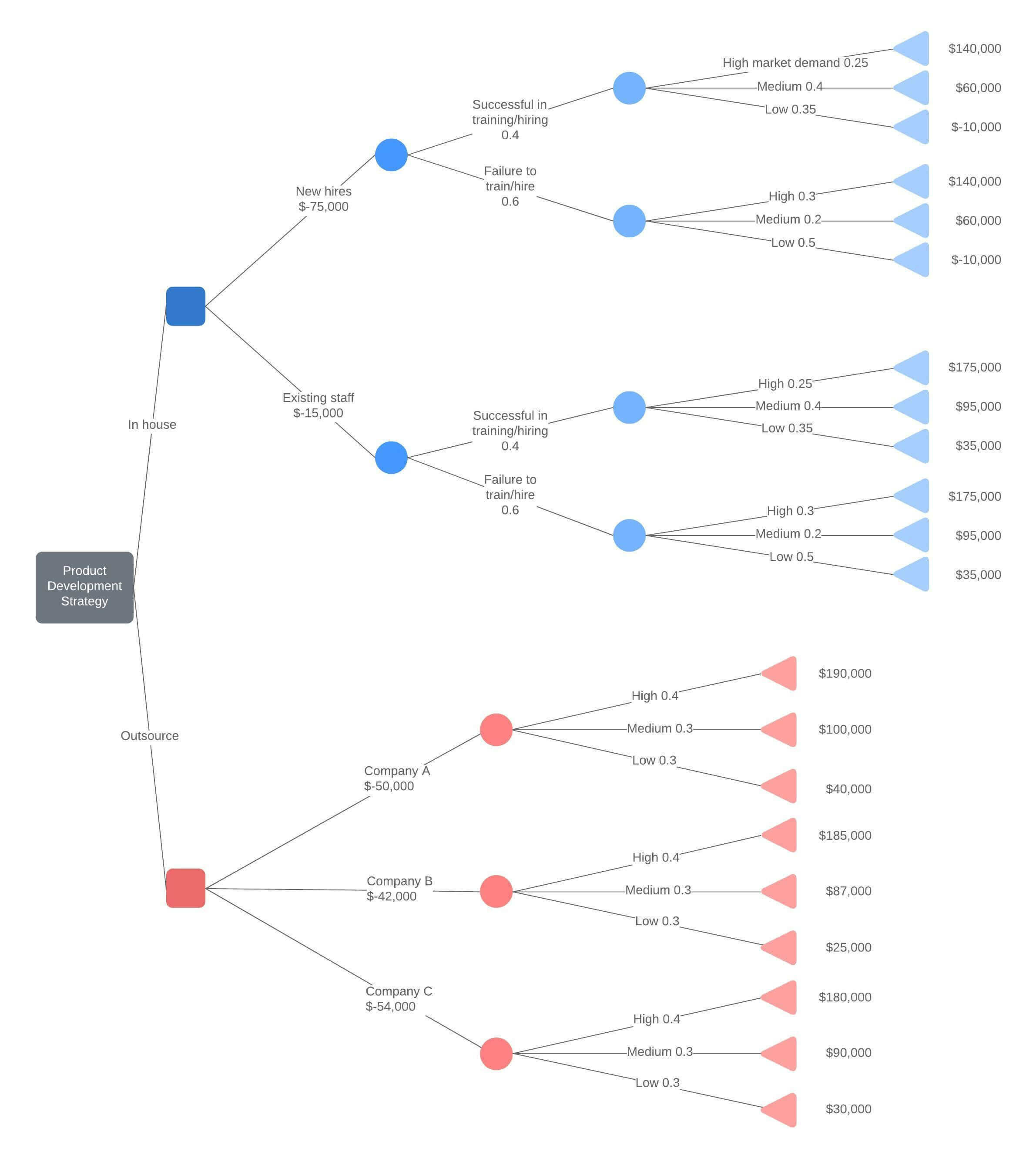
Exemple d'analyse d'un arbre de décision
En calculant l'utilité ou la valeur attendue de chaque choix de l'arbre, vous pouvez minimiser les risques et optimiser les chances de parvenir à un résultat satisfaisant.
Pour calculer l'utilité espérée d'un choix, il vous suffit de soustraire le coût de cette décision des bénéfices attendus. Les bénéfices attendus sont égaux à la valeur totale de tous les résultats qui pourraient être dus à ce choix, chaque valeur étant multipliée par la probabilité de réalisation du choix qui lui est associé. Voici comment nous calculerions ces valeurs pour l'exemple ci-dessus :
Lors de l'identification du résultat le plus souhaitable, il est important de prendre en compte les préférences du décideur. Par exemple, certains peuvent préférer des options à faible risque tandis que d'autres sont prêts à prendre des risques pour gagner davantage.
Lorsque vous utilisez votre arbre de décision avec un modèle de probabilité, vous pouvez l'utiliser pour calculer la probabilité conditionnelle d'un événement, ou la probabilité qu'il ait lieu, à supposer qu'un autre événement se produise. Pour ce faire, il suffit de commencer par l'événement initial, puis de suivre le chemin depuis cet événement jusqu'à l'événement cible, en multipliant la probabilité de chacun de ces événements ensemble.
Utilisé ainsi, l'arbre de décision équivaut à un diagramme arborescent classique, schématisant les probabilités de certains événements, par exemple le fait de tirer à pile ou face deux fois.
Les arbres de décision dans l'apprentissage automatique et l'exploration de données
Un arbre de décision peut également servir à bâtir des modèles prédictifs automatisés, dont les applications peuvent concerner l'apprentissage automatique, l'exploration de données ou les statistiques. Cette méthode, appelée « apprentissage par arbre de décision », s'appuie sur les observations relatives à un élément pour prédire la valeur de cet élément.
Dans ces arbres de décision, les nœuds représentent les données plutôt que les décisions. Ce type d'arbre est aussi appelé arbre de classification. Chaque branche contient un ensemble d'attributs (règles de classification), associés à une étiquette de classe spécifique que l'on retrouve à l'extrémité de la branche.
Ces règles, également appelées règles de décision, peuvent être exprimées sous forme de clause « si... alors », où chaque décision ou valeur de donnée forme une clause, par exemple : « si les conditions 1, 2 et 3 sont remplies, alors l'issue x sera le résultat avec une certitude de y. »
Chaque donnée supplémentaire aide le modèle à prédire avec davantage de précision à quel ensemble limité de valeurs le sujet en question appartient. Cette information peut alors être utilisée comme entrée dans un modèle de prise de décision plus vaste.
Parfois, la variable prédite est un chiffre réel, par exemple un prix. Les arbres de décision avec une infinité de résultats possibles sont appelés des arbres de régression.
Pour une précision accrue, on regroupe quelquefois plusieurs arbres dans des méthodes d'ensembles :
- L'ensachage (ou « bagging ») crée de multiples arbres en ré-échantillonnant les données source, puis fait voter ces arbres pour parvenir à un consensus.
- Une classification par forêts aléatoires consiste en de multiples arbres conçus pour accroître le taux de classification.
- Les arbres boostés peuvent être utilisés pour des arbres de régression et de classification.
- Les arbres d'une forêt de rotation sont tous formés en utilisant l'analyse en composantes principales (Principal component analysis, PCA) sur une portion aléatoire des données.
Un arbre de décision est considéré comme optimal lorsqu'il représente la plus grande quantité de données possible avec un nombre minimal de niveaux ou de questions. Les algorithmes conçus pour créer des arbres de décision optimisés incluent notamment CART, ASSISTANT, CLS et ID3/4/5. Il est également possible de créer un arbre de décision en générant des règles d'associations, en plaçant la variable cible sur la droite.
Chaque méthode doit déterminer quelle est la meilleure façon de répartir les données à chaque niveau. Les méthodes courantes pour ce faire comprennent l'indice d'impureté de Gini, le gain d'information et la réduction de la variance.
L'utilisation des arbres de décision dans l'apprentissage automatique présente plusieurs avantages :
- Le coût d'utilisation de l'arbre pour prédire des données diminue à chaque point de donnée supplémentaire.
- Ils fonctionnent aussi bien pour les données de catégorie que numériques.
- La modélisation des problèmes est possible avec plusieurs données de sortie.
- Ils utilisent un modèle de boîte blanche, ce qui rend les résultats faciles à expliquer.
- La fiabilité d'un arbre peut être testée et quantifiée.
- Ils tendent à être précis, même si les hypothèses des données source ne sont pas respectées.
Mais ils présentent aussi quelques inconvénients :
- Lors de la gestion de données de catégorie comportant plusieurs niveaux, le gain d'information est biaisé en faveur des attributs disposant du plus de niveaux.
- Les calculs peuvent devenir compliqués lorsqu'une certaine incertitude est de mise et que de nombreux résultats sont liés entre eux.
- Les conjonctions entre les nœuds sont limitées à l'opérateur « ET », alors que les graphiques décisionnels permettent de connecter des nœuds avec l'opérateur « OU ».



