
Créateur d’arbre de décision en ligne
Lucidchart est une application de création de diagrammes intelligents qui permet de réaliser des arbres de décision exceptionnels. Personnalisez les formes, importez des données et bien plus encore. Visualisez et bâtissez l’avenir où que vous soyez avec Lucidchart.
En vous inscrivant, vous acceptez nos conditions d'utilisation et vous reconnaissez avoir lu et compris notre politique de confidentialité.

Commencez à créer un arbre décisionnel en quelques minutes
Notre logiciel d’arbre de décision dispose de toutes les fonctionnalités nécessaires pour créer des arbres de décision en ligne.

Cas d’utilisation variés
Créer un arbre de décision en ligne permet de représenter facilement les résultats possibles d’un ensemble de décisions afin de clarifier les choix, les risques, les objectifs, et les gains ou pertes potentiels. Quelques minutes suffisent pour se lancer grâce à nos modèles et exemples.

Formes, symboles et notation
Lucidchart dispose de tous les symboles nécessaires pour créer un arbre de décision en ligne, notamment des nœuds, des branches, des connecteurs, ainsi que des points de départ et d’arrivée.

Fonctionnalités avancées de notre outil pour arbres de décision
Lucidchart dispose de toutes fonctionnalités nécessaires pour réaliser des arbres de décision en ligne. Ajoutez du texte, des formules et des données pour prendre des décisions importantes grâce à notre logiciel d’arbre décisionnel gratuit.

Présenter et partager votre arbre des causes en ligne
Partagez votre arbre de décision en ligne avec des adresses e-mail, générez un lien ou intégrez le document directement sur votre site. Changez vos options de partage pour empêcher toute modification indésirable ou partagez votre travail par l’intermédiaire de vos applications préférées.

Conçu pour la collaboration en équipe
Travaillez simultanément sur le même document et collaborez grâce à la fonction de chat sur de notre logiciel d’arbre de décision. Ajoutez des commentaires et des notes pour communiquer et tenir votre équipe au courant des changements.

Basé sur le cloud et compatible avec Mac et PC
Lucidchart est conçu pour les équipes sur site et à distance. Travaillez en ligne où que vous soyez, à partir d’un Mac ou d’un PC.

Sécurité et confidentialité
Nous accordons une grande importance à votre sécurité et à votre confidentialité. Lucidchart maintient des certifications de conformité à des normes telles que PCI, Privacy Shield et SOC 2.

Très bien noté
Lucidchart a des milliers d'avis 5 étoiles sur les principales applications telles que Capterra, G2 et TrustRadius.
Maîtrisez les bases de Lucidchart en 5 minutes

Maîtrisez les bases de Lucidchart en 5 minutes
- Créez votre premier diagramme de flux de travail à partir d’un modèle ou d’une zone de travail vierge, ou importez un document.
- Ajoutez du texte, des formes et des connexions pour personnaliser votre diagramme.
- Découvrez comment ajuster le style et la mise en forme.
- Trouvez ce dont vous avez besoin grâce à la recherche de fonctionnalités.
- Partagez votre diagramme avec votre équipe pour commencer à collaborer.
Modèles et exemples d’arbres de décision
Créez vos arbres de décision en ligne à l’aide de nos exemples et modèles

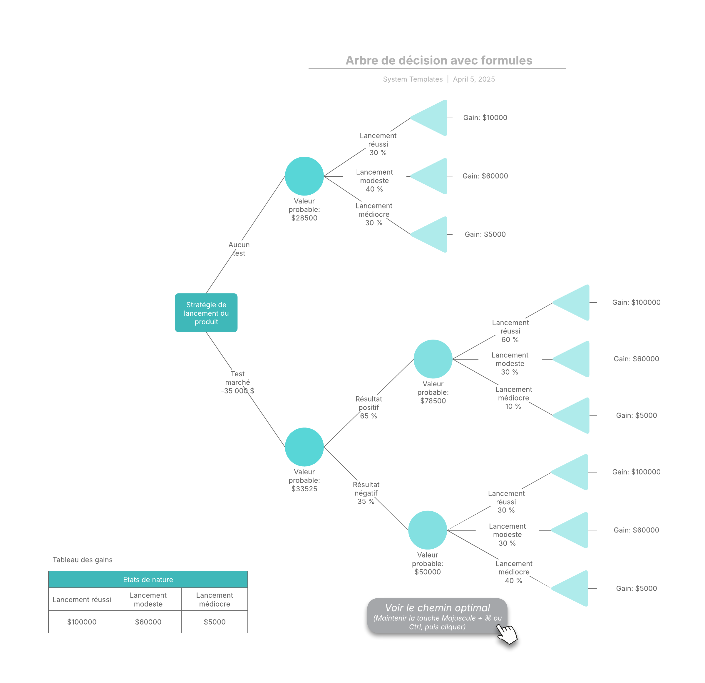
Exemple d'arbre de décision avec formules
Accéder au modèle Exemple d'arbre de décision avec formules
Intégrations Lucidchart
Connectez Lucidchart à vos applications préférées.

Découvrez pourquoi les équipes choisissent Lucidchart pour créer des arbres de décision en ligne
Créez des diagrammes, visualisez vos données et collaborez sur une plateforme centralisée.

Collaboration
Créez des arbres de décision facilement depuis n’importe quel appareil. Lucidchart aide les équipes à collaborer en temps réel, où qu’elles se trouvent dans le monde. Améliorez votre productivité tout en collaborant avec votre équipe pour atteindre vos objectifs.

Clarté
Lucidchart clarifie les informations complexes. La création de diagrammes intelligents vous permet de visualiser rapidement vos projets et processus de bout en bout.

Alignement
Favorisez la coordination de votre équipe en collaborant au sein d’un même espace. Représentez rapidement vos processus et vos idées en temps réel afin de ne jamais perdre le fil.

Productivité
La suite de collaboration visuelle de Lucid transforme la façon dont vous travaillez, de l’idéation à l’achèvement d’un projet. Utilisez Lucidspark pour le brainstorming et la planification, puis Lucidchart pour la modélisation.
Qu’est-ce qu’un arbre de décision ?
Un arbre de décision est un diagramme représentant les résultats possibles d’une série de choix interconnectés. Il permet à une personne ou une organisation d’évaluer différentes actions possibles en fonction de leur coût, leur probabilité et leurs bénéfices. Il peut être utilisé pour alimenter une discussion informelle ou pour générer un algorithme qui détermine le meilleur choix de façon mathématique. Il est aussi appelé arbre décisionnel, arbre de probabilité ou bien encore arbre pondéré.
Les avantages d'utiliser un arbre de décision en ligne :
Complet
Les arbres de décision vous obligent à examiner tous les résultats possibles d’un choix et vous permettent ainsi de mieux comprendre les risques et les conséquences de vos décisions.
Visuel
Les arbres de décision en ligne ne reposent pas sur des formules. Ils sont faciles à comprendre et à partager avec d’autres personnes pour obtenir leur contribution, ce qui peut faciliter l’adhésion de vos collaborateurs et des parties prenantes.
Adaptable
Utilisez des diagramme décisionnel pour obtenir des réponses à vos questions. Ils peuvent être aussi simples ou complexes que vos besoins l’exigent.
Objectif
Les arbres décisionnel permettent d’éliminer le facteur émotionnel lié à la prise de décision en vous aidant à évaluer clairement la pertinence d’un choix par rapport à un autre.
Simple
Les arbres de décision s’appuient sur les données dont vous disposez déjà. Si celles-ci ne sont pas complètes, vous pouvez identifier les domaines sur lesquels vous aurez besoin de plus d’informations.
Économique
La réalisation d’un arbre de décision est gratuite et ne nécessite pas de formation avancée. Il existe de nombreux modèles et d'exemples gratuits.

