Was ist eine Ereignisgesteuerte Prozesskette?
Die EPK (Ereignisgesteuerte Prozesskette) ist eine grafische Modellierungssprache und wird dazu verwendet, Geschäftsprozesse visuell darzustellen. Bei der Darstellung von Arbeitsprozessen sind gewisse Syntaxregeln zu beachten, was die EPK von anderen Prozessdarstellungen, wie zum Beispiel der BPMN, unterscheidet. Mehr zur Anwendung der Ereignisgesteuerten Prozesskette, und wie sie sich von anderen grafischen Darstellungen unterscheidet, erfahren Sie in den folgenden Abschnitten dieses Artikels.
Erste Schritte mit Lucidchart in weniger als 5 Minuten
- Zeichnen Sie Ihre erste Ereignisgesteuerte Prozesskette basierend auf einer unserer fertigen Vorlagen, erstellen Sie es von Grund auf neu, oder nutzen Sie die Dokumentimportfunktion.
- Fügen Sie Formen, Verbindungslinien und Text hinzu um Ihre Diagramme robuster zu machen.
Passen Sie Farben und Format Ihrer EPK nach Ihren Bedürfnissen an, um diese noch lesbarer und visuell ansprechender zu gestalten. - Lokalisieren Sie benötigte Elemente mit der Suchfunktion.
- Teilen Sie Ihr Diagramm mit Ihrem Team und beginnen Sie sofort mit der Zusammenarbeit.
EPK Definition und Grundlagen
Eine Ereignisgesteuerte Prozesskette (EPK) wird dazu verwendet, um Geschäftsprozesse zu visualisieren. Dabei werden Arbeitsprozesse in einer zeitlich logischen Abfolge anhand bestimmter Syntaxregeln dargestellt, um Vorgänge zu analysieren und optimieren. Die EPK wurde 1992 entwickelt, und ist ein zentraler Bestandteil der Architektur Integrierter Informationssysteme (ARIS). Vor allem im deutschsprachigen Raum findet die EPK weite Verbreitung.
Die Erstellung einer EPK gestaltet sich relativ einfach. Grundsätzlich sollten EPK Modelle möglichst von oben nach unten erstellt werden. Mit der richtigen Software geht die korrekte Erstellung einer EPK leicht von der Hand.
Symbole der EPK
Um selbst komplexe Geschäftsprozesse einfach und anschaulich darstellen zu können, besteht eine EPK aus nur drei wesentlichen Symbolen: Ereignisse, Funktionen und Operatoren. In einer erweiterten Ereignisgesteuerten Prozesskette (eEPK) werden auch Symbole wie Organisationseinheiten, Dokumente oder Informationsobjekte genutzt.
Auf der Grundlage von Funktionen und Ereignissen kann aus drei verschieden Operatoren gewählt werden: dem Oder-Operator, dem Und-Operator und dem XOder-Operator (Exklusives Oder).
| Symbol | Name | Beschreibung |
|---|---|---|
|
| Ereignis |
Ereignisse sind eingetretene Zustände, wie zum Beispiel: “Auftrag erhalten”. |
|
| Funktion |
Die Funktion beschreibt einen Arbeitsschritt, der auf ein Ereignis folgt, wie zum Beispiel: “Auftrag bearbeiten”. |
|
| UND Operator |
Alle dem “Und” Operator folgenden bzw. ausgehenden Elemente treten ein. |
|
| ODER Operator |
Mindestens ein, dem “Oder” Operator folgendes bzw. ausgehendes Element, tritt ein. Es können mehr Elemente eintreten. |
|
| Exklusives-ODER Operator |
Nur ein Element der folgenden bzw. ausgehenden tritt ein. |
|
| Prozesswegweiser |
Der Prozesswegweiser verweist auf weitere Prozesse. |
|
| Organisationseinheit |
Beschreibt die Rolle der zuständigen Person/Abteilung z.B. Qualitätsmanager. |
Regeln der EPK
Bei der Erstellung einer EPK sind gewisse Syntaxregeln zu beachten. Korrekt angeordnet und beschrieben, ergeben die obenstehenden Elemente eine Ereignisgesteuerte Prozesskette.
- Wie schon aus der Bezeichnung zu entnehmen, wird diese Prozesskette von bestimmten Ereignissen gesteuert. Daher beginnt und endet die Ereignisgesteuerte Prozesskette mit einem Ereignis bzw. einem Prozesswegweiser.
- Wichtig bei der Erstellung der Prozesskette ist es, dass jedem Ereignis eine Funktion, und jeder Funktion ein Ereignis folgt. Demnach kann also kein Ereignis einem vorhergehenden Ereignis folgen.
- Die einzelnen Elemente müssen jeweils miteinander verbunden werden, alleinstehende Symbole sind in einer EPK nicht zu finden.
- Ereignisse und Funktionen können mit Verbindungsoperatoren modelliert werden. Treten alle der folgenden bzw. ausgehenden Elemente in einem Prozessabschnitt ein, werden diese mit dem “UND” Operator verbunden. Treten mindestens ein oder mehr Elemente ein, werden diese mit dem “Oder” Operator verbunden. Tritt aber nur eines der folgenden bzw. ausgehenden Elemente ein, wird der XOder-Operator herangezogen.
Vorteile der EPK
Die Ereignisgesteuerte Prozesskette bietet einige Vorteile:
- Selbst komplexere Geschäftsprozesse können mit einer EPK verständlich dargestellt werden.
- Das Erstellen einer EPK ist leicht zu erlernen (auch für nicht IT-Fachleute).
- Die Syntaxregeln der EPK sind relativ überschaubar.
- Mit einer EPK können verschiedenste Prozesse beschrieben werden, nicht nur innerhalb eines Softwaresystems.
- Besonders im deutschen Sprachraum findet die EPK weite Verbreitung.
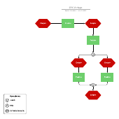
EPK Beispiel
Nachstehend befindet sich ein EPK-Beispiel zur Wareneinlagerung. Der Ausgang dieses Geschäftsprozesses ist davon abhängig ob die Ware beschädigt oder unbeschädigt geliefert wird bzw. ob infolgedessen eine Warenannahme stattfindet. Der Prozess der Warenannahme hängt wiederum davon ab, ob eine Verpackung benötigt wird oder nicht. Dieser Prozess endet entweder mit dem Retournieren oder mit der Einlagerung der Ware.
Diese Ereignisgesteuerte Prozesskette wurde mit nur wenigen Klicks in Lucidchart erstellt. Wenn Sie Ihre eigene EPK und andere Prozessflussdiagramme erstellen möchten dann klicken Sie einfach hier um sich zu registrieren und gleich loszulegen.
So erstellen Sie eine EPK in Lucidchart
Mit Lucidchart können Sie in einfachen Schritten online eine EPK erstellen, in Echtzeit zusammenarbeiten und Ihre Diagramme auf verschiedenen Plattformen teilen. Lucidchart stellt Ihnen auch zahlreiche Vorlagen zur Verfügung, damit Sie noch schneller starten können.
- Registrieren Sie sich für ein Lucidchart-Konto.
- Navigieren Sie auf „Dokument”, um eine neues Dokument zu erstellen oder wählen Sie eine Vorlage aus, die Sie nach Belieben bearbeiten können.
- Wählen Sie im Editor die Formenbibliothek für Flussdiagramme aus. Falls Sie auf der Suche nach weiteren Formen sind können Sie entweder die zahlreichen Formenbibliotheken von Lucidchart durchstöbern oder einfach Ihre eigenen hochladen.
- Ziehen Sie die gewünschten Formen einfach auf die Arbeitsfläche. Dort können Sie sie nach Belieben formatieren oder Text hinzufügen.
- Sie können Ihre Prozesskette jederzeit mit anderen Lucidchart Nutzern teilen, um z.B. Feedback einzuholen oder direkt im Dokument zusammenzuarbeiten.
- Wenn Sie Ihre EPK erstellt haben, können Sie eine URL generieren oder Ihr Dokument in verschiedene Formate exportieren.






