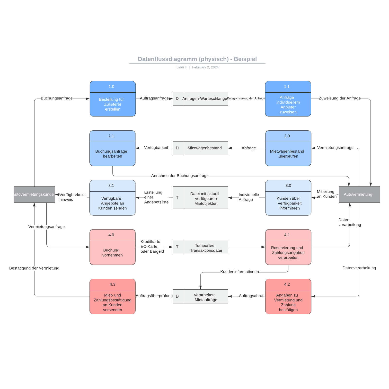
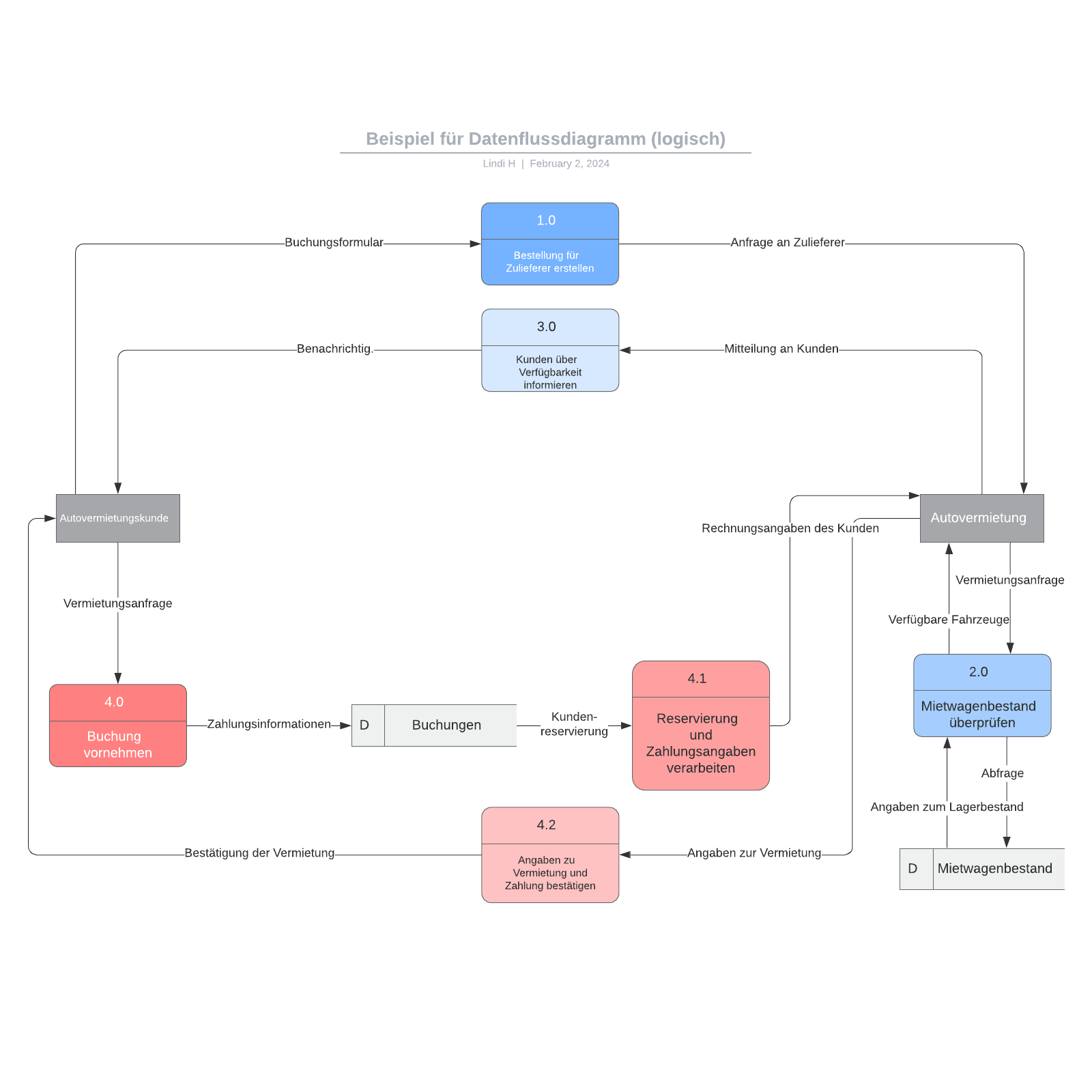
Datenflussdiagramm Software

Alles, was Sie zum Erstellen von Datenflussdiagrammen (DFDs) benötigen
Kostenlos registrieren
Mit der Registrierung stimmen Sie unseren Nutzungsbedingungen zu und bestätigen, dass Sie unsere Datenschutzrichtlinie gelesen und verstanden haben.
Erfahren Sie, warum sich Teams für Lucidchart entscheiden

Eine bessere Art der Zusammenarbeit
Bringen Sie alle auf den gleichen Stand, während Sie zusammenarbeiten, um Systeme, Prozesse und Workflows darzustellen.
Jetzt testen
Gemeinsam genutztes Bildmaterial
Geben Sie IT-, Entwicklungs- und Produktteams die Möglichkeit, Komplexität zu verdeutlichen und die Abstimmung innerhalb von Datenflussdiagrammen und anderem gemeinsam genutztem Bildmaterial zu verbessern.
Erfahren Sie mehr
Branchenführende Integrationen
Verbinden Sie Lucidchart mit Apps von Drittanbietern, um die Kommunikation zu verbessern, die Projektplanung zu optimieren, die Dokumentation zu automatisieren und vieles mehr.
Alle Integrationen anzeigenNehmen Sie ein Upgrade vor und erhalten Sie Zugriff auf Premium-Vorlagen wie diese
Erfahren Sie, wie Lucidchart Ihre Arbeitsweise verbessert

Erfahren Sie, wie Lucidchart Ihre Arbeitsweise verbessert


