Software voor dataflowdiagrammen

Alles wat je nodig hebt om dataflowdiagrammen (DFD's) te maken
Meld je gratis aan
Door te registreren ga je akkoord met onze Servicevoorwaarden en bevestig je dat je ons Privacybeleid gelezen hebt en begrijpt.
Ontdek waarom teams voor Lucidchart kiezen

Een betere manier om samen te werken
Zorg ervoor dat iedereen (letterlijk) op één lijn zit terwijl je samen systemen, processen en workflows visualiseert.
Probeer het nu
Gedeelde visuals
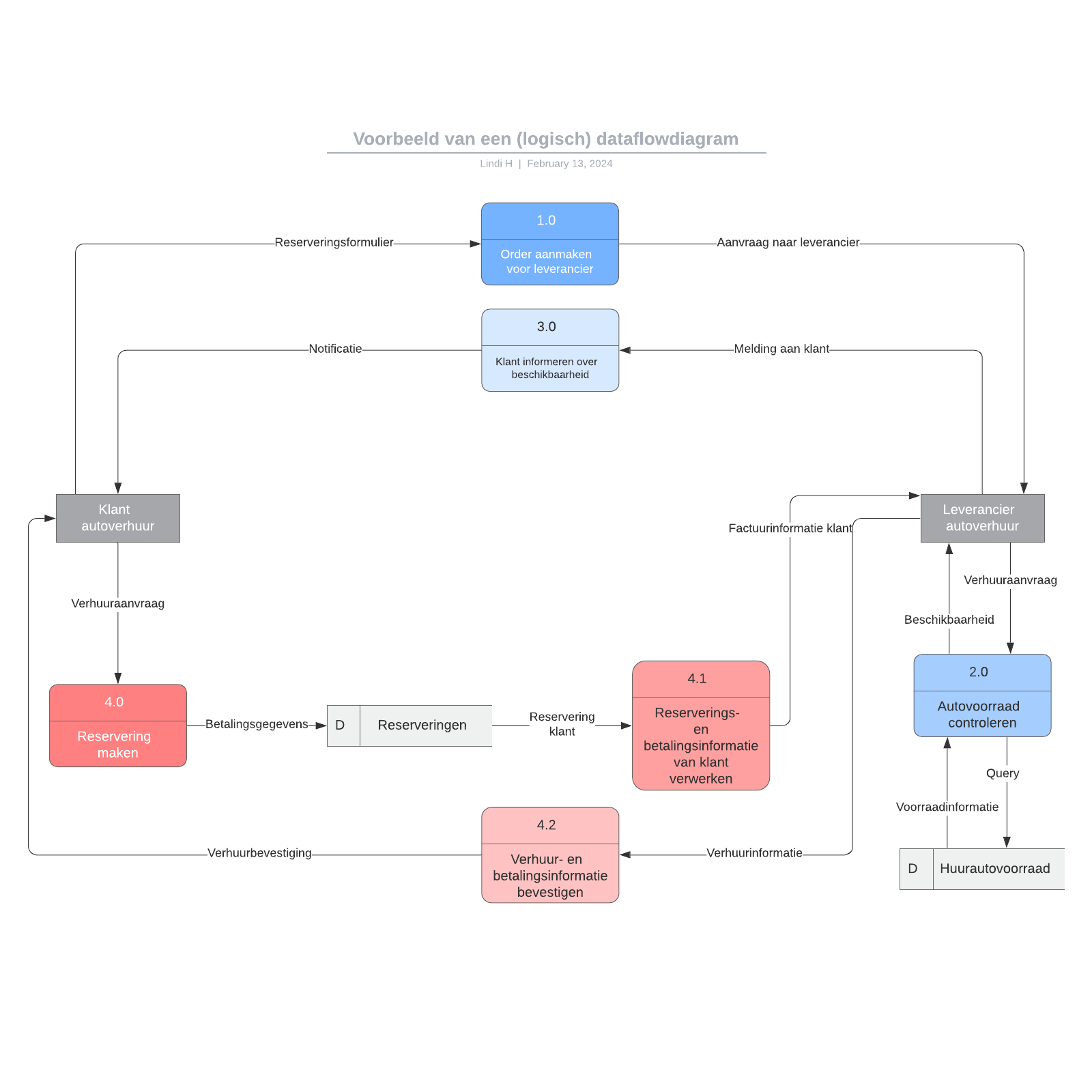
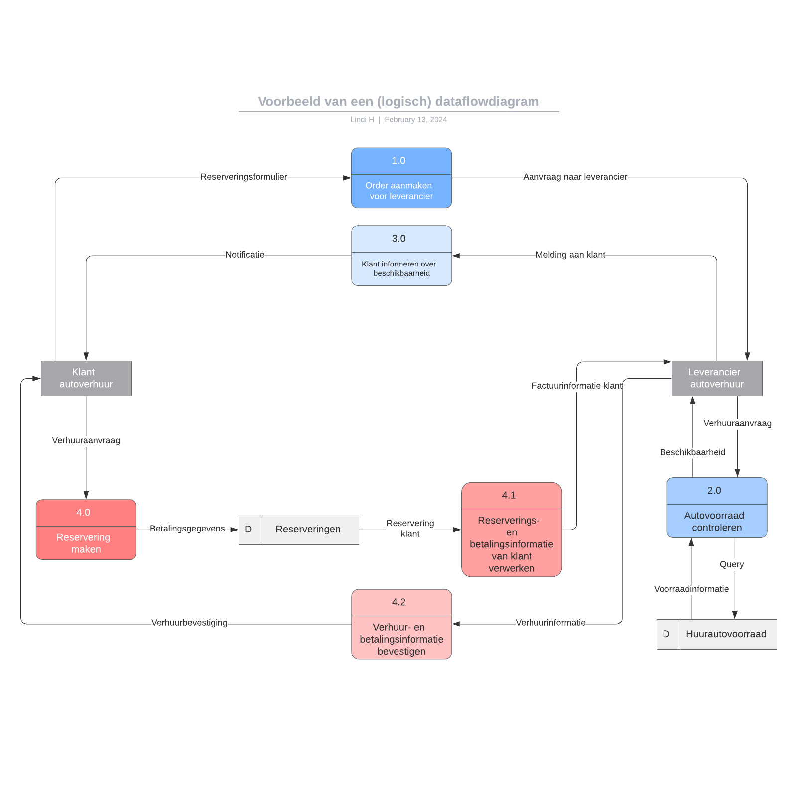
Geef IT-, engineering- en productteams een manier om complexiteit te verhelderen en afstemming te bevorderen in dataflowdiagrammen en andere gedeelde visuals.
Meer informatie
Toonaangevende integraties
Koppel Lucidchart met apps van derden om de communicatie te verbeteren, de projectplanning te stroomlijnen, de documentatie te automatiseren en meer.
Bekijk alle integratiesUpgrade en krijg toegang tot premium sjablonen zoals deze
Ontdek hoe je beter werkt met Lucidchart
Ontdek hoe je beter werkt met Lucidchart


