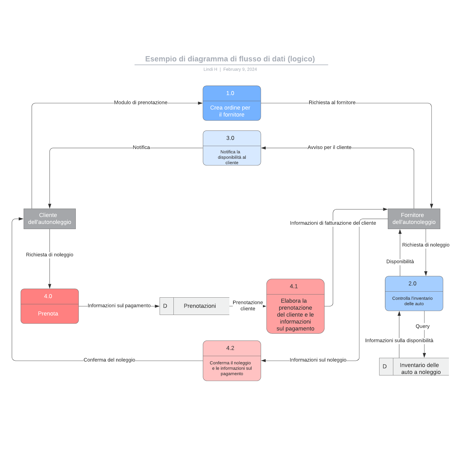
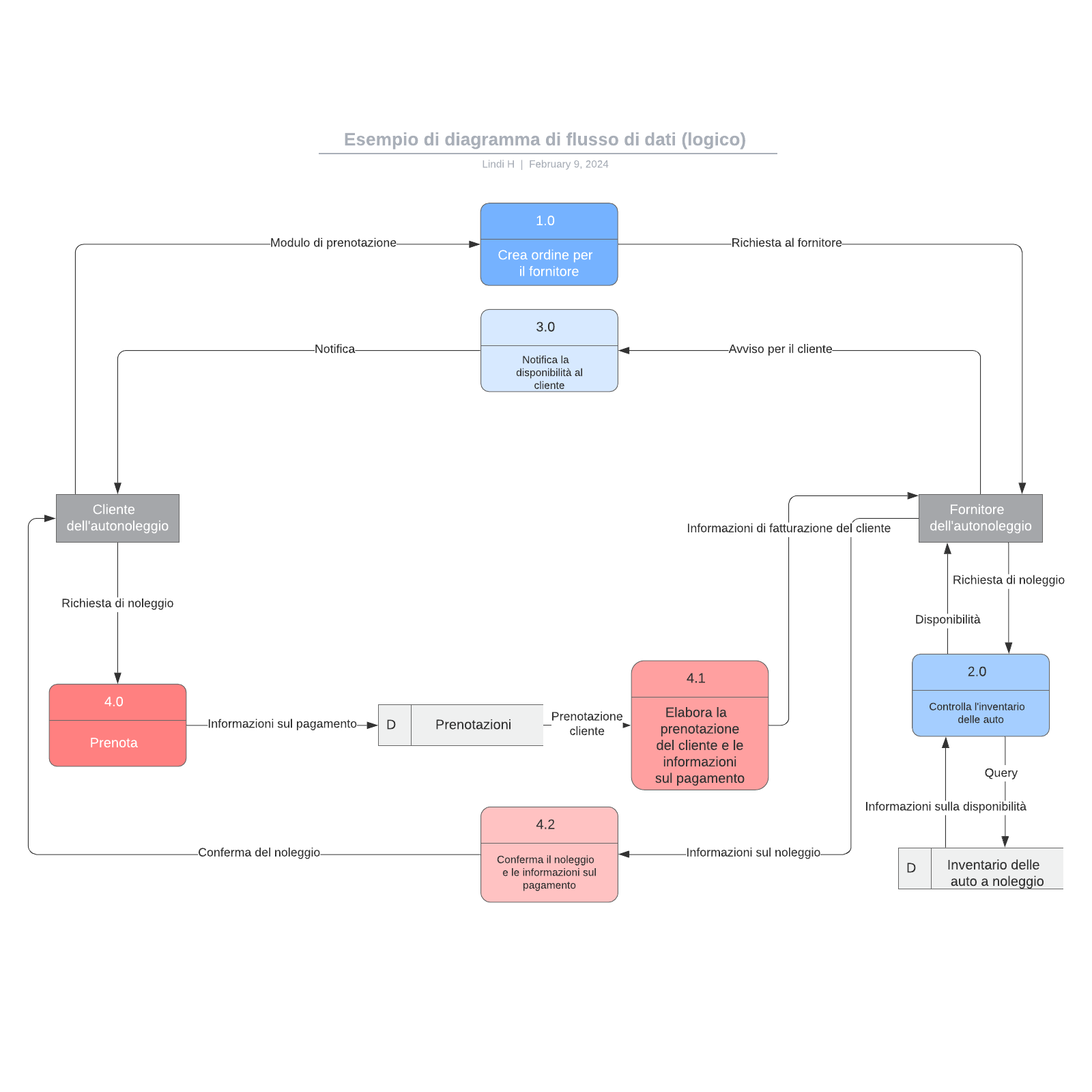
Software per diagrammi di flusso di dati (DFD)

Tutto ciò che ti serve per creare diagrammi di flusso di dati (DFD)
Iscriviti gratis
Registrandoti, accetti i nostri Termini di servizio e confermi di aver letto e compreso la nostra Informativa sulla privacy.
Scopri perché i team scelgono Lucidchart

Un modo migliore per collaborare
Allinea tutti sulla stessa pagina (letteralmente) mentre collaborate per visualizzare sistemi, processi e flussi di lavoro.
Provalo ora
Grafiche condivise
Offri ai team IT, di progettazione e di prodotto un modo per chiarire la complessità e aumentare l'allineamento all'interno dei DFD e di altri materiali grafici condivisi.
Scopri di più
Integrazioni leader di settore
Collega Lucidchart alle app di terze parti per migliorare la comunicazione, semplificare la pianificazione dei progetti, automatizzare la documentazione e altro ancora.
Vedi tutte le integrazioniEsegui l'upgrade e accedi a modelli premium come questi
See how Lucidchart improves the way you work

See how Lucidchart improves the way you work


