Was ist ein Sequenzdiagramm in UML?
Ein Sequenzdiagramm ist eine Art von Interaktionsdiagramm in der Unified Modeling Language (kurz: UML) und bildet die Interaktion zwischen einer Gruppe von Objekten sowie die Reihenfolge ab.
Softwareentwickler und Unternehmen greifen auf diese Diagramme zurück, um zu verstehen, welche Anforderungen ein neues System stellt oder um bereits bestehende Prozesse grafisch festzuhalten. Ein Sequenzdiagramm kann auch als Ereignisdiagramm oder Ereignisszenario bezeichnet werden.
Um den Aufbau von Sequenzdiagrammen zu verstehen, muss man zunächst mehr über die Aufgabe der Unified Modeling Language (UML) wissen. UML ist ein Modellierungs-Toolkit, das die Erstellung und Notation verschiedener Diagrammarten, wie zum Beispiel Verhaltens-, Interaktions- und Strukturdiagrammen, regelt.
Dabei ist zu beachten, dass es zwei verschiedene Arten von Sequenzdiagrammen gibt, nämlich UML und codebasierte UML. Letztere werden von Programmcodes generiert und in diesem Leitfaden nicht behandelt. In der UML-Diagramm-Software von Lucidchart stehen Ihnen sämtliche Formen und Funktionen zur Verfügung, die Sie zur Modellierung beider Arten von Diagrammen benötigen.
Erstellen Sie in wenigen Minuten ein Sequenzdiagramm in Lucidchart
- Erstellen Sie Ihr erstes Sequenzdiagramm in UML: Sie können es importieren, von Grund auf selbst erstellen oder eine unserer Vorlagen verwenden.
- Erstellen Sie professionelle UML Sequenzdiagramme, um komplexe Systeme zu visualisieren.
- Sparen Sie Zeit mit unserem UML-Sequenz-Markup-Tool.
- Nutzen Sie die UML-Formenbibliothek von Lucidchart, um auf branchenübliche UML-Formen zuzugreifen.
- Geben Sie Ihr UML-Diagramm für Ihr Team frei, um mit der Zusammenarbeit daran zu beginnen
Vorteile von Sequenzdiagrammen
Ein Sequenzdiagramm eignet sich als nützliche Referenzdiagramm für Unternehmen und andere Organisationen. Erstellen Sie ein Sequenzdiagramm um:
-
die Details eines UML Anwendungsfalls darzustellen
-
die Logik von komplexen Verfahren, Funktionen oder Vorgängen zu modellieren
-
die wechselseitige Interaktion zwischen Objekten und Komponenten bei der Prozessabwicklung zu veranschaulichen
-
die genaue Funktionsweise eines aktuellen oder zukünftigen Szenarios zu planen und zu verstehen
Anwendungsfälle für Sequenzdiagramme
Ein Sequenzdiagramm bewährt sich insbesondere in folgenden Szenarien:
-
Anwendungsszenario Ein Anwendungsszenario ist ein Diagramm, das potenzielle Möglichkeiten zur Nutzung Ihres Systems abbildet. Auf diese Weise können Sie sicherstellen, dass Sie sich mit der Logik sämtlicher Anwendungsszenarien für das System befasst haben.
-
Methodenlogik Ebenso, wie Sie ein UML Sequenzdiagramm verwenden können, um die Logik eines gegebenen Anwendungsfalls zu erforschen, können Sie auch die Logik jeder Funktion, jedes Vorgangs oder komplexer Prozesse einer genauen Betrachtung unterziehen.
-
Dienstleistungslogik Man kann eine Dienstleistung auch als strukturierte Methode betrachten, die von mehreren Kunden genutzt wird. Diese Beziehungen lassen sich ausgezeichnet mit einem Sequenzdiagramm darstellen.
-
Sequenzdiagramme aus Visio – Ein Sequenzdiagramm, das Sie mit Visio erstellt haben, können in Lucidchart hochgeladen werden. Lucidchart ermöglicht Ihnen, Dateien im .vsd- und .vdx-Format zu importieren. Es stellt dadurch eine sehr gute Alternative zu Microsoft Visio dar. Fast alle Bilder in dem Abschnitt zum Thema UML auf dieser Seite wurden mit Lucidchart erstellt.
Was sind System Sequenzdiagramme in UML?
Systemsequenzdiagramme, auch bekannt als SSD, sind eigentlich eine Unterart der Sequenzdiagramme, deren Gestaltung und Beschriftung durch die Unified Modeling Language vorgegeben sind. Diese Sprache bietet Ihnen nützliche Tools zum Gestalten und Lesen von Diagrammen, die unabhängig von Standort oder Branche verständlich sind.
Standardsequenzdiagramme zeigen den Ablauf von Ereignissen über einen bestimmten Zeitraum, während Systemsequenzdiagramme noch einen Schritt weitergehen und Sequenzen für spezielle Anwendungsfälle darstellen. Anwendungsfalldiagramme sind schlicht eine weitere Diagrammart, die eine Benutzerinteraktion mit dem System darstellt. Die meisten Elemente, die wir in Anwendungsfalldiagrammen behandeln, werden auch in einem Systemsequenzdiagramm verwendet, darunter:
-
Objekte – dieses kastenförmige Symbol mit einem unterstrichenen Titel stellt innerhalb von UML eine Klasse oder ein Objekt dar. In einem SSD modelliert diese Form das System als Black Box (ein System mit Abläufen im Inneren, die nicht sofort erkennbar sind).
-
Akteure – als Strichmännchen abgebildet. Akteure sind Entitäten, die mit dem System interagieren, sich aber außerhalb befinden.
-
Ereignisse – die Systemereignisse, welche die Akteure in der Sequenz erzeugen. Eine gestrichelte Linie, die auch als Lebenslinie bezeichnet wird, stellt in einem SSD Ereignisse dar. Lebenslinien können mit einer beschrifteten rechteckigen Form oder einem Akteursymbol beginnen.
Vorteile von System Sequenzdiagrammen (SSD)
SSDs eignen sich ideal, um darzustellen, wann und wie Aufgaben in einem System abgeschlossen werden – insbesondere, wenn diese Aufgaben Bezug auf Anwendungsfälle nehmen. Hier sind einige spezifische Beispiele für die Verwendung von SSDs:
-
Bei der schrittweisen Modellierung von Systemabläufen infolge von Ereignissen.
-
Bei der Erstellung eines Plans für das Haupterfolgsszenario eines bestimmten Anwendungsfalls, um dann alternative Pfade zu entwickeln.
-
Bei der Ermittlung bedeutender Systemereignisse und -abläufe, um die erforderlichen Ressourcen realistisch einzuschätzen.

Die wichtigsten Symbole und Bestandteile
Um zu verstehen, worum es sich bei einem Sequenzdiagramm handelt, machen Sie sich am besten mit den einzelnen Symbolen und Bestandteilen vertraut. Sequenzdiagramme bestehen aus folgenden Symbolen und Elementen:
| Symbol | Name | Beschreibung |
|---|---|---|
|
| Objekt-Symbol |
Dient zur Darstellung einer Klasse oder eines Objekts in UML. Es zeigt, wie sich ein Objekt im Kontext des Systems verhalten wird. In dieser Form sollten keine Klassenattribute aufgeführt werden. |
|
| Aktivitätsbalken |
Repräsentiert die Zeit, die ein Objekt zum Abschließen einer Aufgabe benötigt. Je länger die Ausführung der Aufgabe dauert, desto länger der Aktivitätsbalken. |
|
| Akteur-Symbol |
Stellt Entitäten dar, die mit dem System interagieren bzw. systemintern sind. |
|
| Paket-Symbol |
Wird in der Notation UML 2.0 zur Darstellung interaktiver Elemente des Diagramms verwendet. Auch als Rahmen bezeichnet. Das kleinere Rechteck im Inneren der rechteckigen Form dient zur Beschriftung des Diagramms. |
|
| Lebenslinien-Symbol |
Stellt durch die Ausdehnung nach unten den Zeitverlauf dar. Diese gestrichelte senkrechte Linie repräsentiert die aufeinanderfolgenden Ereignisse, die einem Objekt im Verlauf des dargestellten Prozesses zustoßen. Lebenslinien gehen entweder von einer beschrifteten rechteckigen Form oder einem Akteursymbol aus. |
|
| Optionsschleifen-Symbol |
Sie dienen zur Darstellung von „Wenn-dann“-Szenarien, also Umständen, die nur unter bestimmten Bedingungen eintreten. |
|
| Alternativen-Symbol |
Stellt eine Auswahl zwischen zwei oder mehr Nachrichtensequenzen (die sich in der Regel gegenseitig ausschließen) dar. Zum Darstellen von Alternativen verwenden Sie die beschriftete rechteckige Form mit einer gestrichelten Linie darin. |
Die häufigsten Symbole für Nachrichten
Die im Folgenden gezeigten Pfeile und Nachrichtensymbole dienen zur Veranschaulichung der Übermittlung von Informationen zwischen Objekten. Diese Symbole können den Beginn und die Ausführung eines Vorgangs oder das Senden und den Empfang eines Signals darstellen.
| Symbol | Name | Beschreibung |
|---|---|---|
|
| Symbol für synchrone Nachrichten |
Dargestellt durch eine durchgezogene Linie mit einer ausgefüllten Spitze. Dieses Symbol wird genutzt, wenn ein Absender auf eine Antwort zu einer Nachricht warten muss, bevor es weitergeht. Das Diagramm sollte sowohl die Anfrage als auch die Antwort zeigen. |
|
| Symbol für asynchrone Nachrichten |
Dargestellt durch eine durchgezogene Linie mit ausgefüllter Spitze. Bei asynchronen Nachrichten ist keine Antwort erforderlich, damit der Sender fortfahren kann. Deshalb wird hier nur die abgehende Nachricht im Diagramm dargestellt. |
|
| Symbol für asynchrone Antwortnachrichten |
Dargestellt durch eine gestrichelte Linie mit einer ausgefüllten Spitze. |
|
| Symbol für asynchrone Nachrichtenerstellung |
Dargestellt durch eine gestrichelte Linie mit ausgefüllter Spitze. Eine solche Nachricht erstellt ein neues Objekt. |
|
| Symbol für Antwortnachrichten |
Dargestellt durch eine gestrichelte Linie mit einer gestrichelten Spitze. Diese Nachrichten sind Antworten auf Anrufe. |
|
| Symbol für Löschnachrichten |
Dargestellt durch eine durchgezogene Linie mit einer ausgefüllten Spitze gefolgt von einem X. Eine solche Nachricht zerstört ein Objekt. |
Beispiele von Sequenzdiagrammen
Sequenzdiagramm für das Datenverwaltungssystem eines Krankenhauses
Wie in vielen anderen Wirtschaftsbereichen auch hat der technische Fortschritt in der Medizin traditionelle Arbeitsabläufe und Berufsbilder einem grundlegenden Wandel unterworfen. Heute werden sämtliche Aktivitäten und Daten, die den Betrieb eines Krankenhauses ausmachen, mithilfe eines Datenverwaltungssystems gesteuert. Dazu zählen ärztliche Untersuchungen und andere klinische Verfahren, Verschreibungen für Medikamente, Termine, Krankenakten und weitere Informationen zu Patienten und ihren jeweiligen Betreuungspersonen. Das unten stehende Diagramm stellt die Beziehungen zwischen den Primärverfahren im Zeitverlauf in einer vereinfachten Übersicht dar. Mit Lucidchart können Sie das Diagramm beliebig anpassen und für Kollegen und Projektbeteiligte zur gemeinsamen Nutzung freigeben.

Sequenzdiagramm für Geldautomatensysteme
Am Geldautomaten können Bankkunden über einen komplett automatisierten Prozess auf ihre Konten zugreifen. Die einzelnen Schritte, aus denen dieser Prozess besteht, lassen sich anhand eines Sequenzdiagramms auf übersichtliche Weise darstellen. Das nachstehende Beispiel veranschaulicht die Reihenfolge der einzelnen Interaktionen des Geldautomatensystems. Sie können diese Vorlage bearbeiten und das Sequenzdiagramm entsprechend Ihren eigenen Bedürfnissen anpassen.

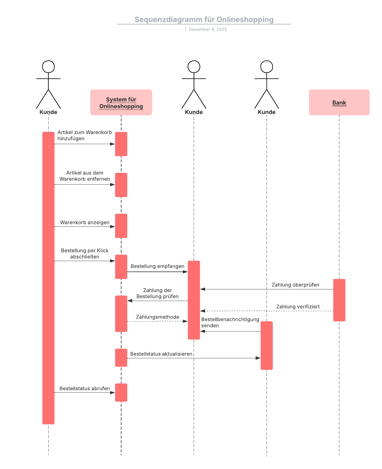
Sequenzdiagramm für das Onlineshopping
Oberflächlich mag es so scheinen, als könne ein einfacher Checkout Flow ohne großen Aufwand implementiert werden. Aber selbst bei den scheinbar einfachsten Interaktionen sind Klärungen zu Prozessen im Backend wie der Zahlungsabwicklung und Adressüberprüfung erforderlich. Das folgende Bespiel von einem Sequenzdiagramm eines Onlineshopping-Prozesses gibt Einblick in die wechselseitigen Interaktionen zwischen Objekten und Komponenten bei der Prozessabwicklung und kann zur Identifizierung von Optimierungsmöglichkeiten benutzt werden.

Web-Sequenzdiagramm
Sie können UML-Sequenzdiagramme auch zur Planung, Dokumentation und Verbesserung von Benutzter-Flows in Webanwendungen benutzen. um die komplexen Vorgänge dieser Prozessabläufe zu Veranschaulichen und zu Optimieren. Um diesen Prozess noch einfacher zu gestalten können Sie auch eine Vorlage, wie die unten stehende benutzen, und ganz einfach an Ihren persönlichen Anwendungsfall anpassen.

So erstellen Sie ein Sequenzdiagramm
Mit Lucidchart ist das Erstellen eines neuen Sequenzdiagramms überraschend unkompliziert. Befolgen Sie dazu einfach diese Schritte:
-
Öffnen Sie ein leeres Dokument oder beginnen Sie mit einer Vorlage.
-
Klicken Sie links im Editor auf „Formen“, um den Formenbibliothek-Manager zu öffnen.
-
Setzen Sie ein Häkchen bei „UML“, wenn Sie alle Formen der UML Formenbibliothek aktivieren möchten, bzw. bei „UML“, um spezifische Formen für UML Sequenzdiagramme zu aktivieren. Klicken Sie anschließend auf „Speichern“.
-
Ziehen Sie die benötigten Symbole aus der Toolbox auf die Arbeitsfläche.
-
Modellieren Sie dann den Prozessablauf, indem Sie Linien zwischen den Formen zeichnen und Text hinzufügen.
In Lucidchart lassen sich einzelne Elemente ganz einfach skalieren und gestalten. Sie können sogar ein gesamtes UML Sequenzdiagramm auf Basis von Text-Markup erstellen. Wenn Sie mehr über UML erfahren möchten, sehen Sie sich unser Tutorial „Was ist UML?“ an.





