
Lucidchart Vorlagen und Beispiele für Flussdiagramme
Lesedauer: etwa 4 Min.
Themen:
Lucidchart vereinfacht das Erstellen und Visualisieren von Diagrammen. Ein beliebtes Diagramm, das unsere Nutzenden häufig erstellen, sind Flussdiagramme. Flussdiagramme können alles darstellen, von einfachen Prozessen bis hin zu hochkomplexen Systemen. Unabhängig von Ihrer Rolle können Sie mit Lucidchart alles visualisieren, um die Produktivität zu steigern, die Ausrichtung zu verbessern und Innovationen in Ihrem Unternehmen zu fördern.
In diesem Artikel teilen wir 14 Vorlagen für Lucidchart Flussdiagramme, mit denen Sie noch heute beginnen können. Sie finden diese weiter unten - klicken Sie einfach auf die Vorlagenbilder, um mehr über die jeweilige Vorlage zu erfahren oder Sie direkt online anzupaasen.
Inhaltsverzeichnis
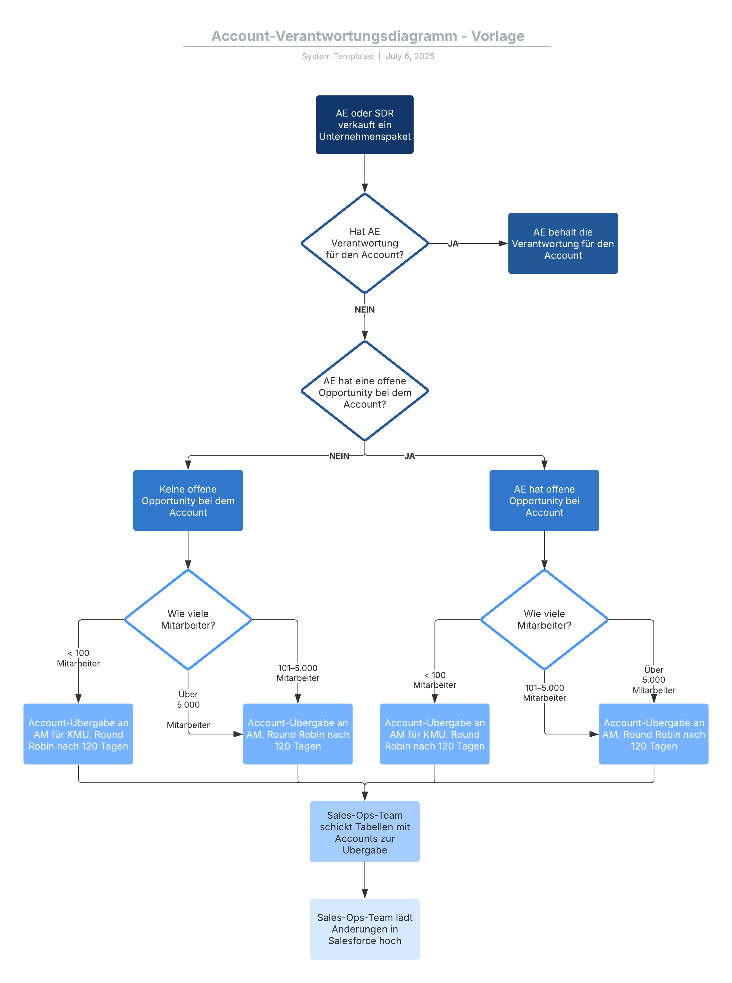
Kontoinhaberschaft Flussdiagramm
Flussdiagramme zur Kontoinhaberschaft sind ideal für Account-Manager, Finanzfachleute, Juristen und alle Inhaber von Geschäftskonten. Diese Flussdiagrammvorlage soll Ihnen helfen, den Verlauf der Kontoinhaberschaft zu visualisieren. Von der Zuweisung eines AE oder SDR zum Konto bis zur Übergabe an andere Vertreter kann Ihnen diese anpassbare Vorlage dabei helfen, die Konten in Ihrem Unternehmen besser zu verstehen.

Algorithmus Flussdiagrammvorlage
Flussdiagramme können dabei helfen, verschiedene Algorithmen zu erklären, um diese leichter verständlich zu gestalten. Pädagogen und Studierende können diese Vorlage im Unterricht verwenden, während IT-Fachleute und Entwickler Computeralgorithmen veranschaulichen können, um sie mit weniger technisch versierten Personen zu teilen. Legen Sie los und passen Sie diese Vorlage mit Ihren eigenen Formeln an.

Kollaboratives BPMN-Diagramm
Ein kollaboratives Business Process Model and Notation (BPMN) Diagramm wird verwendet, um Gespräche und Interaktionen zwischen Teilnehmenden innerhalb eines Unternehmensprozesses zu dokumentieren. Dieses BPMN-Diagramm ermöglichen es Unternehmen, Objekte von Interesse in Beziehung zu setzen und zu identifizieren, zu welchem Prozess eine Nachricht gehört und wer verantwortlich ist. Sie werden häufig in der Analyse, im Design und in der Dokumentation von Unternehmensprozessen verwendet. Öffnen Sie unser Kollaboratives BPMN-Diagramm, um zu mit der Veranschaulichung von Interaktionen und Kommunikationen zu beginnen. Oder besuchen Sie unseren BPMN-Diagramm Leitfaden, um mehr über BPMN-Diagramme zu erfahren.

BPMN 2.0
Obwohl das BPMN 2.0-Flussdiagramm dem kollaborativen BPMN-Diagramm ähnelt, liegt der Fokus auf der Dokumentation und Modellierung von Interaktionen zwischen einzelnen Unternehmensprozessen, anstatt auf Interaktionen zwischen mehreren Prozessen und Teilnehmenden. Dieses Flussdiagramm eignet sich am besten zur Visualisierung, Gestaltung und Umsetzung spezifischer technischer Prozesse.

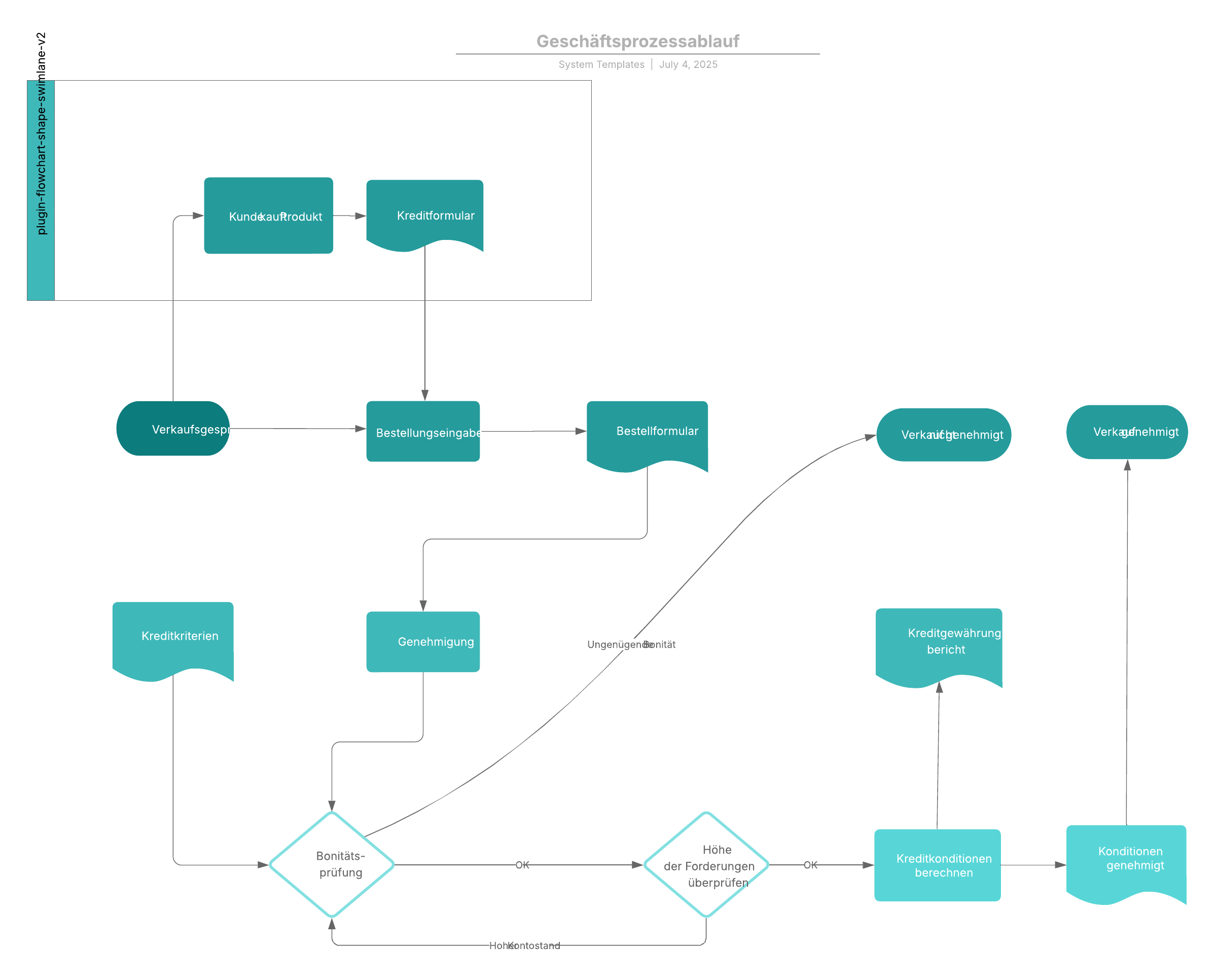
Geschäftsprozess Flussdiagramm
Gewinnen Sie Klarheit und vertiefen Sie Ihr Verständnis für jeden Unternehmensprozess mit unserer Flussdiagrammvorlage für Unternehmensprozesse. Zu den Stakeholdern, die von diesem vielseitigen Flussdiagramm profitieren, gehören häufig Analysten, Prozessverantwortliche und funktionsübergreifende Teams.

Flussdiagramm für den aktuellen vs. zukünftigen Zustand
Viele kundenorientierte Teams, Manager und Führungskräfte nutzen Flussdiagramme für den aktuellen vs. zukünftigen Zustand, um bestehende Prozesse mit vorgeschlagenen Prozessen zu vergleichen. Eine Vorlage, die visualisiert, wie sich ein Prozess oder System auf Ihr Unternehmen oder das Geschäft Ihrer Kunden auswirkt, ist ein wertvolles Tool, um Klarheit, Ausrichtung und Organisation zu gewährleisten. Öffnen Sie unsere Vorlage, um Ihren aktuellen Prozess zu analysieren und Verbesserungsmöglichkeiten zu identifizieren.

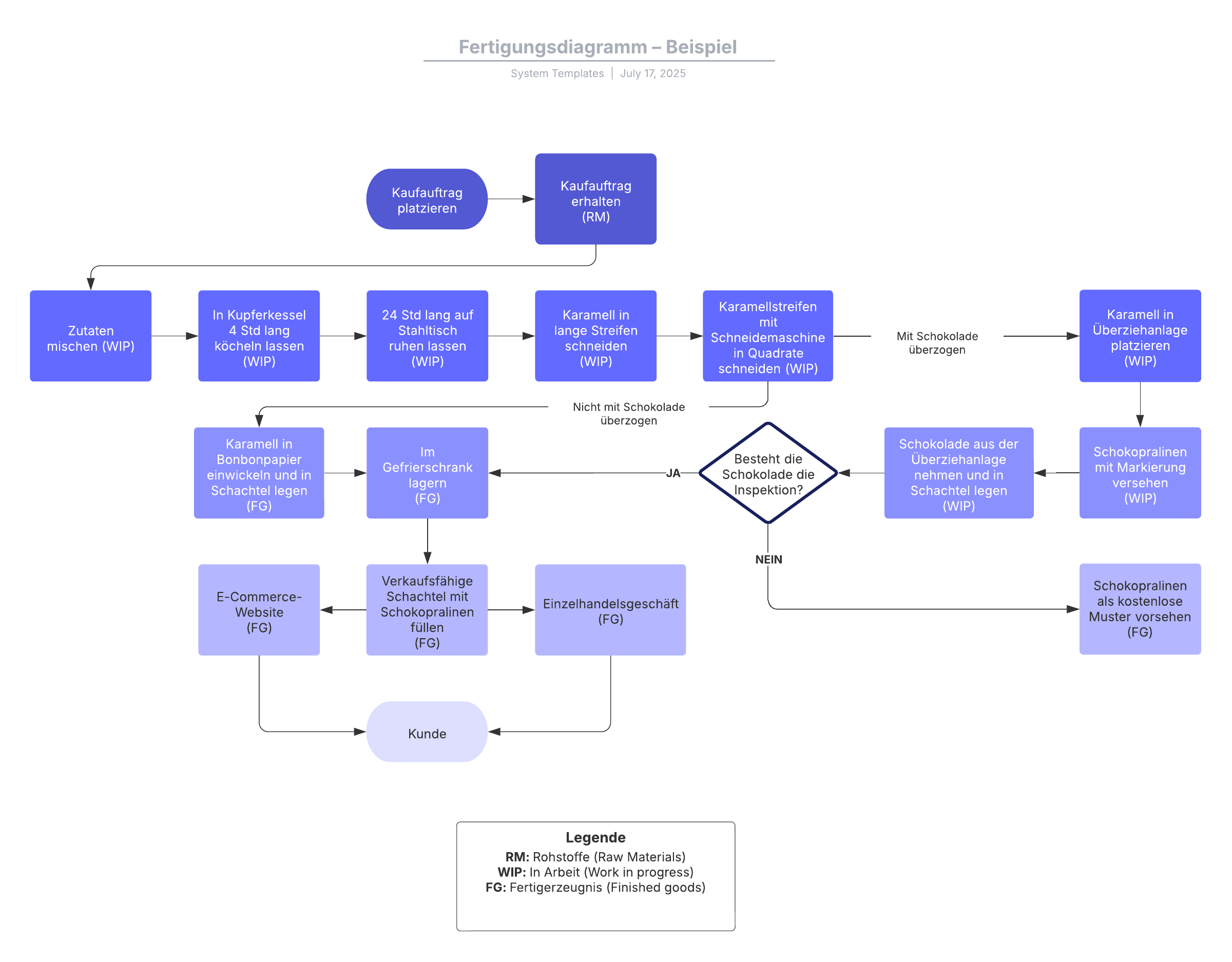
Fertigungsflussdiagramm
Diese generische Vorlage für ein Produktionsflussdiagramm könnte für Hersteller ein guter Ausgangspunkt sein, um eigene Prozesse oder Projekte zu entwerfen. Finden Sie durch die Anpassung dieser Beispielvorlage neue Möglichkeiten, Ihren aktuellen Prozess effizienter zu gestalten und Ihre Zeit zu optimieren.

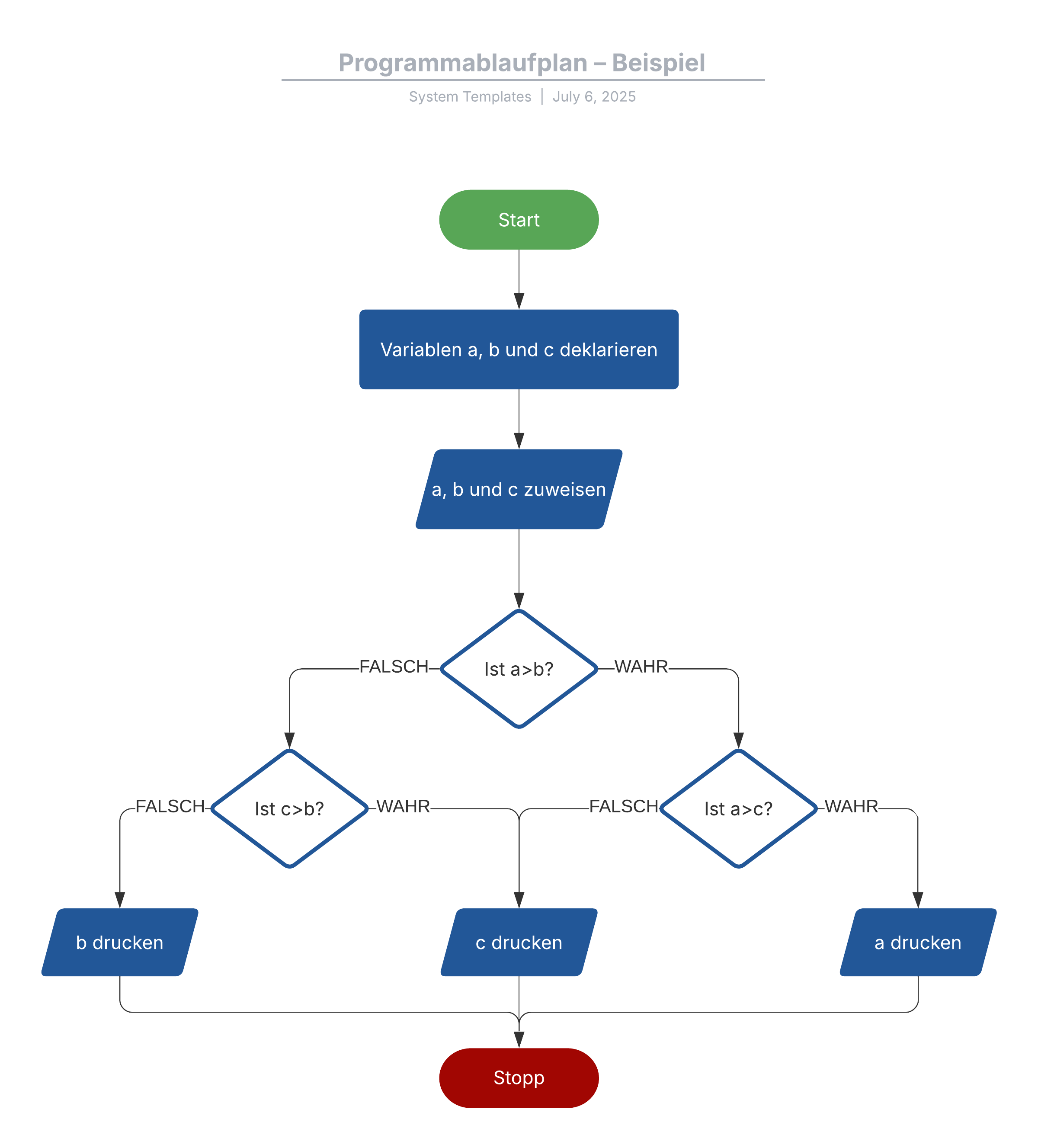
Programmablaufplan
Programmieren kann komplex sein, aber mit einem Flussdiagramm können Sie selbst die kompliziertesten Systeme für diejenigen, die mit der Programmierung weniger vertraut sind, leicht verständlich machen. Individualisieren Sie diese Programmierung Flussdiagrammvorlage, die Möglichkeiten aufzeigt, die ein Programmierer für seine Arbeit benötigt.

Verkaufsprozess Flussdiagrammvorlage
Für die meisten Unternehmen ist ein klarer und präziser Verkaufsprozess unerlässlich. Nutzen Sie diese Vorlage für den Verkaufsprozess, um Ihren aktuellen Prozess zu visualisieren und Bereiche mit Verbesserungspotenzial zu identifizieren. Mit Flussdiagrammen können Sie Überschneidungen vermeiden und sicherstellen, dass potenzielle Kunden bei einer Übergabe oder Empfehlung nicht verloren gehen oder vergessen werden.

Service-Blueprint mit Swimlanes
Service-Blueprints werden verwendet, um Service-Prozesse, Customer Journeys, Designs und mehr innerhalb eines Unternehmens abzubilden und zu verbessern. Verwenden Sie diese Service-Blueprintvorlage, um Ineffizienzen zu identifizieren und die funktionsübergreifende Zusammenarbeit zu fördern.

Einfache Flussdiagrammvorlage
Flussdiagramme bieten unendliche Möglichkeiten. Um die Dinge einfach zu halten, beginnen Sie am besten mit dieser grundlegenden Flussdiagrammvorlage. Fügen Sie verschiedene Formen oder etwas Farbe hinzu und werden Sie kreativ!

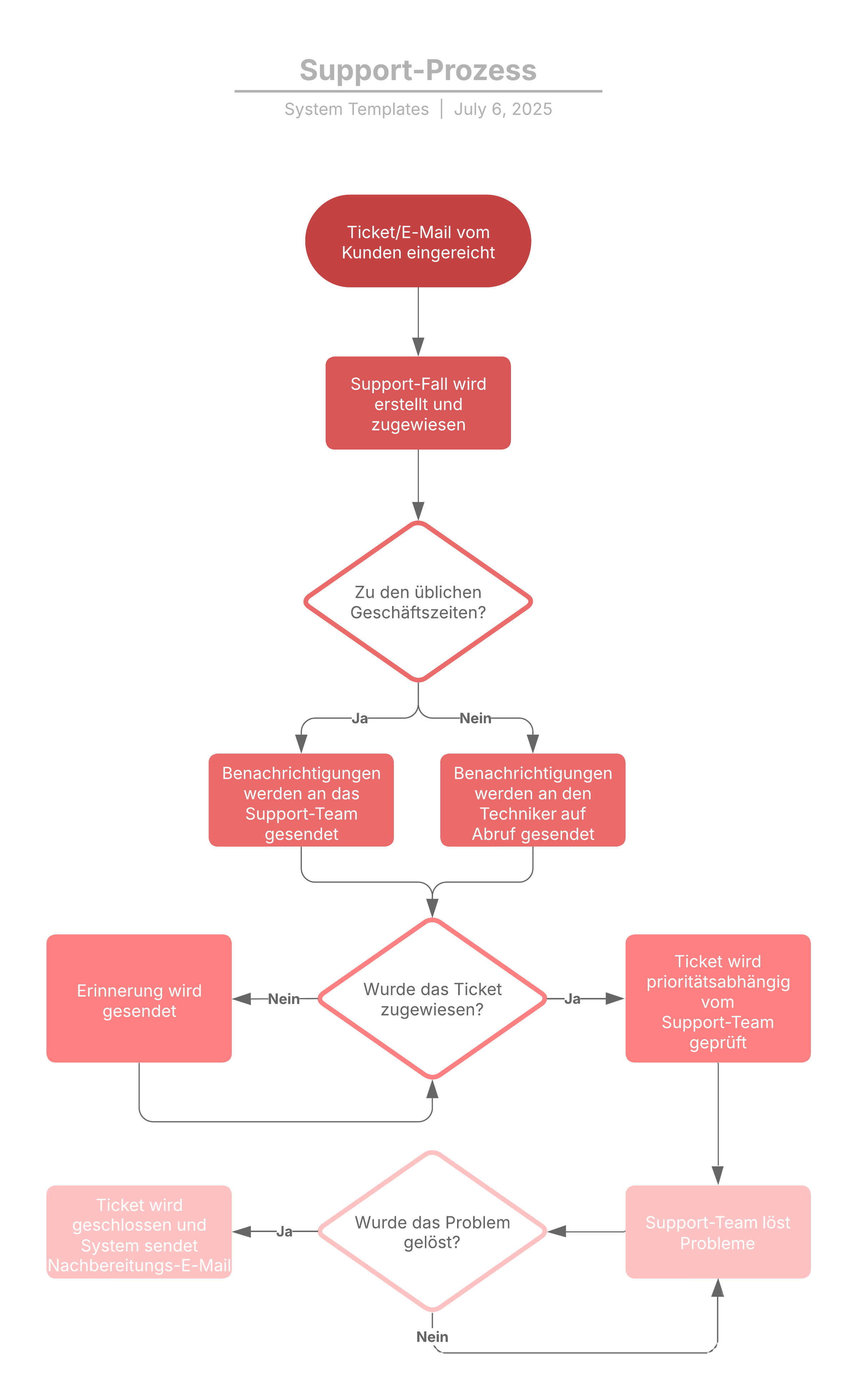
Beispiel für einen Supportprozess
Ein Support-Prozess-Diagramm soll Ihnen helfen, den Supportprozess für Kunden, die Tickets eingereicht haben, zu visualisieren. Verstehen Sie besser, wie Sie Kundenprobleme lösen und wichtige Ticketinformationen mit anderen teilen können. Öffnen Sie diese anpassbare Flussdiagrammvorlage noch heute!

Swimlane Flussdiagrammvorlage
Mit Swimlane-Diagrammen können Sie visualisieren, wie verschiedene Entitäten in unterschiedlichen Phasen interagieren, sogar gleichzeitig. Beginnen Sie mit dieser Swimlane Flussdiagrammvorlage und fügen Sie Ihre spezifischen Rollen, Aktionen und Ergebnisse hinzu.

Benutzer Flussdiagrammvorlage
Bevor Sie eine Web- oder mobile App entwickeln, sollten Sie diese Vorlage für ein Benutzer Flussdiagramm verwenden, um zunächst den Nutzerfluss innerhalb der App zu visualisieren. Bieten Sie Ihren Nutzenden das beste Erlebnis und erhöhen Sie die Wahrscheinlichkeit von Registrierungen der Nutzenden.


Lucidchart hat alles, was Sie benötigen, um mühelos ein Flussdiagramm zu erstellen. Testen Sie Lucidchart kostenlos!
Ein Flussdiagramm erstellenÜber Lucidchart
Lucidchart, eine Cloud-basierte Anwendung für intelligente Diagrammerstellung, ist eine Kernkomponente der visuellen Kollaborationssuite von Lucid Software. Mit dieser intuitiven, Cloud-basierten Lösung können Teams in Echtzeit zusammenarbeiten, um Flussdiagramme, Mockups, UML-Diagramme, Customer Journey Maps und mehr zu erstellen. Lucidchart unterstützt Teams dabei, die Zukunft schneller zu gestalten. Lucid ist stolz darauf, dass Spitzenunternehmen auf der ganzen Welt seine Produkte nutzen, darunter Kunden wie Google, GE und NBC Universal sowie 99 % der Fortune 500. Lucid arbeitet mit branchenführenden Partnern wie Google, Atlassian und Microsoft zusammen. Seit seiner Gründung wurde Lucid mit zahlreichen Preisen für seine Produkte, Geschäftspraktiken und Unternehmenskultur gewürdigt. Weitere Informationen finden Sie unter lucidchart.com/de.
Verwandte Artikel
So erstellen Sie ein Flussdiagramm
Sie müssen komplexe Prozesse und Ideen vermitteln? Ein Flussdiagramm kann hier äußerst hilfreich sein, es sei denn, es wirkt schludrig und unorganisiert oder verwirrt. Mit diesen Tipps – einschließlich Vorschlägen zu Ausrichtung, Farbe und Text – können Sie ein Flussdiagramm entwerfen, das sowohl professionell als auch unmissverständlich ist.
So digitalisieren Sie Ihre Geschäftsprozesse
Ein Leitfaden zur Digitalisierung Ihres Unternehmens, um den sich entwickelnden Kundenanforderungen gerecht zu werden und mit der sich wandelnden Welt der Modernisierung Schritt zu halten.
So setzen Sie die Kaizen-Methode zur Prozessoptimierung im Unternehmen ein
Die Kaizen Methode ist ein einfacher Weg zur Einbindung der Belegschaft und zur Schaffung kontinuierlicher Verbesserungsprozesse als Teil der Unternehmenskultur. Ziel ist es, Silodenken, individualistische Arbeitsweisen und Ressourcenverschwendung zu vermeiden und stattdessen effiziente und standardisierte Prozesse zu implementieren. Wir verraten Ihnen, aus welchen Gründen Sie Kaizen auch in Ihrem Unternehmen einsetzen sollten, und geben Ihnen hilfreiche Tipps für die ersten Schritte.
Holen Sie sich gleich die kostenlose Lucidchart-Testversion und beginnen Sie noch heute mit dem Erstellen Ihrer Diagramme!
Mit der Registrierung stimmen Sie unseren Nutzungsbedingungen zu und bestätigen, dass Sie unsere Datenschutzrichtlinie gelesen und verstanden haben.