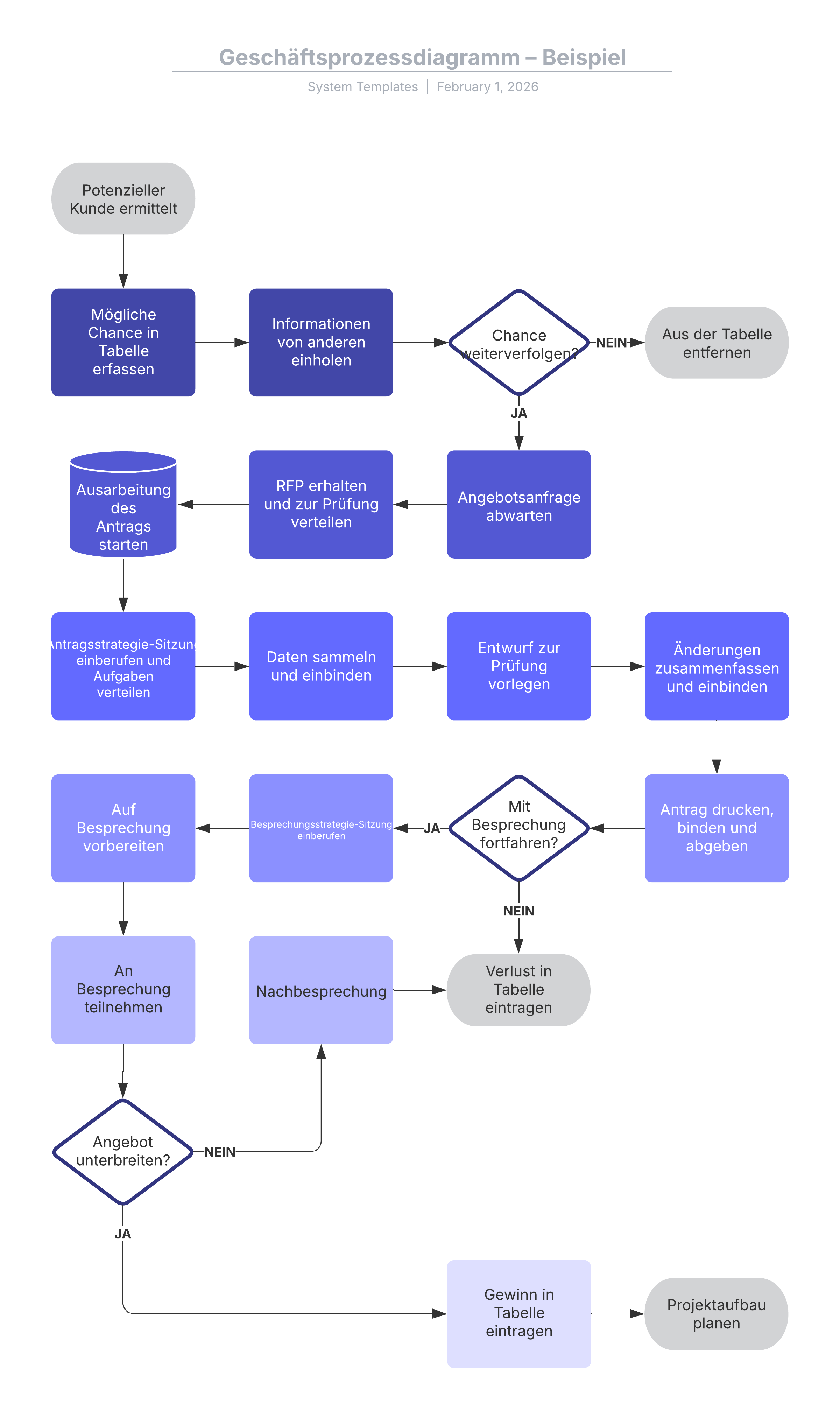
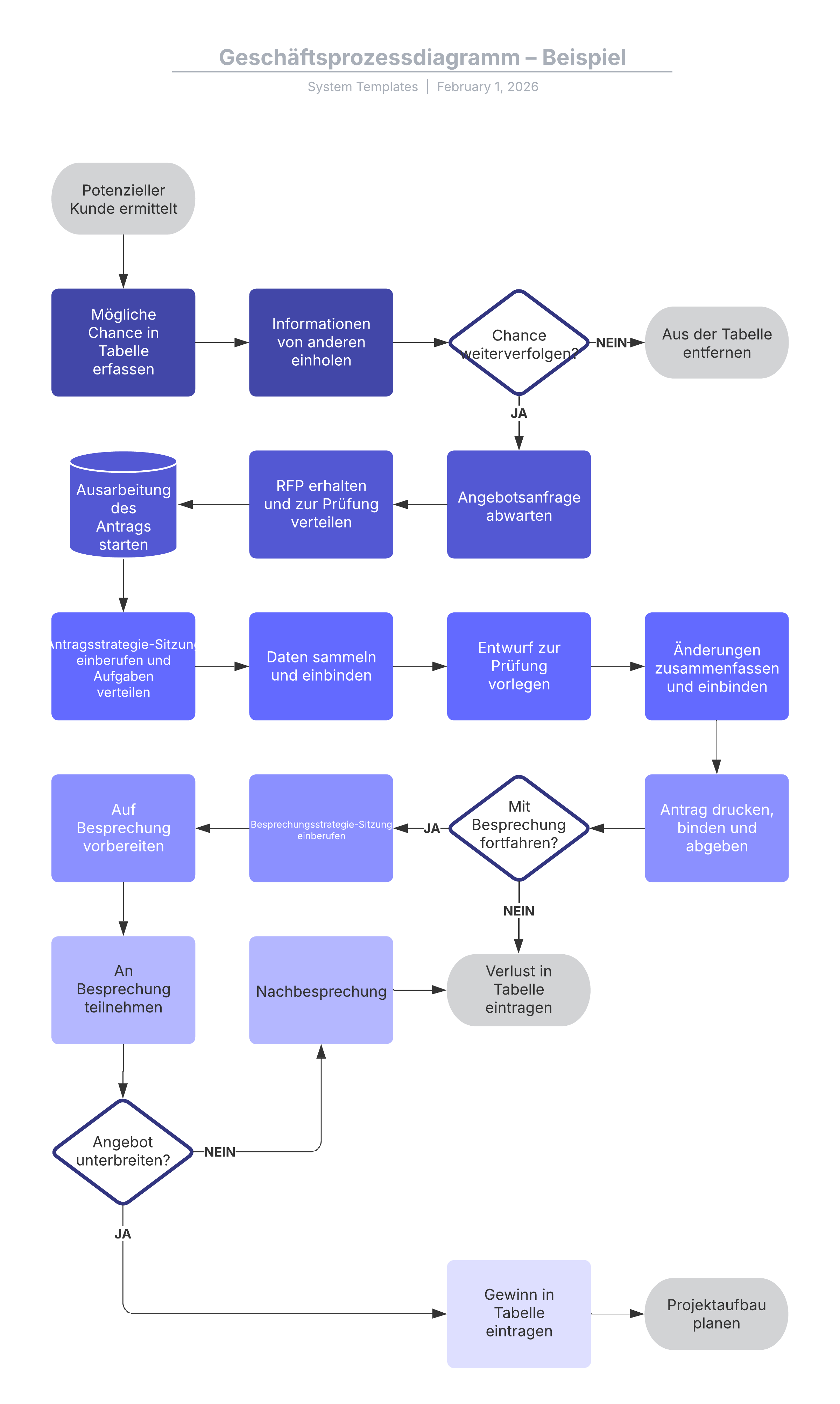
Die häufigsten BPMN-Symbole
Ein BPMN-Diagramm (Business Process Model and Notation, Geschäftsprozessmodell und -notation) dient zur Erstellung übersichtlicher, gut verständlicher BPM-Flussdiagramme, die über verschiedene Organisationen und Branchen hinweg geteilt werden können. Es gibt vier Hauptgruppen von BPMN-Diagrammsymbolen: Flussobjekte, Verbindungsobjekte, Verantwortlichkeitsbereiche und Artefakte. Achten Sie bei der Wahl des passenden Tools zur Erstellung von BPMN-Diagrammen darauf, dass die folgenden Formen und Symbole gegeben sind.
So erstellen Sie ein BPMN-Diagramm in Lucidchart
- Zeichnen Sie Ihren erstes BPMN-Diagramm basierend auf einer unserer fertigen Vorlagen, erstellen Sie es von Grund auf neu, oder nutzen Sie die Dokumentimportfunktion.
- Fügen Sie Formen, Verbindungslinien und Text hinzu um Ihre Diagramme robuster zu machen.
Passen Sie Farben und Format Ihrer Mengendiagramme nach Ihren Bedürfnissen an, um diese noch lesbarer und visuell ansprechender zu gestalten. - Lokalisieren Sie benötigte Elemente mit der Suchfunktion.
- Teilen Sie Geschäftsprozessmodell mit Ihrem Team und beginnen Sie sofort mit der Zusammenarbeit.
BPMN-Ereignisarten
Ereignisse bilden ein Ereignis in einem Geschäftsprozess ab.
|
|
Symbol „Ereignis beginnt“: Kennzeichnet den ersten Schritt in einem Prozess. |
|
|
Symbol „Zwischenereignis“: Repräsentiert jedes Ereignis, das zwischen Beginn und Ende eines Ereignisses stattfindet. |
|
|
Symbol „Ereignis endet“: Kennzeichnet den letzten Schritt in einem Prozess. |
BPMN-Ereignissymbole
Jedes dieser Ereignisse kann so gestaltet werden, dass es die konkreten Einzelheiten des jeweiligen Prozesses widerspiegelt. Die untenstehenden Beispiele beziehen sich auf „Ereignis beginnt“-Symbole, können aber mit jedem Ereignistyp kombiniert werden. Häufig verwendete Ereignissymbole bilden folgende Umstände ab:
|
|
Nachrichtensymbol: Löst den Prozess aus, ermöglicht Zwischenprozesse oder beendet den Prozess. |
|
|
Zeitsymbol: Eine Uhrzeit oder ein Datum, die wiederkehrend oder einmalig sein können und den Prozess auslösen, Zwischenprozesse unterstützen oder den Prozess abschließen. |
|
|
Eskalationssymbol: Ein Schritt reagiert auf eine Eskalation und fließt zu einer anderen Rolle innerhalb der Organisation. Dieses Ereignis wird nur innerhalb von Ereignis-Subprozessen verwendet. Eine Eskalation findet dann statt, wenn jemand auf einer höheren Verantwortungsebene innerhalb der Organisation in einen Prozess involviert wird. |
|
|
Bedingungssymbol: Ein Prozess beginnt oder läuft weiter, wenn eine bestimmte geschäftliche Bedingung oder Regel erfüllt ist. |
|
|
Link-Symbol: Ein Subprozess, der Teil eines größeren Prozesses ist. |
|
|
Fehlersymbol: Ein zu Beginn, in der Mitte oder am Ende eines Prozesses erfasster Fehler. Ein Event-Subprozess mit einem Fehler unterbricht stets den Prozess, in dem er enthalten ist. |
|
|
Abbruchsymbol: Reagiert auf eine Transaktion, die innerhalb eines Teilprozesses abgebrochen wurde. Bei einem Endereignis steht das Abbruchsymbol dafür, dass der Abbruch eines Prozesses ausgelöst wurde. |
|
|
Kompensationssymbol: Eine Rückerstattung, die ausgelöst wird, wenn auf betrieblicher Seite etwas teilweise fehlschlägt. |
|
|
Signalsymbol: Ein Signal, das über verschiedene Prozesse hinweg etwas kommuniziert. Ein Signalsymbol kann einen Prozess beginnen lassen, voranbringen oder abschließen. |
|
|
Mehrfachsymbol: Mehrere Auslöser bringen einen Prozess in Gang. |
|
|
Parallel-Mehrfachsymbol: Eine Prozessinstanz, die erst dann beginnt, weiterläuft oder endet, wenn alle möglichen Ereignisse stattgefunden haben. |
|
|
Endsymbol: Löst die sofortige Beendigung eines Prozessschrittes aus. Alle damit in Zusammenhang stehenden Instanzen werden gleichzeitig beendet. |
BPMN-Aktivitätssymbole
Aktivitäten beschreiben, welche Art von Arbeit bei einer bestimmten Prozessinstanz erledigt wird. Es gibt vier Arten von BPMN-Aktivitäten: Aufgaben, Teilprozesse, Transaktionen und Anrufaktivitäten.
|
|
Aufgabensymbol: Die grundlegendste Form einer Aktivität, die nicht weiter unterteilt werden kann. Der Prozess einer Morgenroutine kann z. B. die Aufgabe enthalten, den Computer einzuschalten. |
|
|
Subprozess-Symbol: Eine Reihe von Aufgaben, die besonders gut zusammenpassen. Für Subprozesse gibt es zwei verschiedene Ansichten. Zum einen die reduzierte Ansicht, bei der ein ausklappbares Plus-Zeichen anzeigt, dass weitere Informationen verfügbar sind. Bei der anderen Ansichten handelt es sich um eine erweiterte Ansicht des Subprozesses, die alle Aufgaben des Subprozesses umfasst und ihn vollständig beschreibt. |
|
|
Transaktionssymbol: Ein spezieller Subprozess, der Zahlungen beinhaltet. |
|
|
Anrufsymbol: Ein globaler Subprozess, der an verschiedenen Stellen innerhalb des Geschäftsflusses verwendet wird. |
Gateway-Symbole in der BPMN
Gateways sind Symbole, die Flüsse innerhalb eines BPMN-Diagramms trennen und neu kombinieren. Es gibt verschiedene Arten von Gateways:
|
|
Symbol „Exklusiv“: Bewertet den Status des Geschäftsprozesses in Bezug auf eine bestimmte Bedingung und unterteilt den Fluss in Abhängigkeit davon in einen oder mehrere einander gegenseitig ausschließende Pfade. Es kann z. B. ein bestimmter Bericht erstellt werden, wenn ein Vorgesetzter eine Genehmigung erteilt. Wenn der Vorgesetzte die Genehmigung verweigert, wird kein Bericht erstellt. |
|
|
Symbol „Ereignisbasiert“: Ein ereignisbasierter Gateway ähnelt einem exklusiven Gateway. Bei beiden geht es um einen Pfad innerhalb des Flusses. Bei einem ereignisbasierten Gateway wird jedoch festgestellt, ob ein bestimmtes Ereignis stattgefunden hat und nicht, ob eine bestimmte Bedingung erfüllt ist. Es kann z. B. sein, dass Sie eine bestimmte E-Mail erst dann versenden möchten, wenn der CEO im Büro eingetroffen ist. Solange der CEO nicht eintrifft, wird die E-Mail nicht verschickt. |
|
|
Symbol „Parallel“: Unterscheidet sich von anderen Gateways dadurch, dass er nicht von Bedingungen oder Ereignissen abhängt. Mit parallelen Gateways werden stattdessen zwei gleichzeitig ablaufende Aufgaben innerhalb des Geschäftsflusses dargestellt. Ein Beispiel wäre eine Marketingabteilung, die neue Sales-Leads generieren und gleichzeitig bestehende Leads kontaktieren möchte. |
|
|
Symbol „Inklusiv“: Unterteilt den Prozessfluss in einen oder mehrere Flüsse. Bei einem inklusiven Gateway können z. B. Geschäftsaktionen auf Grundlage von Umfrageergebnissen vorgenommen werden. Wenn der Verbraucher mit Produkt A zufrieden ist, kann ein bestimmter Prozess ausgelöst werden. Wenn der Verbraucher angibt, dass er mit Produkt B zufrieden ist, wird ein anderer Fluss ausgelöst. Und wenn der Verbraucher mit Produkt A nicht zufrieden ist, wird ein dritter Prozess ausgelöst. |
|
|
Symbol „Exklusiv und ereignisbasiert“: Beginnt jedes Mal, wenn ein Folgeereignis eintritt, eine neue Prozessinstanz. |
|
|
Symbol „Komplex“: Diese Gateways werden nur für die komplexesten Flüsse innerhalb eines Geschäftsprozesses verwendet. Ein idealer Anwendungsfall für komplexe Gateways sind Situationen, in denen mehrere Gateways zur Beschreibung eines Geschäftsflusses erforderlich sind. |
|
|
Symbol „Parallel und ereignisbasiert“: Wie der Name bereits andeutet, ähnelt dieser Gateway einem parallelen Gateway. Er bietet die Möglichkeit, mehrere Prozesse gleichzeitig ablaufen zu lassen. Im Gegensatz zu einem parallelen Gateway sind die Prozesse hier jedoch von einem Ereignis abhängig. |
Verbindung von Objekten in einem BPMN-Diagramm
Verbindungsobjekte sind Linien, die BPMN-Flussobjekte verbinden. Es gibt drei verschiedene Arten von Verbindungsobjekten: Sequenzflüsse, Nachrichtenflüsse und Assoziationen.
|
|
Symbol „Sequenzfluss“: Verbindet Flussobjekte in der Reihenfolge, in der sie aufeinander folgen. |
|
|
Symbol „Nachrichtenfluss“: Stellt Nachrichten von einem Prozessteilnehmer an einen anderen dar. |
|
|
Symbol „Assoziation“: Zeigt Beziehungen zwischen Artefakten und Flussobjekten an. |
Verantwortungsbereiche in einem BPMN-Diagramm
Verantwortungsbereiche dienen zur Organisation verschiedener Aspekte eines Prozesses in einem BPMN-Diagramm. Verantwortungsbereiche fassen Objekte optisch zu Bahnen zusammen. Dabei wird jedem Aspekt des Prozesses eine eigene Bahn zugeordnet. Diese Elemente können waagerecht oder senkrecht angeordnet werden. Verantwortungsbereiche organisieren nicht nur Aktivitäten in separate Kategorien, sondern können auch Verzögerungen, Ineffizienzen sowie die für jeden Schritt in einem Prozess verantwortlichen Arbeiter aufzeigen.
Artefakte in einem BPMN-Diagramm
Artefakte stehen für Informationen, die für das Modell, aber nicht für einzelne Elemente innerhalb des Prozesses relevant sind. Es gibt drei Arten von Artefakten, die in einem BPMN-Diagramm eingesetzt werden können: Anmerkungen, Gruppen und Datenobjekte. Alle drei dienen dazu, einen BPMN-Prozess zu verdeutlichen und zu beschreiben.
Anmerkungen geben dem Modellersteller die Möglichkeit, zusätzliche Flussteile des Modells oder der Beschriftung zu beschreiben.
Gruppen organisieren Aufgaben oder Prozesse, die Bedeutung für den Gesamtprozess haben.
Datenobjekte stellen in den Prozess eingefügte Daten, aus dem Prozess resultierende Daten sowie Daten, die gesammelt oder gespeichert werden müssen, dar.
|
|
Symbol „Dateneingabe“: Stellt Datenanforderungen dar, von denen Aufgaben im Geschäftsprozess abhängen. |
|
|
Symbol „Datenausgabe“: Kennzeichnet Informationen, die das Ergebnis eines Geschäftsprozesses sind. |
|
|
Symbol „Datensammlung“: Kennzeichnet Informationen, die innerhalb eines Geschäftsprozesses gesammelt werden. |
|
|
Symbol „Datenspeicherung“: Stellt die Fähigkeit dar, mit einem Geschäftsprozess zusammenhängende Daten zu speichern oder darauf zuzugreifen. |






