
Faire un diagramme pieuvre en ligne
Créez un diagramme pieuvre en ligne avec Lucidchart, un environnement de travail visuel qui associe création de diagrammes, visualisation de données et fonctionnalités de collaboration afin de faciliter la communication et stimuler l'innovation.
En vous inscrivant, vous acceptez nos conditions d'utilisation et vous reconnaissez avoir lu et compris notre politique de confidentialité.

Un logiciel de diagramme pieuvre en ligne pour visualiser les interactions entre votre produit et son environnement
Lucidchart vous aide à créer des diagrammes intelligents pour structurer et partager vos idées, peu importe leur complexité.

Visualisez comment votre produit interagit avec son environnement
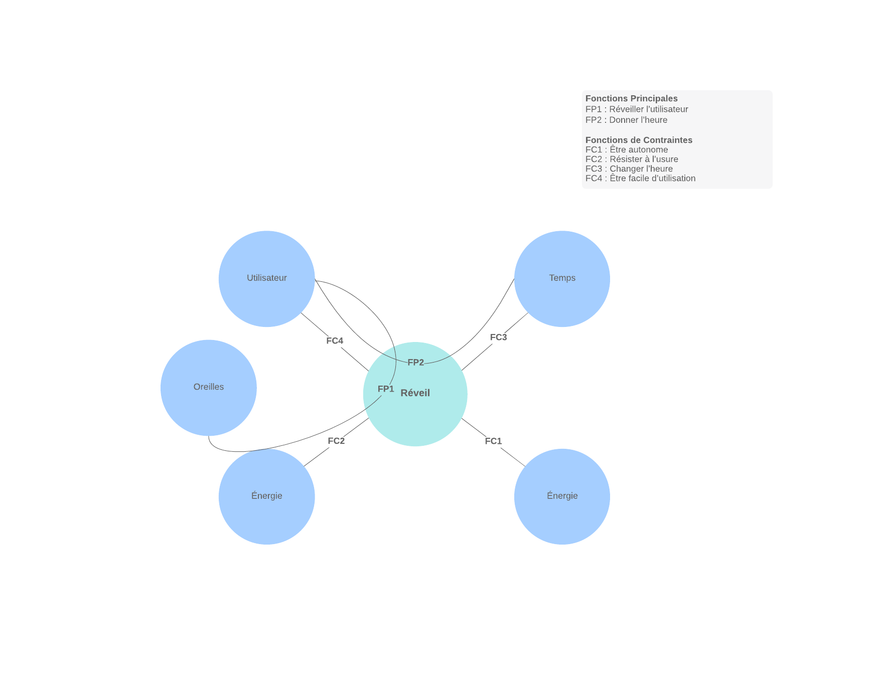
Issu de la méthode APTE, le diagramme pieuvre (ou diagramme des interacteurs) est un diagramme d'association utilisé comme outil d'analyse afin de représenter visuellement les relations, appelées "fonctions de service", entre un produit/service et son environnement. Grâce à Lucidchart et son interface intuitive, facilitez l'analyse fonctionnelle du besoin en créant des diagrammes pieuvre en ligne pour synthétiser graphiquement les fonctions de vos projets.

Créez facilement un diagramme pieuvre en ligne grâce aux modèles, aux symboles et à la nomenclature dédiés
Faire un diagramme pieuvre n'a jamais été aussi facile grâce à notre logiciel de diagramme pieuvre en ligne. Faites glisser et déposer des formes et symboles de la méthode APTE standard sur la zone de travail en quelques secondes. Recensez, distinguez et listez aisément les différentes fonctions liées au service ou à l'usage de votre produit. Vous pouvez également ajouter ou retirer vos fonctions en un clin d’œil. Lucidchart vous permet d'organiser facilement votre travail, sans perte de temps, et de visualiser rapidement les fonctions de service de vos projets qui conduisent à la satisfaction du besoin de l'utilisateur.

Collaborez avec vos équipes partout et à tout moment
Invitez les membres de votre équipe à travailler avec vous afin de participer à votre analyse fonctionnelle du besoin. Lucidchart permet à vos équipes de collaborer en toute simplicité et en temps réel sur vos diagrammes pieuvre en ligne, quel que soit leurs systèmes d'exploitation (Mac, Windows ou Linux). Peu importe la localisation de votre lieu de travail, vous pouvez travailler en équipe et voir les avancer de vos collègues en ligne. Vous ne perdez pas de temps à aller et revenir entre les différentes versions, toutes les modifications sont enregistrées et accessibles à tout moment.

Présentez et partagez vos diagrammes pieuvre en ligne en toute simplicité
L'un des nombreux avantages de l'utilisation de Lucidchart pour les schémas pieuvre réside dans la possibilité de présenter et partager vos diagrammes soignés en ligne et avec d'autres personnes. Incorporez-les simplement dans un wiki, utilisez le mode présentation, partagez une URL ou intégrez-les dans Google Slides, Confluence ou Slack. Présentez des exposés ciblés sans difficulté en sélectionnant des parties spécifiques de vos diagrammes pieuvre pour les partager. Passez plus de temps à imaginer votre produit et moins à faire des présentations.
Maîtrisez les bases de Lucidchart en 5 minutes

Maîtrisez les bases de Lucidchart en 5 minutes
- Créez votre premier diagramme de flux de travail à partir d’un modèle ou d’une zone de travail vierge, ou importez un document.
- Ajoutez du texte, des formes et des connexions pour personnaliser votre diagramme.
- Découvrez comment ajuster le style et la mise en forme.
- Trouvez ce dont vous avez besoin grâce à la recherche de fonctionnalités.
- Partagez votre diagramme avec votre équipe pour commencer à collaborer.
Modèles et exemples de diagramme pieuvre
Intégrations Lucidchart

Découvrez pourquoi les équipes utilisent Lucidchart pour faire des schémas en ligne
Créez des diagrammes, visualisez vos données et collaborez sur une plateforme centralisée.

Collaboration
Utilisez facilement Lucidchart depuis n’importe quel appareil. Lucidchart aide les équipes à collaborer en temps réel, où qu’elles se trouvent dans le monde. Améliorez votre productivité tout en collaborant avec votre équipe pour atteindre vos objectifs.

Clarté
Lucidchart clarifie les informations les plus complexes. Faire de diagrammes intelligents vous permet de visualiser rapidement vos projets, procédures et processus de bout en bout.

Alignement
Favorisez la coordination de votre équipe en collaborant au sein d’un même espace. Représentez rapidement vos processus et vos id ées en temps réel afin de ne jamais perdre le fil.

Productivité
La suite de collaboration visuelle de Lucid transforme la façon dont vous travaillez, de l’idéation à l’achèvement d’un projet. Utilisez Lucidspark pour le brainstorming et la planification, puis Lucidchart pour la modélisation.
Comment faire un diagramme pieuvre ?
Faire un brainstorming pour recenser les éléments extérieurs liés à votre projet
Identifiez les éléments du milieu environnant votre produit/service et nécessaires à la satisfaction du besoin de l'utilisateur. Retenez les plus importants pour votre diagramme pieuvre.
Isoler le produit/service et distinguer les différentes fonctions
Une fois les différents composants du milieu extérieur identifiés, distinguez les fonctions principales justifiant de la création de l'objet/service des fonctions contraintes représentant les exigences ou limites auxquelles il doit s'adapter.
Créer votre diagramme pieuvre en ligne
Ajoutez vos formes depuis notre bibliothèque de formes pour placer et lister les fonctions principales et les fonctions contraintes en relation avec votre produit/service. Vous n’avez ensuite plus qu’à relier ces formes et donner vie à votre schéma pieuvre grâce à notre site internet de diagramme pieuvre en ligne.
Vérifier ou améliorer le diagramme pieuvre
Collaborez avec votre équipe pour relire ou améliorer votre diagramme des interacteurs. Et grâce à Lucidchart, facilitez ce processus avec les mises à jour de vos diagrammes pieuvre en temps réel et les fonctionnalités de commentaires et de chat intégrées à l'éditeur Lucidchart.
Partager et présenter votre travail
Bravo, vous avez terminé votre schéma pieuvre ! Partagez à présent votre travail à l'aide des options de partage Lucidchart, imprimez-le ou téléchargez-le au format PNG, JPEG ou PDF, et présentez votre diagramme pieuvre en ligne lors de vos réunions.


