Wat is een beslisboom?
Een beslisboom is een overzicht van de mogelijke uitkomsten van een reeks gerelateerde keuzes. Hiermee kan een individu of organisatie bepaalde opties tegen elkaar afwegen op basis van kosten, kansen en voordelen. Beslisbomen kunnen gebruikt worden voor een informele discussie of om een algoritme te ontwerpen dat op een wiskundige manier de beste keuze voorspelt.
Een beslisboom begint meestal met een enkel knooppunt dat vertakt in mogelijke uitkomsten. Ieder van deze uitkomsten leidt tot extra knooppunten die weer vertakken in andere mogelijkheden. Zo krijgt het de vorm van een boom.
Er zijn drie verschillende soorten knooppunten: kansknooppunten, beslissingsknooppunten en eindknooppunten. Een kansknooppunt wordt weergegeven met een cirkel en laat de waarschijnlijkheid van bepaalde resultaten zien. Een beslissingsknooppunt wordt weergegeven met een vierkant en laat de beslissing zien die gemaakt moet worden. Een eindknooppunt laat de uiteindelijk uitkomst van een beslissingspad zien.
Beslisbomen kunnen ook getekend worden met symbolen voor stroomdiagrammen, wat sommige mensen gemakkelijker vinden om te lezen en te begrijpen.
In minder dan 5 minuten aan de slag met Lucidchart
- Gebruik onze online tool om je eerste online diagram te maken op basis van een sjabloon of leeg canvas of importeer een document.
- Voeg tekst, vormen en lijnen toe om je stroomdiagram aan te passen.
- Meer informatie over het aanpassen van de stijl en opmaak in je stroomdiagram.
- Vind wat je nodig hebt met 'Functie zoeken'.
- Deel je stroomdiagram met je team om samen te werken.
Beslisboomsymbolen
| Vorm | Naam | Betekenis | 
|---|---|---|
| Beslissingsknooppunt | Geeft een te maken beslissing aan | |
| Kansknooppunt | Laat meerdere onzekere uitkomsten zien | |
| Alternatieve vertakkingen | Iedere tak geeft een mogelijke uitkomst of actie aan | |
| Verworpen alternatief | Geeft een keuze aan die niet werd geselecteerd | |
| Eindknooppunt | Geeft een uiteindelijke uitkomst aan | 
Waarom een beslisboom maken?
Beslissingen, beslissingen. We moeten ze allemaal wel eens nemen. Als een bedrijf de verkeerde beslissing neemt, kan dat een kostbare vergissing zijn die leidt tot financiële schade, inefficiënt gebruik van middelen en negatieve gevolgen voor het imago van de onderneming. Gelukkig kan een beslisboomdiagram u helpen. Het is weliswaar geen glazen bol, maar het kan u waardevolle inzichten bieden voor het varen van de juiste koers. Een van de grootste voordelen van een beslisboom is dat hij emoties buiten beschouwing kan laten.
Bedrijven gebruiken beslisboomdiagrammen vaak om een strategie of analyse op te stellen, onderzoek te doen en conclusies te trekken. Kredietverstrekkers en banken gebruiken beslisbomen voor de risicoberekening van leningen en investeringsmogelijkheden. Ze worden ook veel gebruikt voor infographics, die vaak in tijdschriften te vinden zijn of op sociale media worden gedeeld. Het gaat erom dat beslisbomen kunnen worden gebruikt om praktisch alle vragen of problemen te evalueren en mogelijke resultaten in beeld te brengen.
Structuur van een beslisboom
Een van de leuke dingen aan een beslisboomdiagram is dat er niet veel elementen zijn. De belangrijkste elementen worden knooppunten genoemd. Ze hebben de vorm van een vierkant of cirkel en worden met elkaar verbonden door vertakkingen (lijnen), totdat een resultaat is bereikt. Vierkanten geven beslissingen weer en cirkels staan voor onzekere uitkomsten.
De knooppunten hebben minimaal twee vertakkingen. Schrijf op elke lijn een mogelijke oplossing en verbind deze met het volgende knooppunt. Blijf dit doen, totdat u het einde van de mogelijkheden hebt bereikt en teken dan een driehoek. Deze staat voor de uitkomst.
Zodra u de basisindeling van een beslisboom hebt voltooid, kunt u bij elke lijn waardes zetten om meer informatie te verzamelen. Dat doet u als volgt:
1. Bekijk elke lijn en zet er een bedrag bij.
2. Voeg, om uw mogelijkheden numeriek te analyseren, een schatting toe voor de kans op elke uitkomst. Opmerking: Als u percentages toevoegt, moeten alle lijnen vanuit een knooppunt gelijk zijn aan 100 en als u breuken gebruikt, moeten ze uitkomen op 1.
3. Wijs een mogelijk bedrag toe aan elke driehoek bij het einde van de vertakkingen.
4. Bereken de resultaten door de uitkomst te vermenigvuldigen met het kanspercentage voor elk einde van een vertakking bij die uitkomst en trek de kosten daarvan af. U hebt dan een schatting van wat die specifieke uitkomst kan opleveren.
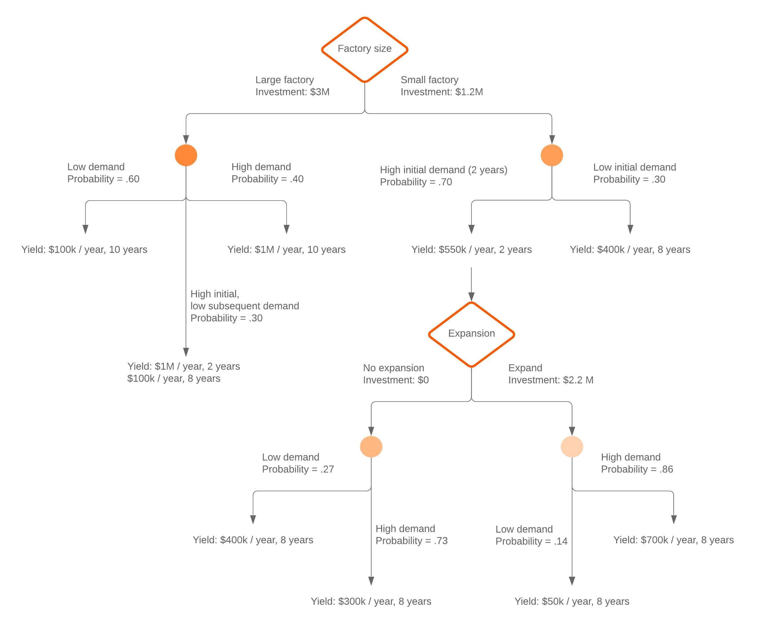
Een voorbeeld:
Opmerking: Als u een grote boom met veel vertakkingen hebt, berekent u de getallen voor elk vierkant of elke cirkel en noteert u de resultaten om de waarde van die beslissing te krijgen. Begin aan de rechterkant van de boom en werk naar links.
Een beslisboom maken met Lucidchart
Laten we Lucidchart eens gebruiken om een beslisboom te maken voor het op de markt brengen van een product en beslissen of het zin heeft om eerst in marktonderzoek te investeren. Er zijn maar een paar symbolen (cirkel, vierkant, lijn en driehoek) in een beslisboomdiagram, dus we beginnen vanaf nul. Log in op uw account (hebt u er nog geen, meld u dan aan om Lucidchart één week gratis te proberen) en volg onderstaande stappen.
1. Open een leeg document
Klik bij Documenten op de oranje knop "+Documenten" en dubbelklik.

Tip: U kunt ook op de oranje pijl-omlaag klikken en een leeg diagramsjabloon kiezen. Als u die optie kiest, gaat u verder met 3.
2. Pas de pagina-instellingen aan
Als u in plaats van een sjabloon een leeg document opent, kunt u de pagina-instellingen, marges, hulplijnen, rasters, lijnen en linialen aanpassen. Rechts ziet u het menu Pagina-instellingen, waar u eventuele aanpassingen kunt doen. Klik op de gewenste opties en klik als u klaar bent op de pijlen naast Pagina-instellingen om het menu te verbergen. Aangezien beslisbomen erg groot kunnen worden, wijzigen we de paginastand in liggend.

3. Geef de beslisboomdiagram een naam
Klik op de kop "leeg diagram" bovenaan het scherm en typ een bestandsnaam in.

Opmerking: Er verschijnt een pop-upvenster als u een sjabloon hebt gekozen. Typ in het tekstvak de naam van uw diagram en klik op OK. In de linkerbovenhoek van het scherm verschijnt de nieuwe naam.
4. Begin met het tekenen van de beslisboom
Klik bij Vormen op de driehoek, houd hem vast en sleep hem helemaal naar de linkerkant van uw document. Beslisbomen worden van links naar rechts getekend. Zet hem dus zo dicht mogelijk bij de kantlijn. Gebruik het raster en de liniaal om de driehoek uit te lijnen naar de plek waar u hem wilt hebben. Typ de beslissing in de driehoek.

Tip: Gebruik de opties voor tekstopmaak bovenaan het diagram om lettertypes, kleuren, spatiëring enz. aan te passen.
5. Voeg knooppunten toe
Klik en sleep een cirkel naar het diagram om de kansknooppunten toe te voegen. Gebruik de rasters om de cirkels op de pagina uit te lijnen. Klik eerst op de cirkel en dan op een blauw vierkant en sleep dat om de grootte van de cirkel te wijzigen. Typ de naam van het kansknooppunt in de cirkel.
U kunt zo veel mogelijkheden toevoegen als u wilt, maar u hebt minimaal twee opties nodig als u met een beslisboom begint. Ga verder met het toevoegen van knooppunten aan de beslisboom, totdat u voor elke keuze een eindresultaat hebt.

Tip: Wilt u niet de grootte van elk knooppunt (cirkel) wijzigen? Klik dan gewoon op een bestaande cirkel en houd Command+C ingedrukt op het toetsenbord. Houd vervolgens Command+V ingedrukt en er verschijnt een kopie van de cirkel. Sleep die naar zijn plek.
6. Teken takken aan de beslisboom
Om lijnen tussen de knooppunten te trekken, klikt u op een vorm en op een van de oranje cirkels. U houdt deze ingedrukt en sleept de lijn naar het volgende knooppunt. Er wordt dan automatisch een pijl getekend tussen de twee objecten.

Tip: Kies in de menubalk, bovenaan, uit de opties voor lijnen bij Eindpunt "zonder punt" om de pijlpunt van de lijn te verwijderen.

Aan het einde van een vertakking waar op dat traject geen andere beslissingen nodig zijn, voegt u aan het einde van die regel een driehoek toe.

7. Voeg kansen en waardes toe aan de beslisboom
U kunt nu de beslisboom beoordelen en bij een bepaalde uitkomst de waarde ervan schatten. Kijk naar de cirkels en voeg voor de kans op elke uitkomst schattingen toe. Om getallen aan het diagram toe te voegen, klikt u in de Standaardopties op de grote T en sleept dit naar de plek waar u een schatting wilt plaatsen.

Opmerking: De percentages voor elk knooppunt moeten gelijk zijn aan 100 en als u breuken gebruikt, moet elk knooppunt uitkomen op 1. Gebruik gerust bestaande gegevens als u die hebt.
Voeg vervolgens langs de vertakking (beslissingslijn) de kosten van elke mogelijkheid toe.

8. Bereken de waarde van elke beslissing
Begin aan de rechterkant van de boom en werk naar links. Trek de kosten van elke beslissing af van de verwachte voordelen.

Zodra de berekeningen zijn afgerond, ziet u duidelijk welke optie u het meest zal opleveren.
9. Voeg kleuren toe aan de beslisboom
Zodra u de basisindeling van uw beslisboom hebt voltooid, kunt u kleuren toevoegen door eerst op een symbool en dan in de menubalk op het vulkleuricoontje te klikken en een kleur te kiezen.

10. Deel uw beslisboomdiagram
Bent u tevreden over hoe de beslisboom eruitziet, dan kunt u hem via e-mail, een link en sociale media (Facebook, Twitter, Google+ en LinkedIn) met anderen delen of in een website integreren. Klik in de rechterbovenhoek van het scherm op de blauwe knop Delen en er verschijnt een pop-upvenster. Kies hoe u het diagram zou willen delen en voer de juiste informatie in.

Als u bij het e-mailen van een link naar de beslisboom een medewerker toevoegt, kunt u beiden tegelijk aan het diagram werken en de chatfunctie gebruiken om te overleggen.
Voorbeeld beslisboom analyse
Door het verwachte nut of de verwachte waarde van iedere keuze in de boom te berekenen, kun je de risico's minimaliseren en de kans op een goede uitkomst maximaliseren.
Om het verwachte nut van een keuze te berekenen, trek je de kosten van die beslissing af van de verwachte voordelen. De verwachte voordelen zijn gelijk aan de totale waarde van alle uitkomsten die uit die keuze kunnen voortkomen, waarbij iedere waarde vermenigvuldigd wordt met de kans dat het gebeurt. Zo berekenen we deze waarden voor de voorbeelden van hierboven:
Bij het bepalen van de meest gunstige uitkomst is het belangrijk om rekening te houden met de voorkeuren van de beslisser. Sommige beslissers hebben bijvoorbeeld liever een optie met een laag risico terwijl anderen juist risico's durven nemen voor een groter voordeel.
Als jij je beslisboom gebruikt met een bijbehorend kansmodel kun je het gebruiken om de voorwaardelijke kans van een gebeurtenis te berekenen, of de kans dat dit gebeurt als een andere gebeurtenis zich voordoet. Hiervoor begin je gewoon bij de oorspronkelijke gebeurtenis en volg je het pad van die gebeurtenis naar de uiteindelijke gebeurtenis. Onderweg vermenigvuldig je de waarschijnlijkheid van ieder van deze gebeurtenissen met elkaar.
Op deze manier kan een beslisboom gebruikt worden als een traditioneel boomdiagram, dat de waarschijnlijkheid van bepaalde gebeurtenissen in kaart brengt, zoals het tweemaal opgooien van een munt.
Voor- en nadelen
Beslisbomen blijven om verschillende redenen populair:
- Ze zijn gemakkelijk te begrijpen
- Ze kunnen nuttig zijn met of zonder concrete gegevens en de gegevens hoeven niet uitgebreid voorbereid te worden
- Er kunnen nieuwe opties aan bestaande bomen worden toegevoegd
- Ze helpen bij het kiezen van de beste optie
- Ze zijn gemakkelijk te combineren met andere beslissingstools
Beslisbomen kunnen echter overdreven complex worden. In deze gevallen kan een compacter invloeddiagram een goed alternatief zijn. Met invloeddiagrammen richt u zich op de belangrijke beslissingen, inputs en doelen.
Beslisbomen voor automatisch leren en datamining
Een beslisboom kan ook gebruikt worden bij het bouwen van geautomatiseerde voorspelmodellen, die gebruikt worden bij automatisch leren, datamining en statistiek. Deze methode staat bekend als leren door beslisbomen. Er wordt rekening gehouden met observaties over een item om de waarde ervan te voorspellen.
In deze beslisbomen staan knooppunten voor gegevens in plaats van voor beslissingen. Dit type boom staat ook bekend als een classificatieboom. Iedere tak bevat een serie kenmerken, of classificatieregels, die gekoppeld worden aan een bepaald klasselabel, dat aan het einde van de tak staat.
Deze regels, ook wel de beslisregels genoemd, kunnen worden uitgedrukt in een als-dan-bepaling, waarbij iedere beslissing of ieder gegeven een bepaling vormt. Bijvoorbeeld: 'als aan voorwaarden 1, 2 en 3 wordt voldaan, dan zal x met een zekerheid van y de uitkomst zijn'.
Ieder extra beetje gegevens helpt het model om nauwkeuriger te voorspellen bij welke eindige serie waardes het onderwerp hoort. Die informatie kan dan gebruikt worden als input in grotere modellen voor besluitvorming.
Soms is de voorspelde variabele een cijfer, zoals een prijs. Beslisbomen met continue, oneindige mogelijke uitkomsten worden regressiebomen genoemd.
Voor een nauwkeuriger resultaat worden soms meerdere bomen samen gebruikt in verzamelmethodes:
- Bagging betekent dat er meerdere bomen worden gemaakt van de brongegevens. Deze bomen stemmen dan vervolgens tot er een overeenkomst is.
- Een Random Forest-classificering bestaat uit verschillende bomen die ontworpen zijn om het classificatietempo te verhogen.
- Boosting kan worden gebruikt voor regressie- en classificatiebomen.
- De bomen in een Rotation Forest zijn allemaal getraind door een PCA (principale-componentenanalyse) op een willekeurig gedeelte van de gegevens
Een beslisboom wordt als optimaal gezien als deze zoveel mogelijk gegevens weergeeft in zo weinig mogelijk niveaus of vragen. Algoritmes ontworpen om geoptimaliseerde beslisbomen te maken zijn CART, ASSISTANT, CLS en ID3/4/5. Een beslisboom kan ook gemaakt worden door het opstellen van associatieregels waarbij het variabele doel aan de rechterkant geplaatst wordt.
Voor iedere methode moet worden vastgesteld wat de beste manier is om de gegevens op ieder niveau op te splitsen. Een aantal veelgebruikte methodes hiervoor zijn Gini-impurity, Kullback-Leibler-divergentie en afwijkingsvermindering.
Het gebruik van beslisbomen bij automatisch leren heeft verschillende voordelen:
- De kosten van het gebruik van de boom om gegevens te voorspellen nemen af met ieder extra gegevenspunt
- Ze werken zowel voor categorische als voor numerieke gegevens
- Ze kunnen problemen weergeven met verschillende uitkomsten
- Ze gebruiken een whitebox-model (waarmee de resultaten gemakkelijk uit te leggen zijn)
- De betrouwbaarheid van een boom kan getest en gemeten worden
- Ze zijn nauwkeurig ongeacht of de veronderstellingen van de brongegevens geschonden worden
Maar ze hebben ook een aantal nadelen:
- Bij het verwerken van categorische gegevens met verschillende niveaus is de informatiewinst in het voordeel van de kenmerken met de meeste niveaus.
- Berekeningen kunnen erg complex worden als er onzekerheden en veel gekoppelde uitkomsten bij betrokken zijn.
- Verbindingen tussen knooppunten zijn beperkt tot EN, terwijl beslisdiagrammen ook OF-verbindingen tussen knooppunten toestaan.





