
Конструктор диаграмм UML
Какой бы тип диаграммы UML ни был у вас в планах, наш сервис поможет вам уверенно взяться за дело благодаря библиотекам фигур, автозаполнению и другим удобным функциям.
Регистрируя учетную запись, вы тем самым принимаете Условия предоставления услуг и подтверждаете, что вы ознакомлены с Политикой конфиденциальности.

Простой интуитивный подход к диаграммам UML
Чтобы приступить к работе над диаграммой UML в Lucidchart, потребуется всего несколько минут.

Гибкая работа с диаграммами
Lucidchart поддерживает все типы диаграмм UML, включая структурные и поведенческие. Какой бы проект ни созревал у вас в планах, Lucidchart непременно поможет представить его в виде диаграммы.

Встроенная библиотека фигур
Все необходимые фигуры уже ждут вас в нашей библиотеке. Теперь вы можете самостоятельно создавать профессиональные диаграммы UML по всем правилам жанра.

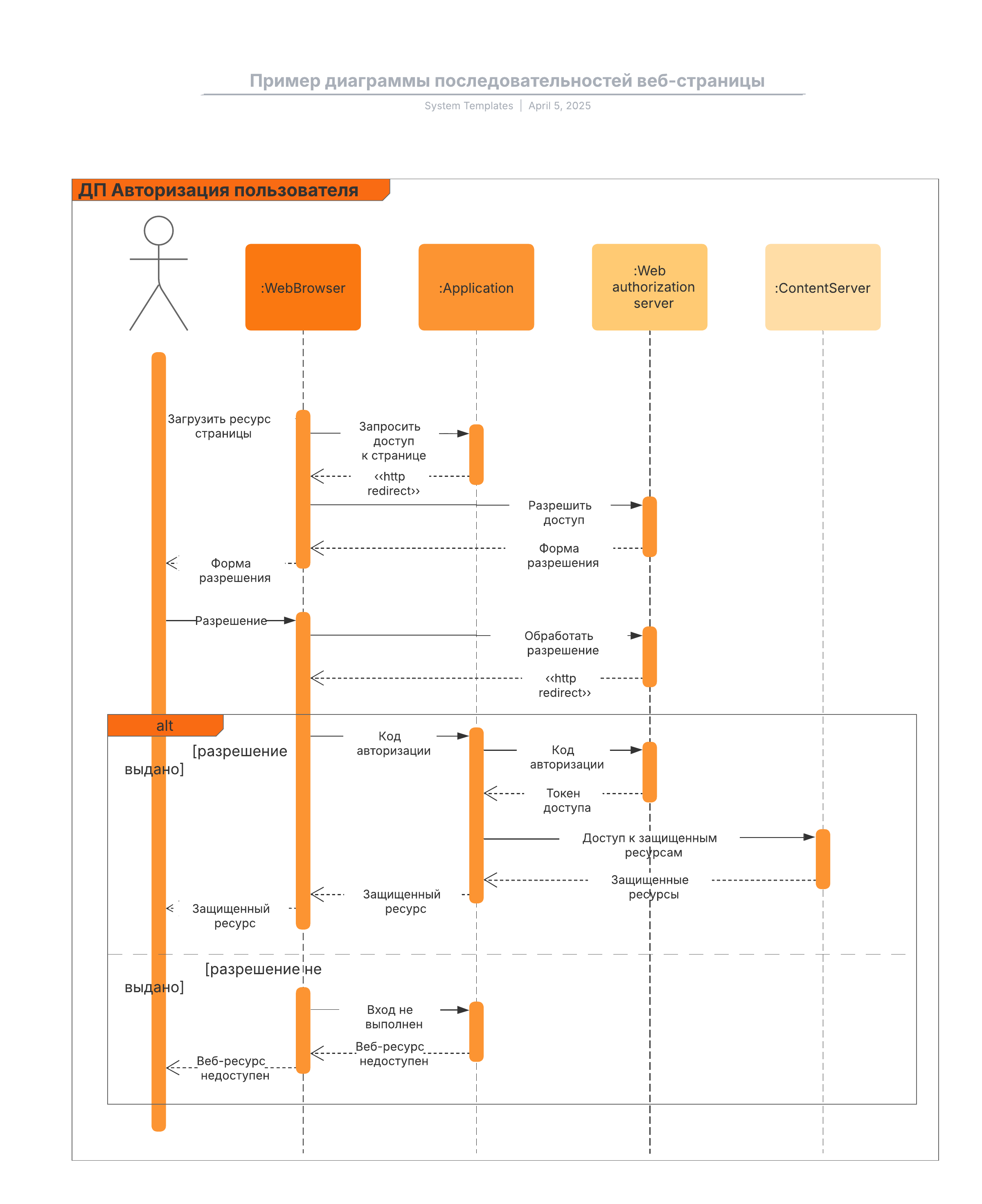
Разметка UML-последовательностей
Если вам нужно создать UML-диаграмму последовательностей, Lucidchart пригодится и здесь. Достаточно ввести текст в инструмент по работе с разметкой, и мы сгенерируем результат автоматически.

Идеальный вариант для разработчиков и их коллег
Чаще всего созданием диаграмм UML занимаются программисты, разработчики ПО и специалисты по анализу данных. Однако не стоит ограничиваться только внутренней документацией: диаграммы UML, созданные в Lucidchart, помогут доступно объяснить проект даже тем, кто далек от технических вопросов.

Для совместной работы, презентаций и публикации
Lucidchart позволяет вам создавать диаграммы UML вместе с коллегами в режиме реального времени. Результатом проделанной работы можно затем поделиться в виде презентации там же в Lucidchart или через популярные приложения, например, Confluence или Jira.

Доступ в любое время из любой точки мира
Наша платформа работает в облаке, поэтому вы можете создавать, хранить и вместе редактировать диаграммы UML из любого уголка мира независимо от устройства, браузера и операционной системы.

Как за каменной стеной
Мы всерьез заботимся о вашей безопасности, поэтому в нашем распоряжении имеются PCI, Privacy Shield, SOC 2 и другие сертификаты.

Объект любви и доверия
Хотите объективное мнение? Посмотрите, что говорят о Lucidchart другие пользователи! Наше приложение уже собрало тысячи оценок в пять звезд на различных сторонних платформах, включая TrustRadius, Capterra и G2.
Как за считанные минуты создать диаграмму UML в Lucidchart

- Создайте свой первый документ с чистого листа, из шаблона или из импортированного файла.
- Профессиональные диаграммы UML для визуализации сложных систем.
- Разметка UML-последовательностей для экономии времени.
- Стандартные фигуры UML в специальной библиотеке Lucidchart.
- Просто поделитесь диаграммой с коллегами и начните совместную работу!
Шаблоны и примеры диаграмм UML
Выберите готовый шаблон из нашей галереи и создайте свою диаграмму UML.

Диаграмма активности с плавательными дорожками
К шаблону Диаграмма активности с плавательными дорожками
Интеграция в Lucidchart
Привяжите Lucidchart к любимым рабочим приложениям!

Узнайте, почему команды выбирают Lucidchart
Схемы, визуализация данных и совместная работа — на одной платформе.

Совместная работа
В Lucidchart легко создавать диаграммы на любом устройстве. Работайте вместе всей командой в режиме реального времени из любой точки мира. Двигайтесь к общим целям еще увереннее вместе с Lucidchart!

Ясность
Lucidchart поможет разложить по полочкам даже самые запутанные вопросы. Интеллектуальное создание схем позволяет быстро визуализировать проекты и процессы от начала до самого конца.

Единое видение
Работайте в полной гармонии с командой в одном общем хабе. Быстро планируйте процессы и идеи в режиме реального времени, чтобы не упустить ни одной детали.

Вместе лучше
Пакет приложений Lucid изменит стиль вашей работы от рождения идеи до завершения проекта. Мозговой штурм и план в Lucidspark, а затем — схема в Lucidchart. И «живой» стандарт ведения дел в компании готов!
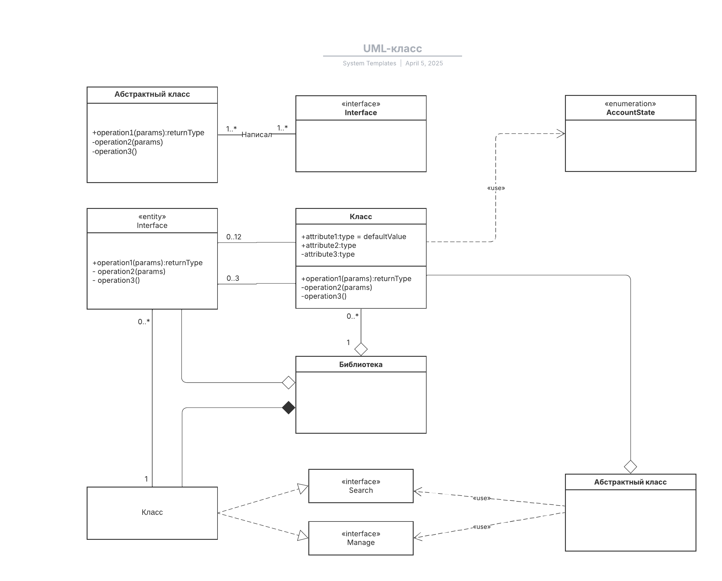
Что такое диаграмма UML?
Диаграммы на унифицированном языке моделирования (UML) описывают структуру системы, включая входящие в нее объекты и их поведение. У диаграмм UML много разновидностей, но в целом их можно разделить на две основные категории — структурные и поведенческие.
Как создать диаграмму UML
Активируйте библиотеку фигур для UML
Откройте менеджер фигур в Lucidchart и выберите библиотеку UML. Она включает в себя все фигуры, символы и элементы нотации UML.
Автоматизируйте процесс с помощью разметки последовательностей
Процесс создания диаграмм UML можно ускорить. Для этого в разделе «UML-последовательности» на панели инструментов выберите опцию «Использовать разметку», введите нужную разметку и нажмите кнопку «Составить».
Выберите и добавьте компоненты UML
Чтобы начать работу над диаграммой UML, перетащите необходимые фигуры на пустой холст. Затем соедините их линиями, чтобы проиллюстрировать связи между элементами и направление процессов.
Добавьте текст
Обозначьте и расположите должным образом все варианты использования, потоки и агентов, чтобы ясно передать их цели.
Опубликуйте или отправьте результат
Поделитесь полученным результатом с другими отделами и участниками процесса. Например, диаграмму можно встроить в вики-базу, отправить по электронной почте или передать коллегам через интегрированное приложение — Jira, Confluence, Slack и так далее.

