
Kreator diagramów UML online
Bez względu na wybrany przez Ciebie rodzaj diagramu UML, dzięki naszemu narzędziu do diagramów UML możesz od razu rozpocząć pracę, korzystając z funkcji automatycznego uzupełniania oraz biblioteki kształtów.
Rejestrując się, wyrażasz zgodę na warunki korzystania z usługi i potwierdzasz przeczytanie ze zrozumieniem polityki prywatności.

Łatwe, intuicyjne diagramy UML
Rozpocznij pracę nad diagramem UML w zaledwie kilka minut dzięki Lucidchart.

Wszechstronne tworzenie diagramów
Lucidchart obsługuje wszystkie rodzaje diagramów UML, w tym zarówno diagramy strukturalne, jak i behawioralne. Bez względu na to, jaki projekt masz na myśli, możesz go przedstawić na diagramie za pomocą Lucidchart.

Wbudowana biblioteka kształtów
Nasza biblioteka kształtów zawiera wszystko, co niezbędne do tworzenia diagramów UML. Dzięki naszemu kreatorowi diagramów UML możesz nadać swoim diagramom profesjonalny wygląd i tworzyć je z uwzględnieniem najlepszych praktyk.

Narzędzie znaczników sekwencji UML
Jeśli tworzysz diagram sekwencji UML, Lucidchart usprawnia proces za pomocą naszego narzędzia znaczników UML. Diagram sekwencji można automatycznie wygenerować na podstawie tekstu wprowadzonego w narzędziu znaczników sekwencji.

Idealne rozwiązanie dla programistów i ich współpracowników
Diagramy UML są najczęściej tworzone przez programistów, inżynierów oprogramowania i analityków danych. Przydają się jednak nie tylko do wewnętrznej dokumentacji – udostępniaj diagramy UML tworzone w Lucidchart osobom na stanowiskach nietechnicznych, by ułatwić im zrozumienie procesu.

Gotowy do współpracy, prezentowania i udostępniania
Lucidchart pozwala współpracować nad diagramami UML w czasie rzeczywistym z innymi osobami z zespołu. Gdy wszystko będzie gotowe, zaprezentuj swoją pracę w Lucidchart lub udostępnij ją w takich popularnych aplikacjach, jak Confluence i Jira.

Dostępny w dowolnym czasie i miejscu
Nasz generator diagramów UML jest oparty na chmurze, co oznacza, że możesz tworzyć i zapisywać diagramy UML oraz współpracować nad nimi z dowolnego miejsca i urządzenia, za pomocą dowolnej przeglądarki i systemu operacyjnego.

Bezpieczeństwo i prywatność
Traktujemy Twoje bezpieczeństwo bardzo poważnie. Nasze certyfikaty zgodności obejmują PCI, Privacy Shield i SOC 2.

Sprawdzone i popularne
Nie wierz nam na słowo — sprawdź, co inni mówią o Lucidchart. Mamy tysiące pięciogwiazdkowych recenzji w aplikacjach innych firm, takich jak TrustRadius, Capterra i G2.
Rozpocznij tworzenie diagramu UML w Lucidchart w zaledwie kilka minut

- Utwórz swój pierwszy dokument – zaimportuj go, zacznij pracę od pustego obszaru roboczego lub skorzystaj z jednego z naszych szablonów.
- Twórz profesjonalne diagramy UML, by wizualizować złożone systemy.
- Oszczędzaj czas dzięki naszemu narzędziu do znaczników sekwencji UML.
- Korzystaj z biblioteki kształtów UML Lucidchart, by zyskać dostęp do standardowych kształtów UML.
- Udostępnij diagram UML zespołowi, aby rozpocząć współpracę
Przykłady i szablony diagramów UML
Skorzystaj z szablonu z naszej galerii, aby szybciej rozpocząć pracę nad diagramem UML.
Integracje Lucidchart
Połącz Lucidchart z ulubionymi, najlepszymi w branży aplikacjami.

Zobacz, dlaczego zespoły wybierają Lucidchart
Twórz diagramy, wizualizuj dane i współpracuj w ramach jednej platformy.

Współpraca
Z łatwością korzystaj z Lucidchart na dowolnym urządzeniu. Lucidchart pomaga zespołom współpracować w czasie rzeczywistym z dowolnego miejsca na świecie. Usprawnij współpracę w zespole, aby zrealizować założone cele.

Przejrzystość
Lucidchart pozwala jasno przedstawić złożone elementy. Inteligentne diagramy umożliwiają szybką oraz kompleksową wizualizację projektów i procesów.

Koordynacja
Zapewnij koordynację działań w zespole, współpracując w tej samej przestrzeni. Szybko mapuj procesy i pomysły w czasie rzeczywistym, aby nie przegapić żadnego szczegółu.

Razem lepiej
Pakiet do współpracy wizualnej Lucid zmienia sposób pracy od pomysłu do zakończenia projektu. Przeprowadź burzę mózgów i planuj w Lucidspark, a następnie mapuj w Lucidchart. Utwórz żywy schemat swojej organizacji.
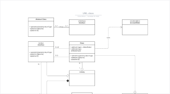
Czym jest diagram UML?
Diagramy zunifikowanego języka modelowania (UML) umożliwiają opisywanie struktury systemu, obiektów w systemie oraz sposobu ich działania. Mimo że istnieje wiele rodzajów diagramów UML, dzielą się one na dwie główne kategorie: diagramy strukturalne i diagramy behawioralne.
Jak utworzyć diagram UML
Włącz bibliotekę kształtów UML
Otwórz menedżera kształtów w Lucidchart i wybierz bibliotekę UML, która zawiera wszystkie kształty, symbole i notacje UML.
Użyj znaczników sekwencji, aby zautomatyzować proces
Przyspiesz proces tworzenia diagramu UML. W kategorii Sekwencja UML na pasku narzędzi kliknij „Użyj znaczników”, wpisz znaczniki i kliknij „Buduj”.
Określ i dodaj komponenty UML
Przeciągnij i upuść kształty na pusty obszar roboczy, aby rozpocz ąć pracę nad diagramem UML. Połącz te kształty za pomocą strzałek, aby wskazać związki i przepływy.
Dodaj tekst do diagramu UML
Oznaczaj i porządkuj przypadki użycia, przepływy i uczestników, aby jasno przedstawić cel.
Publikuj i udostępniaj
Udostępnij diagram UML innym zespołom lub osobom zaangażowanym. Umieść diagram w wiki, wyślij go w wiadomości e-mail lub udostępnij w integracjach z takimi aplikacjami, jak Jira, Confluence czy Slack.


