BPMN : определение и исторический экскурс
Что такое BPMN?
Нотация моделирования бизнес-процессов (BPMN) — это метод составления блок-схем, отображающий этапы выполнения бизнес-процесса от начала до конца. BPMN-схемы наглядно и подробно демонстрируют последовательность рабочих действий и перемещение информационных потоков, необходимых для выполнения процесса, а потому являются одним из ключевых инструментов управления бизнесом.
Цель применения метода BPMN — смоделировать способы адаптации под новые условия, а также пути повышения эффективности и конкурентоспособности. За последние несколько лет данный метод подвергся стандартизации и получил несколько исправленное название — «модель и нотация бизнес-процессов», — однако аббревиатура BPMN осталась без изменений. Стоит отметить, что этот метод отличается от унифицированного языка моделирования (UML), применяемого в разработке программ.
Экскурс в недавнюю историю
Метод нотации моделирования бизнес-процессов был разработан организацией Business Process Management Initiative (BPMI) и с тех пор претерпел ряд доработок. В 2005 году произошло слияние BPMI с группой компаний Object Management Group (OMG), и последняя взяла инициативу в свои руки. В 2011 году OMG выпустила BPMN 2.0 и изменила название метода на «модель и нотацию бизнес-процессов». Перемена ознаменовала внедрение более подробного стандарта моделирования бизнес-процессов с использованием расширенного набора символов и способов нотации для схем бизнес-процессов. С 2014 года в дополнение к BPMN также появился новый метод создания блок-схем — стандарт «модель и нотация принятия решений», так как BPMN обычно не подходит для схематизации потоков решений.
Основы работы в Lucidchart за 3 минуты
- Создайте свою первую схему процессов с помощью шаблона или чистого холста, либо импортируйте документ.
- Добавьте на схему текст, фигуры и линии в соответствии со своими предпочтениями.
- Узнайте, как настроить стиль и форматирование.
- Найдите то, что вам нужно, с помощью функции поиска.
- Поделитесь схемой с командой, чтобы начать совместную работу.
Цели и преимущества BPMN-схем
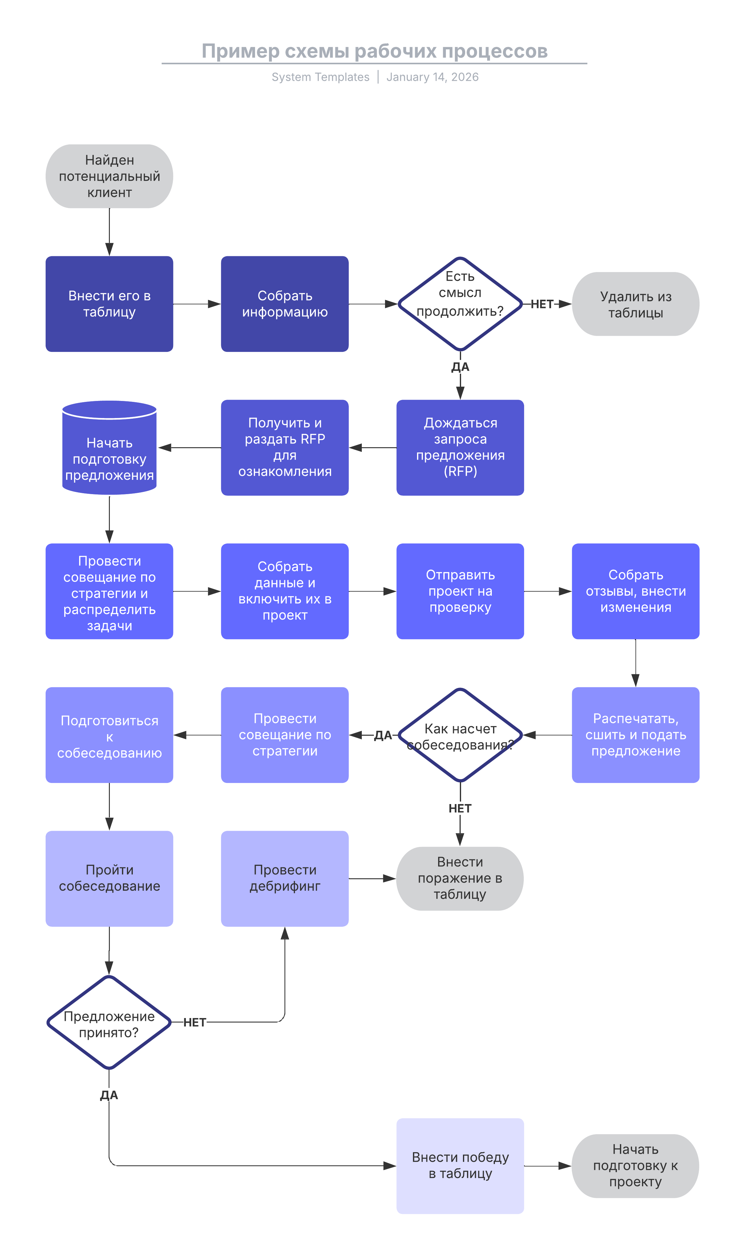
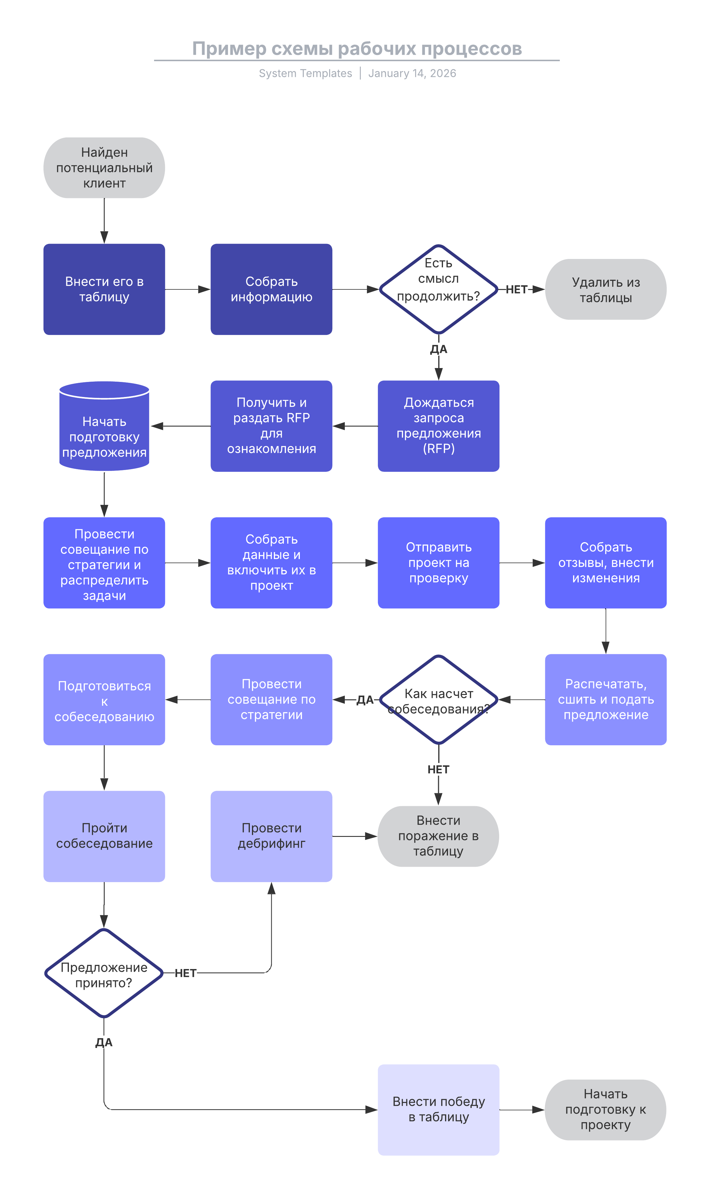
BPMN-схемы верхних уровней рассчитаны на участников бизнес-процесса и других заинтересованных лиц, которые с их помощью могут получить доступную картину задействованных этапов. Схемы более детальных уровней предназначены для тех, кто непосредственно вовлечен во внедрение процесса, и в них содержится достаточно информации для выполнения этой задачи. BPMN-схемы описывают бизнес-процессы единым стандартизированным языком, который понятен всем участникам независимо от уровня их технических познаний, то есть бизнес-аналитикам, исполнителям процесса, менеджерам, разработчикам, а также внешним сотрудникам и консультантам. В идеале эти схемы должны представлять последовательность действий достаточно подробно и понятно, чтобы перекинуть удобный мостик от проекта бизнес-процесса до его внедрения.
Информация, представленная в виде схемы, как правило, удобнее для понимания, чем описание в виде текста. Схематизация упрощает как обмен информацией, так и совместную работу по созданию эффективного процесса с целью достижения качественного результата. Схемы также способствуют ведению дискуссии при составление XML-документов, необходимых для выполнения различных процессов (XML — Extensible Markup Language — «расширяемый язык разметки»). Основной стандарт XML носит название BPEL (или BEPEL4WS), что расшифровывается как Business Process Execution Language for Web Services («язык исполнения бизнес-процессов для веб-служб»).
Элементы и символы схем в BPMN 2.0
BPMN позволяет изобразить четыре типа элементов в составе схем бизнес-процессов:
-
Объекты потока:
события, действия, шлюзы -
Соединительные объекты:
потоки последовательностей, потоки сообщений, связи -
Плавательные дорожки:
пулы (бассейны) или дорожки -
Артефакты:
объекты данных, группы, аннотации
Рассмотрим отдельные элементы и то, как они применяются для характеристики бизнес-процессов.
События
Сигнализируют начало, изменение или завершение процесса. Среди разновидностей событий выделяют сообщение, таймер, ошибку, компенсацию, сигнал, отмену, эскалацию, ссылку и другие. События обозначаются в виде кругов с другими значками внутри (согласно типу события). В зависимости от функции выделяют события-инициаторы и события-обработчики.
Действие
Отдельные действия, или задачи, выполняются человеком или системой. На схеме действия изображаются в виде прямоугольников с закругленными углами. Для детализации действий применяются подпроцессы, циклы, компенсации и множественные экземпляры.
Развилка
Точка принятия решения, которое может повлиять на путь процесса в зависимости от условий или событий. Изображается в виде ромба. Среди развилок выделяют «или/или» либо «и/или», а также параллельные, комплексные и другие в зависимости от данных или событий.
Последовательность
Демонстрирует порядок действий, подлежащих выполнению. На схеме изображается в виде прямой линии со стрелкой. Может обозначать условный поток или поток по умолчанию.
Поток сообщений
Показывает движение сообщений через пулы, или организационные структуры, например, отделы. Поток сообщений не должен связывать события или действия в пределах пула. На схеме он обозначается пунктирной линией с кружком в начале и стрелкой на конце.
Связь
Изображается в виде пунктирной линии и привязывает артефакт или текст к событию, действию или развилке.
Бассейн и плавательная дорожка
Бассейны, или пулы, используются для обозначения крупных участников процесса. Разные бассейны могут символизировать разные компании и отделы, но при этом по-прежнему участвовать в процессе. Плавательные дорожки в составе бассейна показывают действия и потоки, относящиеся к конкретным участникам или должностям, давая нам понять, кто отвечает за каждую часть процесса.
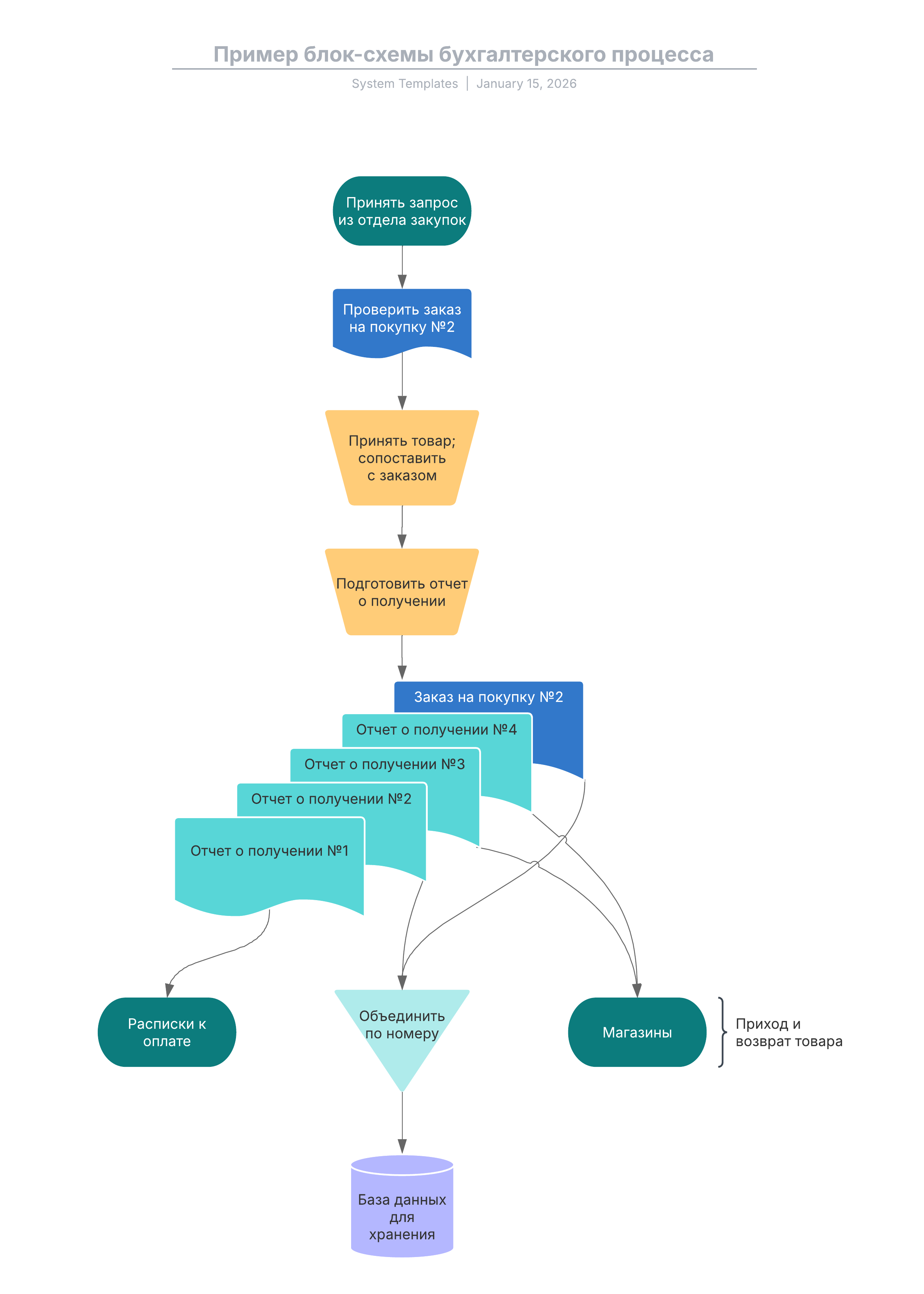
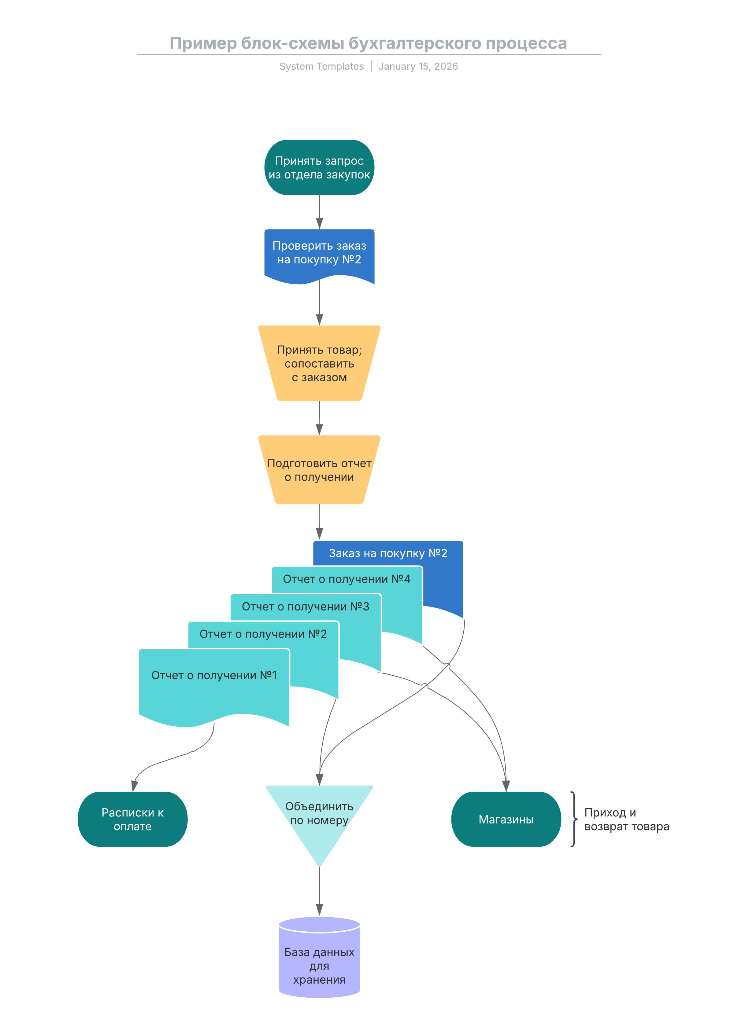
Артефакт
Дополнительная информация, которую разработчики могут включить в схему для достижения желаемого уровня детализации. Выделяется три типа артефактов — объект данных, группа и аннотация. Объект данных показывает, какая информация требуется для выполнения действия. Группа позволяет логически объединить действия, не меняя потока на схеме. Аннотация дополнительно поясняет ту или иную часть схемы.
Кто занимается моделированием бизнес-процессов?
Бизнес-процессы можно моделировать с помощью незамысловатых схем, нарисованных от руки, а можно — углубиться в детали и добавить расширяемые элементы, которые затем пригодятся при реализации. Составление наиболее сложных BPMN-схем, как правило, доверяют сертифицированным аналитикам. Консорциум Object Management Group (OMG) проводит пять типов экзаменов по BPMN 2.0, а сама сертификация носит название OCEB 2 (что расшифровывается как OMG-Certified Expert in BPM 2.0 — «эксперт по BPM 2.0, сертифицированный OMG»). Экзаменация проводится по двум направлениям — бизнес и техническая составляющая. Задача OMG — стандартизировать моделирование бизнес-процессов с помощью BPMN 2.0 примерно таким же образом, как унифицированный язык моделирования (UML) стандартизировал разработку программного обеспечения.
Освоение BPMN требует времени и усилий, но результат — углубленное понимание собственного бизнеса и широкое поле для развития — того стоит. Версия 2.0 привносит в BPMN расширенный набор стандартных символов и элементов нотации, позволяя вам при желании более подробно описать свои рабочие процессы.
Идея моделирования бизнес-процессов состоит в том, чтобы дать компаниям возможность запустить непрерывный цикл развития. Этапы этого цикла — моделирование, реализация, внедрение, мониторинг и оптимизация, и во всем этом ключевую роль играют именно BPMN-схемы.
Другие виды схем
В BPMN также выделяют другие виды схем: обмен сообщениями, хореография и совместная работа.
-
Схема хореографии
демонстрирует взаимодействие между двумя или более участниками. Также может разбиваться на субхореографии. -
Схема совместной работы
показывает взаимодействие между двумя или более процессами с применением минимум двух пулов. В схеме совместной работы можно задействовать любые сочетания пулов, процессов и хореографии. -
Схема обмена сообщениями
по сути, представляет собой упрощенный вариант схемы совместной работы. Показывает группу взаимосвязанных обменов сообщениями в рамках бизнес-процесса. Может разбиваться на субобмены.
Cоветы по моделированию процессов
- Четко обозначьте охват процесса, то есть с чего он начинается и чем заканчивается.
- Прежде чем моделировать нововведения в BPMN, не помешает сначала схематизировать текущий бизнес-процесс и выделить его недостатки.
- BPMN-схема, желательно, должна уместиться на одной странице, даже если это целый плакат (бывает и так).
- Потоки последовательностей изображаются горизонтально, а связи и потоки данных — вертикально.
- Для разных участников проекта можно создать разные версии схемы с необходимой степенью детализации.
- BPMN не подходит для моделирования структур организаций, потоков данных и функционального разбиения. Хотя в BPMN-схемах действительно отражаются некоторые информационные потоки в составе бизнес-процессов, всё же не стоит путать их с диаграммами DFD.
Как моделировать бизнес-процессы в Lucidchart
Смоделировать бизнес-процессы в Lucidchart очень просто. Достаточно пройти регистрацию, выполнить вход и создать пустой документ или воспользоваться готовым шаблоном. Все необходимые объекты можно найти в библиотеке фигур для BPMN, а затем перетащить на холст.
Чтобы схема приобрела нужный вам вид, Lucidchart также позволяет настроить стиль линий, отформатировать текст и изменить положение фигур. Полученный результат можно загрузить, экспортировать или открыть для других пользователей.



