Was ist ein Swimlane Diagramm?
Ein Swimlane Diagramm ist eine Art von Flussdiagramm, das aufzeigt, wer in einem Prozess wofür zuständig ist bzw. Prozesse in Teilprozesse unterteilt. Verantwortungsbereiche werden in diesem Zusammenhang als „Swimlanes“ bezeichnet.
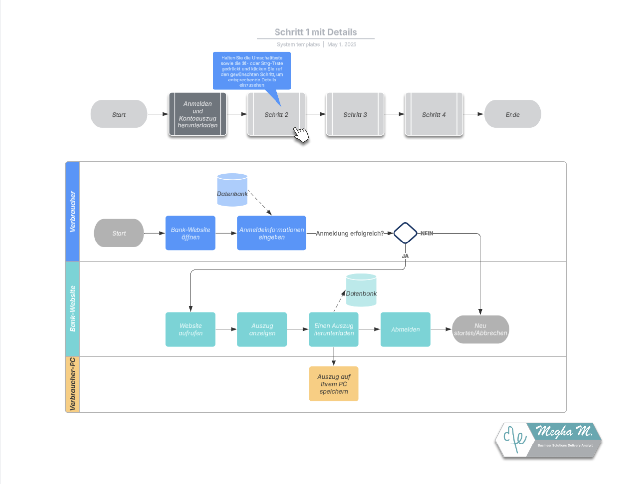
Dieses Bild veranschaulicht, wie ein Swimlane Diagramm für Klarheit und Nachvollziehbarkeit sorgt, indem es Prozessschritte den waagerechten oder senkrechten „Swimlanes“ eines Mitarbeiters, einer Arbeitsgruppe oder einer Abteilung zuordnet. Es zeigt Verbindungen, Kommunikationswege und Übergaben zwischen diesen Bahnen auf und kann Verschwendung, Redundanzen und Ineffizienzen in einem Prozess aufzeigen.
Diagramme dieser Art werden auch als Rummler-Brache-Diagramme bzw. crossfunktionale Diagramme bezeichnet. Swimlanes sind hilfreiche Elemente für Business Process Model and Notation (BPMN und BPMN 2.0), dessen Software-Design-Gegenstück Unified Modeling Language (UML) sowie Prozessflussdiagramme (PFD). Für alle diese Diagrammarten werden Standardsymbole verwendet, die in Kombination mit den Swimlanes eine übersichtliche, anschauliche Darstellung der Verantwortlichkeiten in einem Prozess bieten.
Erste Schritte mit Lucidchart in weniger als 5 Minuten
- Zeichnen Sie Ihren erstes Swimlane Diagramm, basierend auf einer unserer fertigen Vorlagen, erstellen Sie es von Grund auf neu, oder nutzen Sie die Dokumentimportfunktion.
- Fügen Sie Formen, Verbindungslinien und Text hinzu um Ihre Diagramme robuster zu machen.
Passen Sie Farben und Format Ihrer Mengendiagramme nach Ihren Bedürfnissen an, um diese noch lesbarer und visuell ansprechender zu gestalten. - Lokalisieren Sie benötigte Elemente mit der Suchfunktion.
- Teilen Sie Swimlane Diagramme mit Ihrem Team und beginnen Sie sofort mit der Zusammenarbeit.
Geschichte der Swimlane Diagramme
In den 1940er Jahren tauchten einige Frühformen von Flussdiagrammen auf, die Mehrspaltenprozessdiagramme genannt wurden. Sie wurden zur Verdeutlichung von Prozessen verwendet, an denen mehrere Einheiten oder Abteilungen beteiligt waren. Sie sahen zwar anders aus als die heutigen Verantwortungsbereichsdiagramme, dienten aber einem ähnlichen Zweck.
![]() | ![]() |
| Geary Rummler | Alan Brache |
1990 hoben Geary Rummler und Alan Brache in ihrem Buch „Improving Processes“ Swimlane Diagramme hervor. Somit werden diese Diagramme auch als Rummler-Brache-Diagramme bezeichnet. In Microsoft Visio werden diese Diagramme auch als crossfunktionale Diagramme bezeichnet. Auch im Bereich Computer Engineering taucht der Begriff „Swimlane“ in der Prozessdefinitionssprache JBoss auf. Diese Geschichte zeigt, dass einige Anstrengungen unternommen wurden, um ein anhaltendes geschäftliches Problem in Bezug auf die Klarheit und Nachvollziehbarkeit von Prozessen zu lösen. Die gefundene Lösung wird heute vielerorts eingesetzt.
Attribute und Elemente von Swimlane Diagrammen
Unter Verwendung von Standardsymbolen der jeweiligen Art von Prozessflussdiagramm führen Swimlanes parallele, senkrechte oder waagerechte Bahnen ein, mithilfe derer die Prozessschritte nach Akteur geordnet werden können, z. B. Mitarbeiter, Arbeitsgruppe, Abteilung oder Informationssystem. Jede Bahn wird mit dem Namen des jeweiligen Akteurs beschriftet. Manchmal sind waagerechte Bahnen praktischer, weil Desktop-Computer-Bildschirme mehr breit als hoch sind. Dies gilt jedoch nicht immer. Prozessschritte werden in ihren jeweiligen Bahnen dargestellt. Ebenfalls abgebildet werden die Verbindungen zwischen Schritten in verschiedenen Bahnen. Dies veranschaulicht, wie die verschiedenen Akteure interagieren, um einen Prozess effizient ablaufen zu lassen.
Zweck und Vorteile von Verantwortungsbereichen
In modernen Unternehmen mit mehreren Arbeitsgruppen bzw. Abteilungen bieten solche Diagramme einige Vorteile:
- Sie sorgen dafür, dass in einem Unternehmen die linke Hand weiß, was die rechte tut. Verantwortungsbereichsdiagramme und in anderen Diagrammarten verwendete Swimlanes verdeutlichen, welche Prozessschritte oder Teilprozesse einem bestimmten Akteur innerhalb des Unternehmens zugewiesen wurden.
- Durch die Veranschaulichung hiervon in einem Diagramm können Redundanzen zwischen verschiedenen Verantwortungsbereichen aufgezeigt und Engpässe, Verschwendung sowie andere Ineffizienzen identifiziert werden. So können doppelt besetzte oder unnötige Schritte in einem Prozess aufgezeigt werden, z. B. wenn die gleiche Aufgabe von zwei Abteilungen erledigt wird. Auch Prozessverzögerungen und Kapazitätsbeschränkungen in einem bestimmten Verantwortungsbereich können so angegangen und gelöst werden. Dies ermöglicht Verbesserungen in Bezug auf Leistungsfähigkeit und Qualität sowie die Reduzierung von unnötigem Arbeits- und Kostenaufwand.
- Mithilfe eines zweiten Verantwortungsbereichsdiagramms können Sie eine bessere Struktur für den Prozess modellieren oder neue Umstände wie z. B. Veränderungen in Bezug auf Personal oder Technik berücksichtigen.
- Im Gegensatz zu anderen Diagrammen ermöglichen Verantwortungsbereichsdiagramme eine klarere Darstellung als dies eine erzählende Beschreibung leisten kann.
- Verantwortungsbereichsdiagramme können als Möglichkeit zur Prozessintegration zwischen verschiedenen Teams oder Abteilungen dienen und langfristig zur klareren Prozessen führen.
Verantwortungsbereiche als Elemente eines BPMN 2.0-Diagramms
In BPMN 2.0 sind Pools/Verantwortungsbereiche einer von vier Elementtypen für Geschäftsprozessdiagramme. Ein Pool steht für wichtige Beteiligte an einem Prozess. Ein anderer Pool kann sich in einem anderen Unternehmen oder einer anderen Abteilung befinden, aber dennoch an dem Prozess beteiligt sein. Verantwortungsbereiche innerhalb eines Pools zeigen die Aktivitäten und Flüsse für eine bestimmte Rolle oder einen bestimmten Teilnehmer auf und legen fest, wer für welche Teile des Prozesses zuständig ist. Dies sind die übrigen drei Elementtypen:
- Flussobjekte: Ereignisse, Aktivitäten und Gateways
- Verbindungsobjekte: Sequenzfluss, Nachrichtenfluss und Assoziation
- Artefakte: Datenobjekt, Gruppe und Anmerkung
Mehr über BPMN-Symbole erfahren Sie hier.
Detaillierte Einleitung zum Swimlane Diagramm Erstellen
Vorbereitung zur Erstellung von einem Swimlane Diagramm (auch Rummler-Brache-Diagramm genannt)
- Legen Sie Ihr Ziel und den/die Prozess/e fest, der/die zur Erreichung dieses Ziels analysiert werden muss/müssen. Überlegen Sie, wie sehr Sie ins Details gehen müssen, um ein ausreichendes Verständnis zu bekommen und effektiv arbeiten zu können.
- Zerlegen Sie die Arbeit in handlichere Einheiten. Achten Sie dabei allerdings darauf, dass Sie einen vollständigen Prozess untersuchen, damit Sie ihn wirklich ganz erfassen und möglicherweise verbessern können. Identifizieren Sie genau die Grenzen des Prozesses, der analysiert werden soll.
- Bestimmen Sie die Verantwortungsbereiche, die Mitarbeitern, Arbeitsgruppen oder Abteilungen zugeordnet sein können.
- Analysieren Sie bei bestehenden Prozessen die Prozessschritte, d. h. wer genau wofür genau zuständig ist. So können sie auf die jeweiligen Verantwortungsbereiche aufgeteilt werden. Veranschaulichen Sie die Berührungspunkte, Kommunikationswege und Übergaben zwischen den Verantwortungsbereichen. Dokumentieren Sie den Ist-Zustand des Prozesses. Achten Sie allerdings gleichzeitig auf Prozesslücken, Redundanzen sowie Doppelungen, Engstellen und andere Ineffizienzen. Denken Sie daran, dass aus Sicherheits- oder Qualitätssicherungsgründen manchmal absichtlich Redundanzen in Prozess eingebaut werden. Wenn Sie mögen, können Sie sich zunächst von Hand Notizen machen oder ein Diagramm zeichnen oder Post-Its verwenden. Diese erste Grobstruktur können Sie dann später mit Diagrammerstellungssoftware verfeinern.
- Wenn eine neuer Prozess modelliert werden soll, veranschaulichen Sie die Prozessschritte, mit denen die Effizienz und Qualität erhöht und/oder Verzögerungen und Kosten minimiert werden könnten.
- Bitte beachten Sie: Wenn ein besonders komplexer Prozess mit Process Flow Diagrams (PFDs), Business Process Model Notation 2.0 (BPMN 2.0) oder einer anderen Diagrammart dokumentiert werden soll, kann es sinnvoll sein, diese Nachforschungen von einem Expertenteam durchführen zu lassen und Verantwortungsbereiche als ein Element zu verwenden.
Erste Schritte zum Zeichnen und Nutzen eines Swimlane Diagramms
- Führen Sie die Beteiligten links untereinander auf, um waagerechte Verantwortungsbereiche zu erstellen, entweder von Hand oder mithilfe von Diagrammerstellungssoftware. Wenn Sie später feststellen, dass senkrechte Verantwortungsbereiche praktischer wären, können Sie sie entlang der oberen Kante neu zeichnen (oder einfach drehen).
- Verwenden Sie Standardsymbole zur Abbildung der Prozesschritte in der richtigen Reihenfolge und den passenden Verantwortungsbereichen.
- Lassen Sie sich von den am Prozess beteiligten Personen bestätigen, dass Ihr Diagramm richtig ist und nehmen Sie wo nötig Anpassungen vor.
- Das Diagramm kann jetzt genutzt werden, um einen standardisierten Prozess zu Qualitätssicherungs- und Schulungszwecken zu kommunizieren, Verantwortlichkeiten und Zuständigkeiten zu klären sowie Ineffizienzen und Lücken aufzuzeigen.
- Es kann ein neues Diagramm gezeichnet werden, wenn ein neuer Prozess modelliert und neue Verantwortlichkeiten veranschaulicht werden solllen. So können Analysten und Beteiligte sich ein Bild über die Vor- und Nachteile machen und den Prozess weiter verfeinern.
Swimlane Diagramm in Excel Erstellen
Obwohl es möglich ist, Swimlane Diagramme in Microsoft Excel zu erstellen, ist es nicht intuitiv und kann zu einigen Problemen führen. Um den Prozess zu optimieren, empfehlen wir, Lucidchart zu verwenden – ein kostenloses und unkompliziertes Tool für Diagramme.
1. Formatieren Sie Höhe und Breite der Zellen
Der erste Schritt beim Erstellen von Swimlane Diagrammen in Excel besteht darin, Höhe und Breite der Zellen in Ihrer Tabelle anzupassen. Wenn Sie ein horizontales Swimlane Diagramm möchten, können Sie die Spalten verbreitern, indem Sie alle Spalten, die Sie brauchen, markieren und dann vom Rand rechts der Spalte aus üb er das Blatt ziehen, bis die Spalte die gewünschte Breite hat.
Als nächstes nehmen Sie die gleiche Größenänderung für die Zeilen vor. Wenn Sie ein vertikales Swimlane Diagramm erstellen möchten (wie das Diagramm unten), benötigen Sie eine Zeile für Ihren Titel und eine Zeile für den Rest Ihres Diagramms.
2. Container beschriften
Wenn Sie die Struktur Ihres Swimlane Diagramms in Excel erstellt haben, beschriften Sie Ihre Container. Container stehen typischerweise für Beteiligte an einem Prozess. Um die Visualisierung zu erleichtern, empfehlen wir, Farben in Ihrem Swimlane Diagramm zu verwenden.
3. Ein Flussdiagramm erstellen
Bevor Sie Ihr Flussdiagramm erstellen, werfen Sie einen Blick auf diese Anleitung, um zu lernen, wie man Flussdiagramme richtig erstellt. Wenn Sie Ihren Prozess so entworfen haben, wie Sie ihn möchten, können Sie Formen zu Ihren Swimlane Diagramm in Excel hinzufügen, indem Sie auf den Tab „Einfügen“ klicken und dann passende Formen in die jeweiligen Container einfügen.
Dieser Vorgang kann in Excel sehr mühsam sein, da es schwierig ist, die Formen zu formatieren und eine einheitliche Gestaltung zu erreichen. Deshalb empfehlen wir Lucidchart, ein cloudbasiertes Tool für Diagramme, mit dem Sie beeindruckende Swimlane Diagramme erstellen können – ohne die Schwierigkeiten, die Excel mit sich bringt.
Swimlane Diagramme in PowerPoint Erstellen
PowerPoint ist ein unglaublich leistungsfähiges Werkzeug zur Erstellung von Präsentationen. Mit seiner umfangreichen Formenbibliothek kann PowerPoint auch zur Erstellung einfacher Diagramme eingesetzt werden. Für eine nahtlose Diagrammerstellung empfehlen wir jedoch die Verwendung der Lucidchart MS Office Add-Ins, um alle Ihre Diagramme in Ihre Office-Dokumente einzufügen.
1. Formen hinzufügen
In einer leeren PowerPoint-Präsentation werden zunächst Container für Verantwortlichkeitsbereiche erstellt. Gehen Sie dazu auf die Registerkarte Einfügen und fügen Sie ein großes Rechteck für den Körper Ihres Verantwortungsbereichs hinzu. Fügen Sie dann ein weiteres Kästchen am oberen Rand des ersten Kästchens hinzu, das als Titelbereich Ihres Verantwortungsbreichs fungieren wird.
Nachdem Sie Ihren ersten Verantwortungsbereich erstellt haben, empfehlen wir Ihnen, die beiden Rechteckformen zu gruppieren (klicken Sie auf beide Formen und wählen Sie dann per Rechtsklick die Option „Gruppieren“ aus). Sobald die Formen gruppiert sind, können Sie die Farben des Verantwortungsbereichs einfach ändern. Wir sind schon einen Schritt weiter gegangen und haben den Hintergrund des Verantwortungsbereichs transparent gemacht sowie den Formen einen schwarzen Umriss verliehen. Sobald alles wie gewünscht aussieht, kopieren und fügen Sie Ihren Verantwortungsbereich so oft wie nötig ein, um Ihr Diagramm zu vervollständigen.
2. Verantwortungsbereiche beschriften
Verantwortungsbereiche repräsentieren in der Regel verschiedene Abteilungen, die zum gleichen Prozess beitragen. Sie bieten damit eine einfache Möglichkeit, Aufgaben zu delegieren. Um Ihre Verantwortungsbereiche zu beschriften, fügen Sie einfach ein Textfeld aus der Registerkarte Einfügen hinzu.
3. Ein Flussdiagramm erstellen
Nachdem Sie nun einen Umriss für Ihr Verantwortungsbereichsdiagramm erstellt haben, ist das Hinzufügen Ihres Flussdiagramms der nächste Schritt. In diesem Leitfaden wird Ihr Wissen bzgl. der Erstellung von Flussdiagrammen aufgefrischt. In PowerPoint ist das Erstellen Ihres Flussdiagramms so einfach wie das Hinzufügen von Formen aus der Registerkarte Einfügen und deren Verbinden miteinander.
4. Formen formatieren
Um den Inhalt Ihrer Verantwortungsbereichsdiagramme in PowerPoint visuell zu organisieren, empfehlen wir Ihnen, die Farben, die Schriftart und alles andere zu ändern, was Ihr Diagramm visuell ansprechender macht.
Wie Sie sehen können, ist die Erstellung von Verantwortungsbereichsdiagrammen in PowerPoint durchaus möglich. Wenn es an die Erstellung komplexerer Diagramme geht, werden Sie jedoch mit einigen Einschränkungen zu kämpfen haben. Für ein umfassenderes Erlebnis probieren Sie Lucidchart aus – ein Tool, das speziell für die Diagrammerstellung entwickelt wurde.
So erstellen Sie ein Swimlane Diagramm in Lucidchart
Excel ist ein leistungsfähiges Tool, aber für das Erstellen, Teilen oder Aktualisieren von Diagrammen und Echtzeit Zusammenarbeit eignet sich die Software nicht sonderlich. Lucidchart hingegen, wurde für eine einfache Diagrammerstellung entwickelt. Befolgen Sie diese Schritte, um ganz einfach ein Swimlane Diagramm zu erstellen.
Registrieren Sie sich für ein Lucidchart Konto
Zuerst registrieren Sie sich über diesen Link für ein kostenloses Lucidchart Konto. Nachdem Sie Ihr Konto eingerichtet haben, können Sie entweder mit einem leeren Dokument oder einer Vorlage loslegen. In diesem Leitfaden gehen wir davon aus, dass Sie ein leeres Dokument benutzen.
Container in der Formenbibliothek aktivieren
Wenn Sie alle Swimlane Diagramm Formen anzeigen möchten, klicken Sie in einem neuen Dokument auf die Schaltfläche „+Formen“ und achten Sie darauf, dass beide Flussdiagramm Formenbibliotheken aktiviert sind.
Fügen Sie Formen hinzu und verbinden Sie sie
Eine Swimlane Diagramm Form können Sie hinzufügen, indem Sie diese auf die Arbeitsfläche ziehen. Weitere Formen können Sie durch Anpassung der Einstellungen hinzufügen, die oben in der Arbeitsfläche angezeigt werden, während die erste Swimlane Diagramm Form ausgewählt ist. Zur Verbindung von zwei Formen fahren Sie mit dem Cursor über eine Form und ziehen Sie vom roten Punkt aus, der dann erscheint. Durch die Verbindung der zwei Formen können Sie diese zusammen überall hin verschieben.
Formen können Sie ganz leicht per Drag & Drop auf die Arbeitsfläche zu Ihrem Dokument hinzufügen. Den Text in einer Form können Sie per Doppelklick bearbeiten. Die Container-Titel ändern Sie auf dieselbe Weise.
Farben und Stile hinzufügen
Jetzt, da Sie ein Swimlane Diagramm mit Lucidchart erstellt haben, sollten Sie Farben hinzufügen, die den Betrachtern beim Nachvollziehen des Diagramms helfen. Sie können Farben formatieren, indem Sie Formen auswählen und ihre Farbe im oberen Menü ändern.
Ein Lucidchart Diagramm in eine Excel-Arbeitsmappe einfügen
Nachdem Sie Ihr Swimlane Diagramm in Lucidchart erstellt haben, können Sie es ganz einfach in eine beliebige Excel-Arbeitsmappe einfügen. Mit unserem Add-in für MS Office Excel ist es kinderleicht, ein Diagramm aus Lucidchart in Word einzufügen. Gehen Sie dazu folgendermaßen vor:
-
Gehen Sie auf Einfügen > Meine Add-ins
-
Suchen Sie nach Lucidchart und installieren Sie das Add-in.
-
Legen Sie ein Lucidchart Konto an, wenn Sie noch keins haben.
-
Fügen Sie ein Swimlane Diagramme ein, das Sie bereits erstellt haben, oder erstellen Sie ein neues Diagramm.
Ein Lucidchart Diagramm in PowerPoint einfügen
Nachdem Sie Ihr Verantwortungsbereichsdiagramm in Lucidchart erstellt haben, können Sie es ganz einfach in eine beliebige PowerPoint-Präsentation einfügen. Mit dem Add-in für MS Office PowerPoint wird das Einfügen Ihres Lucidchart Diagramms in PowerPoint zum Kinderspiel. So geht's:
-
Gehen Sie auf Einfügen > Meine Add-ins
-
Suchen Sie nach Lucidchart und installieren Sie das Add-in.
-
Legen Sie ein Lucidchart-Konto an, wenn Sie noch keins haben.
-
Fügen Sie ein Verantwortungsbereichsdiagramm ein, das Sie bereits erstellt haben oder erstellen Sie ein neues Diagramm.















