Wat is een activiteitendiagram?
De Uniforme modelleertaal is opgedeeld in verscheidene subgroepen van diagrammen, waaronder structuurdiagrammen, interactiediagrammen en gedragsdiagrammen. Activiteitendiagrammen worden, samen met use case- en toestandsmachinediagrammen, beschouwd als gedragsdiagrammen omdat ze beschrijven wat er moet gebeuren in het systeem dat gemodelleerd wordt.
Belanghebbenden zijn vaak op vele fronten actief, dus is het noodzakelijk om zaken duidelijk en beknopt weer te geven. Een activiteitendiagram helpt mensen van de zakelijke en ontwikkelingszijde van een organisatie bij elkaar te komen om hetzelfde proces en gedrag te begrijpen. Voor de bouw van een activiteitendiagram kunt u gebruik maken van een reeks gespecialiseerde symbolen — inclusief symbolen voor de start, het einde, het samenvoegen of het ontvangen van stappen in een stroom. Meer uitleg krijgt u later in deze handleiding voor activiteitendiagrammen.
In minder dan 5 minuten aan de slag met Lucidchart
- Gebruik onze online tool om je eerste online diagram te maken op basis van een sjabloon of leeg canvas of importeer een document.
- Voeg tekst, vormen en lijnen toe om je stroomdiagram aan te passen.
- Meer informatie over het aanpassen van de stijl en opmaak in je stroomdiagram.
- Vind wat je nodig hebt met 'Functie zoeken'.
- Deel je stroomdiagram met je team om samen te werken.
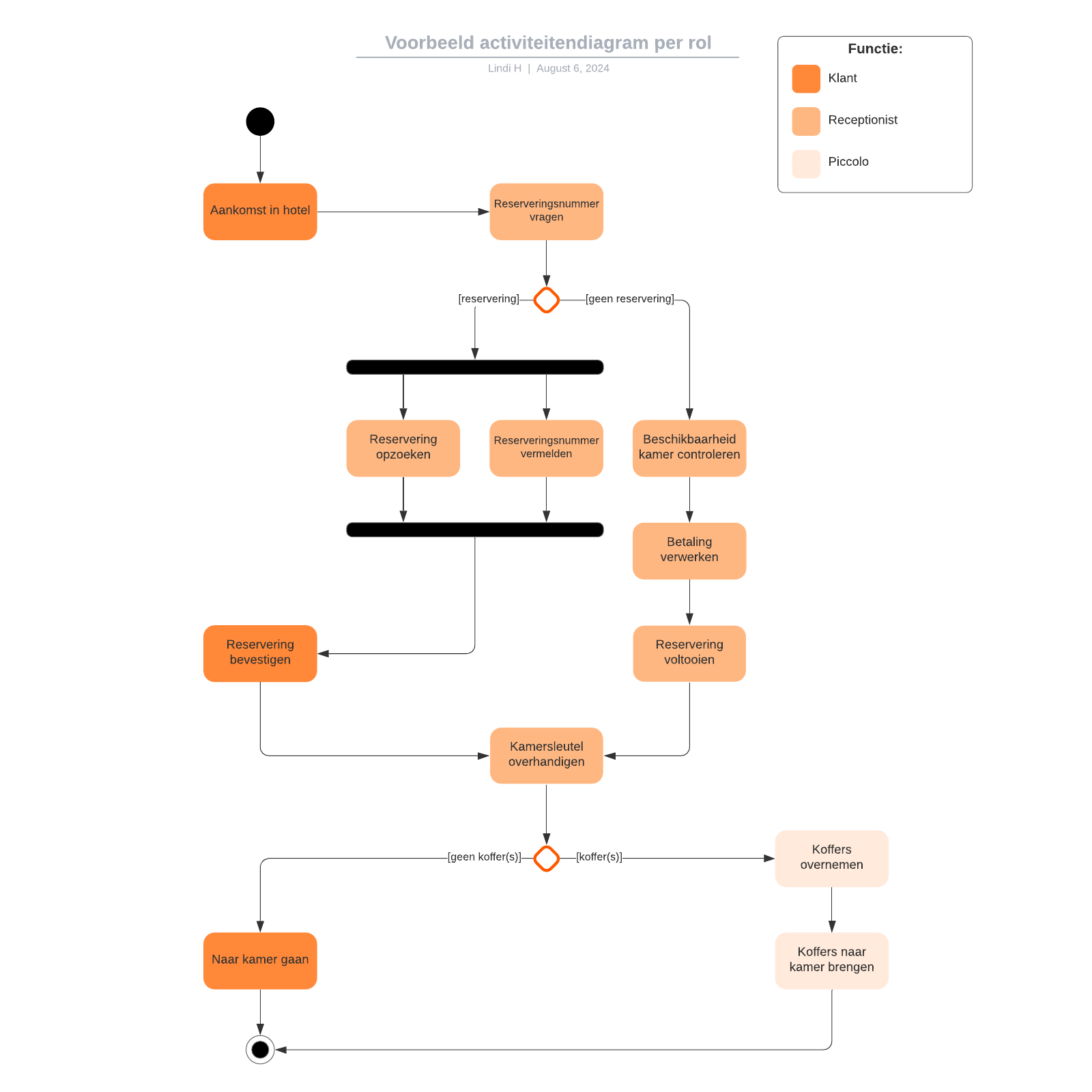
Voorbeelden activiteitendiagram
Activiteitendiagrammen schetsen processtromen zodat iedereen ze kan begrijpen. Bekijk de twee onderstaande voorbeelden over het maken van een UML-activiteitendiagram.
Activiteitendiagram voor een inlogpagina
Voor een heleboel activiteiten die mensen online willen uitvoeren, zoals het checken van hun e-mail, bankzaken, het bestellen van kleding, etc. moeten ze inloggen op een website. Dit activiteitendiagram toont het proces om op een website in te loggen, van het invoeren van een gebruikersnaam en wachtwoord tot ingelogd worden op het systeem. Het gebruikt verschillende containervormen voor activiteiten, beslissingen en opmerkingen. Lucidchart is de ideale tool om alle soorten UML-stroomdiagrammen te bouwen, van activiteitendiagrammen en use case-diagrammen tot componentendiagrammen. Lucidchart biedt samenwerkingtools binnen de editor, en online publicatie met een enkele muisklik zodat u de functionaliteit van uw systeem aan anderen kunt tonen.

Klik hier om dit sjabloon te gebruiken
Activiteitendiagram van een banksysteem
Dit diagram toont het proces van het opnemen of storten van geld op een bankrekening. Een voordeel van een visuele weergave van de workflow in UML is dat opnames en stortingen in één diagram kunnen worden weergegeven. Als u een activiteitendiagram maakt in Lucichart kunt u uw sjablonen aanpassen met lettertypen en kleuren van professionele kwaliteit. De beveiligde, cloudgebaseerde opslag zorgt ervoor dat uw documenten nooit verloren gaan.

Voordelen van activiteitendiagrammen
Elke gebruiker kan zijn voordeel doen met een activiteitendiagram. Probeer een activiteitendiagram te gebruiken om:
-
de logica van een algoritme weer te geven
-
de stappen te beschrijven die in een UML-gebruikssituatie worden uitgevoerd
-
een bedrijfsproces of een werkstroom tussen gebruikers en het systeem te illustreren
-
een proces te vereenvoudigen door ingewikkelde use cases te verduidelijken
-
elementen van softwarearchitectuur te modelleren, zoals methode, functie en bediening
Basisonderdelen van een activiteitendiagram
Voordat u begint aan activiteitendiagram, moet u eerst weten wat de samenstelling ervan is. De meest veelvoorkomende onderdelen van een activiteitendiagram zijn:
-
Actie: een stap in een activiteit waarbij de gebruikers of de software een bepaalde taak uitvoeren. In Lucidchart worden acties gesymboliseerd door een rechthoek met afgeronde hoeken.
-
Beslissingsknooppunt: een voorwaardelijke tak in de stroom die in de vorm van een diamant wordt weergegeven. Het bevat een enkele ingang en twee of meer uitgangen.
-
Controlestromen: een andere naam voor de connectors die de stroom tussen de stappen in het diagram weergeven.
-
Startknooppunt: symboliseert het begin van de activiteit. Het startknooppunt wordt afgebeeld als een zwarte cirkel.
-
Eindknooppunt: geeft de laatste stap in de activiteit weer. Het eindknooppunt wordt afgebeeld als een vette zwarte cirkel.
Activiteitendiagramsymbolen
De volgende vormen en symbolen worden vaak in UML-diagrammen gebruikt.
| Symbool | Naam | Beschrijving |
|---|---|---|
|
| Startsymbool |
Stelt het begin van een proces of werkstroom voor in een activiteitendiagram. Het kan op zich worden gebruikt, of met een notitiesymbool dat het startpunt toelicht. |
|
| Activiteitsymbool |
Stelt de activiteiten voor die een gemodelleerd proces uitmaken. Deze symbolen, met korte beschrijvingen binnen de vorm, zijn de belangrijkste bouwstenen van een activiteitendiagram. |
|
| Connectorsymbool |
Toont de gerichte stroming of controlestroming van de activiteit. Een binnenkomende pijl is de start van een activiteit. Als de stap voltooid is, gaat de stroom verder met een vertrekkende pijl. |
|
| Samenkomstsymbool/ synchronisatiebalk |
Combineert twee gelijktijdige activiteiten en voert ze opnieuw in in een stroom waar slechts één activiteit doorgaat. Het wordt weergegeven door een dikke verticale of horizontale lijn. |
|
| Vorksymbool |
Splitst één activiteitenstroom op in twee gelijktijdig uitgevoerde activiteiten. Wordt weergegeven met meerdere lijnen met pijlen vanuit een dikke lijn. |
|
| Besluitsymbool |
Duidt een beslissing aan en heeft altijd ten minste twee vertakkende paden met voorwaardetekst zodat gebruikers opties kunnen bekijken. Het stelt verschillende stromen voor die vertakken of samenkomen, waarbij het symbool dienstdoet als kader of container. |
|
| Notitiesymbool |
Wordt door de makers of bijdragers van diagrammen gebruikt voor het verstrekken van bijkomende informatie die niet in het diagram zelf past. Laat notities achter voor extra duidelijkheid. |
|
| Stuursignaalsymbool |
Betekent dat een signaal wordt verzonden naar een ontvangende activiteit. |
|
| Ontvangstsignaalsymbool |
Geeft aan dat een gebeurtenis aanvaard wordt. Nadat de gebeurtenis is ontvangen, is de stroom die vanuit deze actie komt, voltooid. |
|
| Pseudo-toestandsymbool voor oppervlakkige geschiedenis |
Stelt een overgang voor die zich beroept op de laatste actieve toestand. |
|
| Optielussymbool |
Stelt de maker in staat om een repetitieve sequentie te modelleren binnen het optielussymbool. |
|
| Stroomeindesymbool |
Stelt het einde van een specifieke processtroom voor. Dit symbool mag niet het einde van alle stromen in een activiteit weergeven; in dat geval gebruikt u het eindsymbool. Het stroomeindesymbool moet aan het einde van een proces in een enkele activiteitenstroom worden geplaatst. |
|
| Voorwaardetekst |
Wordt naast een beslissingsmarkering geplaatst om u te laten weten onder welke voorwaarden een activiteitenstroom mag worden opgesplitst en in die richting wordt omgeleid. |
|
| Eindsymbool |
Duidt de eindtoestand van een activiteit aan en symboliseert de voltooiing van alle stromen in een proces. |
Hoe maak ik een activiteitendiagram?
Met Lucidchart is het verrassend eenvoudig om een activiteitendiagram te creëren. Volg deze stappen:
-
Open een leeg document of kies een sjabloon.
-
Klik op "Vormen" links in de Lucidchart-editor om het beheer van de vormbibliotheek te openen. Vink "UML" aan om alle UML-vormbibliotheken toe te voegen (of alleen "UML toestand/activiteit") en klik op "Opslaan".
-
Selecteer in de bibliotheken die u zojuist hebt toegevoegd het gewenste symbool en sleep het van de toolbox naar het tekenvel.
-
Modelleer de processtroom door lijnen tussen vormen te tekenen.
In Lucidchart kan het formaat en de stijl van elk element gemakkelijk worden aangepast. U kunt zelfs SVG-vormen en Visio-bestanden importeren voor een oplossing op maat. Lees meer in deze gids voor meer informatie over het tekenen van een activiteitendiagram in UML. Als u meer over UML te weten wilt komen, raadpleeg dan onze tutorial "Wat is UML?"



