
Ferramenta para mapeamento de processos online
O Lucidchart é um aplicativo de diagramação inteligente. Com ele, você criar um mapeamento de processos completamente online com a facilidade de arrastar e soltar formas, modelos prontos para preencher e muito mais.
Ao se registrar, você concorda com nossos Termos de Serviço e reconhece que leu e entendeu nossa Política de Privacidade.
Comunique processos complexos com facilidade

Documente e aprimore qualquer plano ou processo
Crie uma visualização prática e fácil de ler do seu processo com o nosso software de fluxos de processos online. Com abrangentes bibliotecas de formas, modelos personalizáveis e ferramentas de formatação intuitivas, o Lucidchart ajuda a criar diagramas de fluxo de processos detalhados que atendem às necessidades específicas de sua equipe.

Colabore em tempo real, não importa onde sua equipe esteja
O Lucidchart permite que você colabore com partes interessadas e membros da equipe em tempo real. Trabalhe simultaneamente com sua equipe no mesmo documento, com atualizações instantâneas das suas alterações, para você nunca perder informações da sua equipe. No Mac ou PC, o Lucidchart permite criar, editar e compartilhar seu fluxograma de processos de qualquer lugar e a qualquer hora.

Use o modo de apresentação para manter sua equipe alinhada
Seja para apresentar uma visão geral do seu processo à diretoria ou analisar tarefas específicas, nosso modo de apresentação tem tudo o que você precisa. Alterne entre sua tela de desenho e o modo de apresentação para criar apresentações práticas, profissionais e interativas rapidamente.

Use sua conta do Google para facilitar a criação de diagramas
Aproveite ainda mais seu login do Google com as ótimas integrações com o Google Workspace na nossa ferramenta de mapeamento de processos online. Nossas extensões gratuitas para Documentos Google, Planilhas Google e Apresentações Google permitem inserir rapidamente seus diagramas em documentos, planilhas e apresentações de slides sobrecarregados de texto.
Aprenda o básico do Lucidchart em 3 minutos

Aprenda o básico do Lucidchart em 5 minutos
- Importe um documento ou crie seu primeiro mapa de processos com a notação BPMN a partir de um modelo ou documento em branco.
- Adicione texto, formas e linhas para personalizar seu diagrama.
- Aprenda a ajustar o estilo e a formatação.
- Encontre tudo o que precisa com o Localizador de Recursos.
- Compartilhe seu diagrama BPMN com a equipe para começar a colaborar.
Modelos e exemplos de mapeamento de processos
Integrações do Lucidchart
Conecte o Lucidchart aos seus aplicativos favoritos.

Veja por que as equipes escolhem o Lucidchart
Diagrame, visualize dados e colabore, tudo em uma única plataforma.

Colaboração
Crie mapeamentos de processos online em qualquer dispositivo com facilidade. O Lucidchart ajuda equipes a colaborar em tempo real, em qualquer lugar do mundo. Aumente a produtividade enquanto trabalha em conjunto com sua equipe para atingir suas metas de produtos.

Clareza
O Lucidchart traz clareza para a complexidade. A diagramação inteligente permite visualizar rapidamente projetos e processos do início ao fim.

Alinhamento
Impulsione o alinhamento de sua equipe colaborando em um mesmo espaço. Mapeie rapidamente processos e ideias em tempo real com a equipe, sem perder o ritmo.

Juntos é melhor
A Suíte de Colaboração Visual da Lucid transforma a maneira como você trabalha, desde a geração de ideias até a conclusão do projeto. Faça um brainstorm e planeje no Lucidspark e depois mapeie tudo no Lucidchart. Crie um esquema dinâmico de sua organização.
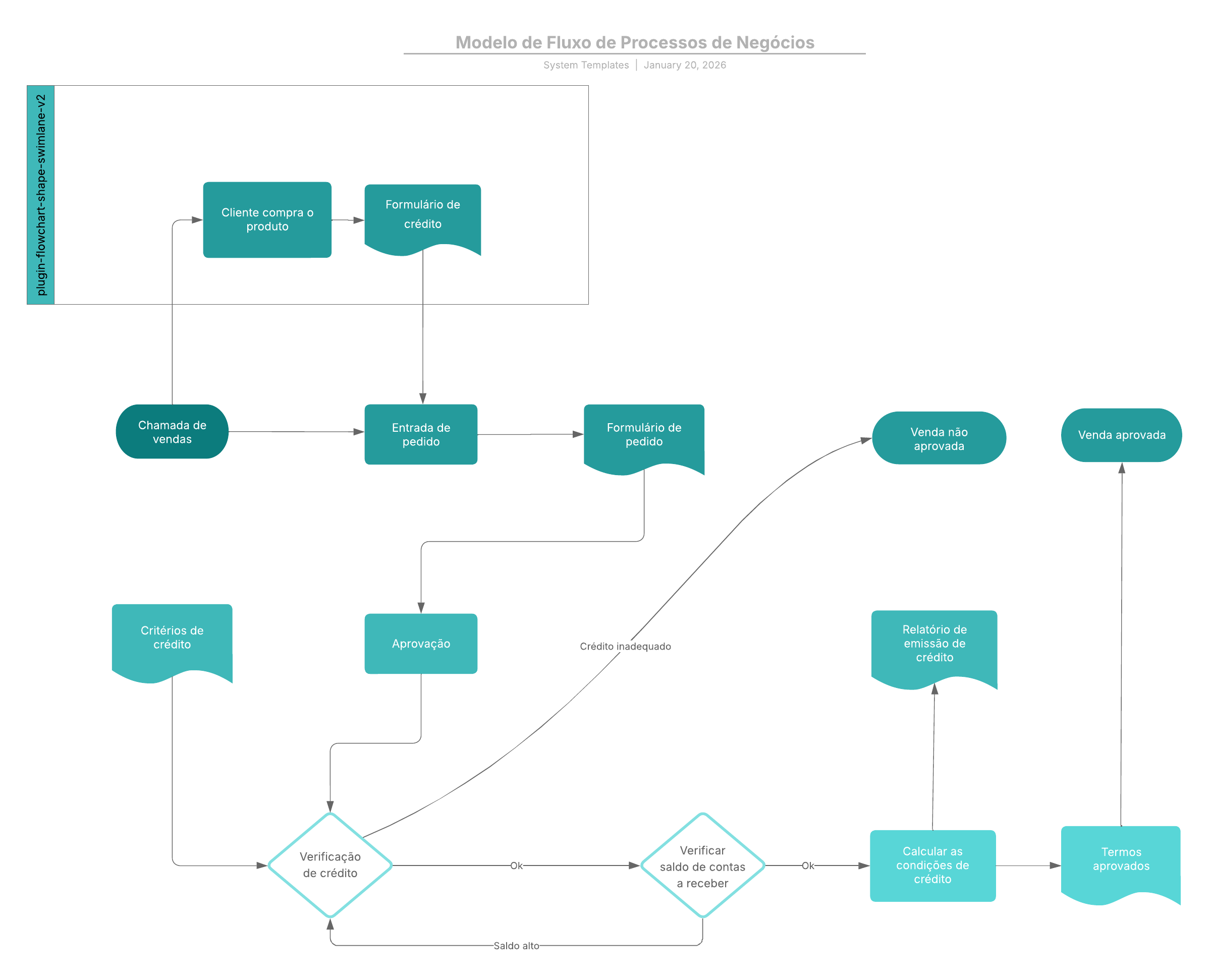
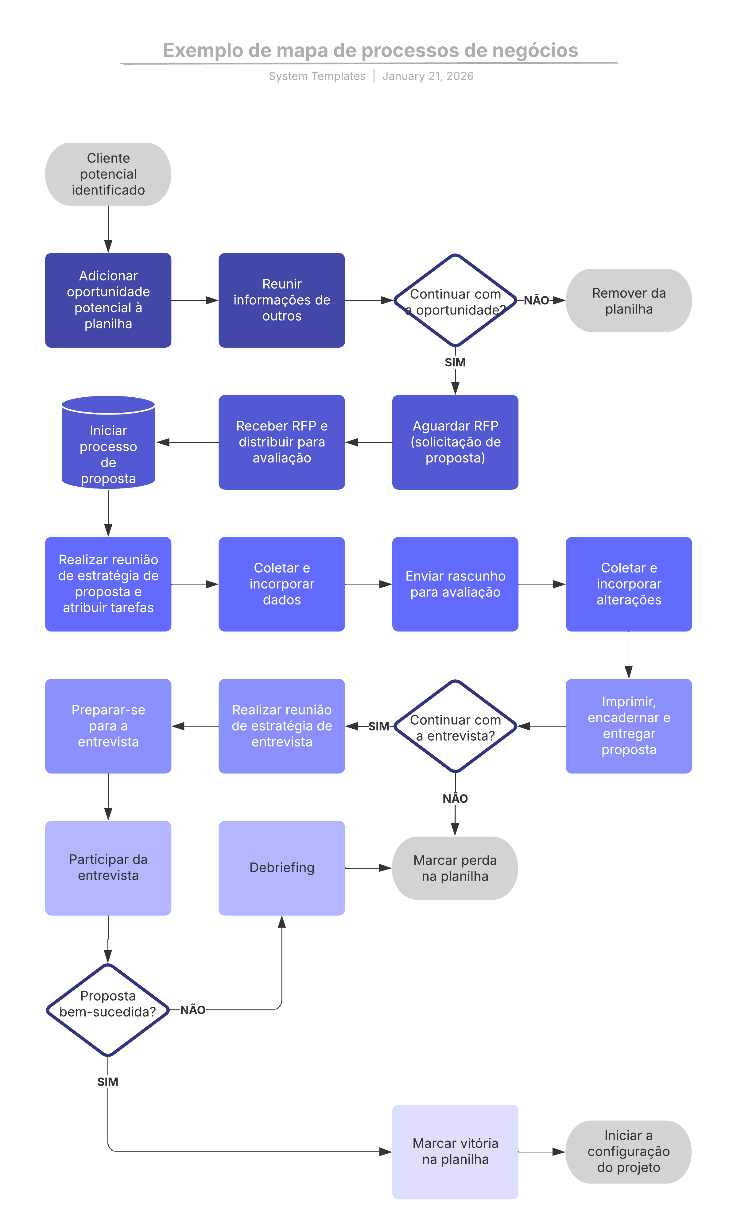
O que é um mapa de processos
Um mapa de processos, ou fluxograma de processos, é uma ferramenta de planejamento e gestão que descreve visualmente o fluxo de trabalho. Com uma ferramenta de mapeamento de processos, os mapas de processos mostram uma série de eventos que produzem um resultado final. Eles mostram quem e o que está envolvido em um processo e pode ser usado em qualquer empresa ou organização, revelando áreas onde um determinado processo deve ser melhorado.
Perguntas frequentes sobre nossa ferramenta de mapeamento de processos
Eu já tenho todos os passos do meu processo registrados em uma planilha. Como posso usar isso no Lucidchart?
O recurso de importação do Lucidchart permite inserir informações de planilhas e arquivos de texto simples diretamente no seu diagrama, evitando ter que inserir informações manualmente.
Quais são os tipos mais comuns de mapas de processos, e todos usam os mesmos símbolos padrão?
Dependendo do processo que deseja comunicar, existem muitos tipos de mapas de processos que você pode usar, como mapas de processos de negócios. Use os nossos guias de recursos para saber tudo de que precisa sobre o mapeamento de processos.
Como posso mostrar o estado atual e futuro dos meus processos?
No mesmo diagrama do Lucidchart você pode incluir cada estado em uma camada diferente para mostrar os estados atuais e futuros. Em seguida, adicione uma ação para alternar as camadas para que os colaboradores possam alternar entre os estados com facilidade.


