
Software de mapas de procesos
Lucidchart es una aplicación de diagramación inteligente que permite crear un mapa de procesos de forma sencilla, utilizando formas para arrastrar y soltar, plantillas prediseñadas y muchas otras herramientas.
Al registrarte, aceptas nuestros Términos de servicio y confirmas que has leído y entendido nuestra Política de privacidad.
Comunica procesos de negocio complejos con facilidad

Documenta y mejora cualquier plan o proceso
Visualiza tu proceso de negocio de una manera clara y fácil de leer usando nuestro software de creación de mapas de procesos. Las amplias bibliotecas de figuras, plantillas personalizables y herramientas de formato intuitivas de Lucidchart te ayudan a crear mapas de procesos detallados que cubran las necesidades específicas de tu equipo.

Colabora en tiempo real, sin importar dónde se encuentre tu equipo
Lucidchart te permite colaborar con las partes interesadas y los miembros de tu equipo en tiempo real. Trabaja simultáneamente con tu equipo en el mismo documento, mientras las ediciones se van actualizando al instante, sin perderte de los aportes de todos los miembros. Tanto en Mac como en PC, Lucidchart te permite crear, editar y compartir tu diagrama en cualquier momento y lugar.

Mantén a tu equipo en la misma sintonía con el modo de presentación
Ya sea que busques presentar un panorama general de tu proceso a ejecutivos o que quieras examinar detenidamente tareas específicas, nuestro modo presentación lo tiene todo para ti. Cambia fácilmente de tu lienzo a nuestro modo presentación para crear presentaciones impecables, profesionales e incluso interactivas en segundos.

Aprovecha tu cuenta de Google para facilitar aún más la diagramación
Sácale el máximo provecho a tu cuenta de Google con las integraciones inteligentes de nuestro creador de mapas de procesos online. Gracias a nuestros complementos gratuitos para Google Docs, Sheets y Slides, puedes insertar tus diagramas directamente en documentos, hojas de cálculo y presentaciones con solo unos clics. Ideal para equipos que trabajan en Google Workspace y necesitan mantener todo conectado y visual..
Explora más diagramas para tus proyectos

Crear diagramas de flujo
Visualiza procesos, ideas y sistemas complejos de forma clara. Nuestra intuitiva plataforma facilita el diseño y la colaboración.

Crea mapa de flujo de valor (VSM)
Crea un mapa de flujo de valor para identificar los desperdicios en tus procesos y optimizar tus flujos de trabajo. Mejora la eficiencia y entrega mas valor a tus clientes.

Mapear procesos BPM
Visualiza los pasos de tus metas y operaciones comerciales. Mejora el entendimiento entre departamentos y aclara funciones, optimizando tus procesos de negocio.
Domina los conceptos básicos de Lucidchart en 3 minutos

Domina los conceptos básicos de Lucidchart en 3 minutos
- Crea tu primer mapa de procesos a partir de una plantilla o un lienzo en blanco o importa un documento.
- Agrega texto, figuras y líneas para personalizar tu diagrama.
- Aprende cómo ajustar el estilo y el formato.
- Localiza lo que necesitas con la búsqueda de funciones.
- Comparte tu diagrama con tu equipo para empezar a colaborar.
Plantillas y ejemplos de mapas de procesos

Plantilla de mapa de procesos de empresas
Ir a la plantilla Plantilla de mapa de procesos de empresas
Integraciones de Lucidchart
Conecta Lucidchart con tus aplicaciones líderes de la industria favoritas.

Descubre por qué los equipos eligen Lucidchart
Crea diagramas, visualiza datos y colabora en una sola plataforma.

Colaboración
Crea mapas de proceso en línea en cualquier dispositivo con toda facilidad. Lucidchart permite que los equipos colaboren en tiempo real desde cualquier lugar del mundo. Mejora la productividad mientras trabajas junto con tu equipo para alcanzar los objetivos de productos.

Claridad
Lucidchart aporta claridad a lo complejo. La diagramación inteligente te permite visualizar rápidamente proyectos y procesos de principio a fin.

Alineación
Impulsa la alineación con tu equipo colaborando en el mismo espacio. Tracen rápidamente procesos e ideas juntos y en tiempo real para que nunca tengan ninguna duda.

Juntos es mejor
La Suite de Colaboración Visual de Lucid transforma la forma en que trabajas, desde la creación hasta la finalización del proyecto. Haz una lluvia de ideas y planifica en Lucidspark, y luego haz un diagrama en Lucidchart. Crea un esquema dinámico de tu organización.
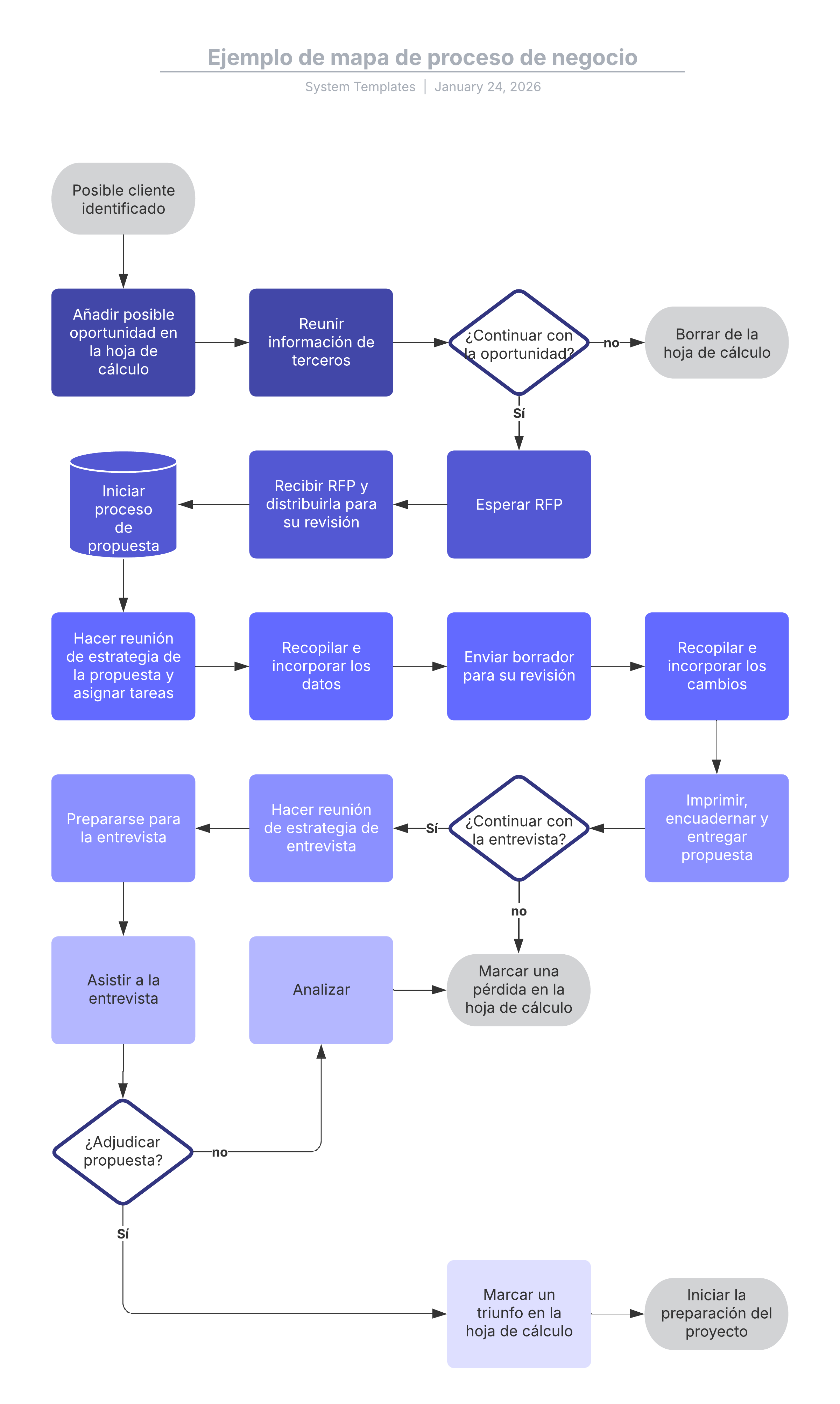
¿Qué es un mapa de procesos?
Un mapa de procesos es una herramienta de gestión y planificación que describe visualmente el flujo de trabajo. Usando el software de mapeo de procesos, se muestra una serie de eventos que producen resultados. Muestra de forma clara quiénes y qué elementos intervienen en un proceso. Puede aplicarse a cualquier tipo de organización o empresa y ayuda a identificar qué áreas del proceso pueden mejorarse.
Cómo hacer un mapa de procesos
Determina el proceso que deseas trazar
Define el proceso que quieres trazar y mantén informados a todos los involucrados en la ejecución de dicho proceso a medida que reúnas información y empieces a desarrollar el mapa del proceso.
Dibuja un mapa de procesos de referencia con cada paso incluido
Arrastra y suelta figuras en tu lienzo de Lucidchart para cada paso y acomódalas en el orden deseado. Usa líneas para conectar tus pasos con flechas que indiquen el flujo del proceso.
Formato y estilo
Usa contenedores y carriles para resaltar tareas concurrentes o funciones específicas en el proceso. También puedes asignar colores a figuras específicas para que algunos pasos se distingan más.
Analiza y comparte tu diagrama para identificar áreas de mejora
Comparte tu mapeo de procesos de referencia con las partes interesadas para identificar mejor los cuellos de botella y las ineficiencias en el proceso planteado. Luego, usa capas para crear un proceso mejorado que te permita lidiar con esas ineficiencias.
Implementar, publicar y monitorear mejoras
Una vez que hayas finalizado tu proceso, puedes insertar tu mapa de procesos como referencia en plataformas integradas con Lucidchart como Confluence, Jira, Google Workspace y otras. Realiza mejoras adicionales según sea necesario.

