
Конструктор диаграмм потока работ
Lucidchart — это умное приложение для построения схем, которое упрощает создание диаграмм потока работ с помощью перетаскивания фигур, готовых шаблонов и других удобных функций.
Регистрируя учетную запись, вы тем самым принимаете Условия предоставления услуг и подтверждаете, что вы ознакомлены с Политикой конфиденциальности.

Онлайн-платформа для оптимизации процессов

Визуальное представление рабочего процесса для развития операционной деятельности
Диаграмма потока работ дает визуальное представление операций, выполняемых вашей командой, с разбивкой на отдельные задачи и указанием ответственных за их выполнение. Наша программа позволяет с легкостью создавать, редактировать и делиться диаграммами потока работ, которые помогут вам оптимизировать текущую операционную деятельность, сократить операционные расходы, а также выявить пробелы и области для дальнейшего развития.

Широкий выбор шаблонов для создания собственных диаграмм потока работ
Создавать схемы рабочего процесса онлайн с нашей интуитивной программой уже само по себе просто, но если вам вдруг понадобится вдохновение, наша обширная библиотека шаблонов к вашим услугам. Там вы найдете шаблоны любых рабочих процессов, включая контент-маркетинг, поддержку клиентов, менеджмент и не только. Если вы взяли за отправную точку шаблон, наш удобный интерфейс позволит вам по своему усмотрению менять линии, фигуры и шрифты.

Работайте над своим рабочим процессом в любой точке мира
Lucidchart обеспечивает совместную работу в реальном времени, позволяя участникам моментально получить одобрение или конструктивную критику. Комментарии и правки обновляются автоматически: можно забыть о проблеме с контролем версий при работе с коллегами над одним и тем же документом. Наша программа доступна в облачном пространстве и в равной мере совместима с Mac и ПК.

Презентация и публикация диаграмм потока работ
Наш режим презентации, уже встроенный в редактор, позволит вам представить свою диаграмму потока работ профессионально и со вкусом. Всего в несколько кликов вы сможете создать интерактивную презентацию, чтобы ввести всю команду в курс дела, представить общую картину рабочего потока руководству или, наоборот, поближе взглянуть на отдельно взятые задачи вместе с одним из сотрудников.

Используйте интеграции Lucidchart, чтобы оставаться на связи
Lucidchart предлагает потрясающие возможности интеграции и позволяет вам хранить, редактировать и передавать созданные диаграммы через приложения и программы, в которые вы уже вложили время и деньги. Используйте наши дополнения для Google Таблиц, Google Презентаций и Google Документов, чтобы импортировать свои диаграммы из нашего генератора рабочих потоков напрямую в документы Google.
Основы работы в Lucidchart за 3 минуты

основы работы с Lucidchart за 5 минут
- Создайте свою первую диаграмму потока работ с помощью шаблона или чистого холста, либо импортируйте документ.
- Добавьте на план нужный текст, фигуры и линии.
- Узнайте, как настроить стиль и форматирование.
- Найдите то, что вам нужно, с помощью поиска функций.
- Поделитесь схемой с командой, чтобы начать совместную работу.
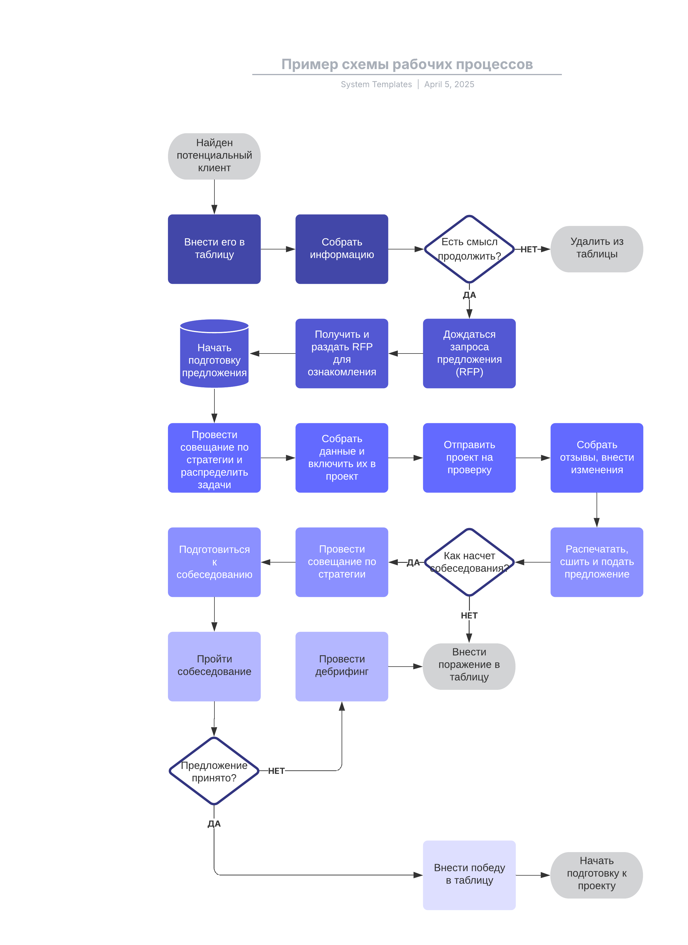
Бесплатные шаблоны и примеры диаграмм потока работ

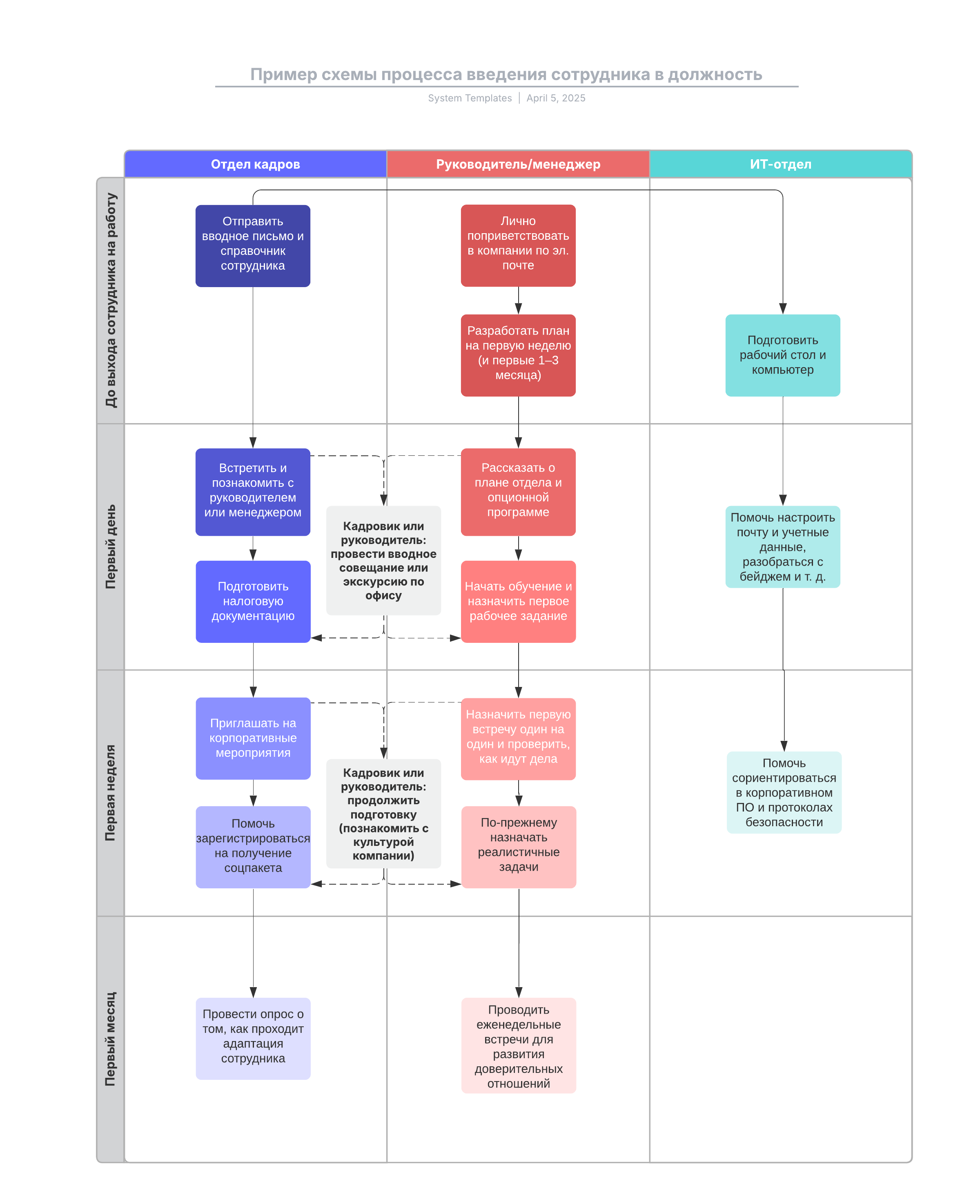
Шаблон процесса введения сотрудника в должность
К шаблону Шаблон процесса введения сотрудника в должность
Интеграция в Lucidchart
Привяжите Lucidchart к любимым рабочим приложениям.

Узнайте, почему команды выбирают Lucidchart
Схемы, визуализация данных и совместная работа — на одной платформе.

Совместная работа
С легкостью создавайте диаграммы потока работ онлайн с любого устройства. Lucidchart помогает командам совместно работать в режиме реального времени из любой точки мира. Повышайте производительность, работая вместе с командой над достижением целей продукта.

Ясность
Lucidchart поможет разложить по полочкам даже самые запутанные вопросы. Интеллектуальное создание схем позволяет быстро визуализировать проекты и процессы от начала до самого конца.

Единое видение
Работайте в полной гармонии с командой в одном общем хабе. Быстро планируйте процессы и идеи в режиме реального времени, чтобы не упустить ни одной детали.

Вместе лучше
Пакет приложений Lucid изменит стиль вашей работы от рождения идеи до завершения проекта. Мозговой штурм и план в Lucidspark, а затем — схема в Lucidchart. И «живой» стандарт ведения дел в компании готов!
Что такое диаграмма потока работ?
Диаграмма потока работ дает наглядное представление о ходе выполнения работы. С помощью стандартных символов и фигур она показывает, как шаг за шагом разворачивается ваш рабочий процесс от начала до конца. На диаграмме также видно, кто отвечает за работу на каждом этапе процесса. Для создания диаграммы первым делом вам потребуется досконально проанализировать свой рабочий процесс и найти в нем возможные слабые места. Этот анализ также поможет вам выявить, определить и стандартизировать ключевые области своего рабочего процесса.

