
Software para diagramas de fluxo de trabalho
O Lucidchart é um aplicativo de diagramação inteligente que facilita criar diagramas de workflow online com a facilidade de arrastar e soltar formas, modelos prontos para preencher e muito mais.
Ao se registrar, você concorda com nossos Termos de Serviço e reconhece que leu e entendeu nossa Política de Privacidade.

Otimize seus processos com nosso software online de workflow

Visualize fluxos de trabalho e melhore suas operações comerciais
Um diagrama de workflow cria uma representação visual dos processos da sua equipe, incluindo detalhes de tarefas individuais e responsabilidade sobre essas tarefas. Nosso software de mapeamento de fluxos de trabalho permite criar, manter e compartilhar fluxos de trabalho com facilidade, ajudando a melhorar suas operações comerciais atuais, reduzir despesas operacionais e identificar gargalos e áreas de melhoria.

Explore nossos modelos para formatar e personalizar o seu fluxo de trabalho
Nosso programa intuitivo permite que você crie seu workflow online com praticidade. No entanto, se você quiser alguma inspiração, veja nossa abrangente biblioteca de modelos, que inclui fluxos de trabalho de marketing de conteúdo, fluxos de trabalho de suporte a processos, fluxos de trabalho de gerenciamento entre outras opções. Se começar com um modelo, você pode personalizar linhas, formas e fontes com nossa interface intuitiva.

Trabalhe colaborativamente no seu workflow em qualquer lugar
A colaboração em tempo real no Lucidchart promove a aceitação imediata e opiniões das partes interessadas. Os comentários e as alterações são atualizados automaticamente, portanto, questões de controle de versão nunca serão um problema ao trabalhar no mesmo documento com outras pessoas. Nosso programa de diagramas de workflow (fluxos de trabalho) roda na nuvem e funciona perfeitamente em Macs e PCs.

Apresente e compartilhe seu workflow
Nosso Modo de Apresentação no editor ajuda você a apresentar seu diagrama de fluxo de trabalho com um acabamento profissional. Com apenas alguns cliques, crie uma apresentação interativa para garantir o alinhamento da sua equipe, apresente uma visão geral de alto nível aos executivos ou concentre-se em tarefas específicas com os membros de equipe.

Use as integrações do Lucidchart para ficar conectado
As poderosas integrações do Lucidchart ajudam você a aproveitar os aplicativos e programas que sua equipe já utiliza para acessar, editar e compartilhar seus diagramas. Use as nossas extensões do Google Planilhas, Google Slides e Google Documentos para importar seus diagramas do nosso gerador de fluxos de trabalho diretamente para seus documentos do Google.
Aprenda o básico do Lucidchart em 3 minutos

Aprenda o básico do Lucidchart em 5 minutos
- Importe um documento ou crie seu primeiro diagrama de fluxo de trabalho a partir de um modelo ou tela em branco.
- Adicione texto, formas e linhas para personalizar seu diagrama.
- Aprenda a ajustar o estilo e a formatação.
- Encontre tudo o que precisa com o Localizador de Recursos.
- Compartilhe seu diagrama com a equipe para começar a colaborar.
Modelos de diagramas de fluxo de trabalho gratuitos

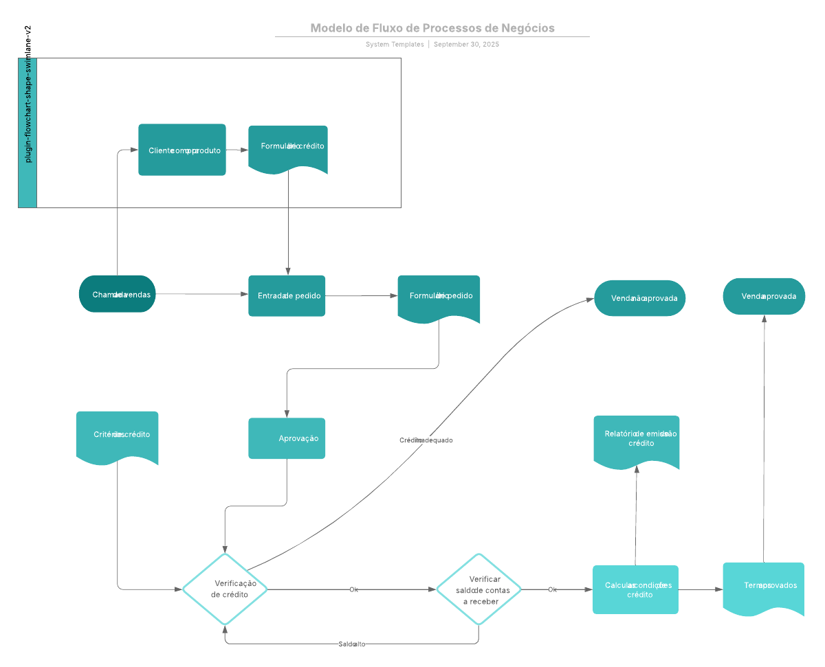
Exemplo de gestão de processos de negócios
Ir para o modelo Exemplo de gestão de processos de negócios

Exemplo de fluxo de processo de integração de funcionários
Ir para o modelo Exemplo de fluxo de processo de integração de funcionários
Integrações do Lucidchart
Conecte o Lucidchart aos seus aplicativos favoritos.

Veja por que as equipes escolhem o Lucidchart
Diagrame, visualize dados e colabore, tudo em uma única plataforma.

Colaboração
Crie workflows online em qualquer dispositivo com facilidade. O Lucidchart ajuda os profissionais a colaborar em tempo real, não importa onde estejam. Aumente a produtividade ao trabalhar em conjunto com a equipe para atingir suas metas.

Clareza
O Lucidchart traz clareza para a complexidade. A diagramação inteligente permite visualizar rapidamente projetos e processos do início ao fim.

Alinhamento
Impulsione o alinhamento de sua equipe colaborando em um mesmo espaço. Mapeie rapidamente processos e ideias em tempo real com a equipe, sem perder o ritmo.

Juntos é melhor
A Suíte de Colaboração Visual da Lucid transforma a maneira como você trabalha, desde a geração de ideias até a conclusão do projeto. Faça um brainstorm e planeje no Lucidspark e depois mapeie-o no Lucidchart. Crie um esquema dinâmico de sua organização.
O que é um diagrama de workflow (fluxo de trabalho)?
Um diagrama de workflow, ou fluxo de trabalho, fornece uma visão geral gráfica do processo de negócios. Usando símbolos e formas padronizados, o fluxo de trabalho mostra passo a passo como seu trabalho é carregado e concluído, do início ao fim. Ele também mostra quem é responsável pelo trabalho e em qual momento do processo. A concepção de um workflow envolve primeiro fazer uma análise detalhada do fluxo de trabalho, podendo expor fraquezas potenciais. Uma análise de fluxo de trabalho pode ajudá-lo a definir, padronizar e identificar as áreas críticas do seu processo.
Perguntas frequentes sobre diagramas de fluxo de trabalho
Quais formas devo usar para criar um diagrama de workflow padrão?
Use os símbolos de fluxogramas encontrados em nossa biblioteca de formas de fluxogramas. Para criar faixas em seu diagrama de workflow, abra a biblioteca de formas de contêineres e adicione um contêiner para organizar formas individuais.
Qual é a melhor maneira de criar e exibir um estado atual e futuro de um fluxo de trabalho no Lucidchart?
Use nosso recurso de camadas para sobrepor o estado futuro do seu fluxo de trabalho ao estado atual. Use pontos de acesso para alternar entre as camadas e transformar elementos estáticos em elementos interativos.
Quanto tempo dura a avaliação gratuita?
As avaliações do Lucidchart duram 7 dias, sem compromisso — cancele a qualquer momento. Enviaremos um lembrete por e-mail antes do término da avaliação.
