
Logiciel de diagramme de flux de travail
Lucidchart est une application de création de diagrammes intelligente qui facilite la création de diagramme de flux de travail grâce à des formes à glisser-déposer, des modèles prêts à l’emploi et bien plus encore.
En vous inscrivant, vous acceptez nos conditions d'utilisation et vous reconnaissez avoir lu et compris notre politique de confidentialité.

Simplifiez vos processus grâce à notre logiciel de flux de travail en ligne (workflow diagram)

Visualisez vos flux de travail et améliorez les opérations de votre entreprise
Un diagramme de flux de travail, ou workflow diagram, fournit une représentation visuelle des processus de votre équipe. Il inclut notamment le récapitulatif des différentes tâches et les intervenants auxquels elles sont attribuées. Notre logiciel de modélisation des flux de travail vous permet de créer, d’actualiser et de partager facilement des flux de travail afin d’optimiser les opérations de votre entreprise, de réduire vos dépenses, et d’identifier les blocages et points à améliorer.

Parcourez nos modèles pour mettre en forme et personnaliser votre flux de travail
Notre logiciel intuitif facilite la création de votre flux de travail en ligne de A à Z. Toutefois, vous pouvez aussi vous inspirer de notre vaste bibliothèque de modèles, qui comprend des flux de travail de marketing de contenu, d’assistance, de gestion et bien d’autres encore. Si vous partez d’un modèle, il vous suffit de personnaliser les lignes, les formes et les polices à l’aide de notre interface conviviale.

Collaborez sur votre flux de travail où que vous soyez
Les fonctionnalités de collaboration en temps réel de Lucidchart vous permettent d’obtenir immédiatement l’adhésion et les observations des parties prenantes. Les commentaires et les modifications sont mis à jour automatiquement, de sorte que la question du contrôle des versions ne se pose jamais lorsque vous travaillez sur un même document avec plusieurs personnes. Notre logiciel de diagramme de flux de travail est basé dans le cloud et fonctionne de façon identique sur Mac et PC.

Présentez et partagez votre diagramme de flux de travail
Notre mode présentation intégré à l’éditeur permet de présenter de manière professionnelle et en toute simplicité votre diagramme de flux de travail. En quelques clics, créez une présentation interactive pour coordonner les efforts de votre équipe, offrir une vue d’ensemble à vos dirigeants ou vous concentrer sur des tâches ou des idées spécifiques avec certains collaborateurs.

Utilisez les intégrations de Lucidchart pour connecter votre travail
Les puissantes intégrations de Lucidchart vous permettent de profiter des applications et des logiciels que votre équipe utilise déjà afin d’accéder à vos diagrammes, de les modifier et de les partager. Appuyez-vous sur nos modules complémentaires pour Google Sheets, Google Slides et Google Docs pour importer vos diagrammes depuis notre générateur de flux de travail directement dans vos documents Google.
Maîtrisez les bases de Lucidchart en 5 minutes

Maîtrisez les bases de Lucidchart en 5 minutes
- Créez votre premier diagramme de flux de travail à partir d’un modèle ou d’une zone de travail vierge, ou importez un document.
- Ajoutez du texte, des formes et des connexions pour personnaliser votre diagramme.
- Découvrez comment ajuster le style et la mise en forme.
- Trouvez ce dont vous avez besoin grâce à la recherche de fonctionnalités.
- Partagez votre diagramme avec votre équipe pour commencer à collaborer.
Modèles et exemples de diagrammes de flux de travail gratuits

Exemple de diagramme de flux de travail marketing
Accéder au modèle Exemple de diagramme de flux de travail marketing

Modèle de flux de processus d'intégration
Accéder au modèle Modèle de flux de processus d'intégration

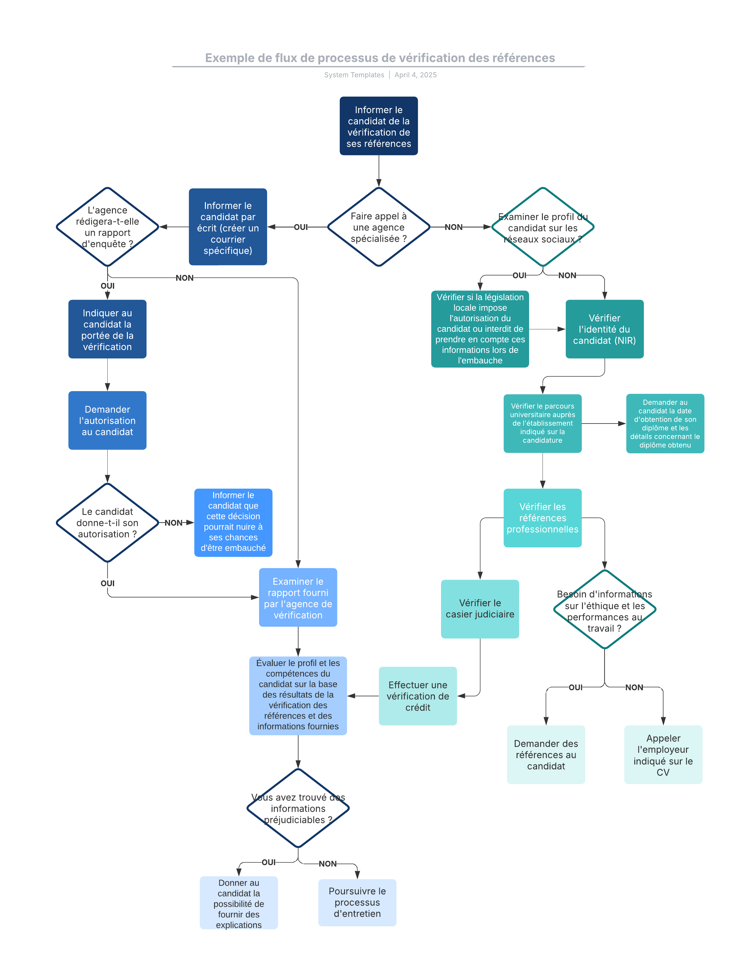
Exemple de flux de processus de vérification des références
Accéder au modèle Exemple de flux de processus de vérification des références
Intégrations Lucidchart
Connectez Lucidchart à vos applications préférées.

Découvrez pourquoi les équipes choisissent Lucidchart
Créez des diagrammes, visualisez vos données et collaborez sur une plateforme centralisée.

Collaboration
Créez facilement des diagrammes de flux de travail en ligne sur n’importe quel appareil. Lucidchart permet aux équipes de collaborer en temps réel, où qu’elles se trouvent dans le monde. Améliorez votre productivité tout en collaborant avec votre équipe pour atteindre vos objectifs.

Compréhension
Lucidchart clarifie les informations les plus complexes. Faire des diagrammes intelligents vous permet de visualiser rapidement vos projets, procédures et processus de bout en bout.

Alignement
Favorisez la coordination de votre équipe en collaborant au sein d’un même espace. Représentez rapidement vos processus et vos idées en temps réel afin de ne jamais perdre le fil.

Une alliance productive
La suite de collaboration visuelle de Lucid transforme votre façon de travailler, de l’idéation à l’achèvement d’un projet. Utilisez Lucidspark pour le brainstorming et la planification, puis Lucidchart pour la modélisation.
Qu’est-ce qu’un diagramme de flux de travail ?
Un diagramme de flux de travail fournit un aperçu visuel d’un processus métier. Le flux de travail illustre pas-à-pas, à l’aide de symboles et de formes standardisés, le déroulement complet de votre travail. Il décrit également qui est responsable des différentes tâches à chaque moment du processus. La conception d’un flux de travail implique tout d’abord de procéder à son analyse approfondie afin de faire ressortir les faiblesses potentielles. L’analyse d’un flux de travail peut vous aider à définir, normaliser et identifier les parties cruciales de votre processus.
FAQ sur les diagrammes de flux de travail
Quelles formes dois-je utiliser pour créer un diagramme de flux de travail standard ?
Utilisez les symboles d'organigramme de notre bibliothèque de formes d'organigrammes. Pour créer des couloirs dans votre diagramme de flux de travail, ouvrez la bibliothèque de formes de conteneurs et ajoutez un conteneur afin d'y placer d'autres formes.
Quelle est la meilleure manière de représenter les états actuel et futur d'un flux de travail dans Lucidchart ?
Utilisez notre fonctionnalité de calques pour superposer l'état futur de votre flux de travail à son état actuel. Utilisez les zones cliquables pour basculer entre les calques et rendre les éléments statiques interactifs.
Quelle est la durée de l'essai gratuit ?
La période d'essai de Lucidchart dure 7 jours et est sans engagement (annulation possible à tout moment). Vous recevrez un e-mail de rappel avant la fin de votre période d'essai.