
Datenflussdiagramm – Symbole, Typen und Tipps
Lesedauer: etwa 7 Min.
Unternehmen bauen auf Systeme und Prozesse auf, ohne die sie nicht betriebsfähig wären. Nahezu jeder Vorgang in einem Unternehmen umfasst ein System; von der Lead-Pflege bis hin zur Art und Weise, wie Teams mit Kunden interagieren. In Bezug auf Systeme und Prozesse ist Effizienz das A und O. In einigen Fällen kann schon eine Zeitersparnis von ein oder zwei Minuten zu erheblichen Einsparungen führen. Für die Analyse und Verbesserung der Effizienz gibt es zahllose Möglichkeiten. Eine davon ist der Einsatz von Datenflussdiagrammen.
Datenflussdiagramme bilden Ihren Prozess oder Ihr System visuell ab, sodass Sie Möglichkeiten zur Verbesserung von Effizienz und Leistung aufdecken können. Ein Datenflussdiagramm erleichtert Aufgaben, wie z. B. die Verbesserung eines vorhandenen Prozesses oder die Implementierung eines neuen Prozesses. Wenn Sie jedoch noch nie ein Datenflussdiagramm erstellt haben, kann der Einstieg etwas kompliziert erscheinen. Es gibt eine Menge zu berücksichtigen: verschiedene Diagrammebenen, Symbole und Notationen, ganz zu schweigen von der eigentlichen Erstellung des Diagramms. Um all das zu bewältigen, reicht es nicht aus, sich ein paar Beispiele anzusehen. Wenn Datenflussdiagramme für Sie noch Neuland sind, finden Sie in diesem Leitfaden Hinweise zu den ersten Schritten.
Was ist ein Datenflussdiagramm?
Ein Datenflussdiagramm stellt den Fluss von Informationen in einem Prozess oder System dar. Dazu gehören die Eingabe oder Ausgabe von Daten, Datenspeicher und die verschiedenen Teilprozesse, welche die Daten durchlaufen. Sogenannte Datenflussdiagramm Symbolen und Notationen sind standardisiert und beschreiben verschiedene Entitäten und ihre Zusammenhänge.
Datenflussdiagramme stellen Systeme und Prozesse visuell dar, was in Textform nur schwer möglich wäre. Sie können mit diesen Diagrammen ein bestehendes System abbilden und optimieren oder ein zu implementierendes neues System planen. Durch die Visualisierung der Elemente können Ineffizienzen leicht identifiziert und das bestmögliche System geschaffen werden.
Lesen Sie die komplette Datenflussdiagramm Übersicht, um mehr über bewährte Vorgehensweisen bei der Erstellung von Datenflussdiagramm zu erfahren.
Physische und logische Datenflussdiagramme
Vor der eigentlichen Erstellung Ihres Datenflussdiagramms ist zu klären, ob Sie ein physisches oder logisches Datenflussdiagramm benötigen. Machen Sie sich keine Sorgen, wenn Datenflussdiagramme noch Neuland für Sie sind – die Unterscheidung ist recht eindeutig.
Logische Datenflussdiagramme konzentrieren sich darauf, was in einem bestimmten Informationsfluss passiert: welche Informationen übertragen werden, welche Entitäten diese Informationen erhalten, welche allgemeinen Prozesse ablaufen usw. Die in einem logischen Datenflussdiagramm beschriebenen Prozesse sind Geschäftsaktivitäten – ein logisches Datenflussdiagramm befasst sich nicht mit den technischen Aspekten eines Prozesses oder Systems, z. B. wie der Prozess aufgebaut und implementiert ist. Sie müssen also keine Details wie Konfiguration oder Datenspeichertechnologie angeben. Nicht-technische Mitarbeitende sollten in der Lage sein, diese Diagramme zu verstehen, was logische Datenflussdiagramme zu einem hervorragenden Werkzeug für die Kommunikation mit Projektbeteiligten macht.
Physische Datenflussdiagramme konzentrieren sich darauf, wie der Informationsfluss abläuft. Diese Diagramme beschreiben die Software, Hardware, Dateien und Personen, die in einen Informationsfluss involviert sind. Ein detailliertes physisches Datenflussdiagramm kann die Entwicklung des Codes erleichtern, der für die Implementierung eines Datensystems erforderlich ist.
Physische und logische Datenflussdiagramme können denselben Informationsfluss beschreiben. Gemeinsam bieten sie mehr Details, als sie es einzeln könnten. Berücksichtigen Sie bei Ihrer Entscheidung also, dass Sie möglicherweise beide Optionen benötigen.
In diesem Leitfaden für physische und logische Datenflussdiagramme finden Sie weitere Informationen.
Datenflussdiagramm Ebene
Datenflussdiagramme werden auch nach ihrer Ebene eingestuft. Angefangen bei der grundlegendsten Ebene 0 werden Datenflussdiagramme mit jeder weiteren Ebene immer komplexer. Bei der Erstellung Ihres eigenen Datenflussdiagramms müssen Sie entscheiden, welche Ebene Ihr Diagramm aufweisen soll.
Datenflussdiagramm der Ebene 0, auch Kontextdiagramme genannt, sind die grundlegendsten Datenflussdiagramme. Sie bieten einen breiten und leicht verständlichen Überblick, der jedoch nur wenige Details enthält. Datenflussdiagramme der Ebene 0 bilden einen einzelnen Prozessknoten sowie dessen Verbindungen zu externen Entitäten ab. Das unten gezeigte Beispiel veranschaulicht beispielsweise den Hotelreservierungsprozess mit dem Informationsfluss zwischen Administrator und Gästen.
Datenflussdiagramme der Ebene 1 bieten zwar immer noch einen allgemeinen Überblick, gehen aber mehr ins Detail als ein Kontextdiagramm. In einem Datenflussdiagramm der Ebene 1 wird der einzelne Prozessknoten aus dem Kontextdiagramm in Teilprozesse aufgeteilt. Je mehr Prozesse ein Diagramm aufweist, desto mehr zusätzliche Datenflüsse und Datenspeicher sind erforderlich, um sie miteinander zu verknüpfen. Im Beispiel der Hotelreservierung kann dies das Hinzufügen der Zimmerauswahl- und Anfrageprozesse zum Reservierungssystem sowie der Datenspeicher umfassen.
Datenflussdiagramme der Ebene 2 und höher untergliedern die Prozesse schlicht in detailliertere Teilprozesse. Theoretisch können Datenflussdiagramme über die Ebene 3 hinausgehen, was jedoch selten der Fall ist. Datenflussdiagramme der Ebene 3 sind so detailliert, dass es in der Regel keinen Sinn macht, sie weiter aufzuschlüsseln.
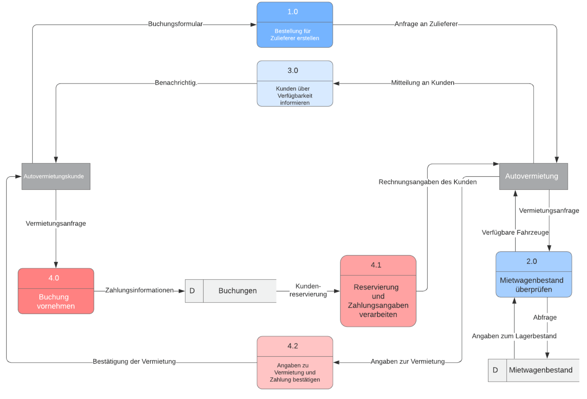
Das folgende Diagramm der Ebene 2 erweitert den Hotelreservierungsprozess um detailliertere Prozesse, die beteiligt sind, wie z. B. die Stornierungs- und Bestätigungsprozesse und die anschließenden verbundenen Datenflüsse.
Datenflussdiagramm Symbole und Notation
Je nach Methodik (Gane und Sarson vs. Yourdon und Coad) variieren Datenflussdiagramm Symbole ein wenig. Die Grundidee ist jedoch dieselbe. Ein Datenflussdiagramm besteht aus vier grundlegenden Elementen: Prozessen, Datenspeichern, externen Entitäten und Datenflüssen. Das Bild unten zeigt die Standardformen beider Methodiken.
In unserem Leitfaden über Datenflussdiagramm Symbole erfahren Sie mehr über die Verwendung der einzelnen Symbole.
Ein Datenflussdiagramm erstellen
Nun, da Sie über ein gewisses Hintergrundwissen zu Datenflussdiagrammen und ihrer Kategorisierung verfügen, können Sie Ihr eigenes Datenflussdiagramm erstellen. Der Prozess kann in 5 Schritte unterteilt werden:
1. Bestimmen Sie die wichtigsten Ein- und Ausgaben innerhalb Ihres System
Nahezu jeder Prozess oder jedes System beginnt mit der Eingabe einer externen Entität und endet mit der Ausgabe von Daten an eine andere Entität oder Datenbank. Indem Sie diese Ein- und Ausgaben identifizieren, erhalten Sie eine Makroübersicht über Ihr System, welche die wichtigsten Aufgaben aufzeigt, die das System erfüllen sollte. Der Rest Ihres Datenflussdiagramms baut auf diesen Elementen auf, weshalb es entscheidend ist, sie frühzeitig zu ermitteln.
2. Erstellen Sie ein Kontextdiagramm
Nachdem Sie die wichtigsten Ein- und Ausgaben ermittelt haben, ist die Erstellung eines Kontextdiagramms einfach. Zeichnen Sie einen einzelnen Prozessknoten und verbinden Sie ihn mit den damit zusammenhängenden externen Entitäten. Dieser Knoten steht für den allgemeinsten Prozess, in dem Informationen durchlaufen, um von der Eingabe zur Ausgabe zu gelangen.
Das Datenflussdiagramm Beispiel unten zeigt, wie Informationen zwischen verschiedenen Entitäten in einer Online-Community fließen. Die Daten fließen von und zu den externen Entitäten, was Ein- und Ausgaben darstellt. Der mittlere Knoten mit der Beschriftung „Online-Community“ stellt den allgemeinen Prozess dar.
3. Erweitern Sie das Kontextdiagramm in ein Datenflussdiagramm der Ebene 1
Ein einzelner Prozessknoten in Ihrem Kontextdiagramm liefert nicht viele Informationen. Er muss in Unterprozesse aufgegliedert werden. Sie sollten mehrere Prozessknoten, wichtige Datenbanken und alle externen Entitäten in Ihr Datenflussdiagramm der Ebene 1 aufnehmen. Durchlaufen Sie den Informationsfluss: Wo beginnt die Information und was muss vor jedem Datenspeicher mit ihr geschehen?
4. Erweitern Sie auf ein Datenflussdiagramm der Ebene 2 und höher
Führen Sie denselben Prozess wie in Schritt 3 durch, um die Detailgenauigkeit Ihres Datenflussdiagramms zu verbessern. Die Prozesse in Ihrem Datenflussdiagramm der Ebene 1 können in spezifischere Unterprozesse unterteilt werden. Stellen Sie auch hier sicher, dass Sie alle erforderlichen Datenspeicher und -flüsse hinzufügen – an dieser Stelle sollten Sie über eine relativ detaillierte Aufschlüsselung Ihres Systems verfügen. Um über ein Datenflussdiagramm der Ebene 2 hinauszugehen, wiederholen Sie einfach diesen Prozess. Hören Sie auf, wenn Sie eine ausreichende Detailtiefe erreicht haben.
5. Bestätigen Sie die Korrektheit Ihres fertigen Diagramms
Wenn Sie Ihr Diagramm vollständig ausgearbeitet haben, gehen Sie es noch einmal durch. Achten Sie genau auf den Informationsfluss: Ergibt er Sinn? Haben Sie alle notwendigen Datenspeicher berücksichtigt? Anhand Ihres fertigen Diagramms sollten andere Personen die Funktionsweise Ihres Systems nachvollziehen können. Vor der Präsentation Ihres fertigen Diagramms sollten Sie Ihre Kollegen fragen, ob Ihr Diagramm verständlich ist.
Teilen Sie Ihr Diagramm
Nachdem Sie Ihr Datenflussdiagramm fertiggestellt haben, besteht der nächste Schritt darin, es zu teilen. Sie haben es nicht nur erstellt, um es für sich zu behalten – ob Teammitglieder, Ihre Führungskraft oder Stakeholder, es besteht die Möglichkeit, dass jemand anderes es sehen muss. Wenn Sie Lucidchart zum Erstellen eines Datenflussdiagramms verwenden, stehen Ihnen eine Vielzahl von Freigabeoptionen zur Verfügung. Diagramme können direkt in Lucidchart gesendet werden, wodurch der Empfänger Zugriff auf das Lucidchart-Dokument erhält. Abhängig von der Rolle des Empfängers können Sie ihm die Berechtigung erteilen, das Diagramm zu bearbeiten oder nur als Ansicht zu senden. Die umfangreichen Integrationen von Lucidchart ermöglichen die gemeinsame Nutzung von Diagrammen über mehrere andere Plattformen, einschließlich Google Workspace Suite und Slack.

Hier geht es weiter zur Datenflussdiagramme Software.
Mehr erfahrenÜber Lucidchart
Lucidchart, eine Cloud-basierte Anwendung für intelligente Diagrammerstellung, ist eine Kernkomponente der visuellen Kollaborationssuite von Lucid Software. Mit dieser intuitiven, Cloud-basierten Lösung können Teams in Echtzeit zusammenarbeiten, um Flussdiagramme, Mockups, UML-Diagramme, Customer Journey Maps und mehr zu erstellen. Lucidchart unterstützt Teams dabei, die Zukunft schneller zu gestalten. Lucid ist stolz darauf, dass Spitzenunternehmen auf der ganzen Welt seine Produkte nutzen, darunter Kunden wie Google, GE und NBC Universal sowie 99 % der Fortune 500. Lucid arbeitet mit branchenführenden Partnern wie Google, Atlassian und Microsoft zusammen. Seit seiner Gründung wurde Lucid mit zahlreichen Preisen für seine Produkte, Geschäftspraktiken und Unternehmenskultur gewürdigt. Weitere Informationen finden Sie unter lucidchart.com/de.
Verwandte Artikel
Datenflussdiagramm – Symbole, Typen und Tipps
Ein Datenflussdiagramm erleichtert Aufgaben, wie z. B. die Verbesserung eines vorhandenen Prozesses oder die Implementierung eines neuen Prozesses – in diesem Leitfaden erfahren Sie mehr.
Das Potenzial der Echtzeit-Datenvisualisierung
In diesem Blogbeitrag erfahren Sie mehr über die Bedeutung der Echtzeit-Datenvisualisierung, die Vorteile, bewährte Verfahren und wo Sie Hilfe erhalten können.
Holen Sie sich gleich die kostenlose Lucidchart-Testversion und beginnen Sie noch heute mit dem Erstellen Ihrer Diagramme!
Mit der Registrierung stimmen Sie unseren Nutzungsbedingungen zu und bestätigen, dass Sie unsere Datenschutzrichtlinie gelesen und verstanden haben.






