
6 wichtige Phasen des Beschaffungsprozesses
Lesedauer: etwa 6 Min.
Themen:
Für die Shopping-Begeisterten unter uns scheint der Beschaffungsprozess auf den ersten Blick ein Traum zu sein: Es scheint, als würde man einfach mit dem Geld von jemand anderem einkaufen. Im Grunde genommen stimmt das zwar, doch Beschaffung ist weitaus komplexer. Tatsächlich ist sie so komplex, dass ein Optimierungsprozess erforderlich ist: der Beschaffungsverfahrensablauf.
Durch die Visualisierung Ihres Beschaffungsverfahrens können sich alle Stakeholder der vielen beweglichen Teile, die an einem Kauf beteiligt sind, bewusst werden und mögliche Probleme sowie Hindernisse erkennen.
Das gesamte Beschaffungsmanagementsystem kann kompliziert sein, doch wir stehen Ihnen zur Seite. Wir definieren den Beschaffungsprozess und begleiten Sie bei der Entwicklung Ihres eigenen Flussdiagramms zur Darstellung von Beschaffungsverfahren, damit alle im Unternehmen Einblick in den vereinbarten Prozess haben. Mithilfe der Visualisierung kann ein normalerweise kompliziertes System effizient und unproblematisch werden.
Wie ist der Ablauf eines Beschaffungsverfahrens?
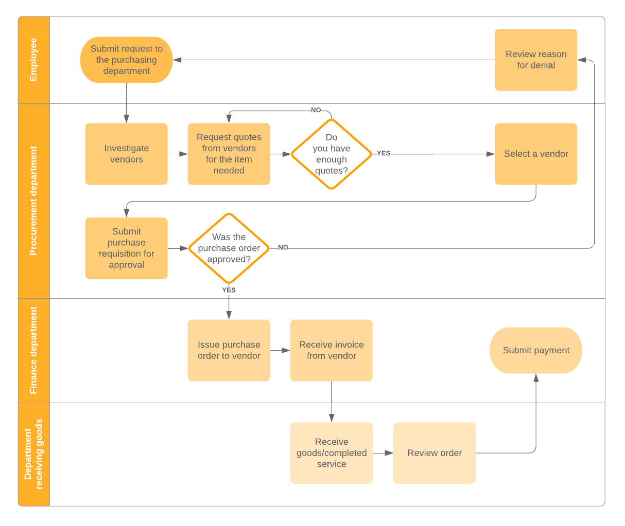
Ein ordnungsgemäßer Beschaffungsprozess besteht aus sieben Hauptschritten.
1. Bedarfsermittlung
Dieser Prozess beginnt, wenn jemand eine Anfrage an die Einkaufsabteilung stellt. Die Anfrage kann relativ einfach (eine neue Software-Lizenz für die Marketingabteilung) oder komplex (ein neues Büro in Guatemala) sein. In jedem Fall muss die Anfrage schriftlich eingereicht werden und detailliert genug sein.
2. Anbieterauswahl
Als Nächstes muss die Beschaffungsabteilung nach Anbietern suchen, Angebote für den benötigten Artikel einholen und anschließend einen Anbieter auswählen. Dies ist ein wichtiger Teil des Prozesses, da der Ruf, die Kosten, Servicegeschwindigkeit und Zuverlässigkeit geprüft werden müssen, bevor eine endgültige Entscheidung getroffen wird. Als Faustregel gilt, dass mindestens drei Angebote eingeholt werden sollten. Dies ist jedoch eine Best Practice, die von Ihrem Unternehmen festgelegt werden muss.
Erfahren Sie mehr über den Ablauf einer Angebotsanfrage (Request for Proposal, RFP).
3. Einreichen der Bedarfsanforderung
Nun ist es an der Zeit, die Genehmigung für den Kauf einzuholen. Wenn Sie den Anbieter bestimmt und sich auf die Details geeinigt haben, benötigen Sie die schriftliche Genehmigung der Abteilung, die für die Genehmigung von Einkäufen zuständig ist. Sie sollten der Einkaufsabteilung die folgenden Angaben zur Verfügung stellen:
- Antragsteller des Artikels oder der Dienstleistung
- Menge und Beschreibung des benötigten Artikels oder der benötigten Dienstleistung
- Informationen zum Anbieter
- Preis
4. Erstellen eines Kaufauftrags
Nach der Genehmigung der Kaufanfrage richtet die Finanzabteilung einen Kaufauftrag an den Anbieter. Dieser Kaufauftrag signalisiert dem Anbieter, dass der Kaufantrag genehmigt wurde und der Auftrag ausgeführt werden kann.
Wenn Ihr Unternehmen beabsichtigt, langfristig bei diesem Anbieter zu bestellen (oder wenn Ihr Unternehmen generell auf viele externe Anbieter angewiesen ist), sollten Sie einen Onboarding-Prozess für Lieferanten entwickeln, um sicherzustellen, dass sich beide Parteien über die Erwartungen im Klaren sind.
5. Rechnung und Bestellung
Anschließend legt der Anbieter dem Käufer eine Rechnung vor. Die Rechnung ist eine Zahlungsaufforderung und enthält eine detaillierte Aufschlüsselung der Kosten. In der Rechnung wird auch eine Zahlungsfrist angegeben. Sie müssen die Zahlung vor Ablauf der Frist leisten, andernfalls kann eine Vertragsstrafe fällig werden (die in der Regel ebenfalls auf der Rechnung beschrieben wird).
Der Anbieter schickt darüber hinaus eine Bestellung, die eine weitere detaillierte Beschreibung der gewünschten Waren oder Dienstleistungen enthält. Dies ist die letzte Gelegenheit für Ihr Unternehmen, den Auftrag zu ändern. Daher ist es wichtig, sowohl die Rechnung als auch die Bestellung daraufhin zu überprüfen, ob die richtigen Artikel/Dienstleistungen zum richtigen Preis bestellt wurden.
6. Zahlung
Nach dem Erhalt der Ware oder der Erbringung der Dienstleistung muss der Anbieter die entsprechende Zahlung erhalten. Die Finanzabteilung übermittelt die Zahlung anhand der bevorzugten Zahlungsmethode an den Anbieter.
Aufbewahrung für Ihre Unterlagen
Alle oben genannten Schritte müssen für interne und externe Prüfungen dokumentiert werden. Daher benötigen Sie einen zentralen Ort, an dem Sie Rechnungen, Bestellungen und andere Begleitdokumente aufbewahren. Stellen Sie sicher, dass Sie hier eine gewisse Redundanz einplanen. Da Sie wahrscheinlich eine digitale Bestellmethode verwenden werden, kann es von Vorteil sein, Papierversionen der Unterlagen auszudrucken und an einem sicheren Ort aufzubewahren, um für den Fall einer totalen elektronischen Apokalypse gerüstet zu sein. Sie können auch Nutzen von einer Vorlage für die Buchhaltung machen um Buchhaltungsprozesse und -strategien einfach zu gestalten.
Die drei Ps
Ihr Beschaffungsprozess besteht aus drei Hauptkomponenten.
1. Personen
Dies mag offensichtlich erscheinen, aber denken Sie bei der Gestaltung Ihres Beschaffungsprozesses daran, die vollen Terminkalender und die Komplexität der beteiligten Personen zu berücksichtigen. Wenn beispielsweise Ihr CFO einer der wichtigsten Entscheidungsträger ist und die nächsten zwei Wochen auf Hawaii verbringt, müssen Sie diese Anomalie in Ihrem Beschaffungszyklus berücksichtigen.
Sie sollten auch bedenken, dass die Kosten und das Risiko des Kaufs bestimmen, wie viele Personen wahrscheinlich beteiligt sein werden. Für den Kauf eines mundgeblasenen Kronleuchters aus Glas im Wert von 750.000 US-Dollar müssen Sie von mehr Personen eine Genehmigung einholen als für den Erwerb von sieben neuen Lizenzen für Photoshop. Zu den Entscheidungsträgern können folgende Akteure gehören:
- Management der anfragenden Abteilung
- HR
- Einkauf
- Finanzwesen
- Rechtsabteilung
- Operations
2. Prozess
Die Beschaffung muss nach dem Verfahren Ihres Unternehmens durchgeführt werden. Andernfalls werden Anbieter möglicherweise nicht pünktlich bezahlt, Einkäufe verzögern sich und Ihr Geschäftserfolg könnte gefährdet sein. Die ordnungsgemäße Durchführung des Verfahrens ist für die erfolgreiche Abwicklung der Beschaffung von entscheidender Bedeutung.
3. Papierkram
Das dritte P ist ein wenig irreführend, da heutzutage oft nur noch sehr wenig Papier verwendet wird. Gemeint ist damit die Software, die im Beschaffungsverfahren eingesetzt wird. Alles muss dokumentiert werden.
Beschaffung vs. Kauf
Die sieben oben beschriebenen Schritte sind viel komplizierter, als online zu gehen und mit der Kreditkarte neue Leggings zu bezahlen. Der Kauf ist ein Teil des Beschaffungsverfahrens, aber nur ein Schritt von sieben. Wenn Sie an den Kauf denken, sollten Sie ihn im Kontext Ihres Unternehmens und des Beschaffungsverfahrens sehen. Berücksichtigen Sie dabei alles, von Anbietern über Stakeholder bis hin zu den Kosten. Die Beschaffung ist komplizierter als das einfache Durchziehen einer Kreditkarte.
Visualisierung des Beschaffungsverfahrens
Wenn Sie bei den obigen Schritten ein wenig in Panik geraten, machen Sie sich keine Sorgen. Wir haben eine Lösung: Visualisierung. Anhand von visuellen Darstellungen können Beschaffungszyklen besser verstanden werden. Mit Lucidchart können Sie Ihr eigenes, individuelles Flussdiagramm zur Darstellung von Beschaffungsprozessen mit einer unserer Vorlagen erstellen.
In unserem visuellen Arbeitsbereich können Sie das Verfahren in Echtzeit optimieren und so die Effizienz steigern. Die Anpassung des Verfahrens ist jedoch bei weitem nicht alles. Sie haben zudem folgende Möglichkeiten:
- Links zu genehmigten Anbietern: Wenn Sie bereits eine Geschäftsbeziehung zu einem Anbieter aufgebaut haben, können Sie diese Informationen direkt im Flussdiagramm für die Zukunft bereithalten.
- Links zu internen Formularen: Kaufaufträge, Angebotsanfragen und Bestellanforderungsformulare sind für die Beschaffung unerlässlich. Speichern Sie die jeweils aktuellsten Versionen der Formulare direkt in Ihrem Flussdiagramm, um einen einfachen Zugriff zu ermöglichen.
- Liste der Stakeholder: Es ist gut, die E-Mail-Adressen der Stakeholder direkt in den entsprechenden Schritten zu hinterlegen. Wenn beispielsweise Julia aus der Finanzabteilung eine Kaufanfrage prüfen muss, bevor ein Kaufauftrag erstellt werden kann, geben Sie ihre Kontaktinformationen direkt im Schritt „Vom Beschaffungs-/Finanzteam geprüft“ an.
Wenn Ihr Unternehmen noch immer auf Papier und Tabellen angewiesen ist, ist es an der Zeit, auf eine digitale Lösung umzusteigen. Eine Beschaffungssoftware unterstützt Sie bei der Automatisierung des gesamten Prozesses und ermöglicht es Ihrem Unternehmen, Käufe schnell abzuschließen sowie Preisnachlässe in Anspruch zu nehmen, während gleichzeitig sichergestellt wird, dass der getätigte Kauf mit der Kaufanfrage übereinstimmt. Durch den Einsatz von Software lassen sich viele der menschlichen Fehler vermeiden, die häufig dafür verantwortlich sind, dass das Beschaffungsverfahren nicht reibungslos verläuft. Und mit einer Software lässt sich leicht feststellen, was falsch gelaufen ist. So kann man vermeiden, den gleichen Fehler später noch einmal zu machen.
Wenn der Beschaffungsprozess nicht korrekt durchgeführt wird, kann es zu einem Albtraum aus explodierenden Kosten und überwältigender Ineffizienz werden. Mit einer Visualisierung des Verfahrens verfügen Sie jedoch über eine Formel für ein optimiertes Verfahren, das zu niedrigeren Kosten, besseren Beziehungen zu Anbietern und zufriedeneren internen Stakeholdern führt.
Über Lucidchart
Lucidchart, eine Cloud-basierte Anwendung für intelligente Diagrammerstellung, ist eine Kernkomponente der visuellen Kollaborationssuite von Lucid Software. Mit dieser intuitiven, Cloud-basierten Lösung können Teams in Echtzeit zusammenarbeiten, um Flussdiagramme, Mockups, UML-Diagramme, Customer Journey Maps und mehr zu erstellen. Lucidchart unterstützt Teams dabei, die Zukunft schneller zu gestalten. Lucid ist stolz darauf, dass Spitzenunternehmen auf der ganzen Welt seine Produkte nutzen, darunter Kunden wie Google, GE und NBC Universal sowie 99 % der Fortune 500. Lucid arbeitet mit branchenführenden Partnern wie Google, Atlassian und Microsoft zusammen. Seit seiner Gründung wurde Lucid mit zahlreichen Preisen für seine Produkte, Geschäftspraktiken und Unternehmenskultur gewürdigt. Weitere Informationen finden Sie unter lucidchart.com/de.
Holen Sie sich gleich die kostenlose Lucidchart-Testversion und beginnen Sie noch heute mit dem Erstellen Ihrer Diagramme!
Mit der Registrierung stimmen Sie unseren Nutzungsbedingungen zu und bestätigen, dass Sie unsere Datenschutzrichtlinie gelesen und verstanden haben.

