
Como fazer um POP: procedimento operacional padrão
Lucid Content
Tempo de leitura: cerca de 10 minutos
Tópicos:
Muitos anos atrás, no meu curso de letras na universidade, foi-me dada a tarefa de redigir um trabalho sobre processos. O professor disse para descrevermos um processo ou habilidade que outras pessoas não sabiam fazer. Eu escolhi escrever sobre como programar um ritmo simples de quatro batidas no drum machine TR-505 da Roland usando explicações claras e um procedimento passo a passo.
Alguns anos depois, me pediram para redigir um procedimento operacional padrão (POP) para fornecer notas de versão de produtos de software. Simples, não é? Eu só precisava escrever algumas explicações claras e um passo a passo do procedimento, certo?
Errado.
Percebi rapidamente que para redigir um documento POP é preciso muito mais do que escrever um processo simples.
Qual é a diferença entre um processo e um procedimento operacional padrão?
Processos e procedimentos incluem instruções passo a passo para ajudá-lo a executar uma tarefa específica corretamente. Um processo normalmente é mais generalizado, enquanto um procedimento operacional padrão usa os elementos de um processo geral e acrescenta detalhes, atribuições específicas e fluxos de trabalho para entrar em conformidade com as normas da empresa ou do setor.
Se você simplesmente quer que seu público saiba o que precisa ser feito para atingir o resultado desejado, um processo normalmente basta.
Por exemplo, você não precisa de um POP para programar um drum machine porque há muitas variáveis. Não há sons padrão de bateria que você precisa usar para criar uma batida. Você só precisa de um processo passo a passo descrevendo como escolher um compasso musical, um andamento e os sons específicos que deseja usar e como organizar esses sons em um padrão que soa bem para você. Com esse processo básico, você pode usar sua criatividade.
Em um POP, também é necessário descrever o que precisa acontecer para obter um resultado. Além disso, você incluirá passos e informações mais detalhados, por exemplo, quem, quando e onde. Veja alguns motivos para criar um POP:
- Garantir que os padrões de conformidade sejam atendidos
- Maximizar os requisitos de produção
- Garantir que o procedimento não tenha um impacto negativo sobre o meio ambiente
- Garantir a segurança
- Aderir a um cronograma
- Evitar erros de fabricação
- Usar para fins de treinamento
Por exemplo, talvez seja necessário criar um POP para pessoas que criam notas de versão. O POP pode incluir:
- Quais informações devem ser incluídas (correções de bugs, novos recursos, problemas conhecidos)
- Quais informações não devem ser incluídas (correções ou melhorias que não interessam ao cliente)
- Quando as informações devem ser coletadas (quantas semanas ou dias antes do lançamento)
- Quem coleta as informações (redator, gerente de produto, avaliadores)
- Qual formato usar para o documento (HTML, PDF)
- Como funciona o ciclo de análise (quando o documento é enviado para análise, quem analisa o documento, quanto tempo leva para analisar, quanto tempo leva para implementar alterações)
- Quem precisa aprovar o documento (líderes da equipe, proprietários do produto, gerentes sênior)
Como fazer um POP (procedimento operacional padrão)?
Não importa o tipo de negócio que você tem; você deve ter documentos de POP bem definidos para ajudar seus funcionários a entender como realizar trabalhos de rotina com segurança, em conformidade com os regulamentos e de forma consistente, independentemente de quem é encarregado de concluir a tarefa.
Não há nenhuma norma oficial de procedimento operacional padrão que ensine como elaborar um POP. No entanto, há alguns passos que ajudam a organizar suas ideias e planejar o melhor caminho para padronizar seus procedimentos.
Passo 1: Comece com o final em mente
Defina qual será o resultado final ou o objetivo do POP que você está elaborando. Por exemplo, se você estiver criando um documento que descreve os procedimentos necessários para fechar um restaurante todas as noites, o objetivo é proteger o estabelecimento até que a equipe de preparação chegue na manhã seguinte.
Esse passo não inclui detalhes como a limpeza dos pisos ou como ligar o sistema de alarme. A ideia é simplesmente identificar o que o procedimento realizará.
Todas as organizações têm processos e procedimentos repetidos diariamente, semanalmente e mensalmente. Ao definir suas metas, pergunte se é necessário ter um documento POP para uma meta específica. Ou descubra se já existe um POP para esse objetivo e talvez você só precise revisar o documento e buscar maneiras de aprimorá-lo.
Descubra se há um motivo específico para que esse objetivo tenha um documento de procedimento operacional padrão.
Quando você sabe qual é a finalidade do seu POP, fica muito mais fácil criar um esboço e definir os pormenores.
Passo 2: Escolha um formato
Provavelmente sua empresa já tem alguns documentos POP escritos para outros procedimentos do passado. Você pode usar esses documentos como modelos de formatação.
Se você não tiver nenhum documento para usar como referência, tente o seguinte:
- Um formato de passos simples: use esse formato para procedimentos de rotina curtos e fáceis de seguir. Além de diretrizes de segurança e outros documentos obrigatórios, esse tipo de formato é geralmente uma lista simples numerada ou com marcadores contendo frases curtas, práticas, claras e fáceis de serem seguidas pelo leitor.
- Um formato de passos hierárquicos: se os procedimentos tiverem muitos passos que envolvem uma série de decisões, recomendamos usar o formato de passos hierárquicos. É geralmente uma lista numerada ou com marcadores dos passos principais, seguida por um conjunto de subpassos específicos.
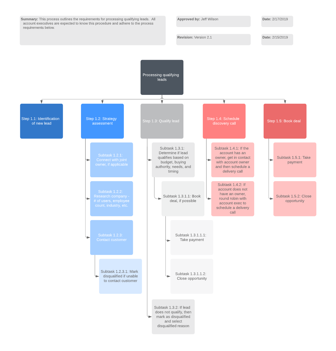
- Um formato de fluxograma: você pode usar um fluxograma para mapear e planejar procedimentos que incluem muitos resultados possíveis. É uma boa opção quando os resultados nem sempre são previsíveis.
O Lucidchart oferece modelos prontos perfeitos para ajudá-lo a criar fluxogramas, mapas mentais ou qualquer outro documento para visualizar como seu POP será desenvolvido. Veja nossos exemplos de POPs para a qualificação e o processamento de contatos de vendas.
Passo 3: Peça opiniões
Reúna a equipe e pergunte como acham que o trabalho deve ser realizado. Devem ser as mesmas pessoas que você vai pedir para aderir ao POP, portanto, certifique-se de que faz sentido para elas e que todas as tarefas necessárias estão incluídas.
Haverá diversos rascunhos e revisões, então convide sua equipe para revisar os rascunhos para que possam fazer mais sugestões.
Passo 4: Defina o escopo
É possível que o POP em que você está trabalhando dependa de outros POPs e equipes de outros departamentos para ser concluído corretamente. Determine se é suficiente usar esses outros procedimentos como referência, ou se você precisa adicioná-los ao documento de procedimento operacional padrão atual. Talvez você precise de um fluxograma ou um mapa para definir as dependências e os responsáveis com mais clareza.
Use o Lucidchart para criar os documentos necessários para monitorar e rastrear caminhos e dependências processuais.
Passo 5: Identifique quem é seu público
Conhecer quem é seu público ajuda a determinar como você deve redigir seu documento POP. Considere as seguintes perguntas:
- Qual é o conhecimento prévio do seu público? Eles já conhecem a organização e os procedimentos? Já conhecem a terminologia? Eles estão acomodados e precisam relembrar os conhecimentos? Você precisa escrever de acordo com o nível de conhecimento do seu público. Se simplificar demais ou fizer um texto muito rebuscado, você perderá a atenção deles.
- Quais são as habilidades linguísticas do seu público? Talvez seu público tenha dificuldade em falar e entender seu idioma. Se for o caso, você pode usar mais imagens do que palavras.
- Eles são funcionários novos? Ao integrar funcionários novos, seus documentos POP precisam ser muito detalhados e voltados para o treinamento. Você precisa garantir resultados consistentes independentemente de quem realizará a tarefa.
- Qual é o tamanho do seu público? Várias pessoas de diversas organizações exercendo diferentes cargos vão ler o documento? Em caso afirmativo, você pode redigir os procedimentos de uma forma que defina claramente quem, ou qual cargo, deve executar cada tarefa. Isso ajuda seu público a entender seu papel específico no processo e por que isso é importante.
Depois de definir seu público, você pode usar o Lucidchart para atribuir funções e responsabilidades dentro do procedimento para que todos possam entender suas tarefas e responsabilidades.
Passo 6: Redija o POP
Faça um rascunho do procedimento operacional padrão e considere incluir alguns dos seguintes elementos:
Página de título
Esta página pode incluir:
- O título do procedimento
- Um número de identificação POP
- A data de publicação ou revisão
- O nome da função, organização, divisão ou agência associada ao POP
- Nomes e assinaturas de quem preparou e aprovou os procedimentos descritos no POP
Índice
Você precisa de um índice apenas se o documento for grande e tiver muitas páginas. O índice facilita o acesso a áreas específicas do documento.
Os procedimentos específicos
Essa é a parte principal do documento e inclui o passo a passo específico dos procedimentos que precisam ser seguidos para atender os padrões e os regulamentos de segurança da empresa corretamente. Essa seção também pode incluir:
- Uma descrição do escopo e da finalidade do POP, suas limitações e como ele é usado. Você pode incluir padrões, exigências regulatórias, funções, responsabilidades e entradas e saídas.
- Detalhes essenciais e adicionais necessários para concluir cada passo. Converse sobre as decisões que precisam ser tomadas, possíveis obstáculos, observações de segurança e qualquer outra situação que possa surgir.
- Esclarecimento da terminologia, incluindo acrônimos e frases que seu público pode não conhecer.
- Avisos sobre saúde e segurança. Esses avisos devem estar listados em uma seção separada e devem conter passos aplicáveis dentro do processo.
- Uma lista completa de todos os equipamentos e suprimentos necessários, onde encontrá-los e quando serão necessários.
- Uma seção de solução de problemas para abordar o que deu errado, coisas que o leitor deve levar em consideração e o que pode interferir no resultado final.
Passo 7: Revisar, testar, alterar, repetir
Depois de escrever seu documento de procedimento operacional padrão:
- Envie um rascunho do POP aos membros da equipe para análise. Peça para identificarem erros gramaticais e técnicos.
- Teste o documento por conta própria para garantir que atingiu o resultado desejado.
- Peça aos outros membros da equipe para testarem os procedimentos para garantir que o idioma está claro, é fácil de seguir e pode ser concluído corretamente.
- Incorpore alterações e sugestões relevantes para aprimorar o documento.
- Repita esses passos até que o documento seja aprovado e aceito por todas as partes interessadas.
- Implemente o POP. Certifique-se de que ele pode ser acessado com facilidade pelas pessoas que necessitam dele para realizar suas funções.
Recomendamos revisar o POP a cada seis a doze meses, ou conforme necessário, para identificar áreas de melhoria e implementar alterações feitas nos procedimentos atuais.
Como o Lucidchart pode ajudá-lo a fazer um procedimento operacional padrão?
O Lucidchart é um aplicativo online que permite criar todo tipo de diagrama e colaborar com qualquer pessoa, em qualquer lugar e a qualquer momento. Crie fluxogramas, fluxogramas funcionais ou um modelo de processo de negócios para ajudá-lo a visualizar e documentar seus processos. Recursos visuais ajudam a entender os fluxos de procedimentos mais facilmente do que uma lista de verificação ou parágrafo por escrito.
Crie uma conta gratuita do Lucidchart hoje mesmo para começar.
Cadastre‐se gratuitamenteSobre: Lucidchart
O Lucidchart, um aplicativo de diagramação inteligente que roda na nuvem, é um componente central da Suíte de colaboração visual da Lucid Software. Essa solução intuitiva de nuvem oferece às equipes a possibilidade de colaborar em tempo real para criar fluxogramas, mockups, diagramas UML, mapas de jornada do cliente e muito mais. O Lucidchart impulsiona as equipes para uma construção mais ágil do futuro. A Lucid tem orgulho de atender às principais empresas de todo o mundo, incluindo clientes como Google, GE e NBC Universal, e 99% das empresas da Fortune 500. A Lucid faz parceria com líderes do setor, como Google, Atlassian e Microsoft. Desde a inauguração, a Lucid recebeu vários prêmios por seus produtos e negócios e pela cultura no local de trabalho. Veja mais informações em lucidchart.com/pt.
Artigos relacionados
Modelos e exemplos de mapas de processos
Mostre — não apenas comunique — as etapas do seu fluxo de trabalho com um mapa de processos. Você pode começar seu projeto rapidamente com os nossos modelos de mapa de processos!
Comece a diagramar com o Lucidchart hoje mesmo — gratuitamente!
Ao se registrar, você concorda com nossos Termos de Serviço e reconhece que leu e entendeu nossa Política de Privacidade.




