
Mallar och exempel på flödesscheman
Lästid: cirka 3 min
Ämnen:
Som du kanske har upptäckt genom användarberättelserna på vår blogg och våra kreativa flödesscheman kan du bygga ett flödesschema för nästan vilket syfte som helst. Med några enkla linjer och rutor kan du visualisera alla idéer och processer, oavsett vilken roll du har, för att öka produktiviteten och innovationen på ditt företag.
Tvivlar du? Ta en titt på mallarna för flödesscheman nedan, och se exempel på vad du kan förbättra genom att tänka visuellt.
Förstå och dela idéer, information och processer på ett tydligt sätt.
Registrera dig för Lucidchart idag!
Tom mall för flödesschema
Enkel mall för flödesschema
Mall för beslutsflödesschema
Mall för webbplatsflödesschema
Mall för algoritmflödesschema
Mall för flödesschema för försäljningsprocessen
Mall för kommunikationsflödesschema
Mall för produktionsflödesschema
Mall för systemflödesschema
Mall för programmeringsflödesschema
Mall för konstruktionsflödesschema
Mall för flödesschema med simbanor
Mall för distributionsflödesschema
Mall för användarflödesschema
Organisationsmall
Tom mall för flödesschema
Flödesscheman gör det möjligt för alla – från säljare till utvecklare och kreatörer – att bättre visualisera processer, projekt och tankar och presentera dem på ett meningsfullt sätt. Börja med den här tomma mallen för flödesscheman och anpassa den efter dina behov.
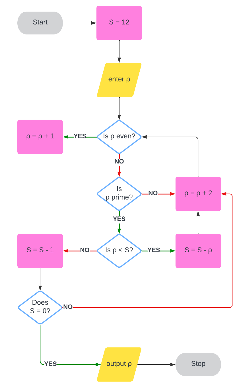
Mall för flödesschema för algoritmer
Med flödesscheman går det att dela upp och presentera olika algoritmer så att de blir enklare att förstå. Lärare och elever kan använda mallen i klassrummet, medan IT-utvecklare och ingenjörer kan kartlägga datoralgoritmer för att informera personer som inte är så tekniskt kunniga. Kom igång genom att anpassa den här mallen efter dina egna behov.

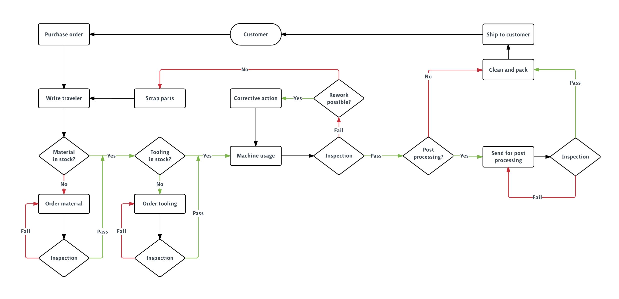
Mall för produktionsflödesschema
Den här generiska mallen för produktionsflödesscheman kan vara en bra utgångspunkt för tillverkare som ska rita upp sina egna processer eller projekt. Hitta sätt att effektivisera den nuvarande processen och maximera din tid genom att anpassa den här exempelmallen.

Mall för flödesschema för programmering
Programmering kan vara komplicerat, men med ett flödesschema kan du göra även de mest invecklade systemen enkla att förstå för dem som har mindre programmeringsvana. Anpassa den här flödesschemamallen för programmering som för närvarande visar vilka funktioner en programmerare behöver koda.
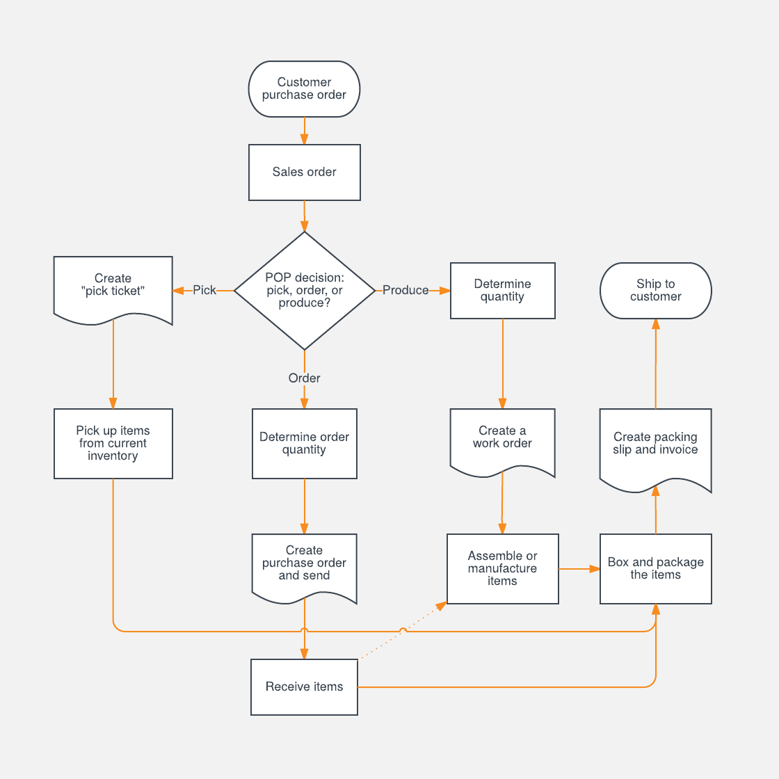
Mall för flödesschema över försäljningsprocessen
För de flesta företag är en tydlig och exakt försäljningsprocess absolut nödvändig. Använd den här mallen för försäljningsprocessen för att kartlägga din nuvarande process och identifiera förbättringsområden. Med flödesscheman kan du undvika överlappning och se till att potentiella kunder inte tappas bort vid en överlämning.

Enkel mall för flödesschema
Det finns oändliga möjligheter med flödesscheman. För att göra det enkelt kan du utgå från den här grundläggande flödesschemamallen. Lägg till olika former, kasta på lite färg och släpp loss kreativiteten!

Mall över flödesschema med simbanor
Med ett simbanediagram kan du visualisera hur olika enheter interagerar i olika skeden, till och med samtidigt. Börja med att använda den här mallen för simbanediagram och lägg till dina specifika roller, handlingar och resultat.
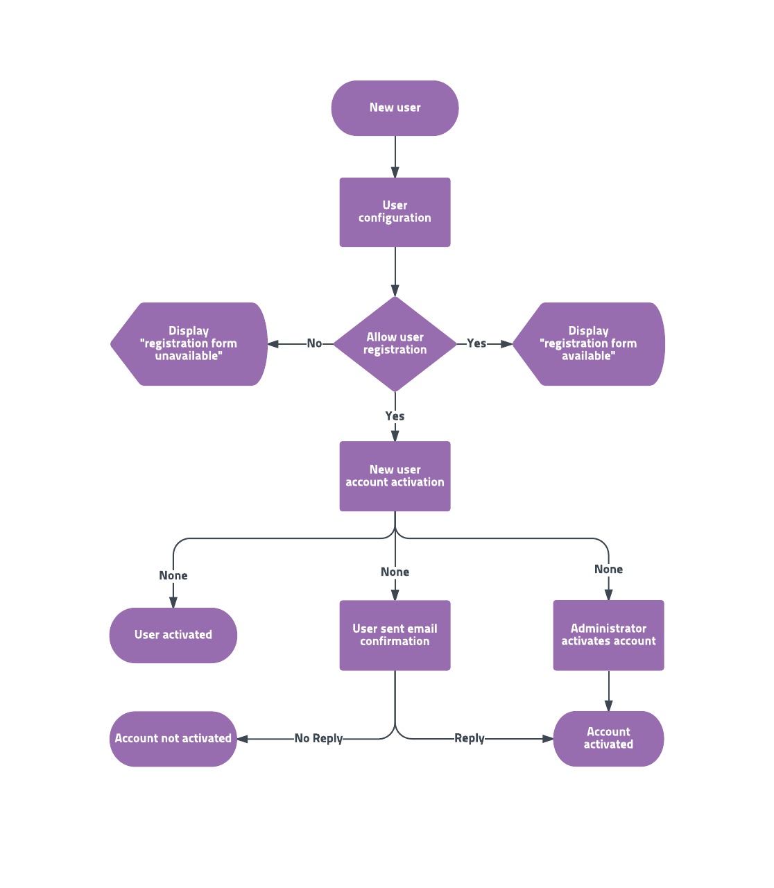
Mall för användarflödesschema
Innan du utvecklar en webb- eller mobilapp bör du använda den här mallen för flödesscheman för att visualisera användarflödet i appen. Ge dina användare den bästa upplevelsen och öka sannolikheten för att de registrerar sig.

Om Lucidchart
Lucidchart är ett intelligent, molnbaserat program för att skapa diagram, och utgör en central del av Lucid Softwares visuella samarbetssvit. Den intuitiva, molnbaserade lösningen gör det möjligt för team att samarbeta i realtid för att skapa flödesscheman, prototyper, UML-diagram, kartor över kundresor och mycket mer. Lucidchart driver team framåt för att bygga framtiden snabbare. Lucid betjänar med stolthet toppföretag runt om i världen, inklusive kunder som Google, GE och NBC Universal, och 99 % av Fortune 500. Lucid samarbetar med branschledare som Google, Atlassian och Microsoft. Sedan Lucid grundades har företaget fått många utmärkelser för sina produkter, sin verksamhet och sin arbetsplatskultur. Mer information finns på lucidchart.com/sv.
Relaterade artiklar
Hur man designar ett flödesschema
Behöver du kommunicera komplexa processer och idéer? Ett flödesschema kan vara en bra lösning, så länge det inte blir slarvigt, oorganiserat eller förvirrande. Följ de här tipsen – med bland annat förslag på orientering, färg och text – för att utforma ett flödesschema som är professionellt och tydligt.
Börja diagram med Lucidchart idag - prova gratis!
Genom att registrera dig godkänner du våra användarvillkor och bekräftar att du har läst och förstår vår integritetspolicy.