
Concept Map Tool
Mit Concept Maps lassen sich Beziehungen zwischen Ideen visuell darstellen. Verwenden Sie Lucidchart, um eine Concept Map online anhand von Vorlagen oder von Grund auf neu zu erstellen – wir haben alles, was Sie brauchen, um loszulegen.
Mit der Registrierung stimmen Sie unseren Nutzungsbedingungen zu und bestätigen, dass Sie unsere Datenschutzrichtlinie gelesen und verstanden haben.

Einfache Darstellung neuer Konzepte
Mit der intuitiven Software zur Erstellung von Concept Maps von Lucidchart können Sie sofort beginnen.

Organisation von Konzepten mit einfach zu verwendenden Formen
Mit unseren Drag-and-Drop-Formen können Sie Konzepte und ihre Beziehungen untereinander ganz einfach organisieren. Fügen Sie Ihre Ideen zu Ihrer Concept Map hinzu und geben Sie die Map in Echtzeit für andere frei.

Importieren und Exportieren von Ideen
Importieren Sie vorhandene Concept Maps oder Ideen aus Visio, Gliffy, OmniGraffle, Draw.io oder einfach aus einer TXT-Datei, um im Handumdrehen eine Concept Map zu erstellen. Zum Exportieren Ihrer Concept Map laden Sie diese als PDF, JPEG oder PNG herunter. Sie können die Concept Map auch direkt in Google Drive exportieren.

Concept Maps online freigeben und präsentieren
Wenn Sie Ihre Concept Map für Teammitglieder, Klassenkameradinnen und -kameraden oder Studierende freigeben möchten, geben Sie ihnen einfach die URL. Sie können die Concept Map auch direkt aus unserem Concept-Map-Erstellungstool im Präsentationsmodus zeigen oder Ihre Concept Map in Google Präsentationen oder Slack integrieren.

Überall in Echtzeit zusammenarbeiten
Da unser Tool zur Erstellung von Concept Maps Cloud-basiert ist, können Sie einfach gemeinsam mit anderen Personen an Ihrer Concept Map arbeiten – ganz gleich, wo sie sich befinden oder welches Gerät, welchen Browser oder welches Betriebssystem sie nutzen.

Anpassung von Concept Map Vorlagen
Lucidchart verfügt über mehr als 1.000 maßgeschneiderte Diagrammvorlagen, die Sie verwenden können. Sie können natürlich immer mit einem leeren Blatt beginnen, aber Sie haben auch die Möglichkeit, sich von den Werken anderer inspirieren lassen.

Verbindung mit bereits genutzten Tools
Lucidchart ist mit Google Workspace integriert. Sie können Ihre Concept Map also nach Bedarf in Google Docs oder Präsentationen importieren. Sie können Ihre Lucidchart-Dateien auch in Google Drive speichern. Alle Änderungen, die Sie in Lucidchart vornehmen, werden automatisch in Google Drive übernommen.

Anwender sind von Lucidchart begeistert – aus guten Gründen
Lucidchart hat Tausende von Fünf-Sterne-Bewertungen auf TrustRadius, Capterra und G2. Testen Sie unsere Software für die Erstellung von Concept Maps, um herauszufinden, warum so viele Menschen so begeistert sind.
Video Tutorial zum Concept Map erstellen
Concept Map in Lucidchart erstellen
- Erstellen Sie jetzt Ihre erste Concept Map: Sie können sie importieren, eine Vorlage als Ausgangsbasis verwenden oder mit einer leeren Arbeitsfläche beginnen.
- Fügen Sie Ihrer Concept Map Formen und Verbindungslinien hinzu und beschreiben Sie Ihre Gedanken mithilfe von Text.
- Ändern Sie den Stil und die Formatierung, um Ihre Concept Map visuell ansprechend zu gestalten.
- Benutzen Sie die Funktionssuche in Ihrem Diagramm, um alle Funktionen oder Tools zu finden.
- Geben Sie Ihre Concept Map für Ihr Team frei, um mit der Zusammenarbeit zu beginnen.
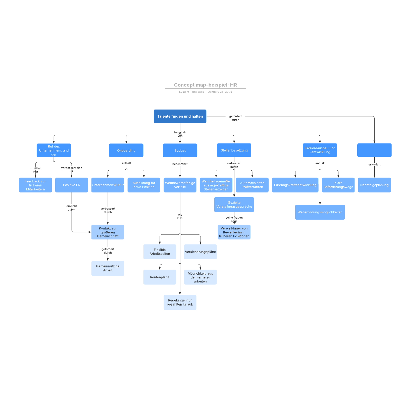
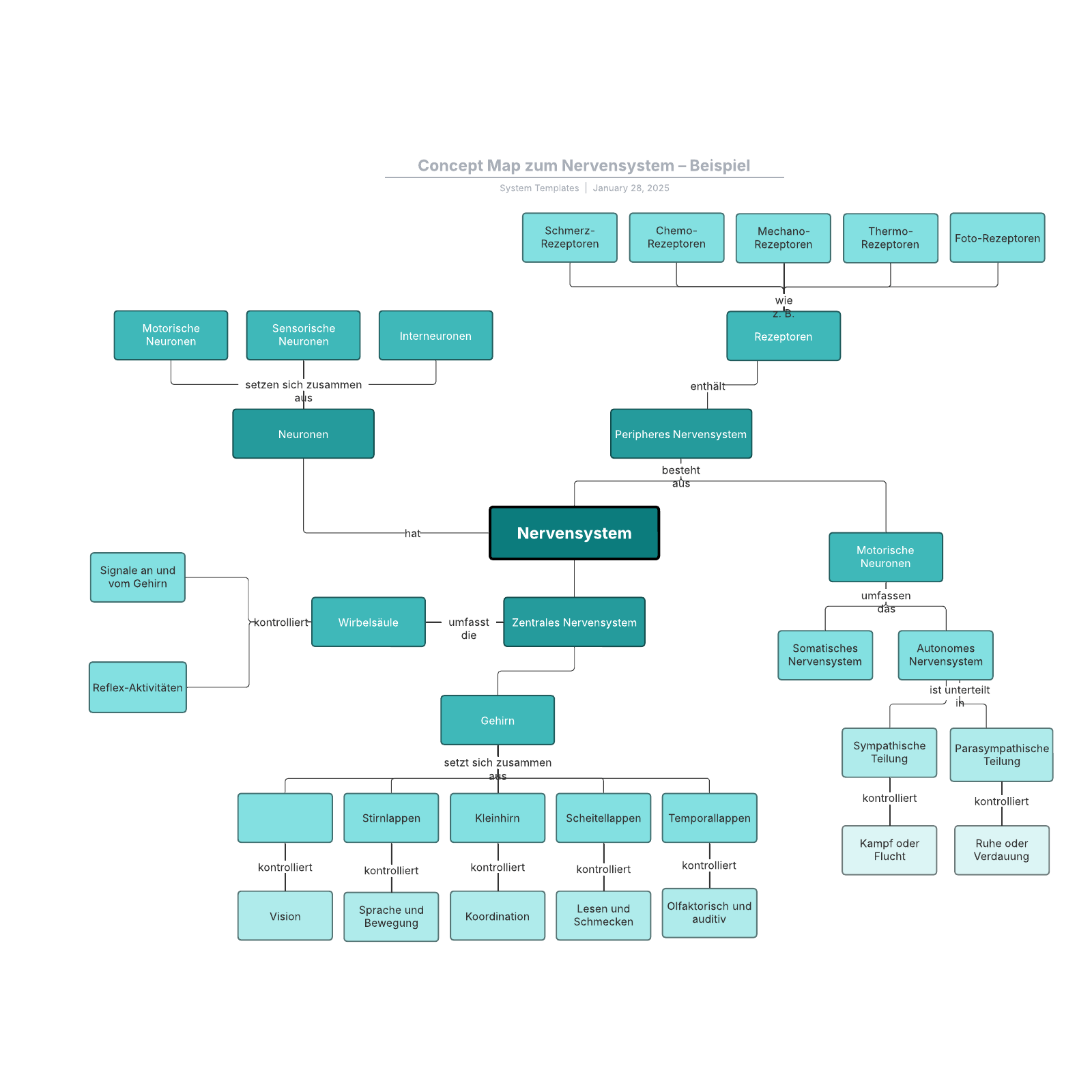
Concept Map Vorlagen
Nutzen Sie eine unserer Vorlagen, um sofort mit der Arbeit an einer Concept Map zu beginnen. Ob aus Lehr- oder Berufsgründen, Concept Maps bilden einen wesentlichen Bestandteil zur Darstellung komplexer Vorgänge in vielerlei Kontexts. Von der Darstellung von Personalabteilungsprozessen bis hin zur Vereinfachung der Darstellung der Photosynthese - Informationen einfach darstellen mit Lucidchart Concept Maps.

Concept Map Vorlage für die Krankenpflege
Zur Vorlage Concept Map Vorlage für die Krankenpflege gehen
Lucidchart Integrationen
Verbinden Sie Lucidchart mit all Ihren branchenführenden Lieblings-Apps.

Erfahren Sie, warum Teams Lucidchart verwenden
Diagrammerstellung, Datenvisualisierung und Zusammenarbeit – alles auf einer Plattform.

Zusammenarbeit
Verwenden Sie das Concept Map Erstellungstool ganz einfach auf jedem Gerät. Lucidchart hilft Teams überall auf der Welt, in Echtzeit zusammenzuarbeiten. Verbessern Sie die Produktivität und arbeiten Sie mit Ihrem Team zusammen, um Ihre Ziele zu erreichen.

Klarheit
Lucidchart bringt Klarheit in komplexe Zusammenhänge. Mit intelligenter Diagrammerstellung können Sie Projekte und Prozesse von Anfang bis Ende schnell visualisieren.

Ausrichtung
Sorgen Sie dafür, dass Ihr Team sich aufeinander abstimmt, indem alle an einem Ort zusammenarbeiten. Skizzieren Sie gemeinsam Prozesse und Ideen in Echtzeit, damit alle immer auf dem neuesten Stand sind.

Gemeinsam besser
Die visuelle Kollaborationssuite von Lucid verändert die Art und Weise, wie Sie arbeiten – von der Ideenfindung bis zum Projektabschluss. Brainstormen und planen Sie in Lucidspark und skizzieren Sie dann alles in Lucidchart. Erstellen Sie eine aktuelle Übersicht über die Abläufe in Ihrem Unternehmen.
Was ist eine Concept Map?
Mit einer Concept Map können Sie die Beziehung zwischen Konzepten, Ideen, Ereignissen oder Notizen visualisieren. Diese Diagramme werden häufig für die Erstellung von Lehrplänen oder Studienführern und zur Gliederung von Schreibprojekten verwendet. Zur Verwendung einer Concept Map geben Sie Ihre Ideen in Kreise ein (auch Knoten genannt). Anders als eine Mindmap, die in der Mitte beginnt und nach außen hin verläuft, ist eine Concept Map in der Regel von oben nach unten hierarchisch aufgebaut. Verbinden Sie Ihre Kreise mit Linien oder Pfeilen (auch Bögen genannt) und beschriften Sie die Linien, um darzustellen, wie die Ideen zueinander in Beziehung stehen.
So erstellt man eine Concept Map
Beginnen Sie mit einem Thema
Beginnen Sie mit dem Kernthema, das Sie untersuchen möchten. Ziehen Sie eine Form auf die Arbeitsfläche, um sie zu verwenden. Hier beginnt die Hierachie-Ebene Ihrer Concept Map.
Wichtige Konzepte ermitteln
Erstellen Sie eine Liste mit allen wichtigen Ideen, die sich auf Ihr Kernthema beziehen. Diese Liste wird als „Parkplatz“ bezeichnet. Ordnen Sie die Listenelemente so, dass die allgemeinsten Elemente an erster Stelle und die spezifischeren Elemente an letzter Stelle stehen.
Themen und Unterthemen verbinden
Übertragen Sie Ihre wichtigsten Konzepte vom „Parkplatz“ auf das Diagramm und ziehen Sie dabei Verbindungslinien. Beschriften Sie die Linien mit Text, um zu zeigen, wie die Ideen zusammenhängen.
Anpassen und formatieren
Personalisieren und organisieren Sie Ihr Diagramm mit Farben und Bildern. Aktualisieren Sie Ihr Diagramm, wenn Sie mehr Erkenntnisse über Ihr Kernthema erhalten.
Ihre Arbeit präsentieren und teilen
Nutzen Sie die einfachen Freigabeoptionen von Lucidchart, um Ihre Concept Map zu präsentieren. Sie können das Diagramm direkt in Lucidchart freigeben, ausdrucken oder als PNG, JPEG oder PDF herunterladen.
Nützliche Ressourcen
Concept Map Leitfaden
Eine Concept Map zu erstellen hilft Ihnen, ein besseres Verständnis komplexer Themen zu erlangen, das Gesamtbild zu sehen und anhand eines kollaborativen, visuellen Ansatzes neue Zusammenhänge zwischen Konzepten zu erkennen.
Mindmap Leitfaden
Eine Mindmap eignet sich aufgrund ihres flexiblen Charakters für eine unbegrenzte Anzahl von Themen und Anwendungsfällen. Wir haben in diesem Mindmap Leitfaden Beispiele für einige dieser Anwendungsfälle erstellt und geben Ihnen auch nützliche Definitionen mit.
Affinitätsdiagramm-Software
Erfahren Sie, wie Sie unsere Software für Affinitätsdiagramme ideal für Brainstormings für Projekte nutzen können, an denen große Teams, große Datensätze oder eine Vielzahl an Ideen beteiligt sind. Mit Lucidchart, dem führenden visuellen Arbeitsbereich, kann Ihr gesamtes Team sofort Ideen austauschen und in Echtzeit an Ihrer Affinitätsdarstellung zusammenarbeiten.



