Logiciel de diagramme de contexte en ligne
Lucidchart est un environnement de travail visuel qui associe création de diagrammes, visualisation de données et fonctionnalités de collaboration afin de faciliter la communication et stimuler l'innovation.

Simplifiez la conception et l'analyse des systèmes avec un diagramme de contexte en ligne

Utilisez un diagramme de contexte comme référence visuelle pour les ingénieurs et les autres membres de votre équipe
Un diagramme de contexte, également appelé diagramme de contexte système ou DFD de niveau 0, communique une vue d'ensemble du flux de données d'un système technique. Ne nécessitant pratiquement aucune connaissance technique pour être compris, ce type de diagramme de système permet aux ingénieurs, analystes, développeurs et parties prenantes de disposer d'une référence visuelle pour l'analyse et la conception de systèmes. Utilisez Lucidchart comme logiciel de diagramme de contexte pour attirer efficacement l'attention sur les facteurs et événements externes qui interagissent avec votre système, et déterminer la portée de votre processus.

Facilitez la compréhension grâce à des fonctionnalités collaboratives intuitives
Il est impératif que les parties prenantes du projet puissent consulter et comprendre votre diagramme de contexte système, mais aussi y accéder à tout moment. Notre logiciel de diagramme de contexte en ligne simplifie la collaboration en vous permettant de publier et de partager vos visuels instantanément, tout en gérant les niveaux d'accès des utilisateurs. Vous pouvez également communiquer plus facilement grâce aux commentaires spécifiques à une forme, aux notifications @mention et au chat intégré. Les fonctionnalités de collaboration en temps réel de Lucidchart vous permettent, ainsi qu'à vos collaborateurs, de modifier et de mettre à jour vos diagrammes de contexte simultanément sur le même document, pour une cartographie précise des flux de données à n'importe quel niveau.

Utilisez nos fonctionnalités intuitives pour faire un diagramme de contexte en ligne en quelques minutes
Les diagrammes de contexte sont simples à élaborer, et les fonctionnalités intuitives de Lucidchart contribuent à ce qu'ils le restent. Que vous créiez un simple DFD de niveau 0 ou que vous cartographiiez des niveaux plus complexes de flux de données, vous pouvez générer une représentation professionnelle de tous vos systèmes ou processus grâce à nos centaines de modèles d'ingénierie et aux symboles normalisés contenus dans nos bibliothèques de formes dédiées. Les fonctionnalités Premium de Lucidchart permettent également aux équipes d'automatiser la conception d'autres diagrammes techniques: générez des diagrammes de séquence UML à partir d'un balisage de texte, importez la structure de votre base de données pour construire un diagramme EA et visualisez votre architecture cloud avec Lucidscale.

Insérez et partagez vos visuels sur les applications que votre équipe utilise déjà
Lucidchart s'intègre parfaitement aux applications techniques et collaboratives les plus populaires du moment, ce qui vous permet de partager et de publier vos diagrammes en toute simplicité. Insérez directement sur vos plateformes techniques les visuels que vous avez créés dans notre logiciel de diagramme de contexte, notamment dans vos wikis Confluence ou tickets Jira. Lucidchart fonctionne également de manière transparente avec G Suite, Microsoft Office, Microsoft Teams, Slack, Github et bien d'autres, pour vous permettre de publier et partager vos visuels dans des documents texte, des feuilles de calcul, des diapositives ou des discussions.
Comment faire un diagramme de contexte en ligne ?
Sélectionner la bibliothèque de formes « Flux de données » ou choisir un modèle
Ouvrez le gestionnaire de formes et utilisez les symboles « Flux de données » pour commencer de zéro, ou sélectionnez un modèle à personnaliser dans la galerie de modèles.
Placer votre système au centre de votre diagramme de contexte en ligne
Placez votre système dans une forme au centre de la zone de travail et donnez-lui un nom. Aucune autre information sur le fonctionnement interne de votre système n'est requise.
Ajouter toutes les entités externes autour de votre système
Ajoutez des formes d'entités pour représenter les événements susceptibles d'interagir avec votre système et de l'influencer. Les entités peuvent inclure d'autres systèmes, des utilisateurs, des bases de données, etc.
Ajouter et spécifier les flux de données entre votre système et les entités externes
Utilisez des lignes et des flèches pour indiquer les flux de données entre votre système et chaque entité externe. Précisez comment les données interagissent avec votre système en ajoutant des flèches dans la direction du flux de données.
Partager votre diagramme de contexte en ligne avec les membres de votre équipe et les parties prenantes
La version finale de votre diagramme de système doit être claire et facile à comprendre. Partagez votre travail avec les parties prenantes du projet afin de vous assurer de la précision de votre analyse et de déterminer les actions nécessaires pour mener votre projet à bien.
Questions fréquentes concernant notre logiciel de diagramme de contexte
Proposez-vous des modèles de diagramme de contexte en ligne ?
Comment partager mon diagramme de contexte en ligne ?
Comment illustrer séparément différents niveaux de flux de données de mon système dans un même document ?
Get off to a good start with our online diagram tool

Utilisé par des millions de personnes à travers le monde
« Lucidchart est un outil très puissant pour le génie logiciel. Capable de réaliser tous les schémas courants tels que les diagrammes de contexte, EA, logigrammes ou DFD, c'est l'outil parfait pour l'analyse de systèmes et la conception de bases de données. »

4,5/5 étoiles, plus de 650 avis
Parcourir les modèles et exemples de diagramme de contexte

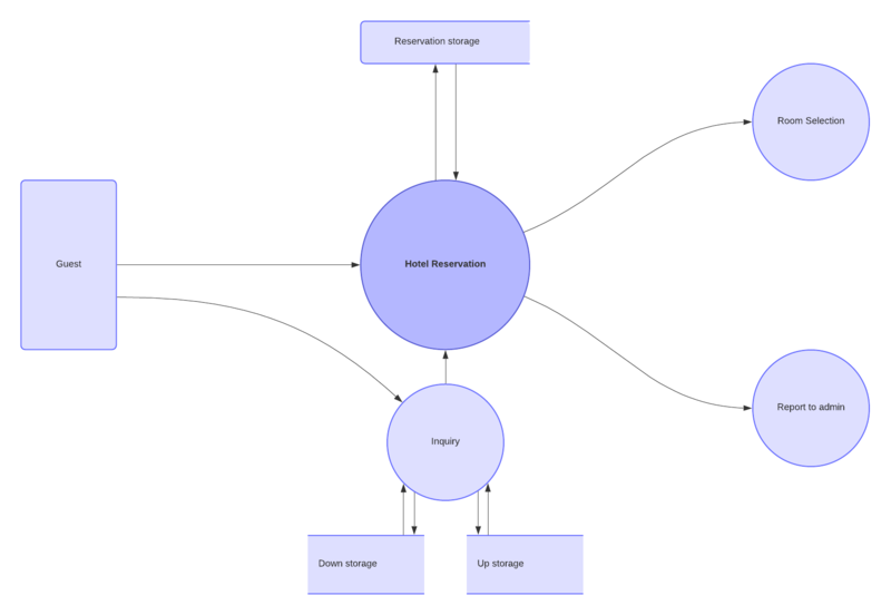
Modèle de diagramme de flux de données physique
Accéder au modèle Modèle de diagramme de flux de données physique

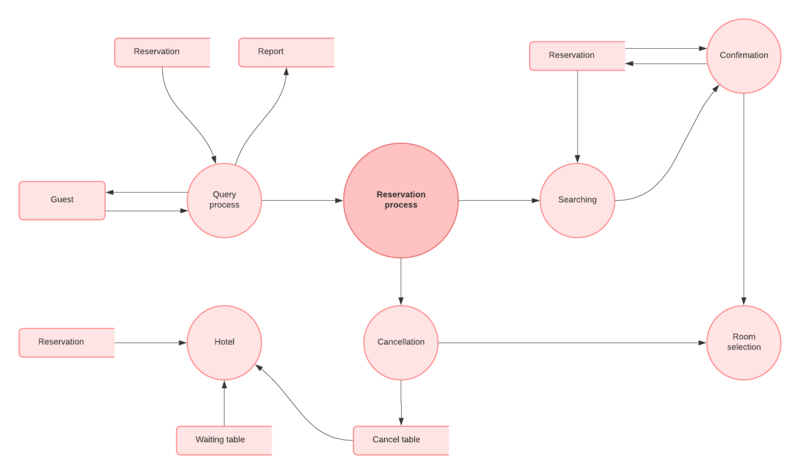
Modèle de diagramme de flux de données logique
Accéder au modèle Modèle de diagramme de flux de données logique

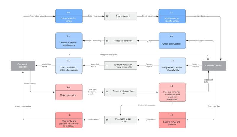
Modèle de diagramme de flux de données : niveau 0
Accéder au modèle Modèle de diagramme de flux de données : niveau 0

Modèle de diagramme de flux de données : niveau 2
Accéder au modèle Modèle de diagramme de flux de données : niveau 2

Modèle de diagramme de flux de données : niveau 1
Accéder au modèle Modèle de diagramme de flux de données : niveau 1
