
Logiciel VSM en ligne
Lucidchart est une application de value stream mapping qui permet de réaliser des arbres de décision exceptionnels. Personnalisez les formes, importez des données et bien plus encore. Visualisez et bâtissez l’avenir où que vous soyez avec Lucidchart.
En vous inscrivant, vous acceptez nos conditions d'utilisation et vous reconnaissez avoir lu et compris notre politique de confidentialité.

Un outil VSM pour visualiser et optimiser tous vos processus

Appréhendez plus facilement les flux de production et d'information
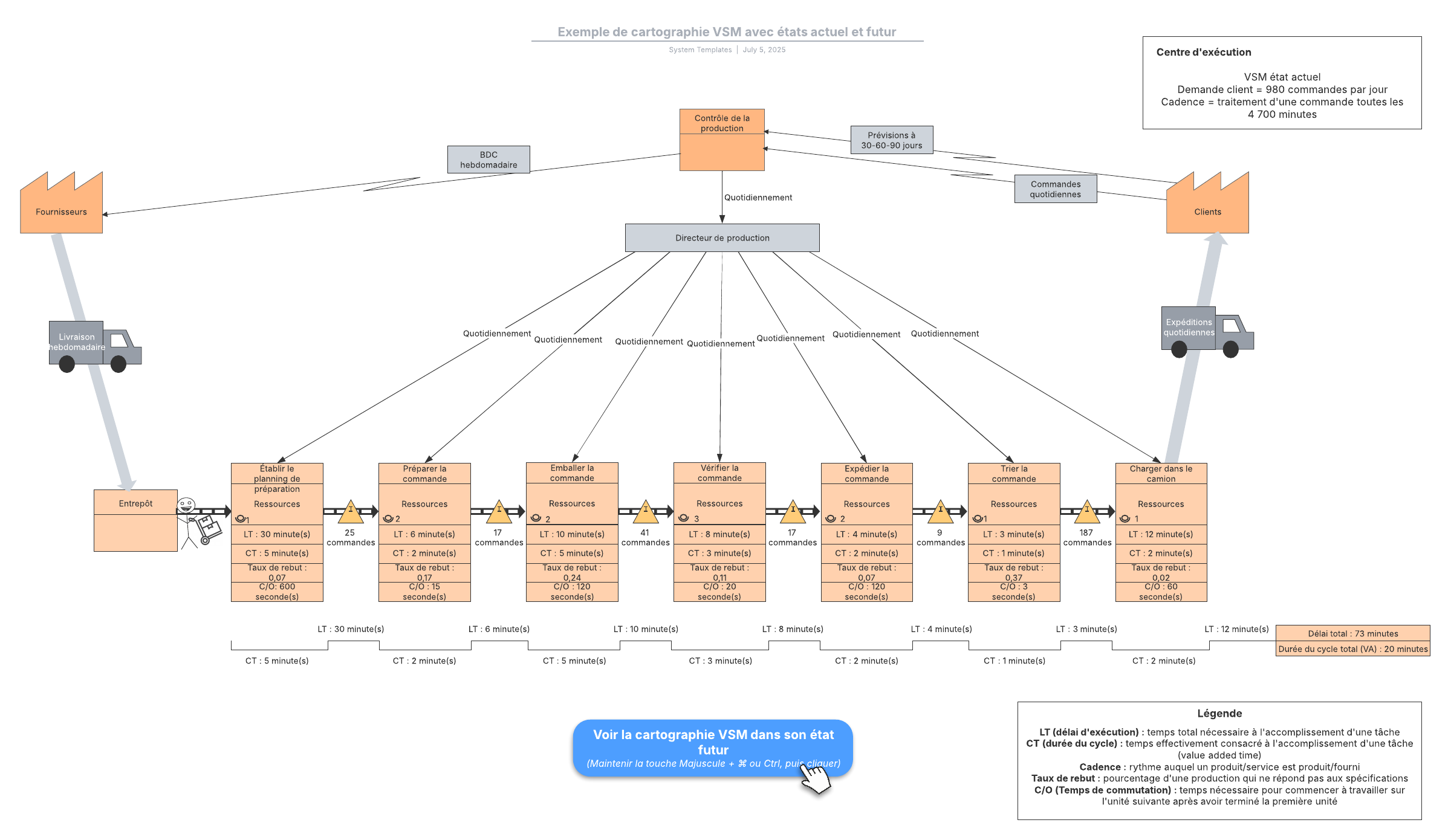
Une cartographie de la chaîne de valeur ou VSM (Value Stream Map), en anglais, est un outil visuel simple et fondamental de la démarche lean conçu pour représenter les flux de matières et d’informations tout au long du processus de production d’un produit ou d’un service. Destinées au départ au secteur industriel, les VSM peuvent être utilisées pour représenter le flux d’informations et de clients dans les services professionnels, le flux de patients dans les soins de santé, et bien d’autres choses encore.

Ajoutez de la valeur en supprimant les sources de gaspillages et d'inefficacités
Une VSM bien construite peut permettre à tous de comprendre les tenants et les aboutissants de votre processus. En exposant clairement les détails de votre processus grâce à notre logiciel en ligne, vous pouvez non seulement facilement identifier les étapes qui présentent une valeur ajoutée, mais aussi celles qui en sont dénuées. Vous pouvez ainsi repérer les sources de gaspillage, de stocks excédentaires, de perte de temps ou de problèmes d’assurance qualité.

Faites une VSM en ligne pour mieux collaborer entre les différents services
Lucidchart simplifie la cartographie VSM en ligne et la rend plus inclusive grâce à ses fonctionnalités de collaboration intégrées et à l’actualisation en temps réel du diagramme. Utilisez les commentaires @mention, le chat intégré et les options de partage avancées pour obtenir un retour d’information instantané sur vos processus. Notre value stream mapping software est basé sur le cloud, ce qui signifie que vous pouvez travailler sur tout type de système d’exploitation et d’appareil, et consulter à chaque instant la dernière version de votre diagramme.

Présentez instantanément votre cartographie VSM à tout type de public
Partagez votre VSM en ligne avec les employés, les cadres et les dirigeants sans jamais quitter l’éditeur grâce au mode présentation de Lucidchart. Ce mode permet de donner à votre public une vision claire et complète de votre chaîne de valeur et de mettre en évidence les étapes et les informations clés de votre processus. Vous pouvez également importer votre présentation complète dans Google Slides ou PowerPoint pour des options de présentation supplémentaires.

Accompagnez votre flux de travail avec des intégrations populaires
Notre logiciel VSM en ligne s’intègre de manière transparente à Google Workspace, MS Office, Confluence, Slack et bien d’autres, ce qui vous offre des possibilités illimitées pour partager votre travail. Insérez facilement votre VSM dans votre application préférée pour mettre une source de référence à disposition de votre équipe, gérez les droits d’accès pour éviter les modifications non souhaitées et recueillez les commentaires de vos collaborateurs, sans jamais perturber vos flux de travail.
Maîtrisez les bases de Lucidchart en 5 minutes

Maîtrisez les bases de Lucidchart en 5 minutes
- Créez votre premier diagramme de flux de travail à partir d’un modèle ou d’une zone de travail vierge, ou importez un document.
- Ajoutez du texte, des formes et des connexions pour personnaliser votre diagramme.
- Découvrez comment ajuster le style et la mise en forme.
- Trouvez ce dont vous avez besoin grâce à la recherche de fonctionnalités.
- Partagez votre diagramme avec votre équipe pour commencer à collaborer.
Modèles et exemples de VSM gratuits
Intégrations Lucidchart
Connectez Lucidchart à vos applications préférées.

Découvrez pourquoi les équipes choisissent Lucidchart
Créez des diagrammes, visualisez vos données et collaborez sur une plateforme centralisée.

Collaboration
Créez des diagrammes VSM en ligne facilement depuis n’importe quel appareil. Lucidchart aide les équipes à collaborer en temps réel, où qu’elles se trouvent dans le monde. Améliorez votre productivité tout en collaborant avec votre équipe pour atteindre vos objectifs.

Compréhension
Lucidchart clarifie les informations les plus complexes. Faire des diagrammes intelligents vous permet de visualiser rapidement vos projets, procédures et processus de bout en bout.

Alignement
Favorisez la coordination de votre équipe en collaborant au sein d’un même espace. Représentez rapidement vos processus et vos idées en temps réel afin de ne jamais perdre le fil.

Une alliance productive
La suite de collaboration visuelle de Lucid transforme votre façon de travailler, de l’idéation à l’achèvement d’un projet. Utilisez Lucidspark pour le brainstorming et la planification, puis Lucidchart pour la modélisation.


