
Software para mapeamento de fluxo de valor
O Lucidchart é um aplicativo de diagramação inteligente que eleva o nível do mapeamento de fluxo de valor. Personalize formas, importe dados e muito mais. Veja e construa o futuro em qualquer lugar com o Lucidchart.
Ao se registrar, você concorda com nossos Termos de Serviço e reconhece que leu e entendeu nossa Política de Privacidade.

Use o software de VSM para ver e otimizar qualquer processo

Entenda melhor o fluxo de produção e de informações
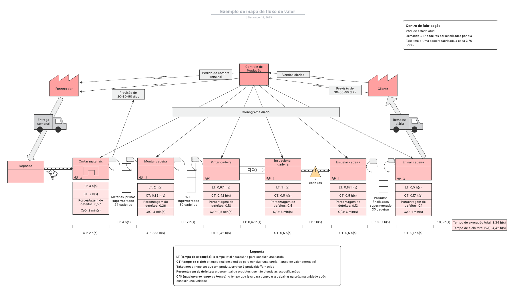
Um mapa de fluxo de valor é uma ferramenta visual simples para representar o fluxo de material e de informações no processo de produção de um produto ou serviço. Proveniente do setor de manufaturas, o VSM (value stream mapping ou mapeamento de fluxo de valor) demonstra informações e o fluxo de clientes nos serviços comerciais, o fluxo de pacientes na área da saúde e muito mais.

Elimine desperdícios e ineficiências para agregar valor real
Um mapa de fluxo de valor (VSM) bem construído pode criar um entendimento universal sobre os meandros do seu processo. Após definir com clareza os detalhes do processo, você identifica passos com valor agregado e não agregado, incluindo os que produzem desperdícios, criam excesso de estoque, geram perda de tempo ou causam problemas no controle de qualidade.

Colabore com todos os departamentos para maximizar a eficiência
Com o Lucidchart, o mapeamento de fluxo de valor online fica mais simples e inclusivo, agregando funcionalidades colaborativas integradas e oferecendo aos colaboradores uma versão sempre atualizada do diagrama. Com função de bate-papo no próprio editor, a opção de marcar seus colegas com a função @nome, e opções avançadas de compartilhamento, você pode obter um retorno imediato dos seus processos. Com nosso software de mapeamento de fluxo de valor online, você trabalha em qualquer sistema operacional ou aparelho e tem todas as atualizações em tempo real.

Apresente imediatamente um mapa de fluxo de valor para qualquer público
Use o modo de apresentação do Lucidchart para divulgar seu VSM a funcionários, gerentes e executivos, tudo sem sair do editor. Use o modo de apresentação para dar ao público uma visão geral clara e integral do fluxo de valor; e para focar os principais passos e informações do processo, conforme necessário. Para mais opções de apresentação, você também pode importar toda a apresentação para o Google Slides ou PowerPoint.

Use integrações para beneficiar seu fluxo de trabalho, e não atrapalhar
Nossa ferramenta de Value Stream Mapping (VSM) funciona perfeitamente com o Google Workspace, MS Office, Confluence, Slack e outros; são inúmeras maneiras de compartilhar trabalhos. Incorpore o mapa de fluxo de valor a qualquer programa para que sua equipe acesse com facilidade; além disso, você gerencia privilégios de edição, evita alterações indesejadas e recebe retorno dos colaboradores — sem interromper o fluxo de trabalho da sua equipe.
Aprenda o básico do Lucidchart em 3 minutos

Aprenda o básico do Lucidchart em 5 minutos
- Importe um documento ou crie seu primeiro diagrama VSM a partir de um modelo ou tela em branco.
- Adicione texto, formas e linhas para personalizar seu diagrama.
- Aprenda a ajustar o estilo e a formatação.
- Encontre tudo o que precisa com o Localizador de Recursos.
- Compartilhe seu diagrama com a equipe para começar a colaborar.
Modelos de value stream mapping (VSM) gratuitos
Integrações do Lucidchart
Conecte o Lucidchart aos seus aplicativos favoritos.

Veja por que as equipes escolhem o Lucidchart
Diagrame, visualize dados e colabore, tudo em uma única plataforma.

Colaboração
Crie diagramas VSM em qualquer dispositivo com facilidade. O Lucidchart ajuda os profissionais a colaborar em tempo real, não importa onde estejam. Aumente a produtividade ao trabalhar em conjunto com a equipe para atingir suas metas.

Clareza
O Lucidchart traz clareza para a complexidade. A diagramação inteligente permite visualizar rapidamente projetos e processos do início ao fim.

Alinhamento
Impulsione o alinhamento de sua equipe colaborando em um mesmo espaço. Mapeie rapidamente processos e ideias em tempo real com a equipe, sem perder o ritmo.

Juntos é melhor
A Suíte de Colaboração Visual da Lucid transforma a maneira como você trabalha, desde a geração de ideias até a conclusão do projeto. Faça um brainstorm e planeje no Lucidspark e depois mapeie-o no Lucidchart. Crie um esquema dinâmico de sua organização.
Perguntas frequentes sobre nossa ferramenta de mapeamento de fluxo de valor (VSM)
O Lucidchart tem notação e símbolos de VSM (mapas de fluxo de valor)?
O Lucidchart é ideal em todos os aspectos do mapeamento de fluxo de valor. Nossas bibliotecas de formas contêm todas as formas e símbolos que você precisa para criar um mapa de fluxo de valor completo.
O Lucidchart oferece modelos ou exemplos de mapa de fluxo de valor para me ajudar a começar meu diagrama?
O Lucidchart oferece mais de 1.000 modelos editáveis, incluindo mapas de fluxo de valor. Acesse toda a nossa galeria de modelos, com mapas de processos, diagramas de raias e fluxogramas para você iniciar um projeto.
Como crio e uso linhas no Lucidchart?
É fácil adicionar, modificar e formatar linhas no Lucidchart. Clique e arraste linhas ou use linhas inteligentes para otimizar seu trabalho.
Como adiciono e modifico o texto no meu diagrama de causa e efeito?
O Lucidchart facilita adicionar e formatar texto em qualquer lugar do seu diagrama. Aprimore o texto adicionando ou fazendo upload de fontes e usando nossas ferramentas de gramática.


