
Software per diagrammi di flusso di dati
Lucidchart semplifica la creazione di diagrammi indipendentemente dalla complessità del sistema o del processo. Prova il nostro intuitivo software per DFD e inizia a lavorare in pochi minuti.
Registrandoti, accetti i nostri Termini di servizio e confermi di aver letto e compreso la nostra Informativa sulla privacy.

Creare DFD è facile
Inizia a lavorare online sul tuo DFD in pochi minuti con il nostro intuitivo strumento di creazione di DFD.

Visualizza un sistema
Quando effettui la mappatura un processo o un sistema, è importante trovare il modo di renderlo più efficiente ed efficace. Usa un DFD per migliorare un processo esistente o implementarne uno nuovo.

Usa i simboli e la notazione giusti
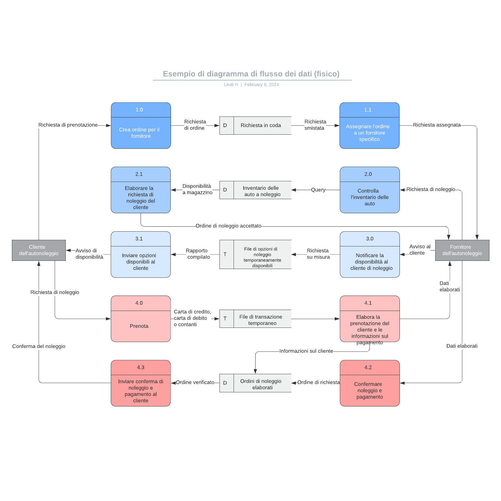
Lucidchart mette a tua disposizione tutti gli strumenti di cui hai bisogno per creare il tuo DFD, inclusi i simboli standard per le metodologie Gane-Sarson e Yourdon-Coad. La nostra libreria di forme per DFD contiene notazioni per processi, entità esterne, archivi dati e flussi di dati.

Le nostre funzionalità avanzate ci pensano al posto tuo
Il nostro software per DFD semplifica la creazione di diagrammi di flusso di dati complessi e consistenti. Lucidchart include funzionalità come formattazione condizionale, pulsanti di azione, link esterni e livelli. Con il nostro aiuto, il tuo diagramma catturerà tutte le informazioni di cui hai bisogno, senza sovraccaricarsi né diventare difficile da seguire.

Diventa subito un esperto
Lucidchart è facile da usare. Anche se sei alle prime armi, la nostra funzionalità drag-and-drop e la semplice interfaccia ti aiuteranno a iniziare in pochissimo tempo. Inizia a creare il tuo DFD con uno dei nostri modelli o inizia con un'area di disegno vuota.

Condividi e presenta
I DFD ti aiutano a descrivere processi e sistemi che non puoi facilmente riassumere a parole. Usa la modalità Presentazione per guidare le parti interessate attraverso il percorso del flusso di dati.

Collabora con il tuo team
Usa Lucidchart con chiunque, sia di persona che da remoto. Potrai lavorare online ovunque ti trovi e collaborare in simultanea sullo stesso documento del tuo team. Utilizza le funzionalità di chat, note e commenti all'interno del prodotto per condividere idee e fornire feedback.

Dai un'occhiata alle nostre valutazioni e recensioni
Consulta le app di terze parti come G2, TrustRadius e Capterra per vedere cosa ne pensano gli altri. Troverai migliaia di valutazioni a cinque stelle e recensioni entusiastiche.
Scopri Lucidchart in 3 minuti

master the basics of Lucidchart in 5 minutes
- Crea il tuo primo diagramma. Importa un documento, utilizza uno dei nostri modelli o inizia da zero con un'area di disegno vuota.
- Aggiungi processi, archivi dati, entità esterne e flussi di dati.
- Usa Trova funzionalità per individuare tutte le informazioni di cui hai bisogno all'interno del tuo diagramma.
- Condividi il diagramma con il tuo team per collaborare e ricevere feedback.
Modelli ed esempi di DFD
Usa un modello della nostra galleria per iniziare a lavorare sul tuo DFD.
Integrazioni Lucidchart
Collega Lucidchart a tutte le tue app leader del settore preferite.

Scopri perché i team utilizzano Lucidchart come strumento di creazione di DFD
Crea diagrammi, visualizza dati e collabora in un'unica piattaforma.

Collaborazione
Usa il nostro software per la creazione di DFD su qualsiasi dispositivo con facilità. Lucidchart aiuta i team a collaborare in tempo reale da qualsiasi parte del mondo. Migliora la produttività mentre lavori con il tuo team per raggiungere i tuoi obiettivi.

Chiarezza
Lucidchart porta chiarezza nella complessità. La creazione di diagrammi intelligenti consente di visualizzare rapidamente progetti e processi dall'inizio alla fine.

Allineamento
Promuovi l'allineamento con il tuo team collaborando nello stesso spazio. Mappa rapidamente processi e idee insieme in tempo reale in modo da non perdere mai un colpo.

Insieme, meglio
La Suite di Collaborazione Visiva Lucid trasforma il modo di lavorare dall'ideazione al completamento del progetto. Fai brainstorming e pianifica in Lucidspark, quindi mappa in Lucidchart. Crea un blueprint della tua organizzazione che si aggiorna costantemente.
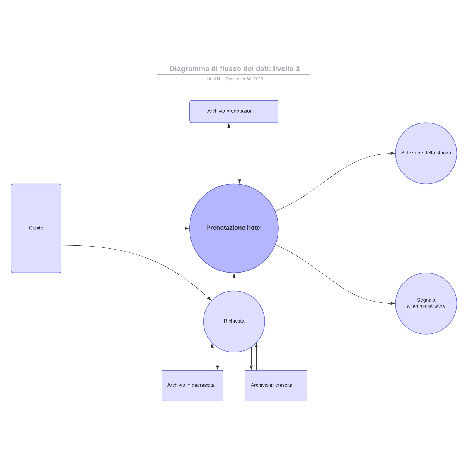
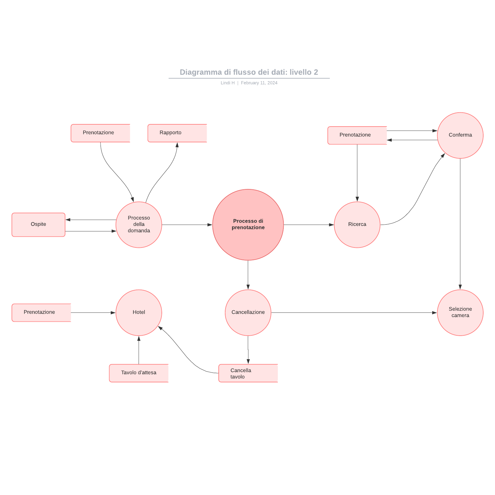
Che cos'è un diagramma di flusso dei dati (DFD)?
Alcuni processi e sistemi sono difficili da spiegare a parole. I DFD possono aiutarti. Questi diagrammi mostrano visivamente il modo in cui le informazioni fluiscono attraverso sistemi e processi, inclusi vari processi secondari, archivi dati e input e output di dati. I DFD utilizzano simboli e notazioni standardizzati per descrivere le varie entità e come sono correlate.
Come creare un diagramma di flusso di dati
Decidi il tuo livello DFD
Ai DFD è associato un livello che ne mostra la complessità. Il livello più elementare è 0; i DFD raramente vanno oltre il livello 2 o 3. Quando costruisci il tuo diagramma, devi determinare il livello più adatto a te.
Identifica i principali input e output
Ogni sistema o processo inizia con un'entità esterna che fornisce input e termina con l'output dei dati a un database o un'altra entità. Identifica gli input e gli output per avere una panoramica del tuo processo o sistema.
Crea un diagramma di contesto
Dopo aver identificato input e output principali, disegna un diagramma di contesto per connetterli. Basta disegnare un nodo di processo per connettere le entità correlate e mostrare in generale il modo in cui fluiscono le informazioni.
Espandi il tuo diagramma di contesto
Un unico nodo di processo non dice molto. Dovrai suddividerlo in sottoprocessi e fornire maggiori dettagli, la cui quantità dipende dal livello del tuo diagramma.
Espandi fino a un DFD di livello 2+
Se necessario, puoi continuare ad aggiungere dettagli al tuo DFD e aumentarne il livello. Continua ad aggiungere sottoprocessi più specifici, assicurandoti di aggiungere i flussi di dati e gli archivi dati necessari lungo il percorso.
Conferma l'accuratezza del tuo diagramma
Quando hai finito di disegnare il tuo diagramma, ricontrollalo. Percorrilo passo per passo e presta attenzione al flusso di informazioni. Assicurati che abbia senso e che includa tutti gli archivi dati necessari e non avrai problemi a farlo capire anche agli altri.


