
Программа для создания диаграмм DFD
Lucidchart упрощает построение диаграммы потока данных, независимо от того, насколько сложна ваша система или процесс.Попробуйте в работе нашу удобную программу для построения диаграмм потоков данных. Вы освоите ее за несколько минут!
Регистрируя учетную запись, вы тем самым принимаете Условия предоставления услуг и подтверждаете, что вы ознакомлены с Политикой конфиденциальности.

DFD в два счета
Удобный конструктор позволяет создавать DFD за считанные минуты.

Визуализация системы
При составлении схемы процесса или системы обнаруживаются способы повысить их эффективность и результативность.Чтобы улучшить имеющийся процесс или внедрить новый, используйте диаграмму потока данных.

Используйте правильные символы и условные обозначения
В Lucidchart есть все необходимое для составления диаграмм потоков данных, включая стандартные символы методологий Гейна-Сарсона и Йордана-Коуда.Наша библиотека фигур для DFD содержит условные обозначения процессов, внешних сущностей, хранилищ и потоков данных.

Пусть расширенные возможности трудятся вместо вас
Наша программа для составления диаграмм потока данных упрощает создание больших и сложных схем.В Lucidchart, кроме прочих, входят следующие функции: условное форматирование, кнопки действий, внешние ссылки и слои.Ваша диаграмма будет содержать всю необходимую информацию и не выглядеть при этом запутанной или перегруженной деталями.

Станьте экспертом уже сегодня
Пользоваться Lucidchart очень просто.Перетаскивание фигур и простой интерфейс помогут быстро освоиться даже начинающему пользователю.Создайте диаграмму потоков данных, воспользовавшись шаблоном или начав с нуля.

Делитесь и представляйте информацию
Диаграммы потоков данных помогают описывать процессы и системы, которые сложно выразить словами.В режиме презентации можно провести других по всему пути потока данных.

Работа в команде
Используйте совместно Lucidchart — очно или удаленно.Работайте онлайн над одним документом одновременно с другими коллегами в любом удобном месте.В этом вам помогут встроенный чат, а также примечания и комментарии, позволяющие обмениваться идеями и делиться мнением.

Ознакомьтесь с отзывами о нашей работе
Узнать мнение других людей можно в сторонних приложениях, например, G2, TrustRadius и Capterra.Там вы найдете тысячи отличных оценок и восторженных отзывов.
Знакомство с Lucidchart за 3 минуты

master the basics of Lucidchart in 5 minutes
- Создайте свою первую диаграмму!Импортируйте документ, воспользуйтесь шаблоном или начните с чистого листа.
- Добавляйте процессы, хранилища, потоки данных и внешние сущности.
- Для поиска информации в диаграмме воспользуйтесь «поиском функций».
- Чтобы вести совместную работу и получать отзывы, поделитесь диаграммой со своей командой.
Шаблоны и примеры диаграмм потока данных
Создайте собственную диаграмму потока данных на основе шаблона из нашей галереи.
Интеграция в Lucidchart
Привяжите Lucidchart к любимым рабочим приложениям!

Почему Lucidchart используют для создания диаграмм потока данных
Схемы, визуализация данных и совместная работа — на одной платформе.

Совместная работа
Используя Lucidchart, легко создавать диаграммы на любом устройстве.Работайте вместе в режиме реального времени в любой точке мира.Повышайте производительность, работая вместе с командой над достижением поставленных целей.

Ясность
Lucidchart поможет разложить по полочкам даже самые запутанные вопросы. Интеллектуальное создание схем позволяет быстро визуализировать проекты и процессы от начала до самого конца.

Единое видение
Работайте в полной гармонии с командой в одном общем хабе. Быстро планируйте процессы и идеи в режиме реального времени, чтобы не упустить ни одной детали.

Вместе лучше
Пакет приложений Lucid изменит стиль вашей работы от рождения идеи до завершения проекта. Мозговой штурм и план в Lucidspark, а затем — схема в Lucidchart. И «живой» стандарт ведения дел в компании готов!
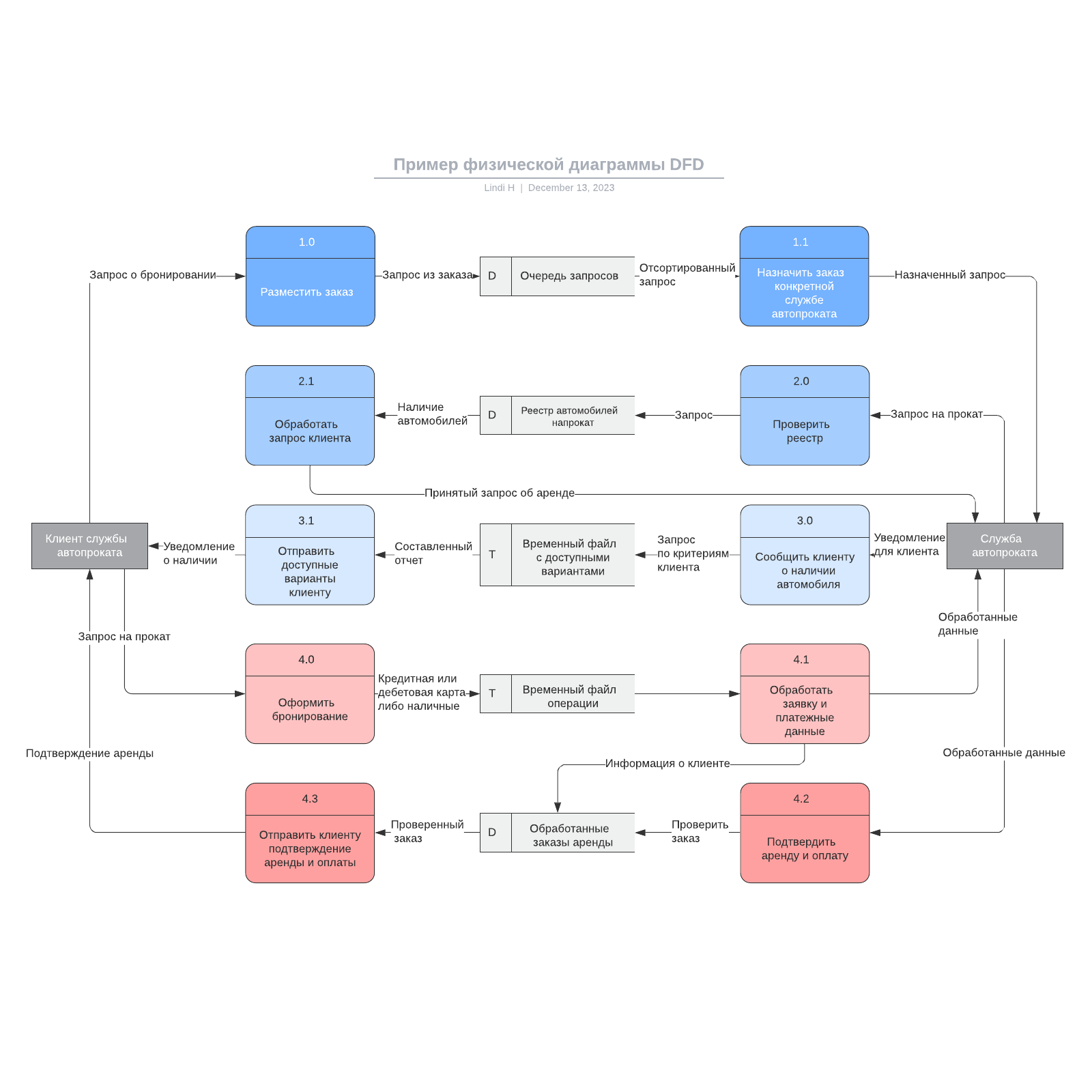
Что такое диаграмма DFD?
Некоторые процессы и системы сложно описать словами.На помощь приходят диаграммы потока данных.С их помощью можно наглядно показать, как информация проходит через системы и процессы, включая различные субпроцессы, хранилища данных, а также вводные и выходные данные.В диаграммах DFD используются стандартные символы и условные знаки для описания различных сущностей и их взаимосвязей.
Как создать диаграмму DFD
Выбор уровня DFD
Диаграммы DFD имеют разные уровни сложности.Базовый уровень равен 0. Сложность диаграмм редко превышает второй или третий уровень.При построении диаграммы определите, какой уровень вам подходит.
Определение основных вводных и выходных данных
Любая система или процесс начинается с ввода информации извне и заканчивается выводом информации в базу данных или другую сущность.Для получения общей картины процесса или системы определите вводные и выходные данные.
Создание контекстной диаграммы
Определившись с основными входными и выходными данными, соедините их с помощью контекстной диаграммы.Достаточно нарисовать узел процесса, чтобы соединить связанные сущности и показать общий путь потока информации.
Расширьте контекстную диаграмму
Только один узел процесса мало что покажет.Необходимо разбить его на субпроцессы и дать более подробную информацию, тогда как степень детализации зависит от уровня диаграммы.
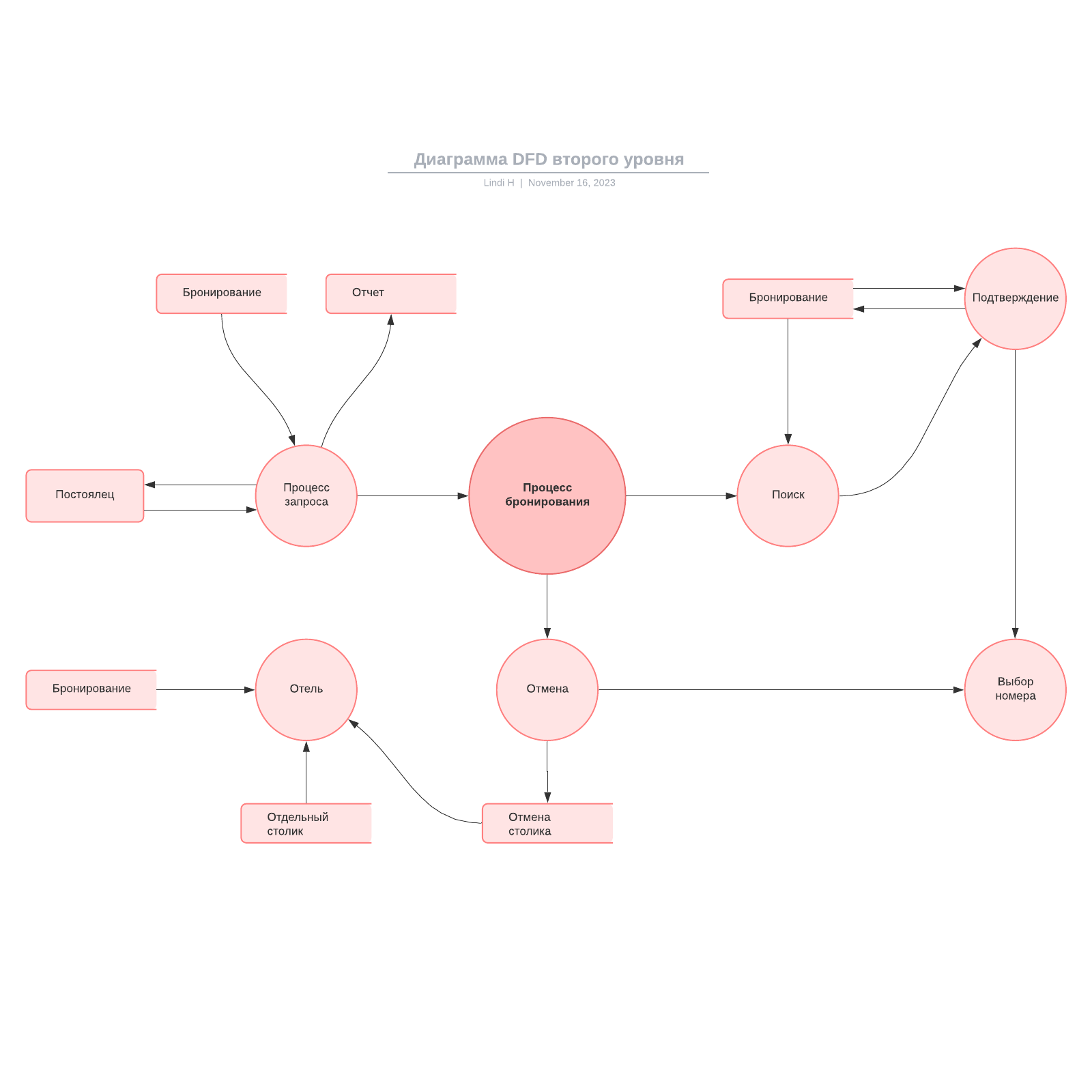
Расширение DFD до 2-го уровня и выше
По необходимости можно добавлять новые детали в диаграмму и повышать ее уровень детализации.Достаточно добавлять более мелкие субпроцессы, попутно дополняя их необходимыми потоками и хранилищами данных.
Проверьте точность диаграммы
Закончив составлять диаграмму, проверьте ее.Проследите все этапы и обратите внимание на поток информации.Убедитесь, что в ней все логично, указаны все необходимые хранилища данных, и что она будет понятна другим.


