
Exemplos e modelos de mapa conceitual fáceis de usar
Tempo de leitura: cerca de 7 minutos
Se a palavra “mapa” remete a tesouros enterrados ou destinos incríveis para você, saiba que o termo, na verdade, se refere a qualquer conteúdo visual que enfatiza relacionamentos entre objetos, regiões ou temas. E, embora mapas conceituais não levem você a nenhum lugar físico, eles podem facilitar a compreensão de assuntos de seu interesse.
Confira os seguintes modelos de mapas conceituais prontos do Lucidchart e personalize-os para tratar desde princípios científicos complexos a elementos de marca de sua empresa.
Modelo de mapa conceitual em branco
Modelo de mapa conceitual básico
Modelo de mapa conceitual de bolha
Modelo de mapa conceitual de marca
Modelo de mapa conceitual de vocabulário
Modelo de mapa conceitual de enfermagem
Modelo de mapa conceitual de água
Modelo de mapa conceitual de matemática
Modelo de mapa conceitual de ligações químicas
Modelo de mapa conceitual de síntese de proteínas
Modelo de mapa conceitual de biologia
Modelo de mapa conceitual do sistema digestivo
Modelo de mapa conceitual do sistema nervoso
Modelo de mapa conceitual de pneumonia
Modelo de mapa conceitual de hipertensão
Modelo de mapa conceitual em branco
Comece com este modelo de mapa conceitual em branco para organizar suas ideias e retratar as relações entre diferentes itens. Personalize as cores e arraste uma linha para fora de qualquer forma para criar conexões e adicionar caixas que vão compor seu mapa conceitual.
Modelo de mapa conceitual simples
Nosso software de mapas conceituais online facilita a compreensão de ideias complexas, além de ser uma ótima ferramenta para representar conceitos básicos de forma visual. Experimente este modelo de mapa conceitual básico.
Modelo de mapa conceitual de bolha
Você verá mapas conceituais tradicionais desenhados com quadrados ou retângulos. Para uma maior variedade, use esse modelo de mapa conceitual de bolha para visualizar estes mesmos conceitos e suas relações. Com o Lucidchart, você fica limitado a certos tipos de formas. Mapeie um diagrama com qualquer tipo de ícone da nossa abrangente biblioteca de formas ou importe seus próprios!

Modelo de mapa conceitual de marca
Para um negócio ser bem-sucedido, é fundamental que todos os funcionários tenham o mesmo entendimento da marca da empresa. Use este modelo de mapa conceitual de marca que criamos (usando o Lucidchart como exemplo) e inclua os elementos que tornam sua marca única. Importe seu logotipo, mude as cores e, o mais importante, adicione as ideias, os recursos e os objetivos que exemplificam a sua marca.
Modelo de mapa conceitual de vocabulário
Este modelo de mapa conceitual de listas de vocabulário é bastante útil para redatores técnicos, educadores e estudantes. Você verá que aprender e memorizar listas de vocabulário se torna muito mais fácil com uma abordagem visual por meio de um mapa conceitual. Personalize este mapa conceitual de vocabulário com sua própria lista de vocabulário.
Modelo de mapa conceitual de enfermagem
Se você é enfermeira, terapeuta ou profissional especializado da área da saúde, use um mapa conceitual para priorizar e avaliar um plano de ação específico para uma situação médica. Use este modelo de mapa conceitual de enfermagem como um guia para entender as formas de diagnosticar, verificar ou melhor avaliar uma determinada situação na área da saúde.
Modelo de mapa conceitual de água
Use um mapa conceitual para entender os diferentes estados e propriedades de qualquer elemento. Preparamos um para você como exemplo para explicar as propriedades e os estados da água. Este modelo de mapa conceitual de água é um ótimo exemplo para começar. Use este modelo de mapa conceitual de água, adicione um elemento de sua escolha e inclua características e fatos relacionados antes de compartilhar com as pessoas.
Modelo de mapa conceitual de matemática
Este modelo de mapa conceitual de matemática mostra as diferentes disciplinas da matemática, incluindo álgebra, cálculo e geometria, ajudando alunos a diferenciarem os temas com facilidade. Se você trabalha na área da pedagogia, você pode adaptar este modelo para mostrar as diversas matérias de matemática em sua escola. Pendure em sua sala de aula ou compartilhe-o com seus alunos como um guia útil.

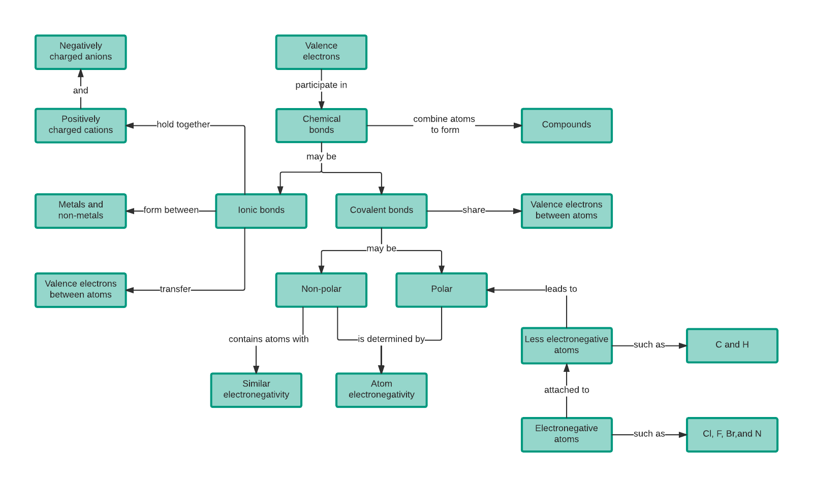
Modelo de mapa conceitual de ligações químicas
Se a disciplina da química é um pouco confusa para você (ou se os seus alunos não estão entendendo muita coisa na aula), use um mapa conceitual para tentar explicar os processos científicos mais complexos. Use este modelo de mapa conceitual de ligações químicas como exemplo e personalize-o com seu conceito de química preferido.

Modelo de mapa conceitual de síntese de proteínas
Síntese é o processo de combinar dois ou mais compostos para criar algo novo. Não importa qual processo de síntese você precisa descrever, mapas conceituais podem ajudar alunos a visualizar as etapas envolvidas. Comece com este modelo de mapa conceitual de síntese de proteínas e adapte-o de acordo com o material que você deseja compartilhar.
Modelo de mapa conceitual de biologia
Considere usar um mapa conceitual para explicar qualquer tópico na área da biologia. Este modelo de mapa conceitual de biologia trata das relações e ideias do estudo da biodiversidade, mas você pode facilmente personalizá-lo e aplicá-lo a qualquer conceito, incluindo anatomia, biologia molecular, evolução ou ecologia.
Modelo de mapa conceitual de sistemas digestivos
Já apresentamos como modelos de mapas conceituais do Lucidchart podem exibir processos e sistemas específicos na área da saúde e ciência, e este modelo de mapa conceitual de sistemas digestivos segue a mesma linha. Use um mapa conceitual para compreender e memorizar melhor qualquer um dos 11 principais sistemas do corpo humano.

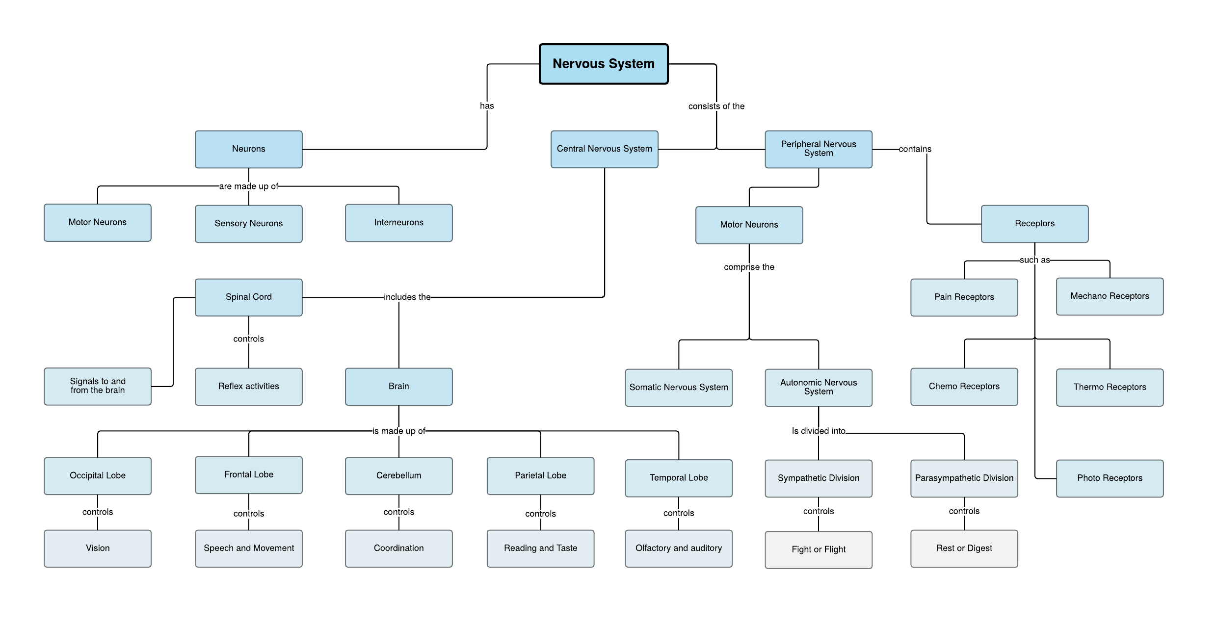
Modelo de mapa conceitual de sistemas nervosos
Semelhante ao modelo acima, este modelo de mapa conceitual descreve o sistema nervoso humano. Este modelo de mapa conceitual de sistemas nervosos oferece uma experiência interativa onde você pode adicionar links ou imagens específicas, possibilitando uma compreensão visual de conceitos.

Modelo de mapa conceitual de pneumonia
Mapas conceituais podem ajudá-lo a compreender todos os aspectos de uma doença ou de um transtorno específico, incluindo sintomas, causas, processos de diagnóstico e tratamento. Seja estudando medicina, fazendo um curso de primeiros socorros ou tentando entender uma doença com a qual você foi diagnosticado, apresente os conceitos visualmente para uma melhor compreensão. Use este modelo de mapa conceitual de pneumonia como exemplo e personalize-o de acordo com seu tema.

Modelo de mapa conceitual de hipertensão
Atualize este modelo de mapa conceitual de hipertensão para mostrar conceitos relacionados a qualquer doença ou distúrbio sobre o qual você gostaria de aprender mais. Altere as fontes e cores ou adicione links ou imagens importadas para um maior aprofundamento visual.

Não encontrou o tema certo para seu projeto? Confira nossa biblioteca completa de modelos de mapas conceituais, ou podemos lhe ensinar como criar um mapa conceitual do zero.
Como adicionar um mapa conceitual no Google Documentos
Depois de criar um mapa conceitual, você pode facilmente compartilhá-lo com os outros — até mesmo com quem não usa o Lucidchart — ao adicionar o diagrama ao Google Documentos. Nossa extensão Lucidchart facilita inserir diagramas e atualizá-los com um clique. Distribua um mapa conceitual de marca para garantir que sua equipe de marketing esteja usando mensagens consistentes ou anexe um mapa conceitual de síntese de proteínas para ajudar uma colega de classe.
Como adicionar um mapa conceitual no Word
Elementos visuais podem dar vida a relatórios e outros documentos, no entanto, infelizmente, leva bastante tempo e alguns cabelos brancos para criar um mapa conceitual profissional no Microsoft Word. Não se preocupe — com a extensão Lucidchart, você pode inserir diagramas profissionais com facilidade de sua conta para seu documento Word. Deixe o Word cuidar das palavras, e o Lucidchart cuidar do conteúdo visual.
Como adicionar um mapa conceitual no PowerPoint
Use um mapa conceitual em sua próxima aula ou apresentação corporativa. Baixe a extensão Lucidchart para Microsoft PowerPoint, adicione elementos visuais aos seus slides e impressione seu público!
Visualize qualquer conceito para entendê-lo mais rapidamente e reter informações com mais eficiência. Crie uma conta gratuita do Lucidchart e elabore um mapa conceitual hoje mesmo!
Sobre: Lucidchart
O Lucidchart, um aplicativo de diagramação inteligente que roda na nuvem, é um componente central da Suíte de colaboração visual da Lucid Software. Essa solução intuitiva de nuvem oferece às equipes a possibilidade de colaborar em tempo real para criar fluxogramas, mockups, diagramas UML, mapas de jornada do cliente e muito mais. O Lucidchart impulsiona as equipes para uma construção mais ágil do futuro. A Lucid tem orgulho de atender às principais empresas de todo o mundo, incluindo clientes como Google, GE e NBC Universal, e 99% das empresas da Fortune 500. A Lucid faz parceria com líderes do setor, como Google, Atlassian e Microsoft. Desde a inauguração, a Lucid recebeu vários prêmios por seus produtos e negócios e pela cultura no local de trabalho. Veja mais informações em lucidchart.com/pt.
Artigos relacionados
Exemplos e modelos de mapa mental
Mapas mentais podem ajudá-lo a conceber ideias, ver novas conexões e reter informações. Use um dos nossos modelos prontos de mapas mentais no Lucidchart para começar!
Mapa conceitual: como fazer um em 5 passos simples
Você pode usar mapas conceituais para se preparar para um exame ou uma reunião de negócios. Siga este guia para saber como fazer um mapa conceitual.
Comece a diagramar com o Lucidchart hoje mesmo — gratuitamente!
Ao se registrar, você concorda com nossos Termos de Serviço e reconhece que leu e entendeu nossa Política de Privacidade.