
Concept map templates and examples
Reading time: about 4 min
If you hear the word “map” and think of buried treasure or exciting destinations, you may be surprised that the term actually refers to any visual that emphasizes relationships between objects, regions, or themes. And concept maps, though they won’t guide you to a physical spot, can guide you to a greater understanding of any subject you’re interested in.
Lucidchart can get you started with both concept map templates and examples of a concept map to help you get ideas for how they could be useful to you. Take a look at these concept map templates and concept map examples, and customize them to fit complex scientific principles, your company’s brand elements, and anything in between.
Blank concept map template
Nursing concept map template
Chemistry concept map template
Biology concept map template
Nervous system concept map template
HR concept map example
Financial statements concept map example
Operations concept map example
Blank concept map template
Start with this blank concept map template to chart out any core idea and depict the relationships between different items. Customize the colors, and drag a line out from any shape to make connections and add additional boxes that will build up your concept map. Our concept map software makes it easy to understand complex ideas, but it's also a great tool to bring the simplest concepts to visual life.
Nursing concept map template
If you're a nurse, therapist, or specialized health care professional, use a concept map to prioritize and evaluate a specific action plan for a medical scenario. Start with this nursing concept map template, and use it as a guide to understand the ways to diagnose, assess, or better evaluate a unique situation in healthcare.
Chemistry concept map template
If the subject of chemistry leaves you feeling confused (or if your students have been giving you blank stares), try explaining complex scientific processes with a concept map. Use this chemistry concept map template as an example and customize with your chemistry concept of choice.
Biology concept map template
As you explain any topic within the field of biology, consider using a concept map. This biology concept map template shares the relationships and ideas that factor into the study of biodiversity, but you can easily customize it to apply to any concept, including anatomy, molecular biology, evolution, or ecology.
Nervous system concept map template
This concept map template details the human nervous system. With this nervous system concept map template, you can offer an interactive experience and add links or specific images to give viewers a more visual understanding of the concept.
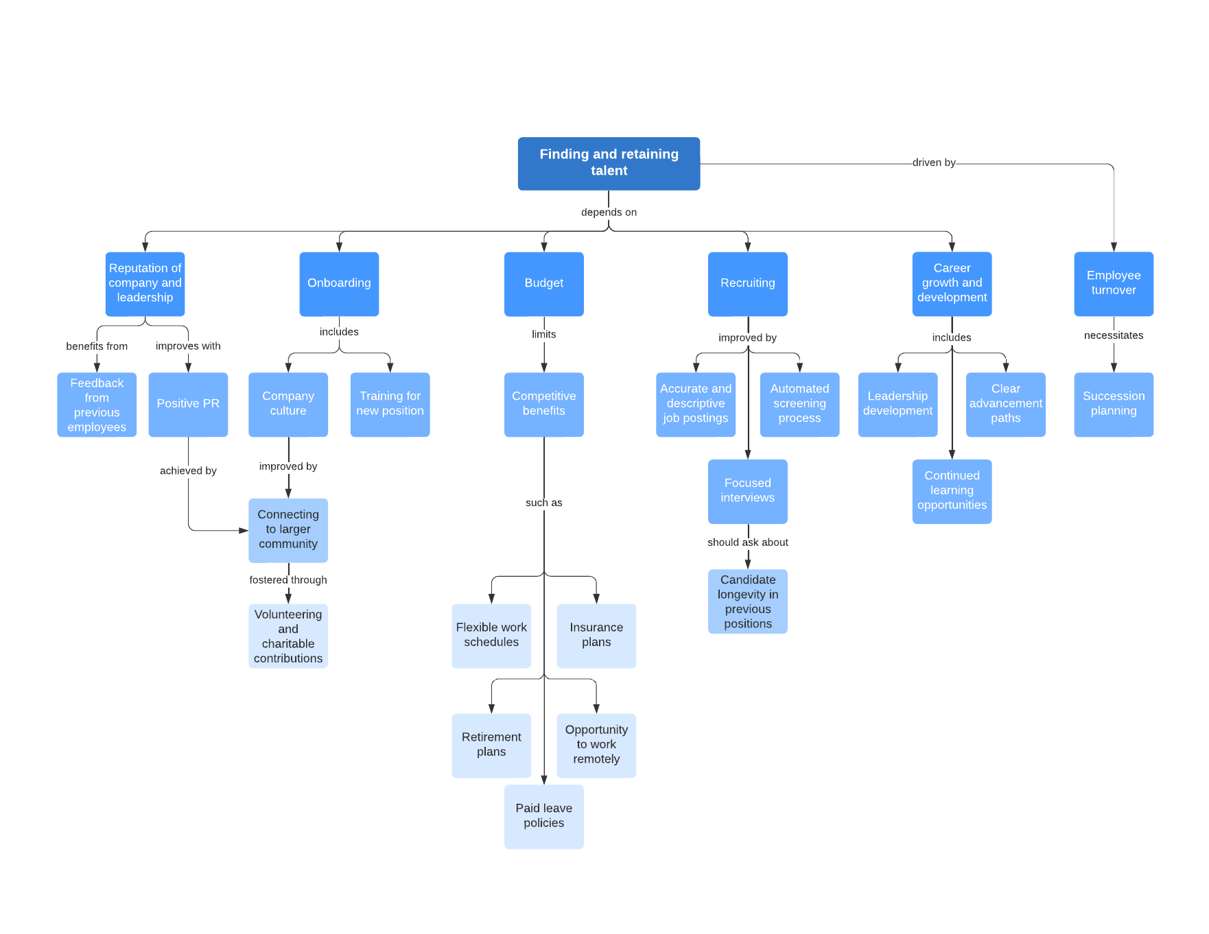
HR concept map example
HR professionals will appreciate this concept map example for its ability to help them visually represent relationships between concepts in human resources and talent management. The example shows how finding and retaining talent depends on the budget, which determines the competitiveness of benefits such as flexible work schedules, paid leave policies, and insurance and retirement plans.
Financial statements concept map example
Prepare students for a career in accounting—or educate colleagues outside your organization’s finance department—by using this concept map example to increase their understanding of financial statements. Visually represent the stakeholder groups who use financial statements and show how their needs are connected to the information contained within financial statements.
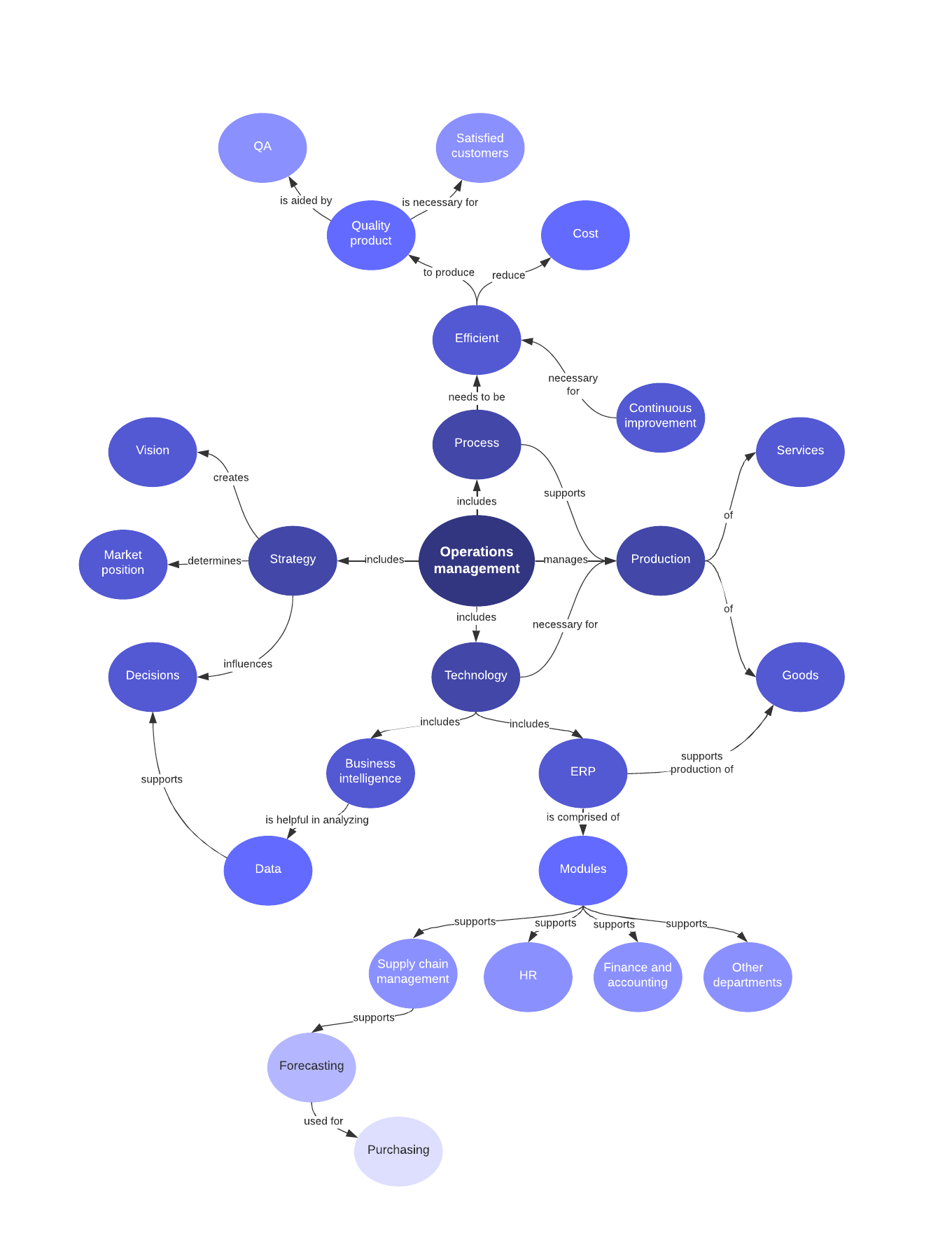
Operations concept map example
This operations concept map example makes it possible to see and connect concepts involved in operations management—from business processes and strategy to technology and production.
Didn’t find the subject you needed? Learn how to make a concept map from scratch.
How to add a concept map in Google Docs
Once you've created a concept map, you can easily share it with others—even those who don't use Lucidchart—by adding your diagram to Google Docs. Our Lucidchart add-on makes it simple to insert diagrams and update them with one click.
Learn how to create flowcharts, diagrams, process maps, and more in Google Docs using Lucidchart.
How to add a concept map in Word
Visuals can add life to reports and other documents, but unfortunately, it takes a lot of time and a few gray hairs to create a polished concept map in Microsoft Word. Never fear—with the Lucidchart add-on, you can easily insert professional diagrams from your account into your Word document. Leave the words to Word, and leave the visuals to Lucidchart.
Learn how to quickly and easily add a flowchart, diagram, or mind map to Microsoft Word using Lucidchart.
How to add a concept map in PowerPoint
Make a concept map part of your next class or corporate presentation. Download the Lucidchart add-on for Microsoft PowerPoint, add visuals to your slides, and wow your audience!
Learn how to add flowcharts, diagrams, and more to your PowerPoint presentation with Lucidchart.
Visualize any concept to understand it faster and retain information more effectively. Sign up for your free Lucidchart account to build a concept map today!
About Lucidchart
Lucidchart, a cloud-based intelligent diagramming application, is a core component of Lucid Software's Visual Collaboration Suite. This intuitive, cloud-based solution empowers teams to collaborate in real-time to build flowcharts, mockups, UML diagrams, customer journey maps, and more. Lucidchart propels teams forward to build the future faster. Lucid is proud to serve top businesses around the world, including customers such as Google, GE, and NBC Universal, and 99% of the Fortune 500. Lucid partners with industry leaders, including Google, Atlassian, and Microsoft. Since its founding, Lucid has received numerous awards for its products, business, and workplace culture. For more information, visit lucidchart.com.
Related articles
Mind map templates and examples
Mind maps can help you brainstorm ideas, see new connections, and retain information. Start out with one of our mind map templates in Lucidchart!
How to make a concept map
You can use concept maps to prepare for your next big exam or business meeting. Follow this guide to learn how to build a concept map.
Bring your bright ideas to life.
By registering, you agree to our Terms of Service and you acknowledge that you have read and understand our Privacy Policy.




