Bizagi x Lucidchart
Crie diagramas BPMN e muito mais com o nosso eficiente software de diagramação, acessível de qualquer lugar e em qualquer sistema operacional.

Escolhida por marcas líderes do setor
Por que o Lucidchart é melhor do que o Bizagi
Software on-line acessível de qualquer lugar
Diferente do Bizagi, disponível apenas no sistema Windows, o Lucidchart é hospedado na nuvem, disponível em qualquer sistema operacional e em qualquer lugar. Chega de baixar, instalar e trabalhar com softwares desatualizados.
Ferramentas intuitivas, rápidas e fáceis de usar
Os recursos intuitivos de arrastar e soltar do Lucichart facilitam criar qualquer tipo de diagrama. Basta arrastar as formas das nossas inúmeras bibliotecas de formas, adicionar linhas ou mudar a cor e o estilo, tudo com apenas um clique.
Colaborações do jeito certo
Com a ferramenta on-line do Lucidchart, você finalmente trabalha em equipe. Trabalhe no mesmo documento em tempo real com seus colegas, deixe comentários no próprio diagrama e use o recurso de bate-papo no documento –– algo impossível de fazer em softwares de desktop como o Bizagi.
Diagramas que vão além do mapa de processos
O Bizagi Modeler trabalha apenas com diagramas BPMN e mapeamento de processos. O Lucidchart faz isso e muito mais. Crie linhas do tempo de projetos com dados anexados, diagramas UML, diagramas ER, wireframes, mapas conceituais e muito mais.
Integração com os principais aplicativos do mercado
Use as integrações do Lucidchart para vincular seus aplicativos favoritos. G Suite, Microsoft Office 365, Slack, Zapier, Atlassian, Salesforce, LinkedIn, AWS –– trabalhamos com todos esses e muitos outros. No Bizagi Modeler, você está limitado ao ambiente do próprio Bizagi e tem poucas opções de integração com outros softwares.
Comece a criar diagramas com o Lucidchart
Com o Lucidchart, você visualiza, entende e resolve. Crie seu primeiro diagrama agora mesmo.
Fazer um gráfico de oferta e demandaPor que o Lucidchart é melhor do que o Bizagi

Escolha entre centenas de modelos
Com diagramas BPMN, organogramas e painéis, o Lucidchart oferece uma galeria abrangente, com centenas de modelos prontos de todo tipo de diagrama. É fácil navegar e achar o que você precisa na nossa galeria de modelos: basta ver as miniaturas de cada diagrama ou usar a barra de pesquisa. Você pode personalizar qualquer modelo por completo ou usar as formas e estilos selecionados para criar um diagrama prático e profissional. Com novos modelos prontos para editar adicionados todas as semanas por uma equipe dedicada de especialistas, nossa seleção fica cada vez mais abrangente.

Link para seus dados ativos
Visualize a informação contida nos seus dados para entender conjuntos maiores de dados, acompanhar o desempenho e se comunicar com as partes interessadas. Mantenha os diagramas atualizados graças ao recurso de vinculação de dados do Lucidchart, que importa dados ativos do Excel, Planilhas Google, CSVs, Zapier e muitos outros. Ao vincular seus diagramas a dados ativos, eles são atualizados automaticamente a cada alteração feita nos dados originais; assim, você sempre sabe quando ocorre alguma mudança.

Use o histórico de revisões para acompanhar as alterações nos documentos
Chega de se preocupar em perder trabalho ou com pessoas fazendo alterações que não podem ser desfeitas. O histórico de revisões acompanha as alterações feitas ao longo do tempo e até mostra quem as fez. Se você apagar parte do diagrama sem querer; ou se precisar voltar para a versão anterior, não entre em pânico. O Lucidchart salva um histórico completo de alterações feitas em todos os documentos.

Crie qualquer tipo de diagrama com nossas bibliotecas de formas
Aproveite as centenas de formas oferecidas pelo Lucidchart. Use formas comuns de AWS, Google Cloud e Azure para criar uma arquitetura de rede. Inclua formas de organogramas para ver a estrutura da sua organização e adicionar informações de funcionários. Faça um mockup do design do seu site com as nossas formas de interface do usuário. E, se você precisar apenas de um fluxograma básico ou um fluxograma funcional, também temos as formas adequadas. Além da ampla variedade de formas predefinidas, o Lucidchart facilita a criação de uma biblioteca com formas importadas ou personalizadas por você.

Crie soluções e proteja-se com a nossa funcionalidade para Empresas
A assinatura do plano Empresa oferece mais segurança e funcionalidades no gerenciamento das contas de usuários, além do acesso pleno a recursos avançados. Proteja a privacidade da sua empresa e gerencie as configurações das contas da sua equipe com nossos controles administrativos intuitivos, integrações SAML e SCIM e bloqueio de domínio. E, com o recurso de retenção de documentos, você não se preocupa mais em perder acesso a arquivos importantes quando um funcionário sair da empresa.
Perguntas frequentes sobre o Lucidchart
O Lucidchart melhorou muito minha capacidade de ver processos, desafios e soluções. Uso a ferramenta individualmente e em equipe, aproveitando os excelentes recursos de colaboração do produto
- Jonathan M. – Diretor de arquitetura do Salesforce | November 22 2016
Conheça nossos modelos prontos para editar

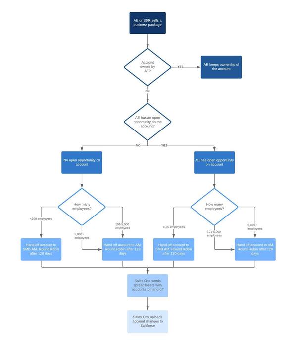
Modelo de diagrama de propriedade de conta
Ir para o modelo Modelo de diagrama de propriedade de conta

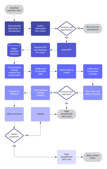
Exemplo de gestão de processos de negócios
Ir para o modelo Exemplo de gestão de processos de negócios








