Was ist ein Workflow? Vorteile von wiederholbaren Prozessen mit Beispielen
Lesedauer: etwa 7 Min.
Themen:
Ein Workflow, laut Definition der englischsprachigen Seite von Wikipedia, besteht aus einem orchestrierten und wiederholbaren Muster von Aktivitäten, die durch die systematische Organisation von Ressourcen in Prozessen ermöglicht werden, in denen Materialien umgewandelt, Services bereitgestellt oder Informationen verarbeitet werden. Einfacher ausgedrückt könnte man sagen: Ein Workflow definiert die Schritte, die bei der Erledigung einer Arbeit anfallen.
Ein Geschäfts-Workflow ist ein wiederholbarer Prozess, der aus einer Reihe von Aufgaben besteht, die in der Regel in einer bestimmten Reihenfolge erledigt werden müssen. Stellen Sie es sich am besten so vor: Die Arbeit fließt von einer Phase in die nächste, bis sie erledigt ist.
Workflows sind nützlich, um sicherzustellen, dass Prozesse jedes Mal richtig ausgeführt werden. Wenn Sie zum Beispiel sichergehen möchten, dass alle neuen Mitarbeitenden die Informationen, Richtlinien und Ressourcen erhalten, die sie für ihre Arbeit benötigen, dann können Sie einen Onboarding-Workflow definieren.
Im Folgenden wird erläutert warum Unternehmen effiziente Workflows brauchen und zeigen Ihnen einige Workflow-Beispiele, die Ihnen den Einstieg erleichtern. Lesen sie unseren detaillierten Artikel zum Thema Workflow Diagramm, um mehr über dieses Thema zu erfahren.

Eine kurzer Blick in die Geschichte von Prozess-Workflows
Das Konzept von Workflows geht zurück auf Frederick Taylor und Henry Gantt, zwei Maschinenbauingenieure aus den 1920er Jahren, deren Ziel es war, die industrielle Effizienz zu steigern. Ihre Arbeit führte zu Zeit- und Bewegungsstudien, bei denen die Zeit gemessen wird, die Mitarbeitende zum Abschließen einer Aufgabe oder einer Reihe von Aufgaben benötigen. Damit sollten Wege gefunden werden, um redundante oder sinnlose Bewegungen zu beseitigen. Daraus ließ sich ein Prozess definieren, dem Mitarbeitende folgen sollten, um ihre Aufgaben so effizient wie möglich auszuführen.
Zudem kreierte Henry Gantt sein sogenanntes Gantt-Diagramm – ein Balkendiagramm zur visuellen Verfolgung von Aufgaben und Meilensteinen in einem Projektzeitplan. Gantt-Diagramme werden seit Jahrzehnten zur Verwaltung von Großprojekten eingesetzt. So kamen Sie zum Beispiel auch beim Bau der Hoover-Talsperre in Nevada und dem US-amerikanischen Highway-System zur Anwendung.

Mit wachsender Industrie und Fertigung nahm auch die Zahl der Arbeitskräfte zu. Das Gantt-Diagramm half Managern und Geschäftsinhabern dabei zu ermitteln, wie ihre Arbeitskräfte ihre Arbeit am methodischsten und rationellsten erledigen konnten. Durch den Einsatz von Gantt-Diagrammen waren sie in der Lage, folgende Aspekte nachzuvollziehen und zu verfolgen:
- Welche Aufgaben erledigt werden müssen
- Wer Verantwortung für welche Aufgaben trägt
- Wie lange es dauert, die einzelnen Aufgaben abzuschließen
Durch die genaue Kenntnis dieser Informationen ließen sich Prozesse optimieren und es konnte sichergestellt werden, dass die richtigen Personen mit den passenden Aufgaben betraut wurden und dass genügend Ressourcen zur Verfügung standen, um die Aufgabe zu erledigen.
Wozu sind Workflows nötig?
Sie haben wahrscheinlich eine ganz gute Vorstellung davon, was Sie tun müssen, um Ihre Arbeit zu erledigen, und vielleicht behagen Ihnen strenge Prozesse ohnehin nicht so sehr. Das ist nachvollziehbar, denn in der Regel mögen wir Menschen Veränderung nicht. Oft sind wir in dem Glauben gefangen, dass das, was wir tun, am besten ist, weil wir es schon immer so gemacht haben.
Bei häufig wiederkehrenden Verfahren ist es allerdings durchaus von Vorteil, einen Workflow zu erstellen, und zwar aus den folgenden Gründen.
Geschäftsabläufe verbessern
Wenn Sie bestimmte Schritte und Abläufe definieren, die zur Erledigung einer Aufgabe erforderlich sind, können Sie Geschäftsabläufe verbessern, indem Sie sicherstellen, dass Aufgaben von den richtigen Personen in der richtigen Reihenfolge und innerhalb eines bestimmten Zeitrahmens erledigt werden.
Ein Workflow kann für eine Person oder für eine Gruppe von Personen konzipiert werden, deren Rollen und Aufgaben voneinander abhängen, um ein Projekt durchzuführen. Ein einfacher Workflow könnte zum Beispiel den Prozess zur Genehmigung von Inhalten in einer Software-Installationsanleitung beschreiben:
- Ein technischer Redakteur dokumentiert die Installationsanweisungen anhand den von Fachkräften gesammelten Informationen.
- Das Dokument wird den Fachkräften zur Prüfung vorgelegt.
- Der technische Redakteur arbeitet Änderungen basierend auf den Prüfungsergebnissen ein.
- Das Dokument wird abschließend geprüft.
- Das Dokument wird abgenommen oder abgelehnt.
- (Bei Ablehnung) Der Redakteur überarbeitet den Entwurf und reicht ihn erneut ein.
- (Bei Abnahme) Das Dokument wird veröffentlicht.
Die einzelnen Schritte einfach aufzuschreiben, ist nicht gerade ein Workflow, aber ein guter Anfang. Wenn Sie sie aber, wie im Beispiel unten dargestellt, formalisieren und visualisieren, wird ein Workflow daraus, und diese Darstellung hilft anderen, die Prozesse zu verstehen, was Ihr Unternehmen effizienter macht. Wir zeigen Ihnen weiter unten, anhand eines Beispiels, wie Sie selbst einen Workflow erstellen und grafisch darstellen können.

Redundante Prozesse und Aktivitäten beseitigen
Start-ups sind in der Regel klein und haben weniger Prozesse und Aktivitäten als ausgereifte Unternehmen. Wenn Sie jedoch von Beginn an Workflow-Diagramme nutzen und diese im Zuge des Firmenwachstums aktualisieren, lassen sich Redundanzen leichter erkennen und unsinnige Abläufe besser beseitigen, als wenn Workflows undokumentiert, also einfach nur im Blick behalten und verfolgt werden.
Wenn Sie das Workflow-Management in Ihre tägliche Arbeit einbinden, können Sie den gesamten Ablauf von Anfang bis Ende verfolgen. Außerdem können Sie Änderungen einfacher vornehmen, wenn Sie den Workflow verbessern und unnötige Schritte, Rollen und Aktivitäten beseitigen möchten.
Betriebskosten senken
Ein Workflow-Diagramm kann Ihnen helfen, bewährte Verfahren zu definieren und Geschäftsabläufe zu optimieren. Dadurch und durch Beschleunigung von Arbeiten stellen Sie möglicherweise fest, dass Sie weniger Ressourcen benötigen, um die Arbeit zu erledigen. Da Sie also mit weniger Ressourcen die gleichen Ziele erreichen können, können Sie Kosten senken und den Gewinn steigern.
Auf Probleme schnell reagieren
Früher, in den 1980er Jahren beispielsweise, wurden Workflow-Diagramme (oder Flussdiagramme) noch auf Papier gezeichnet, wenn sie überhaupt festgehalten wurden. Es war also ziemlich mühsam, die Diagramme zu aktualisieren, wenn Änderungen an Prozessen eingearbeitet werden mussten. Das war ein Grund, weshalb einige Unternehmen „festgefahren“ und unflexibel waren und nur langsam auf Marktveränderungen und sich wandelnde Kundenanforderungen reagierten.
Mit der zunehmenden Globalisierung der Wirtschaft und der wachsenden Internationalisierung von Unternehmen wurde es immer wichtiger, Geschäftsprozesse und Workflows nachvollziehen zu können, um sich auf den eigenen Märkten zu behaupten. Die Erstellung eines Workflow-Diagramms gestaltete sich allerdings nach wie vor sehr mühsam und erfolgte auf Papier. Das bedeutete, dass Workflows nach ihrer Veröffentlichung und Umsetzung sehr schnell veraltet sein konnten.
In den 1990er Jahren wurde Workflow-Managementsoftware entwickelt. Diese ersetzte nun die Workflow-Diagramme auf Papier durch elektronische Flussdiagramme, die auf dem Computer gespeichert und mit wenigen Klicks aktualisiert werden konnten. Die breite Einführung von BPMN-Tools (Business Process Modeling and Notification) 2005 machte softwarebasierte Workflow-Managementsysteme robuster.
Dadurch, dass sich Workflow- und Geschäftsmodellierungen jetzt softwarebasiert vornehmen ließen, war es viel einfacher, Diagramme zu ändern, da Änderungen sich mit nur wenigen Klicks einarbeiten ließen.

Prozesse automatisieren
Mithilfe von Workflows für Geschäftsprozesse können Sie ermitteln, an welchen Stellen in Ihrem Betrieb Automatisierungen möglich sind. Verfahren im Kundendienst können etwa bestimmte Aktionen wie E-Mails und Sonderangebote auslösen, die Kunden zum erneuten Kauf anregen. Diese Art der Automatisierung kann Mitarbeitenden im Vertrieb die Möglichkeit geben, sich auf die Suche nach Neukunden zu konzentrieren. Mitarbeitende aus dem Kundendienst hingegen können sich mit der Lösung von Problemen der Kundschaft beschäftigen.
Ein Workflow kann Ihnen dabei helfen zu erkennen, wo Sie einfache Aufgaben automatisieren können. In einem Prozess, bei dem mehrere Personen Aufgaben in einer bestimmten Reihenfolge erledigen müssen, kann das zum Beispiel das Weiterleiten dieser Aufgaben von einer Person zur nächsten sein. Automatisierung erleichtert die Analyse von Geschäftsabläufen, Sie erkennen Trends besser, können sich besser auf Risiken vorbereiten und Geschäftserweiterungen planen.
Workflow-Beispiele
In Prozess-Workflows lassen sich nicht nur bestimme Rollen oder die Organisation in einem Unternehmen darstellen. Workflows können jeder Abteilung dienen, die ihre Arbeit so effizient wie möglich erledigen möchte, ob Engineering, Marketing, Produktion, HR, Sales, IT oder Operations.
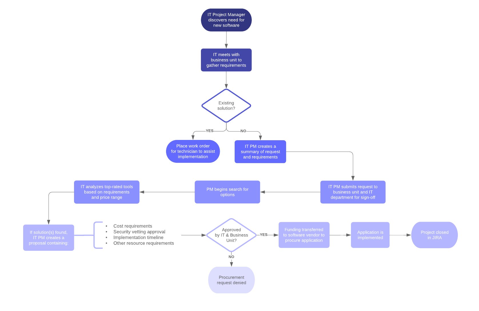
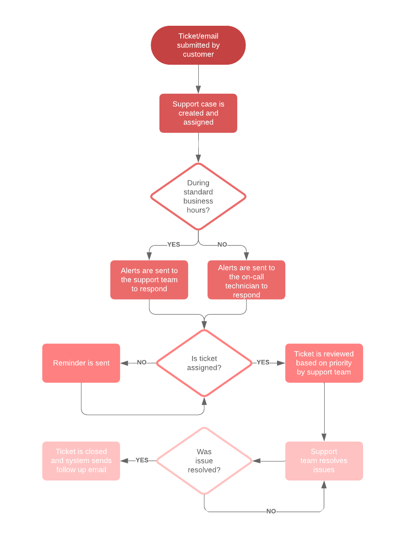
Wenn Sie sich für ein kostenloses Lucidchart Konto anmelden, können Sie jede Art von Geschäfts- oder Datenprozess und jegliche Workflows darstellen, die Sie benötigen. In unserer umfassenden Vorlagenbibliothek finden Sie Workflow-Beispiele für Einstellungsprozesse, IT-Projektmanagement, Fertigungsabläufe, Bearbeitung und Qualifizierung von Leads, Kundensupport-Prozesse und vieles mehr.
Die Vorlagen weiter unten können Sie als Ausgangspunkt nehmen, um Ihre eigenen Prozesse zu definieren. Melden Sie sich gleich an, um noch weitere Vorlagen zu erhalten.






Erste Schritte mit Lucidchart
Die Vorlagen von Lucidchart sind webbasiert und leicht zu verwenden. Die Dokumente werden in der Cloud gespeichert und können somit jederzeit und von überall abgerufen werden. Sie und Ihre Teammitglieder können gleichzeitig von überall auf der Welt an demselben Dokument arbeiten. Mit Lucidchart können Sie also in Echtzeit online am Workflow zusammenarbeiten und Ihre Teamarbeit wird effektiver.
Besuchen Sie Lucidchart und melden Sie sich für ein kostenloses Konto an, damit Sie direkt mit der Erstellung von Diagrammen loslegen können.
Melden Sie sich noch heute an!Über Lucidchart
Lucidchart, eine Cloud-basierte Anwendung für intelligente Diagrammerstellung, ist eine Kernkomponente der visuellen Kollaborationssuite von Lucid Software. Mit dieser intuitiven, Cloud-basierten Lösung können Teams in Echtzeit zusammenarbeiten, um Flussdiagramme, Mockups, UML-Diagramme, Customer Journey Maps und mehr zu erstellen. Lucidchart unterstützt Teams dabei, die Zukunft schneller zu gestalten. Lucid ist stolz darauf, dass Spitzenunternehmen auf der ganzen Welt seine Produkte nutzen, darunter Kunden wie Google, GE und NBC Universal sowie 99 % der Fortune 500. Lucid arbeitet mit branchenführenden Partnern wie Google, Atlassian und Microsoft zusammen. Seit seiner Gründung wurde Lucid mit zahlreichen Preisen für seine Produkte, Geschäftspraktiken und Unternehmenskultur gewürdigt. Weitere Informationen finden Sie unter lucidchart.com/de.
Verwandte Artikel
So erstellen Sie ein Flussdiagramm in Google Docs
Erfahren Sie, wie Sie in Google Docs ein Flussdiagramm erstellen und Mitwirkende dabei unterstützen, Ideen, Informationen und Prozesse schnell zu verstehen. Wir zeigen Ihnen Schritt für Schritt, wie Sie ein Flussdiagramm mit Google Drawings und dem Lucidchart-Add-on erstellen.
Holen Sie sich gleich die kostenlose Lucidchart-Testversion und beginnen Sie noch heute mit dem Erstellen Ihrer Diagramme!
Mit der Registrierung stimmen Sie unseren Nutzungsbedingungen zu und bestätigen, dass Sie unsere Datenschutzrichtlinie gelesen und verstanden haben.