
Modelos de gestión de servicios en la nube para mejorar tus procesos
Tiempo de lectura: aproximadamente 9 min
Temas:
Al brindar un servicio a un cliente, es posible que te sea difícil determinar exactamente qué procesos podrías mejorar o dónde hay problemas. Por ejemplo, quién representa a la empresa ante el cliente o, según el cliente, dónde inicia y dónde se termina el servicio.
Poder intervenir en el momento adecuado en el proceso de servicio y dar respuesta a estas preguntas podría hacer la diferencia entre operar una organización de servicio innovadora y en crecimiento y operar una que irá a la ruina.
El servicio es un proceso complicado que se compone de varias etapas e involucra a muchas personas y tecnologías que trabajan en conjunto, o no, según sea el caso, y es ahí donde encajan los modelos de servicio.
Como el nombre lo indica, este diagrama te ayuda a diseñar un modelo del proceso de tu servicio. Para poder innovar y hacer cambios importantes a fin de aumentar la satisfacción del cliente, debes ser capaz de visualizar cada paso y a cada actor desde el cliente hasta los proveedores externos. Las matrices de procesos de servicio simplifican esta tarea.
Sigue leyendo para conocer más acerca de este diagrama y cómo Lucidchart puede ayudarte a ponerte en marcha con ejemplos y plantillas de modelos de servicio.
¿Qué es un modelo de servicio en la nube?
Los diagramas de modelo de servicio, presentados por primera vez en 1984 por G. Lynn Shostack en Harvard Business Review, indican visualmente los pasos en un proceso de servicio, facilitando así diseñar un nuevo proceso o documentar y mejorar uno actual.
Si bien son más sencillos que el Lenguaje unificado de modelado (UML) y el Modelo y notación de procesos de negocio (BPMN), los modelos de servicio ofrecen una perspectiva flexible y focalizada de los procesos de servicio de una organización e incluyen el enfoque del cliente. Sin embargo, los modelos de servicio no son tan solo cualquier mapa del recorrido de un cliente. Ambos incluyen información similar, se basan en la información de los clientes e incorporan conclusiones en situaciones hipotéticas, pero el alcance de los modelos de servicio es más amplio.
Un mapa del recorrido del cliente se centra en la experiencia que tienen los clientes al interactuar con un servicio o empresa, desde acciones específicas o puntos de contacto hasta los puntos de dolor. Los modelos de servicio profundizan un poco más y combinan la experiencia del cliente con todas las acciones de los empleados y los procesos de soporte que pueden o no ser evidentes para el cliente.
Elementos de un modelo de gestión de servicios
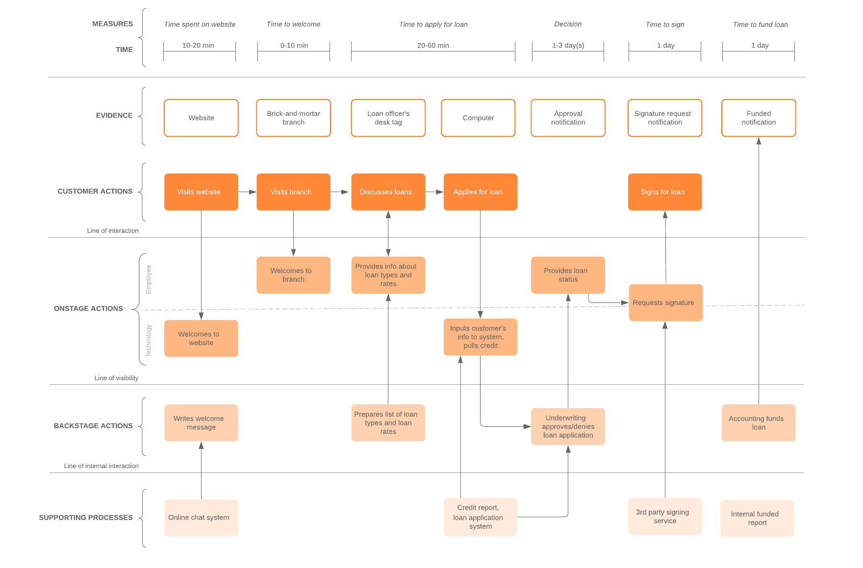
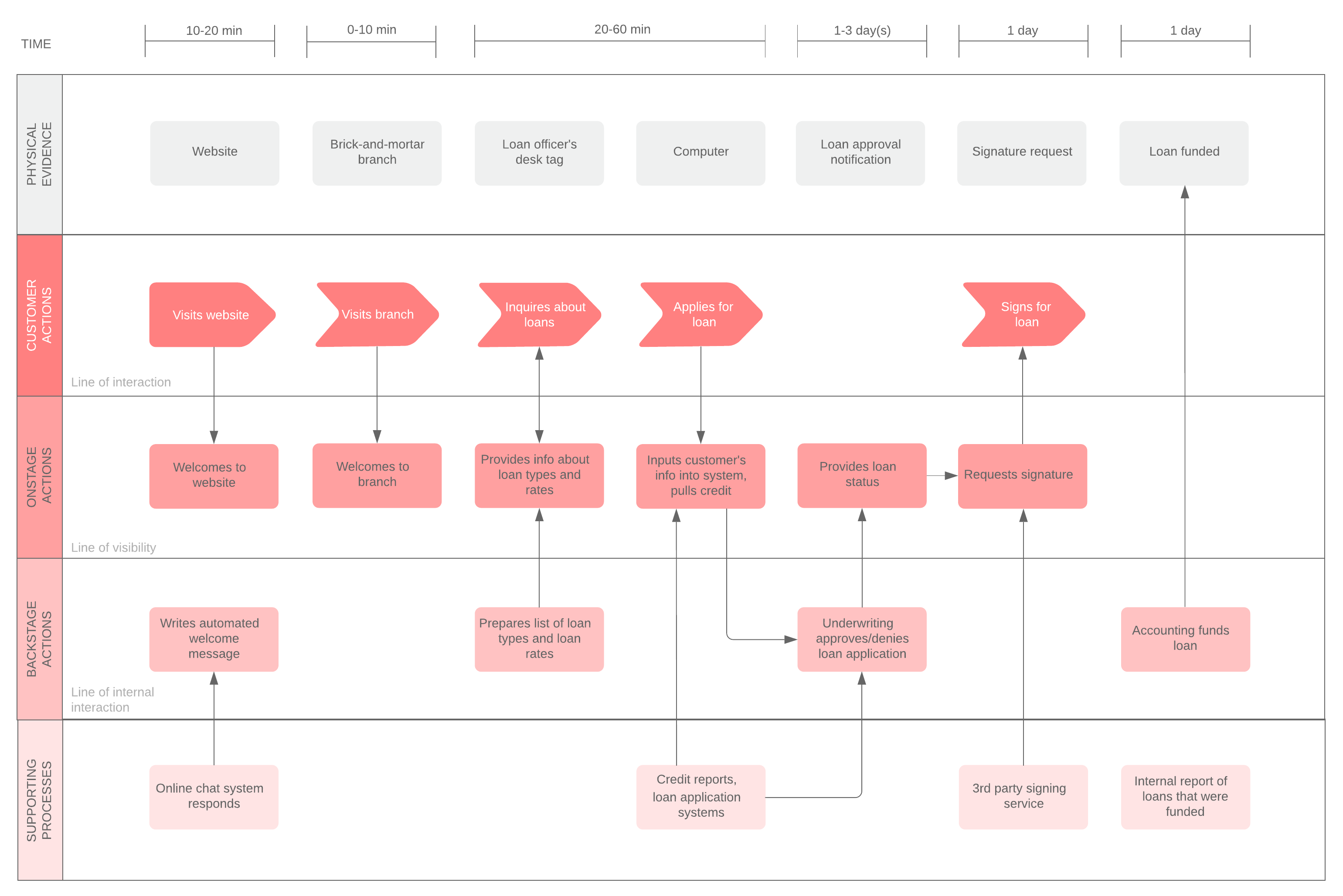
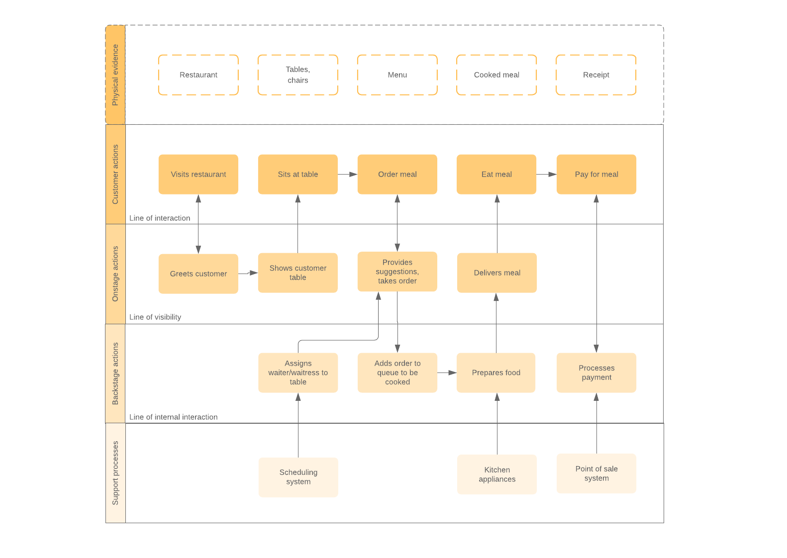
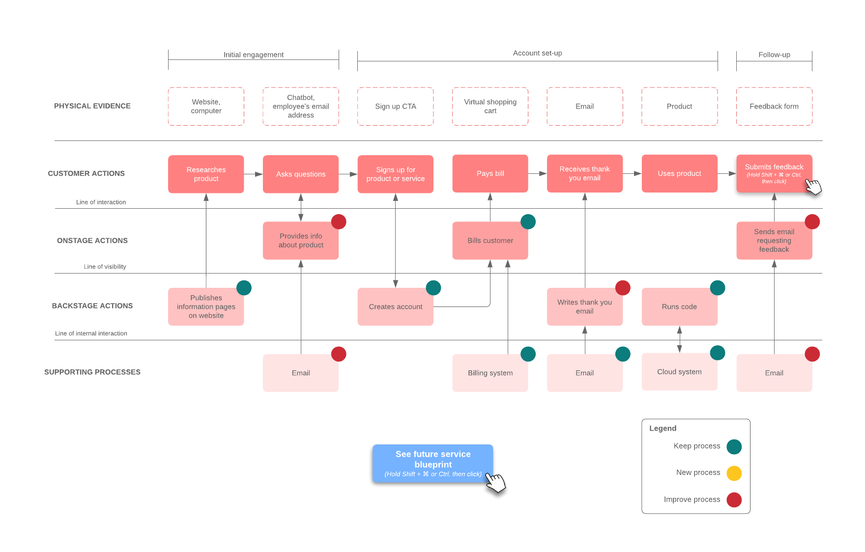
Normalmente, la elaboración del proceso de servicio contiene cinco categorías que ilustran los componentes principales del servicio que se está creando.
Prueba física
Elementos con los que los clientes (e incluso los empleados) entran en contacto. Aunque es lo más importante, normalmente es el elemento que se agrega al final.
Ejemplo: esta categoría incluye lugares, como una tienda física o el sitio web de la empresa, pero también letreros, recibos, correos electrónicos de notificación o confirmación, etc.
Acciones del cliente
Lo que hacen los clientes durante la experiencia de servicio.
Ejemplo: es posible que los clientes visiten el sitio web, hablen con un empleado (en persona o en línea), realicen una compra, coloquen un pedido, acepten un pedido o reciban algo.
Acciones en primera línea o visibles de los empleados
Lo que ven los clientes y con quién interactúan. Para empresas con alta tecnología, agrega o reemplaza esta categoría con la tecnología con la que interactúa el cliente.
Ejemplo: los empleados pueden saludar a un cliente que visita un establecimiento físico, responder preguntas a través de un chat, enviar correos electrónicos, tomar pedidos o proporcionar información de estado.
Acciones entre bastidores o de contacto no evidente de los empleados
Todas las demás acciones, preparativos o responsabilidades que los clientes no ven pero que hacen posible el servicio.
Ejemplo: los empleados pueden escribir contenido para el sitio web, correos electrónicos, etc., proporcionar aprobaciones, finalizar un proceso de evaluación, hacer preparativos, empacar un pedido, etc.
Procesos de soporte
Actividades internas u adicionales que respaldan a los empleados que proporcionan el servicio.
Ejemplo: proveedores externos que entregan suministros, un servicio de transportistas, equipo o software utilizado, sistemas de entrega o pago, etc.
Líneas
Los modelos de servicio también incluyen líneas para separar cada categoría, aclarando así cómo se relacionan entre sí los componentes en un proceso de servicio. Esto permite a los empleados y gerentes comprender mejor su función y, más importante aún, las posibles causas de la insatisfacción de un cliente dentro de una experiencia de servicio.
Categorías opcionales
Si necesitas más detalles, podrías también agregar un cronograma para mostrar cuánto tiempo toma cada paso, algún tipo de métrica de éxito para medir los objetivos o las emociones del cliente a lo largo del proceso.
Fundamentalmente, los modelos de servicio se centran en el cliente. Permiten una visión clara del diseño del servicio que, a su vez, ayuda a las organizaciones a refinar sus procesos para mejorar un servicio, y a ofrecer experiencias agradables y memorables al cliente.
Beneficios de usar modelos de servicios en la nube
Dado que los servicios no son tangibles, puede resultar difícil convencer a los encargados de tomar decisiones y a los ejecutivos de que es necesario hacer cambios. Puede ser incluso más difícil hablar de cambios específicos sin tener primero un panorama completo del proceso. Visualizar cada paso e interacción en el proceso elimina la ambigüedad y destaca las áreas que se pueden mejorar.
Las matrices de procesos de servicios permiten a las organizaciones optimizar los procesos de su servicio. Los siguientes son otros beneficios que podemos mencionar:
- Escalabilidad y flexibilidad: los modelos de servicio admiten tantos o tan pocos detalles como sean necesarios. Pueden mostrar descripciones generales o pasos complicados.
- Equipos multifuncionales y transferibilidad de conocimientos: los empleados y los gerentes antiguos o involucrados en procesos complejos pueden perder de vista fácilmente el panorama completo o la manera en que cada acción afecta a otros departamentos, compañeros de trabajo o incluso al cliente. Los modelos de servicio aclaran las interacciones y reducen los silos.
- Competencia: los modelos de servicio te permiten comparar cómo deseas que sea tu servicio frente a cómo es actualmente, o puedes comparar los servicios de tu empresa con los de tu competencia.
- Análisis de fallas: una vez que puedes ver quién hace (o debería hacer) cada tarea, es más fácil diagnosticar lo que está fallando.
Los modelos de servicio crean una estructura visible para implementar y lograr objetivos operacionales. Asimismo, el hecho de ser multifuncionales favorece la comunicación entre los clientes, los empleados y la gerencia, lo cual facilita que las empresas entiendan a sus clientes y respondan a sus necesidades, al tiempo que evita complicaciones innecesarias y redundancias en los procesos de su servicio.
Cómo crear un modelo de gestión de servicios
Puedes elaborar un proceso de servicio en cualquier etapa del diseño de tu servicio.
1. Plantea una situación con un cliente
Ya sea que vayas a crear un proceso nuevo o el mapa de uno actual, empieza con una situación de servicio al cliente que desees analizar. En este paso, puede ser beneficioso incluir a clientes reales en la conversación a fin de garantizar que tu escenario sea tan fiel a las experiencias reales (o deseadas) de los clientes como sea posible.
2. Traza el mapa de la experiencia del cliente
Sea cual sea la situación que elijas, traza los pasos que dará el cliente en orden cronológico.
3. Parte de las acciones del cliente
Una vez que hayas establecido toda la experiencia de servicio al cliente, agrega las demás categorías, es decir, acciones de primera línea y acciones entre bastidores, procesos de soporte, prueba física, tiempo, etc., a las acciones del cliente. Por ejemplo, qué hacen los empleados durante cada paso que da el cliente o qué procesos de soporte entran en juego.
3. Define carriles de responsabilidades y acciones
Usa las diferentes líneas de separación para mantener cada categoría en su propio carril claramente definido y para representar las maneras en que interactúan los diferentes actores durante el proceso de servicio:
- Línea de interacción: donde el cliente interactúa con el servicio y los empleados.
- Línea de visibilidad: donde el empleado o los procesos organizacionales no son evidentes para el cliente.
- Línea de acción interna: donde los socios o empleados que no tienen contacto con el cliente se incorporan para respaldar el servicio.
4. Define las relaciones multidisciplinarias
Después de definir cada categoría, agrega otro nivel de detalle a tu modelo de servicio usando flechas como indiciadores. Si bien ya dispusiste los pasos en orden cronológico dentro de cada carril, también puedes mostrar las relaciones y dependencias que existen en las diferentes categorías con la ayuda de flechas. Si una figura tiene una sola flecha, el intercambio ocurre en la dirección indicada. Una flecha doble significa que debe existir algún tipo de acuerdo o que las dos figuras dependen una de otra de algún modo.
En conjunto, estos elementos te ayudarán a ver soluciones para el proceso de servicio y para los problemas relacionados con la experiencia del cliente.
Plantillas y ejemplos de modelo de servicio al cliente
Ya sea que estés listo y solo necesites algunas figuras para crear tu propio modelo de servicio o que desees ver algunos ejemplos más, tenemos diversas opciones para ti. Mira las plantillas a continuación y descubre la manera en que los modelos de servicio pueden usarse en diferentes industrias y adaptarse a distintos niveles de detalle.
Cómo usar Lucidchart para crear tu modelo de servicio en la nube
Lucidchart es una solución para crear diagramas que ayuda a los gerentes, las partes interesadas y los empleados a visualizar sus procesos de servicio y crear el impacto adecuado con sus clientes. Explora la biblioteca de plantillas de Lucidchart para inspirarte y ver lo que es posible con nuestros ejemplos de procesos de servicio.
Piensa en nuestras plantillas ya preparadas como una base sencilla para elaborar procesos de servicio, donde la distribución estándar, incluidas las líneas de separación y las distintas categorías ya están listas para que empieces a trabajar en ellas. Solo debes llenar los espacios en blanco y agregar flechas de conexión.
Para personalizar o crear tu propio modelo, usa nuestras bibliotecas de figuras para arrastrar y soltar figuras en el lienzo y reorganízalas con solo hacer clic en un botón. Agrega color o imágenes, importa datos a tu diagrama de modelo de servicio y agrega formato condicional para mostrar actualizaciones de estado, marcar cierta información o dar seguimiento a las métricas.
Dado que tus documentos se encuentran en la nube, Lucidchart te facilita compartirlos y colaborar con partes interesadas relevantes en tu modelo de servicio. Optimiza tu proceso de servicio y simplifica el diseño de tu servicio con Lucidchart.
Regístrate gratis
Empieza a crear tu model de servicio con Lucidchart hoy
Try for freeAcerca de Lucidchart
Lucidchart, una aplicación de diagramación inteligente basada en la nube, es un componente central de la Suite de Colaboración Visual de Lucid Software. Esta solución intuitiva basada en la nube les permite a los equipos colaborar en tiempo real para crear diagramas de flujo, prototipos, diagramas UML, mapas de recorrido del cliente y más. Lucidchart impulsa a los equipos a desarrollar el futuro más rápido. Lucid se enorgullece de brindar sus servicios a las empresas más grandes de todo el mundo, incluidos clientes como Google, GE, NBC Universal y el 99 % de la lista Fortune 500. Lucid está asociada con líderes de la industria como Google, Atlassian y Microsoft. Desde su fundación, la empresa ha recibido numerosos premios por sus productos, prácticas comerciales y cultura corporativa. Para obtener más información, visita lucidchart.com/es.
Artículos relacionados
Plantillas y ejemplos de mapas de procesos
En vez de mencionar los pasos de tu flujo de trabajo, muéstralos con un mapa de procesos. Puedes empezar rápidamente con nuestras plantillas de mapa de procesos.
Conceptos básicos para analizar tu proceso de negocio actual
Obtén más información sobre cómo documentar el estado actual de tu proceso de negocio. Estudiar el estado actual de los procesos ayuda a las organizaciones a documentar, monitorear y optimizar los procesos de negocio para lograr más rendimiento, mayor eficiencia y mejores resultados.
Empieza a crear diagramas con Lucidchart hoy mismo, ¡pruébalo gratis!
Al registrarte, aceptas nuestros Términos de servicio y confirmas que has leído y entendido nuestra Política de privacidad.





