
O que é um roadmap de TI, sua importância e o que ele precisa conter
Tempo de leitura: cerca de 9 minutos
Tópicos:
À medida que uma empresa amadurece, também aumentam e evoluem os requisitos para que seu produto ou serviço se mantenha competitivo. Por isso, seu sucesso comercial e sua sustentabilidade dependem da adaptação de elementos como equipe, gerenciamento de fluxos de trabalho e investimento de capital em tecnologias emergentes, entre outros, para acompanhar as mudanças no setor de atuação e nas necessidades de clientes e consumidores.
As empresas que têm os melhores resultados diante dessas mudanças são as que preveem a evolução de seu setor e se planejam para o que virá. Embora esse planejamento possa ser desafiador, com os dados corretos, pesquisa e, acima de tudo, um roadmap tecnológico claro, a empresa consegue não apenas sobreviver às crises, mas prosperar em meio a elas.
A área de negócios que talvez exija o grau mais elevado de atualização e precisão das projeções é a do uso e da aplicação das tecnologias disponíveis. A melhoria dos processos de trabalho, o fornecimento de dados mais precisos e úteis e o aprimoramento geral dos recursos fazem do avanço tecnológico o candidato mais viável para a inovação de seus negócios.
Este artigo aborda os roadmaps tecnológicos e explica o que eles são e como podem ser úteis no planejamento de um futuro sustentável para sua empresa ou organização.
O que é roadmap tecnológico?
Um roadmap tecnológico é uma apresentação, um documento ou um diagrama que ilustra o plano de adoção de tecnologias em uma determinada organização. Esses roadmaps são criados para ajudar os líderes empresariais a planejar e traçar estratégias para determinar quais tecnologias serão integradas, em que momento e por quê. Dessa maneira, é possível evitar erros onerosos e até mesmo fazer um planejamento para tecnologias que se tornem obsoletas.
Um roadmap tecnológico eficaz também precisa definir uma estratégia para alcançar metas de transformação digital de curto e longo prazo, se aplicável.
Existem vários métodos e modelos para elaborar roadmaps tecnológicos. No entanto, esse tipo de recurso visual costuma se enquadrar em duas categorias: roadmaps de sistemas de TI e roadmaps tecnológicos.
Roadmap de sistemas de TI
Um roadmap de sistemas de TI é um diagrama ou modelo projetado para definir os parâmetros que permitem o funcionamento essencial em toda a empresa ou organização. Para ser eficaz, ele deve apresentar os recursos atuais de TI, as necessidades projetadas e quaisquer melhorias que a empresa planeja executar em relação à estratégia de negócios.
Em geral, os roteiros de TI têm como objetivo comunicar os planos para os principais sistemas que mantêm a empresa funcionando. Esses sistemas incluem, entre outros, sistemas de gerenciamento do relacionamento com o cliente (CRM), sistemas de planejamento de recursos empresariais (ERP), sistemas de análise de dados, sistemas de gerenciamento de identidade e sistemas de segurança cibernética.
Roadmap de tecnologia
Um roadmap tecnológico ilustra a tecnologia atualmente disponível e enfatiza as melhorias programadas. Ele também precisa considerar quais tecnologias se tornarão obsoletas ou chegarão ao fim de sua vida útil. Por exemplo, um roadmap de tecnologia mostrará quando o sistema anterior será desativado e quando o novo será implementado.
À medida que as organizações estabelecem a estratégia e a implementação para executar sua visão, o roadmap tecnológico as ajudará a determinar em quais tecnologias investir e como implementá-las. Além disso, esses roadmaps devem permitir que as melhorias de infraestrutura tecnológica atendam às metas de longo e curto prazo da empresa ou organização em questão.
Por que você precisa de um roadmap de tecnologia?
A função geral de um roadmap tecnológico é alinhar as partes interessadas, como TI, engenharia de software, executivos de operações e até equipes de vendas, criando um curso de ação para integrar novas soluções de tecnologia ou manter as existentes.
Esse método ajuda as equipes na visualização, preparação e execução dos resultados desejados para a organização. A criação de um roadmap tecnológico completo possibilita que você:
- Tenha uma visão clara das habilidades de infraestrutura de TI da empresa e de como elas se alinham aos resultados dos negócios
- Resolva os problemas atuais de TI
- Remova tecnologias e aplicativos desnecessários para reduzir custos
- Aumente a produtividade com a implementação de tecnologias que atendam às suas necessidades imediatas
- Tenha melhorias em TI e segurança cibernética
- Conheça os pontos fracos de sua infraestrutura de TI para evitar ou reduzir as falhas dos sistemas
- Resolva conflitos relacionados às prioridades da empresa
- Prepare-se para a transformação digital

Desenvolva uma estratégia de transformação digital para preparar melhor sua empresa para o futuro.
Veja comoPrincipais componentes de um roadmap tecnológico
Os oito elementos-chave de um roadmap tecnológico são discutidos a seguir.
Metas
O roadmap tecnológico ou de TI deve incluir metas de longo e curto prazo que a empresa ou organização deseja alcançar com a implementação da tecnologia. Essas metas se concentram nas operações de negócios possibilitadas pelos sistemas tecnológicos, além do que será necessário para manter os sistemas à medida que a empresa evolui.
Novos recursos do sistema
São os novos recursos proporcionados pela implementação do aprimoramento da tecnologia. Por exemplo, a inclusão de um chatbot a uma plataforma de atendimento ao cliente como um site ou aplicativo móvel vai oferecer escalabilidade e aprimorar as estratégias de marketing tradicional e de atração. Os novos recursos de sistemas abrangem desde sistemas de CRM a sistemas de segurança cibernética, entre outros.
Planos de lançamento
Os planos de lançamento destacam os requisitos para aprimorar os sistemas a fim de que sejam compatíveis com os novos recursos proporcionados pela nova tecnologia. Em geral, eles são previsíveis e podem ser programados com meses de antecedência. Os planos de lançamento devem ser compartilhados em toda a empresa ou organização.
Marcos
Os marcos são os principais benchmarks alcançados no processo de integração de tecnologia. Quando as partes interessadas acompanham os marcos, elas conseguem avaliar e entender o progresso em relação às metas de longo prazo, além de avaliar se a nova tecnologia atinge essas metas. Os marcos costumam estar vinculados a datas e funcionam como pontos de verificação do desempenho para assegurar que a empresa ou organização se mantenha no caminho que a levará aos resultados projetados.
Recursos
Os recursos exibem o tempo, o capital, a energia e o pessoal necessários para integrar novas tecnologias e manter os sistemas tecnológicos existentes. Por exemplo, as equipes de TI precisam planejar como implantar um novo sistema operacional simultaneamente com a atualização dos sistemas existentes, se necessário. Essa funcionalidade cruzada cria uma dependência entre grupos e equipes, e a existência de um roadmap claro auxilia a mantê-la.
Treinamento
Sempre que um novo sistema de tecnologia é implantado, é necessário que haja um período de treinamento para que a equipe adote o novo sistema de maneira eficiente. Na verdade, o roadmap tecnológico ou de TI sempre deve levar em consideração o tempo de treinamento, já que as orientações nele contidas são necessárias para que as equipes internas adotem e apoiem um novo sistema. O treinamento pode ser aplicado tanto a novos sistemas que estão sendo integrados quanto a atualizações nos sistemas atuais.
Fatores de risco
Os fatores de risco descrevem as possíveis ameaças internas ou externas capazes de impedir a implementação bem-sucedida das novas tecnologias. Esses fatores podem incluir limitações da própria tecnologia, dificuldade para adotá-la (por exemplo, uma interface de usuário abaixo do padrão) ou perturbações de mercado que afetam as necessidades e os objetivos da empresa ou organização.
Relatório do andamento
Os relatórios de status servem para que todas as partes interessadas relevantes permaneçam informadas sobre o progresso da adoção da nova tecnologia. É importante lembrar que o atraso na implementação de um sistema pode gerar um efeito dominó de atrasos em todas as unidades de negócios que dependem desse sistema.
Por exemplo, o trabalho das equipes de entrega em uma empresa de logística pode desacelerar ou até ser interrompido por um processo atrasado durante a integração de um novo software de logística. A comunicação próxima entre os integrantes das equipes é fundamental nos roadmaps tecnológicos, e os relatórios de status resolvem esse problema.
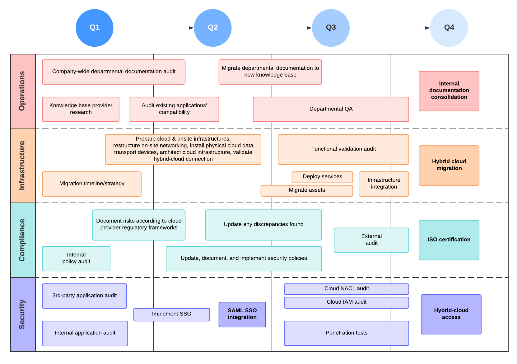
Exemplo de roadmap de TI/tecnológico
Agora que você já sabe o que incluir no roadmap tecnológico ou de TI, precisa saber qual é a aparência dele. Organizado como um gráfico de Gantt ou um roadmap de produto, o roadmap tecnológico precisa mostrar os projetos divididos em várias tarefas ao longo do trimestre ou além.
Dê uma olhada no exemplo abaixo. Clique para abrir o roadmap e personalizá-lo como um modelo.

Dicas para criar um roadmap tecnológico
Para ser útil, o roadmap tecnológico precisa ter as características essenciais abaixo. Ele deve ser
Limpo
Embora o roadmap tecnológico ou de TI deva ser completo e incluir os principais componentes discutidos acima, ele também precisa ser fácil de entender. Reduza a quantidade de texto na visualização inicial e use uma codificação por cores nas tarefas para tornar o roadmap compreensível à primeira vista. Além disso, inclua explicações claras para transmitir melhor sua estratégia.
Realista
O roadmap tecnológico ou de TI não será útil para ninguém caso se baseie em prazos não razoáveis ou deixe de fora tarefas importantes dos processos. Quando incluir os projetos no roadmap, seja realista sobre a quantidade de trabalho envolvido, o tempo necessário para eles e o valor monetário que você pode assumir.
Fácil de compartilhar
À medida que o roadmap tecnológico for sendo elaborado e finalizado, será preciso acrescentar várias partes interessadas, incluindo equipe de TI, gerentes de produto, gerentes de projeto, equipes de operações e engenharia, pessoal jurídico e assim por diante. Portanto, é importante usar uma ferramenta que permita uma colaboração fácil com todas essas partes. Um roadmap que possa ser compartilhado também ajudará você a comunicar a visão estabelecida a qualquer pessoa envolvida com a execução, reduzindo as chances de futuros problemas de implementação.
Progressivo
Os roadmaps tecnológicos devem estar alinhados com a estratégia e os objetivos da empresa e ajudar o departamento de TI a planejar o futuro. Como consequência, precisarão de alterações contínuas para corresponder a novas iniciativas e desafios.
Revise seu roadmap com frequência e faça as atualizações necessárias para refletir alterações em projetos ou cronogramas. Melhor ainda, considere usar uma plataforma na nuvem que atualize imediatamente as alterações para que o roadmap tecnológico seja um documento dinâmico.
Os roadmaps tecnológicos são uma ferramenta valiosa para as empresas que dependem de sistemas tecnológicos em suas operações diárias. Em última análise, seu objetivo é criar um curso de ação claro para alinhar as principais partes interessadas. Portanto, inicie agora mesmo seu próprio roadmap tecnológico ou de TI e prepare-se melhor para o futuro.

Confira dicas e truques para criar um roadmap tecnológico ou de produto no Lucidchart.
Saiba maisSobre: Lucidchart
O Lucidchart, um aplicativo de diagramação inteligente que roda na nuvem, é um componente central da Suíte de colaboração visual da Lucid Software. Essa solução intuitiva de nuvem oferece às equipes a possibilidade de colaborar em tempo real para criar fluxogramas, mockups, diagramas UML, mapas de jornada do cliente e muito mais. O Lucidchart impulsiona as equipes para uma construção mais ágil do futuro. A Lucid tem orgulho de atender às principais empresas de todo o mundo, incluindo clientes como Google, GE e NBC Universal, e 99% das empresas da Fortune 500. A Lucid faz parceria com líderes do setor, como Google, Atlassian e Microsoft. Desde a inauguração, a Lucid recebeu vários prêmios por seus produtos e negócios e pela cultura no local de trabalho. Veja mais informações em lucidchart.com/pt.
Comece a diagramar com o Lucidchart hoje mesmo — gratuitamente!
Ao se registrar, você concorda com nossos Termos de Serviço e reconhece que leu e entendeu nossa Política de Privacidade.