
Strumento per la creazione di mappe concettuali
Le mappe concettuali consentono di legare le relazioni tra le idee. Usa Lucidchart per creare mappe concettuali online da modelli o da zero: abbiamo tutto ciò di cui hai bisogno per iniziare.
Registrandoti, accetti i nostri Termini di servizio e confermi di aver letto e compreso la nostra Informativa sulla privacy.

Mappa i nuovi concetti con facilità
Mettiti subito al lavoro con l'intuitivo software di mappe concettuali di Lucidchart.

Organizza i concetti con forme facili da usare
Con le nostre forme drag-and-drop, puoi organizzare facilmente i concetti e le loro relazioni. Aggiungi le tue idee alla tua mappa concettuale e condividila con chiunque in tempo reale.

Importa ed esporta le idee
Importa mappe concettuali esistenti o idee da Visio, Gliffy, OmniGraffle, Draw.io o da un semplice file TXT per creare una mappa concettuale rapida. Per esportare la mappa concettuale, scaricarla in formato PDF, JPEG o PNG o esportarla direttamente su Google Drive.

Condividi e presenta le mappe concettuali online
Per condividere la tua mappa concettuale con i membri del tuo team, i tuoi compagni di classe o gli studenti, basta inviare loro l'URL. Puoi anche presentarlo direttamente dal nostro creatore di mappe concettuali utilizzando la modalità Presentazione, oppure integrare la tua mappa concettuale con Google Slides o Slack.

Collabora in tempo reale da qualsiasi luogo
Il nostro generatore di mappe concettuali è basato sul cloud, quindi puoi collaborare alla tua mappa concettuale con chiunque, ovunque si trovi e qualunque dispositivo, browser o sistema operativo utilizzi.

Personalizza i modelli di mappa concettuale
Lucidchart dispone di oltre 1.000 modelli di diagrammi personalizzati disponibili per l'uso. Puoi iniziare con una pagina vuota o trarre ispirazione da ciò che hanno fatto gli altri.

Connettiti agli strumenti che già utilizzi
Lucidchart si integra con Google Workspace per importare la mappa concettuale in Documenti o Presentazioni Google. Puoi anche utilizzare Google Drive per archiviare i tuoi file Lucidchart: tutte le modifiche apportate su Lucidchart verranno automaticamente aggiornate su Google Drive.

Scopri perché gli utenti amano Lucidchart
Lucidchart vanta migliaia di recensioni a cinque stelle su TrustRadius, Capterra e G2. Prova il nostro software di mappe concettuali per capire perché.
Impara a utilizzare Lucidchart in 3 minuti

master the basics of Lucidchart in 5 minutes
- Crea la tua prima mappa concettuale, sia che tu la importi, la inizi da un modello o con un'area disegno vuota.
- Aggiungi forme e linee di collegamento alla tua mappa concettuale e testo per descrivere ciò che stai pensando.
- Modifica lo stile e la formattazione per rendere visivamente accattivante la tua mappa concettuale.
- Usa Trova funzionalità per individuare qualsiasi funzionalità o strumento all'interno del tuo diagramma.
- Condividi la tua mappa concettuale con il tuoi team per iniziare a collaborare.
Modelli di mappe concettuali
Inizia subito a lavorare su una mappa concettuale con uno dei nostri modelli.

Modello di mappa concettuale di fotosintesi
Vai al modello Modello di mappa concettuale di fotosintesi

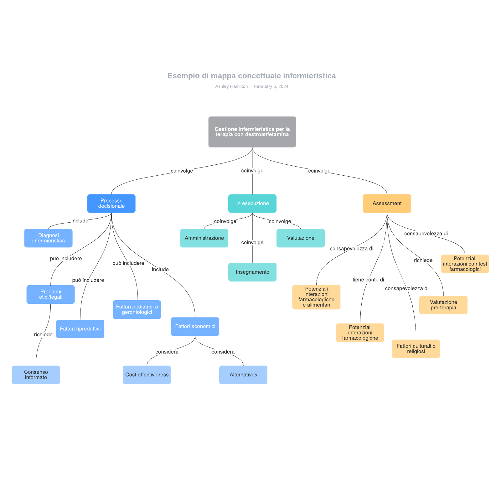
Modello di mappa concettuale infermieristica
Vai al modello Modello di mappa concettuale infermieristica
Integrazioni Lucidchart
Collega Lucidchart a tutte le tue app leader del settore preferite.

Scopri perché i team utilizzano Lucidchart
Crea diagrammi, visualizza dati e collabora in un'unica piattaforma.

Collaborazione
Usa il nostro strumento di creazione di mappe concettuali su qualsiasi dispositivo con estrema facilità. Lucidchart aiuta i team a collaborare in tempo reale da qualsiasi parte del mondo. Migliora la produttività mentre lavori con il tuo team per raggiungere i tuoi obiettivi.

Chiarezza
Lucidchart porta chiarezza nella complessità. La creazione di diagrammi intelligenti consente di visualizzare rapidamente progetti e processi dall'inizio alla fine.

Allineamento
Promuovi l'allineamento con il tuo team collaborando nello stesso spazio. Mappa rapidamente processi e idee insieme in tempo reale in modo da non perdere mai un colpo.

Insieme, meglio
La Suite di Collaborazione Visiva Lucid trasforma il modo di lavorare dall'ideazione al completamento del progetto. Fai brainstorming e pianifica in Lucidspark, quindi mappa in Lucidchart. Crea un blueprint della tua organizzazione che si aggiorna costantemente.
Cos'è una mappa concettuale?
Una mappa concettuale ti aiuta a visualizzare la relazione tra concetti, idee, eventi o note. Questi diagrammi sono comunemente usati per pianificare il curriculum, creare guide allo studio o delineare progetti di scrittura. Per usare una mappa concettuale, metti le tue idee all'interno dei cerchi (chiamati anche nodi). A differenza di una mappa mentale, che inizia dal centro e prosegue verso l'esterno, una mappa concettuale generalmente funziona dall'alto verso il basso in ordine gerarchico. Collega i tuoi cerchi con linee o frecce (dette archi) ed etichetta le linee per mostrare la relazione fra le varie idee.
Come creare una mappa concettuale
Inizia con un argomento
Inizia con l'argomento principale che vuoi esplorare. Trascina una forma nell'area di disegno per contenerla. La gerarchia della tua mappa concettuale partirà da qui.
Identifica i concetti chiave
Crea un elenco di tutte le idee chiave relative al tuo argomento principale. Questo elenco è chiamato "parcheggio". Ordina le idee dalla più generale alla più specifica.
Collega argomenti e argomenti secondari
Sposta i concetti chiave dal parcheggio al diagramma tracciando linee di collegamento man mano che procedi. Etichetta le linee con del testo per mostrare il modo in cui le idee sono correlate.
Personalizza e formatta
Personalizza e organizza il diagramma aggiungendo colori e immagini. Man mano che acquisisci maggiori informazioni sull'argomento principale, aggiorna il diagramma.
Presenta e condividi il tuo lavoro
Usa le facili opzioni di condivisione di Lucidchart per presentare la tua mappa concettuale. Puoi condividere il diagramma direttamente su Lucidchart, stamparlo o scaricarlo come PNG, JPEG o PDF.
