
Конструктор концептуальных карт
Концептуальные карты позволяют наглядно показать отношения между идеями. В Lucidchart вы можете легко создать концептуальную карту онлайн из шаблона или с чистого листа — у нас для этого есть всё необходимое.
Регистрируя учетную запись, вы тем самым принимаете Условия предоставления услуг и подтверждаете, что вы ознакомлены с Политикой конфиденциальности.

Карта новых идей в два счета
В интуитивном интерфейсе Lucidchart можно взяться за дело, не теряя ни минуты.

Удобные фигуры для организации идей
Наши перетаскиваемые фигуры помогут вам запросто упорядочить все концепции и отношения между ними. Добавляйте идеи на карту и приглашайте коллег для совместной работы в реальном времени.

Импорт и экспорт идей
Чтобы сэкономить себе время, импортируйте прежние заготовки концептуальных карт и идей из Visio, Gliffy, OmniGraffle Draw.io или из обычного текстового файла (TXT). Готовую концептуальную карту из Lucid затем можно скачать в формате PDF, JPEG или PNG или экспортировать прямо в Google Drive.

Отправка и презентация онлайн
Чтобы поделиться концептуальной картой с коллегами, одногруппниками или студентами, достаточно отправить им ссылку. Результат работы также можно представить прямо в нашем конструкторе в режиме презентации либо интегрировать в Google Slides или Slack.

Совместная работа в реальном времени из любой точки мира
Наша платформа работает в облаке, позволяя вам создавать концептуальные карты с кем угодно, невзирая на разницу в географии, устройствах, браузерах и операционных системах.

Гибкие шаблоны
Lucidchart предлагает более 1000 уникальных шаблонов для разных видов схем. Безусловно, вы всегда можете начать работу с чистого листа, но зачастую куда проще оттолкнуться от чьей-то готовой схемы.

Привязка к давно знакомым платформам
Lucidchart предлагает интеграцию с Google Workspace, поэтому вам не придется импортировать свою концептуальную карту в Google Docs или Slides. Кроме того, наши файлы можно хранить в Google Drive, где автоматически отобразятся все изменения, внесенные через Lucidchart.

Почему пользователи так любят Lucidchart
У Lucidchart тысячи оценок в пять звезд на TrustRadius, Capterra и G2. Попробуйте создать концептуальную карту в нашем приложении, и вы поймете, почему!
Азы работы в Lucidchart за 3 минуты

master the basics of Lucidchart in 5 minutes
- Создайте свою первую концептуальную карту с чистого листа, из шаблона или из импортированного файла.
- Добавьте фигуры и соединительные линии, а также текстовое описание своих идей.
- Настройте стиль и форматирование, чтобы ваша карта выглядела на все сто.
- Используйте поиск функций (Feature Find), чтобы найти любую функцию или инструмент в пределах диаграммы.
- Поделитесь картой с коллегами и запустите совместную работу.
Шаблоны концептуальных карт
Создайте концептуальную карту из шаблона, чтобы сразу взяться за работу.

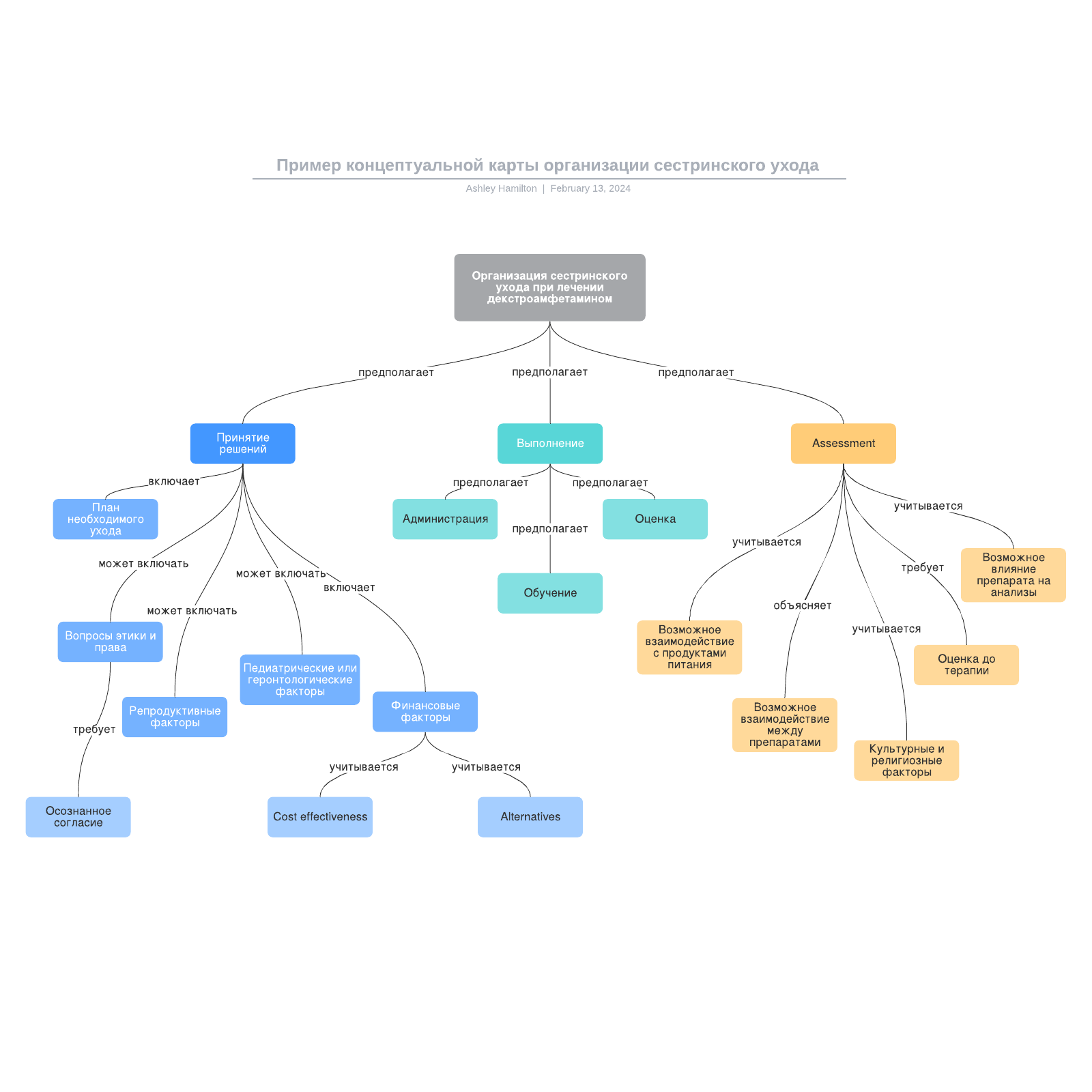
Шаблон концептуальной карты организации сестринского ухода
К шаблону Шаблон концептуальной карты организации сестринского ухода
Интеграция в Lucidchart
Привяжите Lucidchart к любимым рабочим приложениям!

Почему многие коллективы выбирают Lucidchart
Схемы, визуализация данных и совместная работа — на одной платформе.

Совместная работа
Наш конструктор концептуальных карт совместим с любым устройством. Работайте вместе всей командой в режиме реального времени из любой точки мира. Двигайтесь к общим целям еще увереннее вместе с Lucidchart!

Ясность
Lucidchart поможет разложить по полочкам даже самые запутанные вопросы. Интеллектуальное создание схем позволяет быстро визуализировать проекты и процессы от начала до самого конца.

Единое видение
Работайте в полной гармонии с командой в одном общем хабе. Быстро планируйте процессы и идеи в режиме реального времени, чтобы не упустить ни одной детали.

Вместе лучше
Пакет приложений Lucid изменит стиль вашей работы от рождения идеи до завершения проекта. Мозговой штурм и план в Lucidspark, а затем — схема в Lucidchart. И «живой» стандарт ведения дел в компании готов!
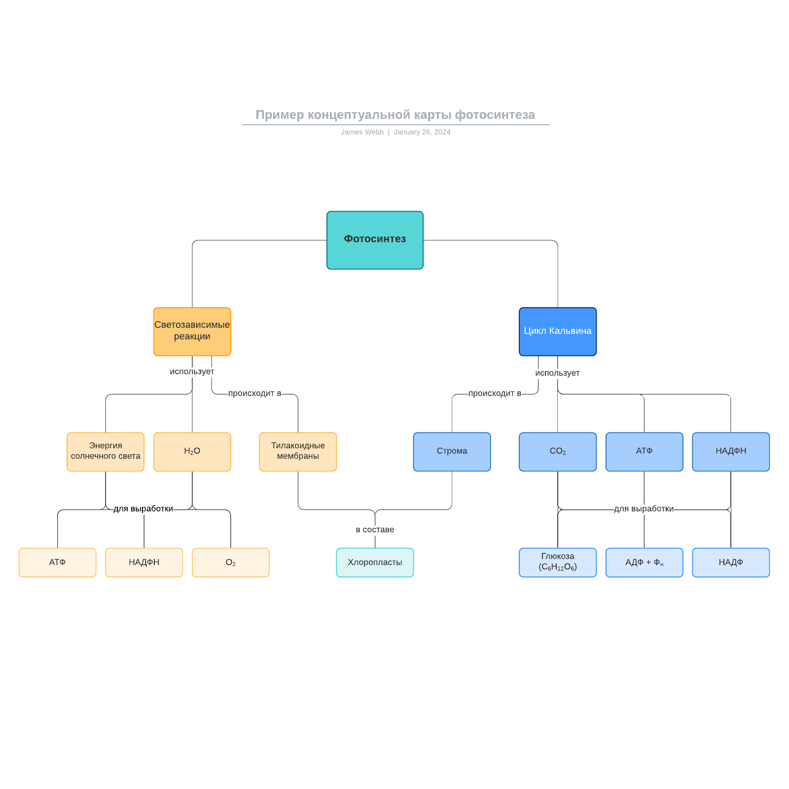
Что такое концептуальная карта?
Концептуальная карта позволяет наглядно показать взаимосвязи между понятиями, идеями, событиями или заметками. Такие карты часто используются при подготовке учебных планов, пособий или конспектов сочинений. Чтобы составить концептуальную карту, необходимо поместить идеи в круги (которые еще называют «узлами»). В отличие от ментальной карты, которая «растет» из центра, концептуальная карта обычно выстраивается сверху вниз по принципу иерархии. Чтобы показать, как идеи связаны между собой, круги соединяются линиями или стрелками (которые еще называются «связями») и сопровождаются текстовыми метками.
Как создать концептуальную карту
Первым делом — выбор темы
Начните с центральной темы, которую вы хотите рассмотреть. Перетащите на холст фигуру для этой темы. Отсюда и пойдет иерархия вашей концептуальной карты.
Выявление ключевых концепций
Составьте список всех ключевых идей, имеющих отношение к вашей центральной теме. Этот список называется «парковкой идей». Рассортируйте их по принципу «от общего — к конкретному».
Соединение тем и подтем
Перетаскивайте идеи из парковки на карту, по ходу дела соединяя их линиями. Не забывайте дополнять линии текстом с кратким объяснением связи.
Настройка и форматирование
Используйте цвета и картинки, чтобы упорядочить карту и придать ей индивидуальности. Не бойтесь вносить изменения по мере знакомства с темой.
Презентация и отправка результата коллегам
Если ваша карта готова предстать перед публикой, Lucidchart предлагает несколько удобных вариантов. Картой можно поделиться непосредственно в пределах Lucidchart, ее также можно распечатать или скачать в виде файла в формате PNG, JPEG или PDF.

