
So stellen Sie fest, ob Ihre Prozesse funktionieren
Lesedauer: etwa 7 Min.
Themen:
Im Hinblick auf Prozesse gibt es oft Raum für Verbesserungen und Effizienzsteigerungen.
Bedenken Sie Folgendes: In der McKinsey-Studie „Der Zustand von Unternehmen 2023“ gaben 28 % der Befragten an, dass „unklare Prozesse“ die Ursache für mangelnde Einfachheit in ihrem Unternehmen sind. 32 % sahen „überflüssige Aktivitäten“ als Ursache an – was unseres Erachtens ebenfalls mit ineffizienten Prozessen zu tun hat.
In diesem Artikel gehen wir darauf ein, worauf Sie achten müssen, um festzustellen, wie gut Ihre eigenen Prozesse funktionieren, und bieten Schritte an, die Ihnen bei der Gestaltung effektiver Prozesse helfen.
Was ist Prozessverbesserung?
Legen wir zunächst fest, was Prozessverbesserung ist. Prozessverbesserung ist die Methode oder Praxis zur Definition, Überprüfung, Analyse und Verbesserung neuer und bestehender Prozesse. Der Zweck der Prozessverbesserung besteht darin, Möglichkeiten zur Verbesserung von Effizienz, Effektivität und Wertschöpfung zu identifizieren.
Werden Strategien zur Prozessverbesserung gut umgesetzt, können Hindernisse beseitigt, Fehler reduziert, die Compliance gewährleistet, die Mitarbeiter- und Kundenzufriedenheit gesteigert und Gewinne maximiert werden.
Arten von Prozessverbesserungsmethoden
Es gibt eine Reihe von Methoden und Ansätzen zur Prozessverbesserung, die Sie einsetzen können, darunter:
- DMAIC
- Six Sigma
- LEAN-Fertigung
Ihre Branche, die Art der zu bewertenden Prozesse und Ihre Ziele haben Einfluss darauf, welche Methode für Ihren Anwendungsfall am besten geeignet ist. Die folgenden Schritte skizzieren den grundlegenden Prozess zur Prozessverbesserung. Diese Schritte können jederzeit an einen formelleren Rahmen angepasst werden, wenn Sie gemeinsam mit Ihrem Team herausgefunden haben, was am besten funktioniert.
Der Prozess der Prozessverbesserung
Mithilfe der folgenden Schritte können Sie bestimmen, ob Ihre Prozesse funktionieren, und dann effektivere Prozesse entwickeln.
Schritt 1: Aktuellen Prozess zuordnen
Wählen Sie zunächst einen Prozess aus, den Sie analysieren möchten. Das muss kein komplexer Prozess sein. Es könnte sich dabei auch nur um einen Schritt eines viel größeren Prozesses handeln. Wenn Sie mit einem kleineren Prozess beginnen, können Sie üben und auf die Verbesserung größerer oder mehrstufiger Prozesse hinarbeiten.
Wählen Sie etwas aus, das in Ihrem aktuellen Workflow nicht ideal ist, z. B. eine Aufgabe, die Ihrer Meinung nach schneller erledigt werden könnte, oder einen Bereich, in dem häufig Fehler auftreten.
Nachdem Sie einen Prozess zur Analyse ausgewählt haben, müssen Sie verstehen, wie der Prozess funktioniert. Eine gute Möglichkeit hierfür ist die Erstellung eines Prozessmodells. Ein Prozessmodell ist eine visuelle Darstellung dessen, was im Prozess abläuft. Die Karte gibt einen detaillierten Überblick über den Prozess und hilft allen, den Ablauf zu verstehen, einschließlich der Frage, wer was macht bzw. wie und wann es erledigt wird.
Sie können für das Prozessmodell eine Lucidchart-Vorlage verwenden, um ein BPMN-Diagramm, ein Flussdiagramm, ein Wertstrommodell oder ein anderes Diagramm zu zeichnen, das Ihnen zu einem besseren Verständnis des zu analysierenden Prozesses verhilft. Auf diese Dokumente können Sie jederzeit von überall aus zugreifen und in Echtzeit zusammenarbeiten, egal wo sich die Mitglieder Ihres Teams befinden.
Die Möglichkeit der Prozessvisualisierung verschafft Ihnen Klarheit und ermöglicht es allen Beteiligten, den Prozess objektiv aus vielen verschiedenen Perspektiven zu betrachten. Dies hilft allen, den Arbeitsablauf zu durchdenken, sodass Sie sehen können, was wichtig ist und bleiben muss, was funktioniert und was korrigiert werden muss.
Schritt 2: Feedback von den Beteiligten einholen
Das Einholen von Feedback ist eine gute Möglichkeit, um festzustellen, wie gut Ihre Prozesse funktionieren. Und es ist eine gute Gelegenheit für die Teammitglieder festzustellen, wie gut sie die ihnen zugewiesenen Aufgaben innerhalb des Prozesses erfüllen.
Das Feedback der Mitarbeiter, die tagtäglich mit dem Prozess arbeiten, ist dabei besonders wichtig, da sie den Prozess am besten verstehen. Wenn sie sich nicht einbezogen fühlen, kann dies zu Widerständen und Frustration bei der Umsetzung von Änderungen führen. Wenn Sie andererseits zeigen, dass Sie ihre Beiträge wertschätzen, wird die Reaktion wahrscheinlich positiver ausfallen.
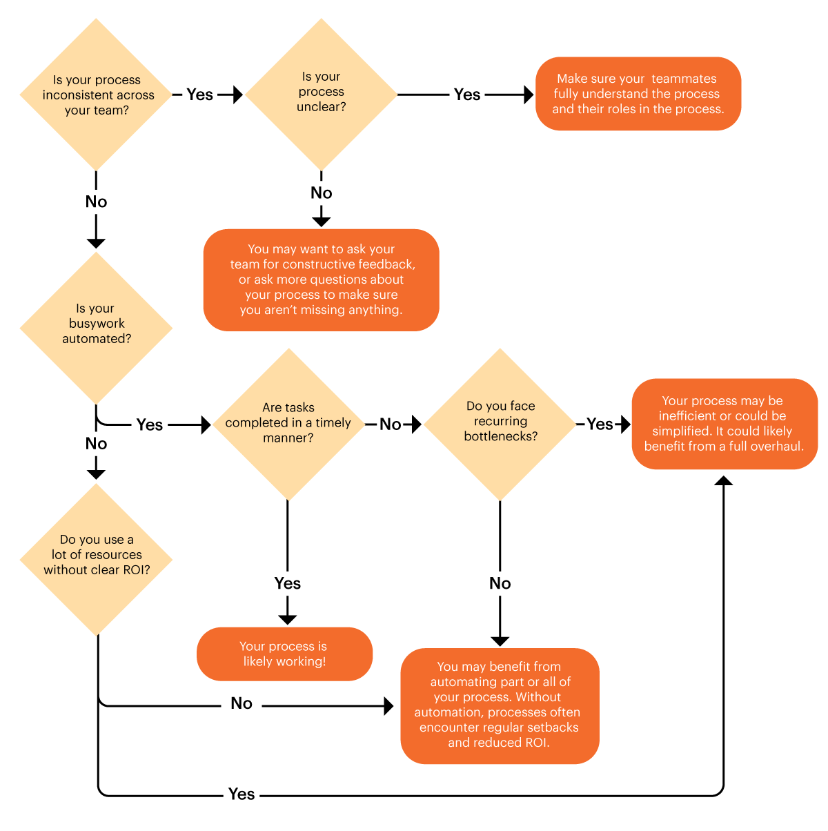
Um ihr Feedback zu erhalten, stellen Sie den beteiligten Teammitgliedern Fragen wie:
- Ist der Prozess im gesamten Team einheitlich?
- Ist der Prozess klar?
- Ist Ihre Arbeit automatisiert?
- Wie lange dauert es, bis Aufgaben erledigt sind?
- Stehen Sie immer wieder vor Engpässen?
- Was ist das Ziel des Prozesses und wird es erreicht?

Um Feedback zu sammeln und aktuelle Prozesse auszuwerten, können Sie eine Start-Stopp-Weiter-Vorlage verwenden, um festzustellen, welche Schritte oder Aufgaben gut funktionieren und welche verbessert werden können.
Schritt 3: Die Dauer aller Schritte ermitteln
Die Idee hinter der Prozessverbesserung ist die Steigerung der Effizienz. Sie müssen also verstehen, wie viele Aufgaben, Unteraufgaben und Schritte es im aktuellen Prozess gibt. Wie lange dauert es, bis die Aufgaben in jedem Schritt erledigt sind?
Anhand dieser Informationen können Sie Ziele setzen, die Ihnen helfen, Redundanzen, unnötige Schritte und Aufgaben zu finden und zu beseitigen und notwendige Schritte zu rationalisieren. Bei der Entwicklung eines neuen Prozesses helfen Ihnen diese Informationen auch bei der Feststellung, ob Ihre Maßnahmen tatsächlich eine Verbesserung darstellen.
Schritt 4: Entscheiden, wie der Erfolg der Prozessverbesserung gemessen wird
Wenn Ihr Ziel die Reduzierung des Zeitaufwands oder die Eliminierung von Arbeitsschritten ist, könnte eine gute Messgröße die Zeit sein, die Sie im Vergleich zu Ihrer aktuellen Ausgangssituation für den Abschluss des Prozesses benötigen. Wenn das Ziel darin besteht, die Anzahl der hergestellten Produkte oder die Anzahl der Kunden, denen geholfen wurde, zu erhöhen, könnte der Erfolg am Output des aktuellen Prozesses gemessen werden.
Sie können auch Folgendes messen:
- Wie effektiv der Prozess die Kundenanforderungen erfüllt.
- Wie zuverlässig der Prozess hinsichtlich seiner Funktionalität und seiner Fähigkeit ist, Angebot und Nachfrage zu decken.
- Ob der Prozess die Kosten des Produkts oder der Dienstleistung Senkt oder erhöht.
- Ob das Verfahren den Industriestandards und deren Einhaltung entspricht?
- Wie gut der Prozess Ressourcen im Vergleich zu den verbrauchten Assets nutzt.
Schritt 5: Verbesserten Prozess entwerfen
Basierend auf Ihrer Prozesslandkarte und dem Feedback aller Beteiligten sollten Sie eine ziemlich gute Vorstellung davon haben, was funktioniert und was nicht. Wenn Sie Ihren aktuellen Prozess mit Lucid abgebildet haben, kann Ihr Team an den Änderungen mitarbeiten und über die Kommentarfunktion im Editor sofort Feedback erhalten.
Die geplanten Verbesserungen könnten bedeuten, dass Sie Mitarbeitende mit anderen Aufgaben betrauen, neue Software einführen, neue Ausrüstung anschaffen, neues Personal einstellen und so weiter.
Schritt 6: Den neuen Prozess testen
Vor der Implementierung müssen Sie Ihr Verfahren testen, um sicherzustellen, dass es funktioniert. Ziehen Sie eine Prozesssimulation in Erwägung, um zu prüfen, was funktioniert und was nicht, bevor der Prozess in die Praxis umgesetzt wird.
Das Testen bietet wertvolles Feedback und hilft, Probleme vor der Implementierung zu beheben, sodass Prozessverbesserungen keine negativen Auswirkungen auf die aktuelle Produktivität haben. Wenn der Test nicht die erwartete Leistung bringt oder keinen der aktuellen Prozesse verbessert, müssen Sie ihn überarbeiten und herausfinden, was besser funktioniert.
Schritt 7: Änderungen kommunizieren und neuen Prozess implementieren
Wenn die Tests in realen Situationen erfolgreich sind und der Prozess wie erwartet funktioniert, ist es an der Zeit, die Änderungen umzusetzen. Kommunikation spielt bei der Implementierung eine Schlüsselrolle. Sie müssen Ihrem Team mitteilen, dass eine Veränderung bevorsteht und dass Sie einen Plan für die Umsetzung der Veränderung haben. Niemand mag es, auf so etwas nicht vorbereitet zu sein. Wenn Ihr Team den Plan versteht und weiß, wann die Änderung stattfindet, sollte alles reibungsloser laufen.
Dokumentieren Sie außerdem alles, um sicherzustellen, dass jeder das Standardverfahren befolgt. Dies gewährleistet die Konsistenz und Qualität der Produkte und Dienstleistungen sicher. Außerdem sind sorgfältig dokumentierte Prozesse vorteilhaft, um neue Mitarbeiter zu schulen und Teammitgliedern bei einem Aufgabenwechsel zu helfen, ihre Rollen zu verstehen.
Schritt 8: Überwachen und gegebenenfalls überarbeiten
Nachdem Sie einen Prozess verbessert haben, war es das, oder?
Das stimmt nicht ganz. Prozessverbesserung ist ein fortlaufender Prozess. Der Prozess muss genau beobachtet und gesteuert werden, um sicherzustellen, dass er effektiv ist. Wenn Sie Bereiche mit Verbesserungspotenzial identifizieren, müssen Sie den Vorgang der Prozessverbesserung von neuem beginnen. Aber keine Sorge, beim zweiten Mal ist es einfacher, da der Großteil der Arbeit bereits erledigt ist. Wahrscheinlich werden Sie Flussdiagramme und Karten nur dann überarbeiten müssen, wenn Sie feststellen, wo Änderungen vorgenommen werden sollten.

Sie möchten das Prozessmodell nicht ganz neu beginnen? Stöbern Sie in unserer Vorlagengalerie nach gebrauchsfertigen Beispielen.
Vorlagen entdeckenÜber Lucidchart
Lucidchart, eine Cloud-basierte Anwendung für intelligente Diagrammerstellung, ist eine Kernkomponente der visuellen Kollaborationssuite von Lucid Software. Mit dieser intuitiven, Cloud-basierten Lösung können Teams in Echtzeit zusammenarbeiten, um Flussdiagramme, Mockups, UML-Diagramme, Customer Journey Maps und mehr zu erstellen. Lucidchart unterstützt Teams dabei, die Zukunft schneller zu gestalten. Lucid ist stolz darauf, dass Spitzenunternehmen auf der ganzen Welt seine Produkte nutzen, darunter Kunden wie Google, GE und NBC Universal sowie 99 % der Fortune 500. Lucid arbeitet mit branchenführenden Partnern wie Google, Atlassian und Microsoft zusammen. Seit seiner Gründung wurde Lucid mit zahlreichen Preisen für seine Produkte, Geschäftspraktiken und Unternehmenskultur gewürdigt. Weitere Informationen finden Sie unter lucidchart.com/de.
Verwandte Artikel
Grundlagen der Dokumentation und Analyse des Ist-Prozesses
Mehr zum Thema Dokumentation Ihres Ist-Zustandes. Die Untersuchung des Ist-Zustands hilft Unternehmen, Prozesse zu dokumentieren, zu verfolgen und zu optimieren, um eine bessere Leistung, größere Effizienz und bessere Ergebnisse zu erzielen.
Die 7 Schritte des Entscheidungsprozesses
Verhindern Sie eine übereilte Entscheidungsfindung und treffen Sie lieber eine sorgfältige Entscheidung für Ihr Unternehmen durch einen formalen Entscheidungsprozesses.
Die 5 Schritte des strategischen Planungsprozesses
Implementieren Sie den strategischen Planungsprozess, um messbare Fortschritte bei der Verwirklichung Ihrer Unternehmensvision zu erzielen und Entscheidungen zu treffen, die Ihrem Unternehmen zu dauerhaftem Erfolg verhelfen.
Weshalb ein Prozessverbesserungsplan eine sinnvolle Idee ist
Ganz gleich, wie gut eine Idee ist: Änderungen werden nicht von Dauer sein, wenn kein solider Prozessverbesserungsplan in Kraft gesetzt wird. Hier erfahren Sie, welches die wichtigsten Schritte für jeden Prozessverbesserungsplan sind.
Holen Sie sich gleich die kostenlose Lucidchart-Testversion und beginnen Sie noch heute mit dem Erstellen Ihrer Diagramme!
Mit der Registrierung stimmen Sie unseren Nutzungsbedingungen zu und bestätigen, dass Sie unsere Datenschutzrichtlinie gelesen und verstanden haben.

