Las API ofrecen valor comercial tanto interna como externamente para tus usuarios y clientes; además, te permiten obtener más de tu software al impulsar la comunicación entre tus aplicaciones. Ya quedaron en el pasado los días en que el software funcionaba de forma aislada sin “hablar” con otro software.
Crear una API te da flexibilidad, te ayuda a personalizar tus aplicaciones y también te ofrece la opción de incorporar soluciones de terceros.
Aprender a hacer API para principiante: tipos de API
Hay tres tipos principales de API. Cada uno ofrece ventajas y tiene posibles inconvenientes.
API privadas
Tus propias API internas se denominan API privadas y crean una interfaz de comunicación entre las aplicaciones que utiliza tu equipo, incluyendo cualquier software de terceros que utilices junto con el tuyo.
API públicas
También conocidas como API abiertas, las API públicas están disponibles para los equipos de desarrollo que desean personalizar las aplicaciones para el acceso al software patentado.
API de socios
Al igual que las API públicas, las API de socios proporcionan acceso para que el software se comunique con aplicaciones patentadas. Sin embargo, a diferencia de las API públicas, las API de socios no son de acceso público y requieren un acceso especial otorgado a través de un tipo de asociación con la empresa que posee o controla el software patentado.
Beneficios de las API
Crear una API te permite obtener más de tu software, mejorando la forma en que este se recibe y los posibles beneficios a los que puedes acceder desde este.
Mayor velocidad de comercialización
Debido a que las API proporcionan a los desarrolladores tecnología lista para sus aplicaciones, pueden ahorrar tiempo y dinero en el camino hacia la comercialización. Así, tu equipo puede ahorrar recursos.
Capacidad de subcontratar la complejidad
En lugar de centrarse en las complejidades de las interfaces de software, aprovechar las API permite a los desarrolladores centrarse en las capacidades únicas de su aplicación. Tu equipo puede perfeccionar las características y la funcionalidad correctas en lugar de repetir el trabajo que otros ya han realizado con sus API.
Mejor experiencia de usuario
Tu organización puede usar las API para brindar mejores experiencias a los usuarios. Aquellos que, por ejemplo, quieran utilizar tu aplicación con otras aplicaciones populares se sentirán más satisfechos con una API disponible. Tus desarrolladores pueden crear experiencias digitales mejoradas a través de software que funcione de manera más eficaz y que también ofrezca una mayor variedad de características.

Para obtener más información sobre las API, consulta Por qué debería crear diagramas de API.
Más informaciónComo se crea una API en seis pasos
Al crear una API, tu equipo de desarrollo puede trabajar de manera más eficaz si sigue cuidadosamente un proceso en particular. Obtener la API correcta maximiza tu inversión y permite que los usuarios y otros desarrolladores obtengan más valor de tus aplicaciones, lo cual mejora la reputación y la popularidad de tu marca.
Planificar
La planificación de una API es esencial. Elabora un plan antes de iniciar el desarrollo de API y crear prototipos. Tu plan debe comenzar con la identificación de una audiencia objetivo de desarrolladores. Luego, considera estos componentes adicionales de tu plan:
- Establece un caso de uso: profundiza en cómo usarás tu API para atender necesidades comerciales específicas.
- Comienza con una especificación: las especificaciones de la API, como OpenAPI, ayudan a los desarrolladores a concentrarse mientras planifican el diseño de la API. Este método de “diseñar primero” permite que los equipos de desarrollo puedan lanzar su API más rápido.
- Describe tus requisitos con anticipación: obtén el apoyo de tu equipo y define los requisitos de tus API para que sepan qué dirección tomar. La usabilidad, la confiabilidad, la escalabilidad, la capacidad de prueba y la seguridad son consideraciones importantes.
Diseño y prototipo
Comienza a diseñar tu API con la creación de un primer prototipo que puedas continuar perfeccionando. Cualquier API debe cumplir con los requisitos básicos de confiabilidad, seguridad y capacidad de escalamiento. Con un prototipo, puedes comenzar a crear una API. Ten en cuenta estos elementos durante tu proceso de diseño:
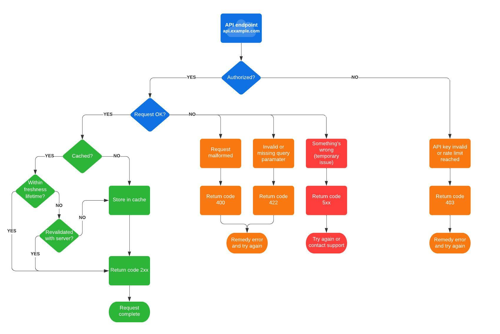
- Crea un diagrama de flujo de la API: al trabajar a partir de un diagrama de flujo de API, tu equipo puede definir la lógica general, visualizar cómo fluye la información a través de tu API y encontrar oportunidades para optimizar.
- Incluye seguridad en tu diseño: las cuatro capas de seguridad (identificación, autenticación, autorización y cifrado) protegen tu marca, reputación, socios, comunidad de desarrolladores y usuarios finales.
- Decide qué arquitectura se utilizará: las arquitecturas de API pueden ser un protocolo simple de acceso a objetos (SOAP) o una transferencia de estado representacional (REST). SOAP es más seguro, pero utiliza formato de datos XML, y tiene desventajas relacionadas con un mayor uso de ancho de banda y reglas estrictas. REST es más popular hoy en día para la mayoría de las aplicaciones porque es más ligera y más flexible, aunque también renuncia a algunas de las ventajas de seguridad que ofrece SOAP.
- Planifica tu portal para desarrolladores: dado que ofrecer una excelente experiencia de cliente con tu API implica ofrecer un portal para desarrolladores eficaz, analiza cómo crearás un portal que ayude a los desarrolladores a hacer todo con menos contratiempos; debes hacerlo teniendo en cuenta sus necesidades.
- Crea un prototipo: la creación de datos falsos pero representativos para una base de datos de prueba puede alimentar tu prototipo. A partir de ahí, podrías trabajar en un frontend rápido y ligero.
Desarrollar
Seguir las prácticas recomendadas de desarrollo de API puede ayudar a tu marca a proteger las API a medida que las creas. La forma en que se crea y desarrolla una API marca la diferencia en cuanto a su rendimiento, seguridad y elevado tiempo de productividad.
- Optimiza tu API: la optimización del rendimiento en torno a las solicitudes grandes, el uso de recursos más sustancial y otras situaciones en las que se encuentra tu API puede mejorar la experiencia del usuario y potencialmente evitar interrupciones.
- Ten en cuenta las vulnerabilidades de seguridad: como las API pueden tener vulnerabilidades de seguridad, llevar a cabo el desarrollo de tu estructura de API teniendo en cuenta la seguridad es una práctica recomendada para los equipos de desarrollo de API. Las consultas SQL, los marcos y los servidores pueden aparecer en errores devueltos por la API, lo que da a los hackers una forma de acceder a tus aplicaciones.
- Ten en cuenta las cuotas y la limitación de solicitudes: los grandes aumentos de tráfico, ya sean ataques de denegación de servicio (DoS) o solo cambios de uso naturales, pueden interrumpir las API. Las cuotas de tráfico y las estrategias de limitación de solicitudes pueden prevenir los grandes picos que contribuyen a los apagones.
Prueba
Virtualiza tu API (hay que evitar las pruebas de rendimiento en una versión en producción) para encontrar errores y posibles cuellos de botella, así como para resolverlos antes de que se publiquen. Las pruebas realistas pueden ser más valiosas para que tu equipo prepare datos que puedas usar.
- Identifica problemas y resuélvelos pronto: haz pruebas a diferentes redes y crea errores de prueba para ver cómo los maneja tu API.
- Aísla las funciones de la API: a medida que vayas realizando pruebas a las funciones, sepáralas. La confiabilidad, la seguridad y el rendimiento deben someterse a pruebas exhaustivas.
Entregar
Ya diseñaste, creaste y sometiste a pruebas lo suficiente tu nueva API: ahora es el momento de entregarla. Decide cómo anunciarás la noticia y promocionarás tu API.
- Crea un anuncio de lanzamiento: dependiendo de quién usará tu API, crea un anuncio que puedas compartir para promocionarla.
- Usa una lista para la promoción de API: las listas de directorios de API son una forma de comunicar la existencia de tu API y el valor comercial para otras organizaciones.
Monitorear e iterar
Después de crear una API y entregarla al mercado o a tus clientes, el monitoreo de la API de forma continua te permite ver cómo funciona y realizar los ajustes necesarios. Mantente al tanto de todo en la comunidad de desarrolladores, asociaciones, usuarios finales y otras partes interesadas para asegurarte de que tu API siga siendo adecuada.
- Piensa en los análisis: los servicios de análisis pueden ayudarte a recopilar datos creados por tu API y otras fuentes. Con un panel de control visual, puedes monitorear y colaborar con tus análisis desde un panel.
- Decide qué métricas vas a rastrear: usuarios únicos por mes, tiempo de actividad de API, solicitudes por mes, uso de memoria del servidor u otras métricas que reflejen el valor para tu negocio, socios o usuarios.

Los diagramas UML pueden resultar útiles para visualizar el flujo de información en tu API.
Te mostramos cómoAcerca de Lucidchart
Lucidchart, una aplicación de diagramación inteligente basada en la nube, es un componente central de la Suite de Colaboración Visual de Lucid Software. Esta solución intuitiva basada en la nube les permite a los equipos colaborar en tiempo real para crear diagramas de flujo, prototipos, diagramas UML, mapas de recorrido del cliente y más. Lucidchart impulsa a los equipos a desarrollar el futuro más rápido. Lucid se enorgullece de brindar sus servicios a las empresas más grandes de todo el mundo, incluidos clientes como Google, GE, NBC Universal y el 99 % de la lista Fortune 500. Lucid está asociada con líderes de la industria como Google, Atlassian y Microsoft. Desde su fundación, la empresa ha recibido numerosos premios por sus productos, prácticas comerciales y cultura corporativa. Para obtener más información, visita lucidchart.com/es.
Empieza a crear diagramas con Lucidchart hoy mismo, ¡pruébalo gratis!
Al registrarte, aceptas nuestros Términos de servicio y confirmas que has leído y entendido nuestra Política de privacidad.

