Was ist ein Flussdiagramm?
Ein Flussdiagramm oder Ablaufdiagramm (engl. Flowchart) ist ein Diagramm, das einen Prozess, ein System oder einen Algorithmus beschreibt und darstellt.
Diese Art von Diagramm wird in verschiedensten Bereichen eingesetzt, um komplexe Prozesse zu dokumentieren, planen, optimieren und zu kommunizieren. Flussdiagramme werden mit Rechtecken, Ovalen, und je nach Anwendung, mit zahlreichen anderen Formen erstellt. Des Weiteren werden Verbindungspfeile genutzt, um den Prozessfluss bzw. den Ablauf zu definieren.
Betrachtet man all die verschiedenen Formen von Flussdiagrammen, dann sind sie eines der am häufigsten verwendeten Diagramme, die sowohl von technischen, als auch von nichttechnischen Personen in zahlreichen Bereichen verwendet werden. Je nach Anwendung wird ein Flussdiagramm häufig auch als Programmablaufplan (PAP), Geschäftsprozessmodellierung und -notation (BPMN) oder Prozessflussdiagramm (PFD) bezeichnet. Darüber hinaus sind Sie auch mit anderen gängigen Diagrammen verwandt, wie z. B. dem Datenflussdiagramm (DFD) und dem Aktivitätsdiagramm der Unified Modeling Language (UML).
Flussdiagramm Tutorial in Lucidchart
- Erstellen Sie ein Flussdiagramm online auf Basis einer Vorlage oder einer leeren Arbeitsfläche oder importieren Sie ein Dokument.
- Fügen Sie Text, Formen und Linien hinzu, um Ihr Flussdiagramm anzupassen.
- Erfahren Sie, wie Sie den Stil und die Formatierung in Ihrem Flussdiagramm anpassen.
- Mit der Funktionssuche finden Sie alles, was Sie brauchen.
- Geben Sie Ihr Flussdiagramm für Ihr Team frei, um mit der Zusammenarbeit zu beginnen.
Flussdiagramm Entstehungsgeschichte
Die Verwendung von Flussdiagrammen zur Dokumentation von Geschäftsprozessen begann in den 1920er bzw. 1930 Jahren. Die Wirtschaftsingenieure Frank und Lillian Gilbreth legten den Begriff „flow process chart“ wörtlich 1921 bei der American Society of Mechanical Engineers (ASME) vor. In den frühen 30er Jahren nutzte der Wirtschaftsingenieur Allan H. Morgensen die von den Gilbreths entwickelten Tools als Basis für Konferenzen, bei denen er Kollegen aus seinem Unternehmen Methoden für effektiveres Arbeiten vermittelte. In den 40ern erlebten die von Morgensen entwickelten Methoden einen starken Aufschwung, der zwei seiner Studenten zu verdanken war: Art Spinanger und Ben S. Graham. Spinanger führte die Methoden zur Arbeitsvereinfachung bei Procter and Gamble ein. Graham, einer der Leiter von Standard Register Industrial, passte das Konzept des Flussprozessdiagramms an, um es im Rahmen der Informationsverarbeitung einzusetzen. 1947 führte die ASME ein an die ursprünglichen Konzepte der Gilbreths angelehntes Symbol-System ein.
Ebenfalls in den späten 40er Jahren nutzten Herman Goldstine und John Van Neumann Flussdiagramme als Grundlage für das Design von Computerprogrammen. In der Folgezeit erfreuten sich die Diagramme einer immer größer werdenden Beliebtheit, besonders im Rahmen der Entwicklung von Computerprogrammen und Algorithmen jeglicher Art. Auch heute werden sie weiterhin zu Programmierungszwecken verwendet, wobei oft sogenannter Pseudocode – eine Kombination aus Wörtern und Programmiersprache, die von Menschen gelesen werden kann – zum Einsatz kommt, um tiefgreifende Details darzustellen und Diagramme zu erstellen, die dem Endprodukt bereits näher kommen.
Flussdiagramm Symbole
Unten sehen Sie einige gängige Flussdiagramm-Symbole Eine umfassendere Liste finden Sie auf unserer Seite für Flussdiagramm Symbole.
| Terminal/Terminator | |
| Prozess | |
|
Dokument | |
| Entscheidung | |
| Datensatz oder Input/Output | |
| Gespeicherte Daten | |
| Flussrichtungspfeil | |
| Kommentar oder Anmerkung | |
| Vordefinierter Prozess | |
| On-Page-Konnektor/Referenz | |
| Off-Page-Konnektor/Referenz |
Arten der Flussdiagramme
Unterschiedliche Autoren beschreiben und klassifizieren verschiedene Arten von Flussdiagrammen - dazu gehören Experten mit veröffentlichten Werken wie zum Beispiel Alan B. Sterneckert, Andrew Veronis, Marilyn Bohl und Mark A. Fryman. Im Folgenden haben wir für Sie die gängigsten Flussdiagramm-Arten nach Autoren gegliedert und mit Beispielen ergänzt, um das Verständnis der wesentlichen Unterschiede zu erleichtern.
Flussdiagrammarten nach Sterneckert
In seinem 2003 erscheinen Buch Critical Incident Management (Umgang mit kritischen Zwischenfällen) listet Sterneckert vier beliebte Flussdiagrammarten auf, die sich alle mit der Steuerung bzw. Kontrolle eines Datenflusses und nicht mit dem Datenfluss an sich befassen:
Document Flowcharts (Dokumentenflussdiagramme)
Diese zeigen bestehende Kontrollmaßnahmen in Bezug auf den Dokumentenfluss über die verschiedenen Komponenten eines Systems hinweg. Das Diagramm wird von links nach rechts gelesen und veranschaulicht den Fluss von Dokumenten durch die einzelnen Geschäftsbereiche.
Data Flowcharts (Datenflussdiagramme)
Diese zeigen die Kontroll- bzw. Steuermaßnahmen, denen Datenflüsse in einem System unterliegen. Datenflussdiagramme werden in erster Linie zur Darstellung der Kanäle verwendet, über die Daten innerhalb des Systems weitervermittelt werden, und nicht etwa zur Veranschaulichung von Kontrollflüssen.
System Flowcharts (Systemflussdiagramme)
Diese stellen den Datenfluss zu den bzw. durch die wichtigsten Komponenten eines Systems dar, zum Beispiel Dateneingaben, Programme, Speichermedien, Prozessoren und Kommunikationsnetzwerke.
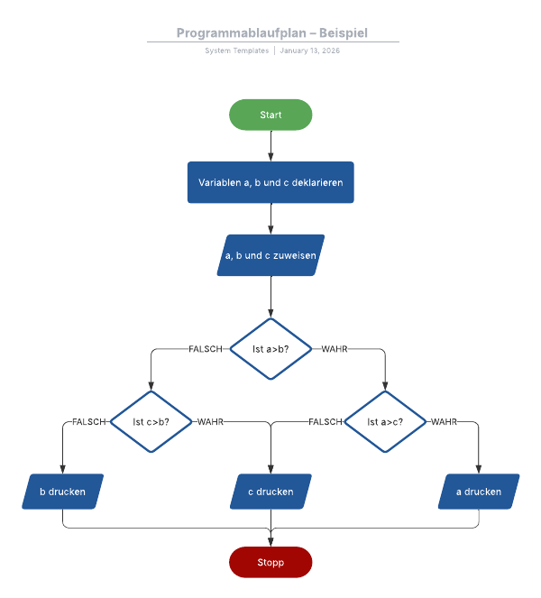
Program Flowcharts (Programmablaufpläne)
Diese zeigen die internen Kontroll- bzw. Steuermaßnahmen eines Programms innerhalb eines Systems.
Flussdiagrammarten nach Veronis
In seinem 1978 erschienenen Werk Microprocessors: Design and Applications (Mikroprozessoren: Aufbau und Anwendungen) unterscheidet Andrew Veronis je nach Umfang und Detail drei Flussdiagrammtypen:
System Flowchart (Systemflussdiagramm)
Veronis definiert das Systemflussdiagramm als ein Diagramm, dass Aufschluss über die relevanten Geräte gibt.
General Flowchart (Allgemeines Flussdiagramm)
Ist definiert als ein Flussdiagramm, welches eine Übersichtsfunktion erfüllt.
Detailed Flowchart (Detailliertes Flussdiagramm)
Ein Flussdiagramm, welches ein höheres Maß an Detail bietet.
Arten der Flussdiagramme laut Bohl und Fryman
Bohl unterscheidet in ihrem Werk „A Guide for Progammers“ (Eine Anleitung für Programmierer) aus dem Jahr 1978 hingegen lediglich zwischen zwei Diagrammarten:
- System Flowchart (Systemflussdiagramm)
- Program Flowchart (Programmablaufplan)
Fryman auf der anderen Seite führt 2001 in Quality and Process Improvement (Qualitäts- und Prozessoptimierung) mehrere Kriterien für die Unterscheidung zwischen einzelnen Diagrammarten an und konzentriert sich dabei auf geschäftliche Kriterien, anstatt sich auf Computer-relevante Aspekte zu beziehen:
- Decision Flowchart (Entscheidungsflussdiagramm)
- Logic Flowchart (Logikflussdiagramm)
- Systems Flowchart (Systemflussdiagramm)
- Product Flowchart (Produktflussdiagramm)
- Process Flowchart (Prozessflussdiagramm)
Weitere Flussdiagrammarten
Weitere Autoren haben unter anderem folgende Arten von Flussdiagrammen begründet:
- Swimlane-Grafiken bzw. Swimlane-Flussdiagramme: Swimlanes sind Darstellung von Aufgaben und Verantwortungen in teamübergreifenden Prozessen.
- Workflow-Flussdiagramm: Dokumentieren von Arbeitsabläufen in Büros, oft einschließlich Aufgaben, Dokumenten und sonstigen Informationen mit Workflows.
- EPK-Flussdiagramm (EPK: Ereignisgesteuerte Prozesskette): Ereignisgesteuerte Prozessketten dokumentieren oder Planen eines Geschäftsprozesses.
- SDL-Flussdiagramme (SDL: Specification and Description Language; deutsch Spezifikations- und Beschreibungssprache): Planung von Computeralgorithmen anhand drei grundlegender Komponenten: Systemdefinitionen, Blocktypen und Prozesstypen.
Diese verwandten Diagrammtypen werden oft als Arten von Flussdiagrammen bezeichnet:
- Datenflussdiagramm (DFD): Stellt den Informationsfluss eines Prozesses oder Systems dar.
- Prozessflussdiagramm (PFD): Eine Art von Flussdiagramm, welche die Zusammenhänge zwischen den wichtigsten Komponenten einer industriellen Anlage darstellt.
- Business Process Model and Notation (BPMN 2.0): Stellt die einzelnen Schritte eines geplanten Geschäftsprozesses grafisch dar.
Der Programmablaufplan (PAP)
In ihrer Funktion als visuelle Darstellung eines Datenflusses sind Programmablaufpläne äußerst nützlich, um ein Programm oder einen Algorithmus zu schreiben. Sie können einen Programmablaufplan erstellen, um die einem Programm zugrunde liegende Logik zu bestimmen, bevor Sie mit dem Codieren des automatisierten Prozesses beginnen. Es kann hilfreich sein, das Gesamtbild und große Zusammenhänge hervorzuheben und einen Leitfaden zu erstellen, der beim Codieren als Grundlage dienen kann.
Funktionen des Programmablaufplans
Programmablaufpläne erfüllen insbesondere folgende Funktionen:
- Darstellung der Anordnung bzw. Organisation von Code
- Visualisierung der Ausführung von Code innerhalb eines Programms
- Erläuterung der Struktur einer Website oder Anwendung.
- Analyse des Nutzerverhaltens auf einer Website oder in einem Programm.
Programmierer schreiben häufig sogenannten Pseudocode, eine Kombination aus Wörtern und Programmiersprache, die von Menschen gelesen werden kann. Mit solchem Code lässt sich ein höheres Maß an Details darstellen, sodass er entweder anstelle eines Flussdiagramms oder als nächste Etappe nach dem Schreiben von Code verwendet werden kann.
Mit dem PAP verwandte Diagrammarten
Verwandte Diagrammarten, die im Bereich der Computer-Software angewendet werden, sind:
- Unified Modeling Language (UML): UML ist eine allgemeine Modelliersprache aus dem Bereich der Softwareentwicklung.
- Nassi-Shneiderman-Diagramme: Dabei handelt es sich um einen Diagrammtyp aus dem Bereich der strukturierten Programmierung. Der Name geht zurück auf Isaac Nassi und Ben Shneiderman, die das Konzept 1972 als Studenten an der Stony Brook University entwickelten. Nassi-Shneiderman-Diagramme werden auch Struktogramme genannt.
- DRAKON-Diagramme: DRAKON ist eine algorithmische visuelle Programmiersprache, die zur Erstellung von Flussdiagramme eingesetzt wird.
Flussdiagramme in der Praxis
Flussdiagramme erfüllen weit über den Bereich der Computerprogrammierung hinaus unterschiedliche Zwecke in vielen verschiedenen Bereichen, jedoch gibt es auch branchenunabhängige Anwendungsfälle.
Generelle Anwendungen für Flussdiagramme
- Dokumentation und Analyse von Prozessen.
- Normieren eines Prozesses für optimale Effizienz und Qualität.
- Kommunizieren eines Prozesses zwecks Schulung oder eines besseren Verständnisses in anderen Teilen des Unternehmens.
- Identifizieren von Engpässen, überflüssigen Schritten oder Aspekten innerhalb eines Prozesses, um diesen zu optimieren.
Flussdiagramme in der Bildung
- Planung von Unterrichtsstoff und akademischen Voraussetzungen.
- Erstellen eines Unterrichtsplans oder eines mündlichen Vortrags.
- Organisieren eines Gruppen- oder individuellen Projekts
- Veranschaulichen eines rechtlichen oder Zivilverfahrens, zum Beispiel Wählerregistrierung.
- Planen und Strukturieren kreativer Arbeiten, zum Beispiel Songtexte oder Gedichte.
- Erläuterung der Charakterentwicklung für Literatur- oder Filmfiguren.
- Darstellung des Flusses eines Algorithmus oder Logikrätsels.
- Analysieren eines wissenschaftlichen Prozesses, zum Beispiel des Citratzyklus.
- Veranschaulichen eines anatomischen Prozesses, zum Beispiel der Verdauung.
- Auflistung von Symptomen und Behandlungsmöglichkeiten für Krankheiten bzw. Erkrankungen jeder Art.
- Kommunizieren von Hypothesen und Theorien, zum Beispiel der Maslowschen Bedürfnishierarchie,
Anwendungen von Flussdiagrammen im Vertrieb und Marketing
- Planung der Struktur einer Umfrage.
- Darstellen eines Vertriebsprozesses.
- Planung von Recherchestrategien.
- Darstellung von Registrierungsprozessen.
- Bekanntgabe und Verbreitung von Kommunikationsstrategien, etwa von Notfall-PR-Plänen.
Generelle Unternehmensanwendungen für Ablaufpläne
- Nachvollziehen von Bestellungs- und Beschaffungsprozessen.
- Darstellen der Aufgaben oder täglichen Routine eines Mitarbeiters.
- Nachvollziehen des Nutzerpfads auf einer Website oder in einem Ladengeschäft.
- Entwickeln eines Geschäfts- oder Produktplans.
- Dokumentieren eines Prozesses in Vorbereitung auf eine Wirtschaftsprüfung, inklusive zur Erfüllung gesetzlicher Auflagen, zum Beispiel im Rahmen des Sarbanes-Oxley Act.
- Dokumentieren eines Prozesses in Vorbereitung auf einen Verkauf oder eine Konsolidierung.
Das Flussdiagramm in der Produktion
- Erläutern der physischen oder chemischen Zusammensetzung eines Produkts.
- Darstellung des Produktionsprozesses von Anfang bis Ende.
- Aufdecken und Beheben von Ineffizienzen innerhalb eines Produktions- oder Beschaffungsprozesses.
Anwendungen von Ablaufplänen in der Konstruktion
- Darstellung von Prozess- oder Systemabläufen.
- Entwerfen und Aktualisieren von chemischen Prozessen bzw. Prozessen innerhalb industrieller Anlagen.
- Bewertung des Lebenszyklus einer Struktur.
- Darstellung eines Reverse-Engineering-Ablaufs.
- Erläuterung der Design- und Prototyp-Phase einer neuen Struktur bzw. eines neuen Produkts.
So erstellen Sie ein Flussdiagramm in 5 einfachen Schritten
- Definieren Sie Umfang und Zweck Ihres Flussdiagramms. Was möchten Sie erreichen? Enthält Ihr Diagramm die richtigen Elemente, einschließlich der richtigen Start- und Endpunkte, um Ihren Zweck zu erreichen? Gehen Sie bei Ihren Recherchen sorgfältig und detailliert vor, aber halten Sie Ihr Diagramm simpel genug, um effektiv mit Ihrer anvisierten Zielgruppe kommunizieren zu können.
- Bestimmen Sie die verschiedenen Schritte in chronologischer Reihenfolge. Hierzu müssen Sie eventuell Beteiligte befragen, den betreffenden Prozess unter die Lupe nehmen und/oder jegliche bereits vorliegende Dokumentation durchgehen. Sie können die Schritte zunächst in Form von Notizen aufschreiben oder mit einem ersten Diagrammentwurf beginnen.
- Organisieren Sie sie nach Typ und dazugehöriger Form, beispielsweise nach Prozess, Entscheidung, Datensatz, Input oder Output.
- Zeichnen Sie das Diagramm, entweder von Hand oder mithilfe einer Flowchart Software wie Lucidchart.
- Lassen Sie Ihr Flussdiagramm absegnen, indem Sie die Schritte mit Personen durchgehen, die am Prozess beteiligt sind. Beobachten und analysieren Sie den Prozess in der Folgezeit, um sicherzustellen, dass Sie keine wichtigen Schritte oder Aspekte übersehen haben, die für Ihren Zweck notwendig sind.
So formatieren Sie ein Flussdiagramm
Formen bearbeiten
Sie können jede einzelne Form in Lucidchart einzeln oder als Gruppe anpassen. Um eine einzelne Form zu bearbeiten, klicken Sie sie an und vergrößern oder verkleinern Sie sie auf die gewünschte Größe. Ändern Sie die Farbe, indem Sie einen Farbton aus dem Symbol Füllfarbe in der oberen Symbolleiste auswählen oder wählen Sie ein vorgefertigtes Thema aus dem Menü rechts. In der oberen Symbolleiste finden Sie Werkzeuge, mit denen Sie fast jeden Aspekt Ihrer Formen, Linien und Texte bearbeiten können.
Linien bearbeiten
Wählen Sie eine beliebige Linie aus, die Sie anpassen möchten, und stellen Sie in der oberen Symbolleiste die Dicke, den Linienstil und sogar den Pfeilstil für Ihre Linien ein.

Sie können ein einzelnes Objekt auf Ihrer Arbeitsfläche auswählen und bearbeiten. Wenn Sie jedoch den Klick gedrückt halten und dann einen Abschnitt oder einen Bereich auswählen, werden alle Objekte in diesem Bereich markiert, und die von Ihnen gewählten Verschiebungen oder Anpassungen werden auf alle Objekte in diesem markierten Bereich angewendet.
Bei der Erstellung Ihres Flussdiagramms können Fehler passieren, aber Sie müssen nicht viel neu formatieren oder ganz von vorne anfangen, wenn etwas durcheinander gerät. Wenn Sie Ihre letzte Aktion rückgängig machen möchten, können Sie dies ganz einfach mit der Tastenkombination Strg+Z tun. Sie können auch den gesamten Änderungsverlauf in der rechten Seitenleiste unter Verlauf einsehen und Ihr aktuelles Diagramm auf eine beliebige frühere Version zurücksetzen, die Sie auswählen können.
Weitere Tipps zu Flussdiagrammen
- Behalten Sie bei der Gestaltung Ihrer Diagramme stets Ihre Zielgruppe im Hinterkopf. Klare Kommunikation ist eines der wichtigsten Ziele von Flussdiagrammen.
- Falls mehrere Teams oder Abteilungen an dem Prozess beteiligt sind, für den Sie ein Diagramm erstellen, ist es unter Umständen empfehlenswert, ein Swimlane-Diagramm zu nutzen, um Verantwortungsbereiche und Übergaben klar zu veranschaulichen.
- Nutzen Sie On-Page- oder Off-Page-Konnektoren, um Ihr Diagramm zu „bearbeiten“ und für einen logischen Informationsfluss zu sorgen. Mithilfe dieser Konnektoren können Sie das Diagramm in mehrere Seiten unterteilen, ohne dass der Informationsfluss darunter leidet.
In Lucidchart können Sie auf einfache und intuitive Weise Flussdiagramme erstellen. Ziehen Sie einfach Formen auf die Arbeitsfläche und verbinden Sie sie mithilfe von Linien. Wenn Sie nicht ganz sicher sind, wie Sie vorgehen sollen, lesen Sie zuerst unseren Leitfaden zur Erstellung von Flussdiagrammen.
Möchten Sie selbst ein Flussdiagramm erstellen? Testen Sie Lucidchart Das geht schnell, ist ganz einfach und völlig kostenlos.














