Visualiseer je ideeën en gedachten met mindmaps
Een mindmap is een vrije weergave van gedachten die vanuit een centraal concept vertakken. De visuele organisatie van het diagram bevordert brainstormen, maakt aantekeningen efficiënter, helpt je alles onthouden en vormt een invloedrijke presentatie. Mindmappen kunnen zowel eenvoudig als bijzonder uitgebreid zijn en kunnen met de hand of met de computer worden getekend. Afhankelijk van het doel en de tijd die je hebt, kan de mindmap creatieve, doelgerichte elementen bevatten zoals foto's, tekeningen, gebogen lijnen van variërende dikte en verschillende kleuren.


Voor het maken van aantekening of tijdens het brainstormen laat een mind map snel en eenvoudig zien hoe ideeën, vaak uitgedrukt in slechts één tot drie woorden, voortkomen uit een centraal thema. Met een platform als Lucidchart kun je dit intuïtief vormgeven: de grootte en positie van items wordt automatisch aangepast. Als je meer tijd hebt, kun je er een creatiever en krachtiger ontwerp van maken. Het wordt dan bijna een kunstwerk. Andere namen voor mindmaps zijn woordspinnen of woordwebben.


In minder dan 5 minuten aan de slag met Lucidchart
- Gebruik onze online tool om je eerste online diagram te maken op basis van een sjabloon of leeg canvas of importeer een document.
- Voeg tekst, vormen en lijnen toe om je stroomdiagram aan te passen.
- Meer informatie over het aanpassen van de stijl en opmaak in je stroomdiagram.
- Vind wat je nodig hebt met 'Functie zoeken'.
- Deel je stroomdiagram met je team om samen te werken.
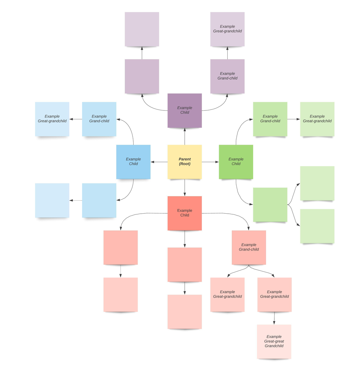
Uit welke onderdelen bestaat een mindmap?
Hoe maak je een mindmap
- Definieer het centrale concept in een tot drie woorden en plaats het in het midden van de pagina. Dit kan op papier of met behulp van software zoals Lucidchart .
- Plaats de ideeën er als labels omheen, al dan niet in vakjes, met lijnen vanuit het centrale begrip naar buiten toe. Gebruik korte labels - dit kan zelfs een enkel woord zijn - en blijf bij elk idee vertakkingen maken.
- Draai de pagina (horizontaal) om meer plaats te maken voor vertakkingen.
- Vouw vertakkingen op of breidt ze uit zodat je optimaal gebruik maakt van de ruimte.
- Gebruik AI om meer ideeën toe te voegen
- Gebruik afbeeldingen als je daar tijd voor hebt en het je doel kan helpen. Afbeeldingen en illustraties kunnen ervoor zorgen dat het schema gemakkelijk te onthouden is.
- Werk met verschillende kleuren voor elk niveau waarop een idee zich bevindt. Dit zorgt voor een visuele organisatie. Als je met de hand tekent, gebruik dan verschillende kleuren pennen of een meerkleurige pen. Je kunt ook een hiërarchie aanbrengen door verschillende formaten labels en lijndiktes te gebruiken.
- Teken gebogen of rechte lijnen, kies wat voor jou het beste werkt. Volgens Buzan, de uitvinder van mindmaps, zijn gebogen lijnen interessanter.
- Ontwikkel je persoonlijke stijl, op basis van hoe je tekent en denkt. Mindmapping kent niet veel regels.
- Begin eenvoudig als de tijd beperkt is, zowel als je met de hand werkt als op een computer. Je kunt later nog dingen toevoegen. Met een applicatie zoals Lucidchart kun je shortcuts gebruiken om je schema gemakkelijk op te bouwen, met vakken en kleuren die automatisch worden geplaatst en geordend. Later kun je nog kunstzinnige, visuele elementen toevoegen, zoals afbeeldingen en ronde lijnen.
- Gebruik AI om je document samen te vatten.
- Samenwerken is gemakkelijk: Jij kunt je mindmap online delen en bewerken.
Pro tip: Gebruik de mindmapsjablonen van Lucidchart om snel aan de slag te gaan
Veelzijdige use cases
- Onderwijs, bedrijfsleven, informatica en vrijwel elk ander gebied: Mind mappen zijn zo veelzijdig en eenvoudig te maken dat ze op grote schaal worden gebruikt in het onderwijs, het bedrijfsleven, informatica en andere gebieden.
- Brainstormen: Mind mappen zijn ideaal om rond een concept te brainstormen. Het verscherpt het denken, leidt tot een stroom van verschillende gedachten en laat zien hoe deze zich tot elkaar verhouden. Individuen of teams kunnen mindmappen gebruiken om hun creativiteit de vrije loop te laten en tegelijkertijd alle informatie goed te organiseren.
- Notities maken: Voor studenten of professionals zijn mindmaps een nuttig instrument om ideeën en informatie te organiseren, bijv. tijdens een lezing, presentatie, vergadering of brainstormsessie. Om het nog gedetailleerder te maken, kun je - buiten het schema om - notities toevoegen met een programma als Lucidchart. Om je notities te bekijken, klik je op het pictogram notities.
- Studeren en analyseren: Onderzoek heeft aangetoond dat mindmaps het geheugen helpen dingen beter te onthouden. Zelfs als je aanvankelijk geen mindmap hebt gemaakt, kun je er op basis van je notities een maken om het materiaal beter te begrijpen en te interpreteren.
- Besluitvorming Mindmaps kunnen je helpen een weloverwogen besluit te nemen doordat ze een gedachten stroom op gang brengen over alle betrokken factoren.
- Presenteren: Met mindmaps kunnen ideeën op een visuele manier gepresenteerd worden. Ze kunnen gemakkelijk ingepast worden in programma's als PowerPoint, Word, Excel en nog veel meer.
- Persoonlijke ontwikkeling: Door je ideeën in een mind map te organiseren, krijg je een betere kijk op persoonlijke of carrièredoelen, en kun je gemakkelijker problemen oplossen of je toekomst uitstippelen.
- Creatieve projecten: Zet een verhaallijn neer, overwin writer's block en stel jezelf bij elke creatieve oefening open voor nieuwe ideeën.
- Planning: Plan een evenement, vergadering of project met behulp van mindmapping.
- Voorloper van andere diagrammen: Mindmaps kunnen worden gebruikt in de vroege stadia van een project om het te organiseren en scherp te stellen. In een later stadium kunnen gegevens effectiever worden gepresenteerd met andere soorten diagrammen, afhankelijk van het doel en de aard van het project.
- Kunst: Mindmaps groeien soms uit tot echte kunstwerken. Kijk maar naar deze recente voorbeelden.
Concept maps vs. mind maps
Veel mensen vinden het moeilijk om concept maps en mind maps van elkaar te onderscheiden. Zo bepaal je of je met een concept map of een mind map te maken hebt:
Concept maps
- Worden gebruikt om stilzwijgende kennis, zoals een bestaande theorie of een bestaand concept, weer te geven. De ideeën worden meestal extern gegenereerd.
- Geven vaak academische kennis weer; hun toepassing is dus wat formeler.
- Bevatten algemene kennis bijna bovenaan de map en daaronder hiërarchisch geordende, verwante concepten.
- Geven onderwerpen weer met dwarsverbindingen en meerdere relaties.
Mindmaps
- Worden gebruikt om een aantal, vaak intern gegenereerde, ideeën te uit te werken.
- Geven vaak een grotere verscheidenheid aan taken en concepten weer; hun toepassing is dus wat flexibeler.
- Bevatten één woord, zin of afbeelding in het midden van de map met verwante ideeën die in alle richtingen uitwaaieren.
- Geven onderwerpen weer met een "ouder" en meerdere "kinderen".
Oorsprong
De term 'mindmapping' werd in de jaren 70 door de Britse auteur en tv-persoonlijkheid Tony Buzan gepopulariseerd in zijn BBC-serie Use Your Head en in zijn boeken, zoals Modern Mind Mapping for Smarter Thinking. Het idee van het visueel weergeven van ideeën is echter al veel ouder.

Porphyrius van Tyrus, een Griekse en Romeinse filosoof uit de derde eeuw, wordt gezien als de man die een visuele weergave maakte van het boek Over de categorieën van Aristoteles. Zijn uitvinding, de boom van Porphyrius, bevatte geen illustraties, maar die werden later door andere denkers toegevoegd. In de dertiende eeuw gebruikte de filosoof Ramon Llull dit type diagram ook, met een geïllustreerde boom van Porphyrius.



Vele beroemde denkers en vernieuwers door de geschiedenis heen staan erom bekend dat ze organische, gebogen aantekeningen maakten, vaak inclusief tekeningen en krabbels. Denk daarbij onder andere aan Leonardo da Vinci, Michelangelo, Albert Einstein, Marie Curie, Thomas Edison en Mark Twain.

In de jaren 50 werd het semantische netwerk geïntroduceerd, een theorie over hoe mensen leren en over de semantische relatie tussen concepten. In de jaren zestig werd deze theorie verder ontwikkeld door Allan M. Collins en M. Ross Quillian. In het volgende decennium werd de conceptmap ontwikkeld door experts op het gebied van leren.
Deze vormen hebben een straalsgewijze structuur, maar zijn in tegenstelling tot mindmaps niet rond een centraal concept georganiseerd. Buzan zei dat zijn benadering van de mindmap geïnspireerd was op de algemene semantiek van Alfred Korzybski, die populair is geworden door sciencefictionschrijvers zoals Robert A. Heinlein en A.E. van Vogt. Buzan legde mensen vaak uit dat ze informatie op een niet-lineaire manier moesten opnemen, niet altijd van links naar rechts en van onder naar boven. Dat is precies waar de mindmaps op inspelen.
Gerelateerde concepten:
- Zonnestraalgrafiek: een taartdiagram met verschillende niveaus, ook wel een ringdiagram genoemd.
- Spindiagram: een uitbreiding van Venn- en Euler-diagrammen. Een spindiagram voegt er punten aan toe en met elkaar verbonden vormen deze de vorm van een spinnenweb.
- Geheugensteuntje : een trucje om het leerproces te verbeteren. Geheugensteuntjes zijn er in vele vormen, zoals acroniemen, visuele aanwijzingen en geluiden.
- UML-diagram (Unified Modeling Language): een diagram om het systeemontwerp voor software-engineering te visualiseren.
Onderzoek achter mindmaps
Verschillende onderzoeken hebben aangetoond dat mindmaps ervoor zorgen dat ideeën en relaties beter worden onthouden, dankzij de visuele impact van het diagram. Volgens Tony Buzan wordt het onthouden verder bevorderd door het gebruik van afbeeldingen, gebogen lijnen, doelmatige kleuren en weinig woorden. Dit zijn voorbeelden van dergelijke onderzoeken:
- In een onderzoek van Glennis Edge Cunningham uit 2005 bleek 80 procent van de biologiestudenten op een middelbare school beter te kunnen leren met mindmaps.
- In een onderzoek van Paul Farrand, Fearzana Hussain en Enid Hennessy uit 2002 bleken tweede- en derdejaars geneeskundestudenten het materiaal beter te kunnen onthouden, hoewel het resultaat afhankelijk was van de persoonlijke voorkeursmethode voor het maken van aantekeningen.
- In een studie uit 2006, uitgevoerd door AV D'Antoni en G.P. Zipp, stelde men een toename van kennis vast bij studenten chiropractie die mindmaps gebruikten.
Meer onderzoek aangaande mindmaps:
- In 2011, rapporteerden Joeran Beel en Stefan Langer over de inhoud van mindmaps. Ze ontdekten dat de meeste gebruikers slechts een paar mindmaps maken (gemiddeld 2,7), dat het gemiddelde aantal knooppunten klein is (31) en het gemiddelde knooppunt drie woorden bevat.
- Claudine Brucks en Christoph Schommer publiceerden een studie uit 2008 over de automatische opmaak van mindmaps vanuit volledige teksten. T. Rothenberger en collega's publiceerden datzelfde jaar een vergelijkbaar rapport.
De voordelen van mindmaps
Een van de grootste voordelen van een mindmap is dat het je helpt om dingen echt te zien. In plaats van saaie rijen tekst, krijg je een visueel overzicht. Je ziet meteen de hoofdzaken en hoe alles met elkaar verbonden is. Dat maakt het makkelijker om complexe informatie te begrijpen en te onthouden.
Een mindmap is echt goud waard als je nieuwe ideeën wilt genereren. Je begint met een centraal onderwerp en laat je gedachten de vrije loop. Omdat je niet in een lineaire structuur hoeft te denken, komen er vaak verrassende en creatieve invalshoeken uit. Het is een soort visuele speeltuin voor je brein.
Mindmaps helpen je ook bij leren en notuleren. In plaats van lange zinnen op te schrijven, focus je op de kernwoorden. Dit dwingt je om actief naar de informatie te luisteren en de essentie eruit te pikken. Later, als je de mindmap terugkijkt, roepen die kernwoorden veel sneller de bijbehorende informatie op. Het is veel efficiënter dan het herlezen van hele pagina's tekst.
En laten we eerlijk zijn, een mindmap ziet er ook gewoon leuk en overzichtelijk uit. Door het gebruik van kleuren, afbeeldingen en de organische structuur is het veel aantrekkelijker om naar te kijken dan een traditionele notitiepagina. Dat maakt het niet alleen makkelijker om de informatie te verwerken, maar het motiveert ook om ermee bezig te zijn.
Kortom, mindmaps zijn een superkrachtige tool om je denken te organiseren, je creativiteit te stimuleren en informatie op een effectieve en plezierige manier te verwerken. Ze maken het een stuk makkelijker om die wirwar in je hoofd om te zetten in iets helders en bruikbaars!






