
Efficiënte projectcommunicatie? Maak een communicatieplan voor projectmanagement
Leestijd: ongeveer 8 min
Onderwerpen:
Als projectmanager heb je de unieke gave om honderd verantwoordelijkheden te combineren, zoals taken delegeren, eventuele blokkades uit een project verwijderen, en ervoor zorgen dat iedereen hetzelfde doel voor ogen heeft.
Effectief project management houdt in dat grote doelen worden onderverdeeld in kleinere opdrachten met een vaste deadline. Een goede projectmanager weet echter dat geen enkel project —groot of klein— succesvol kan zijn zonder een communicatieplan voor project management.

Heb je een beetje hulp nodig bij het opstellen van je eigen communicatieplan voor projectcommunicatie?
Begin met ons sjabloonWat is een communicatieplan voor project management?
Een communicatieplan voor project management geeft aan hoe belangrijke informatie gedurende het project aan de stakeholders zal worden gecommuniceerd. Het bepaalt ook wie de informatie ontvangt, hoe deze mensen de informatie ontvangen, wanneer zij de informatie ontvangen en hoe vaak zij die informatie mogen verwachten.
Als je als projectmanager bijvoorbeeld verantwoordelijk bent voor de lancering van een nieuwe website, heb je het project waarschijnlijk al onderverdeeld in taken zoals wireframing, copywriting en codering. Maar weet je al wat je aan je stakeholders gaat vertellen in iedere fase van het project? Waarschijnlijk niet.
Wanneer je het communicatieplan voor je project opstelt, let er dan op dat het de volgende inhoud bevat:
- Het doel of de doelstellingen van het communicatieplan
- Informatie over de stakeholders en hun functies
- De soorten informatie die met stakeholders worden gedeeld
- De communicatiemethoden die gebruikt worden
- De frequentie waarmee elke stakeholder informatie wenst te ontvangen
Om terug te komen op ons voorbeeld, na het wireframen, kan je communicatieplan aangeven dat je een update moet geven aan je CTO per e-mail met de wireframe als bijlage in PDF-formaat.
Waarom is een communicatieplan voor projectmanagement communicatie belangrijk?
Slechte communicatie draagt bij tot het mislukken van projecten, en kan dus een groot financieel verlies betekenen voor de onderneming. Aan de andere kant van het spectrum communiceren goed functionerende bedrijven vaker en doeltreffender dan hun slecht presterende concurrenten.
Een communicatieplan voor project management zal je project in goede banen leiden omdat het:
- schriftelijke documentatie bevat waar het team naar kan verwijzen
- verwachtingen schetst over wanneer stakeholders updates zullen ontvangen
- de stakeholders meer inzicht geeft in het project en de status ervan
- stakeholders de mogelijkheid biedt om feedback te geven, wat het team kan helpen om problemen vroegtijdig op te sporen en minder tijd te verspillen
- de productiviteit tijdens vergaderingen verhoogt of ze helemaal vergaderingen zelfs overbodig maakt
Als je je project dus succesvol en op tijd wilt voltooien, zorg er dan voor dat je weet hoe je een effectief communicatieplan opstelt.
Een communicatieplan voor project management maken
Op basis van de hierboven besproken voordelen, zijn wij er zeker van dat je staat te popelen om je eigen communicatieplan voor projectmanagement op te stellen. Volg deze stappen om aan de slag te gaan.
1. Kies een opmaak
Kies een platform waar je gemakkelijk feedback over je communicatieplan kunt verzamelen, en het plan kunt delen of opslaan zodat je team en stakeholders het kunnen raadplegen.
Veel projectmanagers maken hun communicatieplan in een Word-document of een spreadsheet, op basis van een sjabloon voor een communicatieplan. Je kunt echter ook kiezen voor een visuelere optie, zoals een tijdlijn of een stroomdiagram. Zo kun je duidelijk uitleggen hoe vaak je moet communiceren of welke methode je het beste kunt gebruiken, afhankelijk van de stakeholder.


2. Kies een communicatiedoelstelling
Wat je ook hoopt te bereiken, de eerste stap om een succesvol communicatieplan op te stellen is dat je het doel opschrijft. Als we terugkomen op het belang van een communicatieplan, is het wellicht de bedoeling om stakeholders op de hoogte te houden van de projectstatus of zelfs om stakeholders bewust te houden van de voordelen van het project, zodat ze ervoor zullen blijven pleiten.
3. Identificeer stakeholders
De meeste projecten hebben veel stakeholders, die elk op hun eigen manier belang hebben bij en invloed uitoefenen op het project. Je moet de stakeholders identificeren met wie je tijdens het project zult communiceren en ze op een lijst zetten.

Krijg de nodige input door een stakeholderanalyse uit te voeren.
Meer informatie4. Identificeer communicatiemethoden
Je CTO checkt nooit zijn e-mail maar zit de hele dag op Slack. Aan de andere kant heeft je hoofddesigner Slack nog nooit geïnstalleerd, maar checkt ze wel voortdurend haar e-mail. En je zult wellicht een luchtreclamevliegtuig moeten inhuren om te communiceren met je artdirector.
Een van de doelen van je communicatieplan is om de juiste ogen op de juiste informatie te krijgen. Je communicatieplan moet dus niet alleen vermelden wie je stakeholders zijn, maar ook hoe je met die stakeholders wilt communiceren.
Bekijk de volgende methoden, afhankelijk van wat je stakeholders het meest waarschijnlijk zullen zien of bijwonen:
- Wekelijkse check-ins
- Vergaderingen: fysiek, telefonisch of via videoconferenties
- Samenvattingen van vergaderingen
- Statusrapporten
- Formele presentaties
- Enquêtes
- Takenlijsten
- Dashboards voor projecten
- Samenwerkingsapps zoals Slack of Google Hangouts
De communicatiemethode die je kiest kan ook afhangen van de informatie die je moet overbrengen. Je hebt waarschijnlijk niet elke week een formele persoonlijke vergadering nodig om updates te geven over het project; je kunt een wekelijkse e-mail sturen met updates en vergaderingen houden wanneer het team een belangrijke mijlpaal bereikt.
5. Bepaal de frequentie van de communicatie
Maak een lijst van hoe vaak je elk soort communicatie zult sturen (stuur bijvoorbeeld een wekelijkse e-mail op maandag met de voortgang van het project, links naar gerealiseerde resultaten, het huidige budget, enz.) of hoe vaak je elke stakeholder moet informeren (elk teamlid moet bijvoorbeeld dagelijks e-mails sturen om de projectmanager op de hoogte te houden, maar betrekt de stakeholder alleen bij de videoconferentie).
Zet deze informatie niet alleen in je communicatieplan voor projectmanagement, maar zorg er ook voor dat je de frequentie van de communicatie plant in je agenda of in je software voor taakbeheer. Zo waarborg je vlekkeloze en tijdige projectcommunicatie.
6. Bepaal wie communicatie-updates geeft
Meestal is dit de taak van de projectmanager, maar als dat niet het geval is, moet de eigenaar van een bepaalde update duidelijk worden aangewezen in je communicatieplan.
Wat moet je doen als je project verandert?
Geen enkel bedrijf is immuun voor een scope creep, dus zelfs de best georganiseerde bedrijven krijgen te maken met momenten waarop projecten veranderen en het communicatieplan mee moet veranderen. Als verandering noodzakelijk wordt, kijk dan nog eens naar je projectoverzicht en stem je communicatieplan af op het herziene project. Een communicatieplan dient als leidraad wanneer er zich problemen beginnen voor te doen.
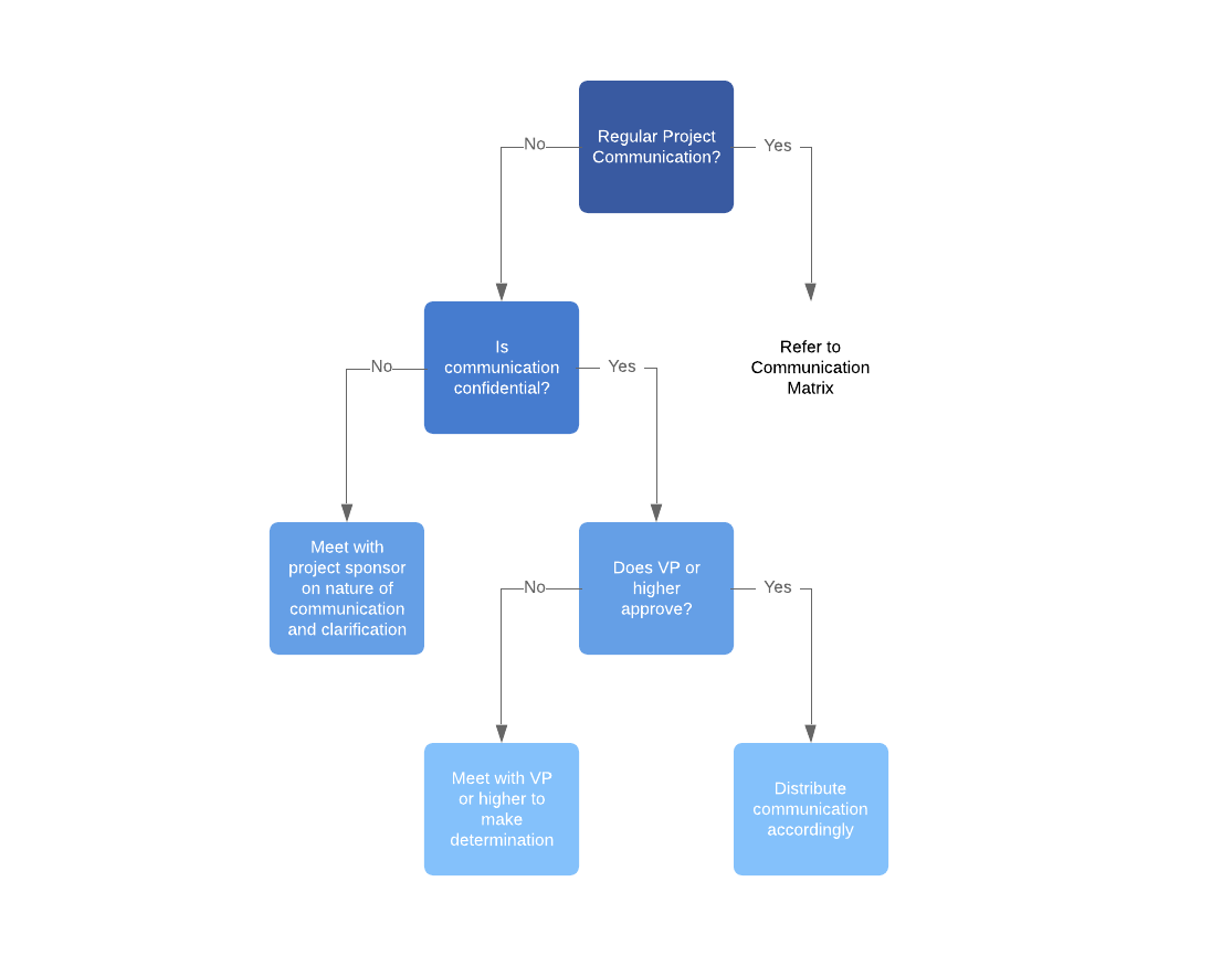
Hoe moet je vertrouwelijke informatie communiceren?
Soms kan het een veiligheidsrisico zijn om te weten met wie je contact moet opnemen en welke informatie je moet geven. Houd bij het opstellen van je communicatieplan rekening met dit mogelijke scenario. We raden je aan om een stroomdiagram te maken dat laat zien hoe je vertrouwelijke informatie kunt delen.

Hoe gebruik je een communicatieplan voor projectcommunicatie
Zodra je communicatieplan in orde is, moet je het in praktijk brengen. Je moet het communicatieplan uitdelen aan iedereen in je team en aan alle betrokken stakeholders.
En hier begint de echte magie: iedereen blijft op de hoogte van de status van het project, en je teamleden en stakeholders zullen je ook niet onnodig lastigvallen met updates.
Als je CTO via het communicatieplan voor projectmanagement weet dat hij na elke wekelijkse controle een link naar het verslag van de vergadering zal ontvangen in Slack, zal hij zijn e-mail niet checken of naar jouw bureau komen voor een update. In plaats van dat je teamleden in sombere silo's werken, zullen ze zich gemotiveerder voelen omdat ze weten dat ze niet alleen werken aan het project en dat er dingen gedaan worden.
Het is bovendien bemoedigend om regelmatig op de hoogte te worden gehouden: het stimuleert de dynamiek van het project en houdt de deadline in het achterhoofd van je team.
Verdiep je niet in de details
Hoewel een communicatieplan essentieel is voor het succes van je project, moet je je niet blindstaren op de noodzaak om ieder detail gaandeweg te communiceren. Er is een groot verschil tussen duidelijkheid en details. Als je te veel en te vaak communiceert, wordt je communicatie gewoon genegeerd.
Wees nauwkeurig en doelgericht in je e-mails. Je kunt ook een e-mailsjabloon opstellen dat de belangrijkste aspecten van het project duidelijk omschrijft. Als je dan toch in de verleiding komt om af te dwalen naar mededelingen die al dan niet relevant zijn voor je stakeholders, zal het communicatieplan je op de belangrijke zaken helpen focussen.
Standaardiseer het proces
Als dit de eerste keer is dat je een communicatieplan voor projectmanagement in je project opneemt, kan het moeilijk zijn om iedereen het belang ervan te laten inzien. En als het de eerste keer niet zo goed gaat als je had gehoopt, leer dan van je fouten en probeer het opnieuw. Als je genoeg oefent, zul je merken dat communicatie je projecten vlotter doet verlopen, de stress vermindert en je helpt om meer projecten op tijd af te leveren. Dat op zich is al de moeite waard om een communicatieplan op te stellen.
Verberg vertrouwelijke informatie
Soms kan het een veiligheidsrisico zijn als je niet weet met wie je contact moet opnemen en welke informatie je moet geven. Houd bij het opstellen van je communicatieplan rekening met dit mogelijke scenario. We raden je aan om een stroomdiagram te maken dat laat zien hoe je vertrouwelijke informatie kunt delen.
Over het algemeen visualiseert een communicatieplan voor projectmanagement de verwachtingen van het project voor alle relevante teamleden en maakt het je plan duidelijker om te volgen. Maar stop daar niet! Er zijn tal van andere visuals die je kunnen helpen om je projecten te beheren van begin tot eind. Probeer een Gantt-grafiek of een dashboard om de voortgang van het project bij te houden en teamleden verantwoordelijk te houden. Projectcommunicatie was nog nooit zo makkelijk.

Project management teams van vooraanstaande bedrijven van over de hele wereld gebruiken de software van Lucid om kritieke doelstellingen te halen.
Ontdek Lucid voor project managementOver Lucidchart
Lucidchart, een slimme diagramapplicatie in de cloud, is een kernonderdeel van Lucid Software's pakket voor visuele samenwerking. Met deze intuïtieve cloudgebaseerde oplossing kunnen teams in realtime samenwerken om flowcharts, mockups, UML-diagrammen, kaarten van customer journeys en meer te maken. Lucidchart stuwt teams vooruit om sneller aan de toekomst te bouwen. Lucid is trots op zijn diensten aan belangrijke bedrijven over de hele wereld, waaronder klanten als Google, GE en NBC Universal, en 99% van de Fortune 500. Lucid werkt samen met brancheleiders, waaronder Google, Atlassian en Microsoft. Sinds de oprichting heeft Lucid talrijke onderscheidingen ontvangen voor zijn producten, bedrijfsvoering en werkcultuur. Ga voor meer informatie naar lucidchart.com/nl.
Gerelateerde artikelen
Agile-waterval: de juiste keuze voor jouw team?
Zowel agile als waterval bieden waardevolle inzichten, dus waarom zou je beide niet gebruiken? Lees meer over het hybride agile-watervalmodel en verken of dit de perfecte oplossing is voor jouw team. Ontdek hoe je verschillende combinaties van dit hybride model kunt integreren, afhankelijk van de behoeften van jouw organisatie.
De 4 fasen van projectmanagement
Leer meer over de vier levensfasen van projectmanagement. Of u nu aan een klein project werkt of een groot project dat zich over meerdere afdelingen uitstrekt, u kunt onze tips gebruiken om uw projecten tot een goed einde te brengen.
Begin vandaag nog met diagrammen maken met Lucidchart - probeer het gratis!
Door te registreren ga je akkoord met onze Servicevoorwaarden en bevestig je dat je ons Privacybeleid gelezen hebt en begrijpt.