
Como fazer um Gemba Walk para melhoria de processos
Tempo de leitura: cerca de 7 minutos
Tópicos:
Principais conclusões:
-
O Gemba Walk é uma prática em que líderes vão até o local onde o trabalho acontece para observar processos e identificar oportunidades de melhoria.
-
Os conceitos centrais de um Gemba Walk incluem “ir e ver”, perguntar por que e demonstrar respeito.
-
Gemba Walks virtuais também são possíveis, seguindo um processo estruturado que envolve preparação prévia e observações detalhadas.
Muitas equipes buscam a melhoria contínua, mas como os líderes podem determinar exatamente quais partes do fluxo de trabalho precisam ser ajustadas? E até que ponto estão realmente conectados às realidades do dia a dia dos colaboradores?
Segundo o Breakroom Workplace Index do 2º trimestre de 2025 da ZipRecruiter, apenas 23% dos trabalhadores da linha de frente acreditam que a alta liderança entende o que realmente acontece no local de trabalho, um dado que evidencia a desconexão entre gestão e realidade operacional.
O que a liderança pode fazer para se aproximar mais de suas equipes e adotar melhorias que gerem impacto real? A resposta está no Gemba Walk. Quando líderes realizam um Gemba Walk, eles não apenas identificam ineficiências, mas também colaboram de perto com as pessoas que executam o trabalho essencial para manter o funcionamento dos negócios.
Continue lendo para entender melhor o que são os Gemba Walks e os principais passos para realizar o seu com sucesso.
O que é um Gemba Walk?
O Gemba Walk é uma prática central da gestão Lean (enxuta) em que líderes vão até o local onde o trabalho é executado para observar processos e identificar oportunidades de melhoria. O termo “Gemba” vem do japonês e significa “o lugar real”. Em essência, durante um Gemba Walk, líderes visitam a linha de frente da operação.
Originalmente desenvolvido como parte da manufatura Lean, o Gemba Walk surgiu da ideia de que as melhores oportunidades de melhoria de processos estão no chão de fábrica, observando de perto onde o trabalho realmente acontece. Somente ao realizar um Gemba Walk, gestores conseguiam enxergar os processos de trabalho em ação e, em colaboração com os funcionários, identificar as melhores soluções de melhoria.
Objetivo de um Gemba Walk
O objetivo de um Gemba Walk não é apenas conhecer melhor os processos de trabalho e identificar oportunidades de melhoria para o negócio, mas também se conectar com os colaboradores. Um Gemba Walk bem-sucedido inclui:
-
Observações claramente alinhadas aos objetivos estratégicos do negócio
-
Avaliação consistente e respeitosa
-
Comparação entre o estado atual e o estado futuro ideal
-
Documentação de insights práticos e aplicáveis
Quando líderes concluem um Gemba Walk, eles devem sair com ideias de próximos passos para compartilhar com suas equipes, reforçando o ciclo de melhoria contínua.
Benefícios de uma Gemba Walk
Os principais benefícios de um Gemba Walk são gerar insights valiosos e aumentar a conexão com os colaboradores que realizam o trabalho na linha de frente. O ponto central é focar em como o trabalho é feito e descobrir formas de melhorar para que as equipes continuem engajadas e fortalecidas.
Ao observar diretamente as equipes, a liderança consegue:
-
Identificar a causa raiz dos problemas
-
Estimular uma cultura de colaboração
-
Fortalecer a comunicação
-
Impulsionar mudanças significativas
Aspectos essenciais de um Gemba Walk
Antes de realizar um Gemba Walk, líderes devem estar atentos a alguns fatores-chave. Os conceitos centrais são: ir e ver, perguntar por que e demonstrar respeito.
Ir e ver: o principal objetivo de um Gemba Walk é que os líderes estejam fisicamente presentes nos locais onde o trabalho acontece, seja no chão de fábrica, na linha de produção ou no escritório. Durante o percurso, não devem apenas observar os colaboradores, mas também participar ativamente da identificação de melhorias para aumentar a eficiência.
Perguntar por que: uma boa liderança se baseia em escuta ativa. Ao realizar um Gemba Walk, líderes devem fazer perguntas constantemente e dialogar com os colaboradores. Técnicas como o diagrama de espinha de peixe podem ser usadas em colaboração com a equipe para identificar a causa raiz dos problemas.

Demonstrar respeito: o Gemba Walk não é uma oportunidade de fiscalização ou de apontar falhas individuais. Os colaboradores devem ser tratados com respeito e confiança durante todo o processo. O papel da liderança não é julgar, mas colaborar com as equipes da linha de frente para identificar problemas e encontrar soluções em conjunto.
Processo de um Gemba Walk
Um Gemba Walk pode variar de acordo com a empresa e o estilo de liderança, mas estes são os passos gerais para conduzir um com sucesso:
-
Planeje com antecedência para que sua caminhada tenha um foco específico. Escolha um tema, como segurança ou eficiência, e prepare perguntas.
-
Avise sua equipe sobre o planejamento do Gemba Walk para que os colaboradores saibam com antecedência. Reforce que não se trata de uma avaliação, mas de um exercício com um propósito definido que apoia os objetivos maiores do negócio.
-
Foque no processo, não nas pessoas. Evite criticar ou analisar colaboradores durante a caminhada. Em vez disso, analise os fluxos de trabalho para identificar gargalos ou ineficiências.
-
Siga o fluxo de valor. Identifique os fluxos de trabalho centrais da empresa e acompanhe o valor desde o início até a entrega final. Essa prática permite que líderes identifiquem desperdícios ou ineficiências com mais clareza.
-
Anote detalhes minuciosos e evite dar sugestões verbais ou feedback durante a caminhada. O Gemba Walk serve para observação e aprendizado. Registre o máximo de informações e analise suas descobertas posteriormente.
-
Leve um segundo observador para ter outra perspectiva. Um olhar objetivo extra costuma trazer insights que poderiam passar despercebidos por uma única pessoa.
-
Revise. Após concluir o Gemba Walk, revise suas anotações e observações. Identifique possíveis melhorias ou mudanças e compartilhe com a equipe em uma reunião de pós-walk. Como o Gemba Walk é colaborativo, garanta que os colaboradores também tenham espaço para dar sugestões e feedback.

Como fazer um Gemba Walk virtual
No mundo do trabalho atual, nem sempre é possível realizar Gemba Walks presenciais. Para líderes cujas equipes trabalham em modelo híbrido ou totalmente remoto, pode ser que você não consiga “ir e ver” fisicamente junto com os colaboradores.
Felizmente, é possível realizar Gemba Walks virtuais. Eles acontecem por meio de chamadas de vídeo, seguindo os mesmos passos de observação e questionamento. O acompanhamento virtual é uma prática comum para que líderes façam perguntas e observem como o trabalho é realizado na linha de frente. Além disso, essas observações remotas podem ser gravadas, facilitando a retenção de informações e o planejamento de melhorias de longo prazo.
O que fazer depois de um Gemba Walk
Um Gemba Walk não termina quando a caminhada em si acaba. Para que seja realmente bem-sucedido e feche o ciclo, é preciso realizar uma análise pós-walk e compartilhar os resultados com os colaboradores.
Depois de um Gemba Walk, os líderes devem:
-
Revisar suas descobertas com os colaboradores da linha de frente e outros líderes
-
Fazer o acompanhamento com as equipes e compartilhar feedback
-
Definir ações práticas para a melhoria de processos
-
Documentar quaisquer mudanças e atualizar os fluxos de trabalho de forma apropriada
Para orientar as melhorias, você pode usar o modelo Planejar, Executar, Verificar, Agir (PDCA). Esse modelo ajuda as empresas a estabelecer um sistema de melhoria contínua. Como o PDCA é um ciclo, e não um processo linear, os líderes podem combiná-lo com os Gemba Walks para promover aprendizado e crescimento constantes.
Use a Lucid no seu Gemba Walk
Se você está pronto para realizar um Gemba Walk, tem tudo o que precisa com a Lucid. No Lucidchart, é possível visualizar processos de trabalho, identificar gargalos e criar um plano de melhorias. Você também pode usar a Lucid para anotar observações durante o walk e compartilhar seu mural com a equipe, permitindo que todos vejam facilmente os feedbacks e recomendações. Para se conectar melhor com os colaboradores e otimizar a melhoria de processos, use a Lucid no seu próximo Gemba Walk.

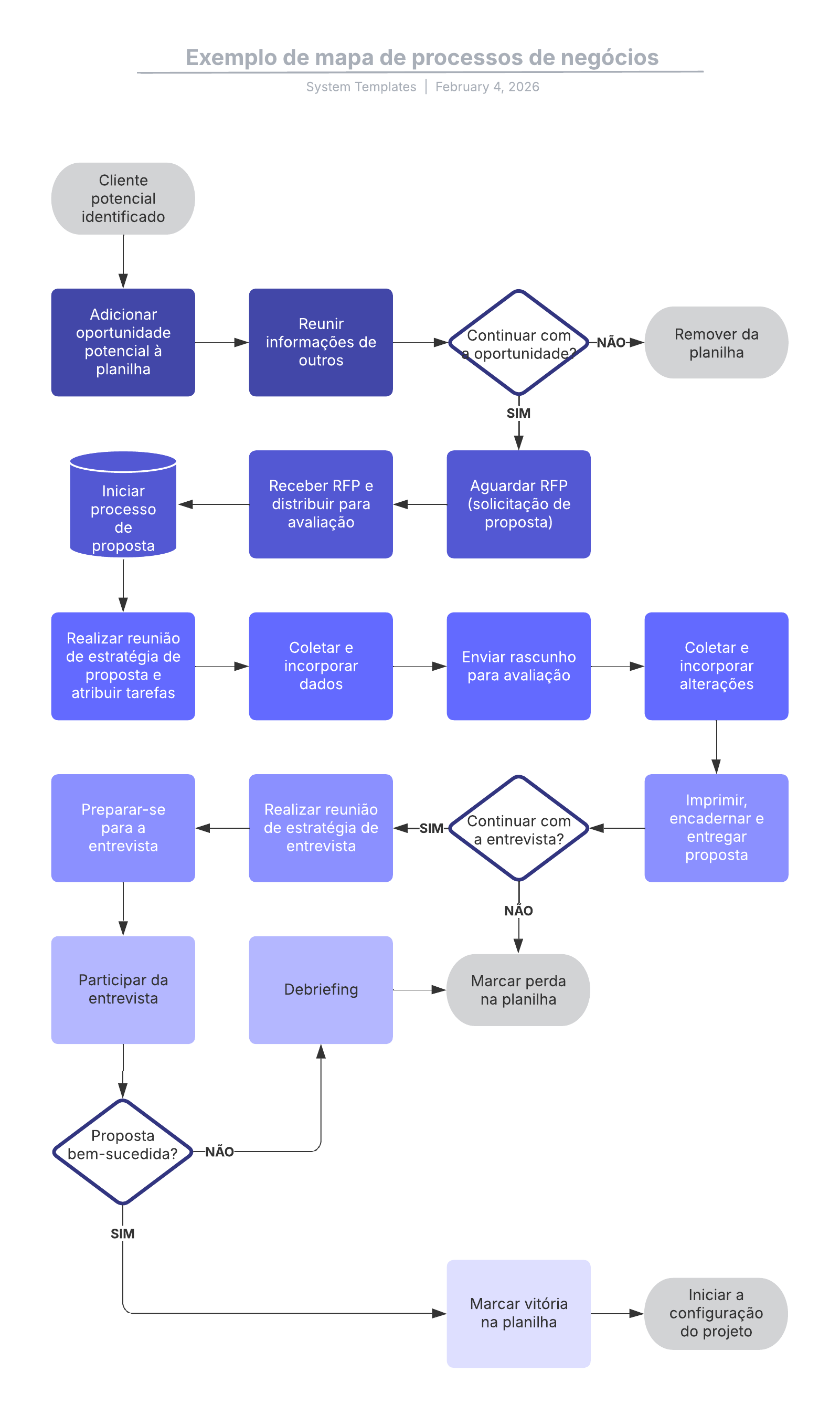
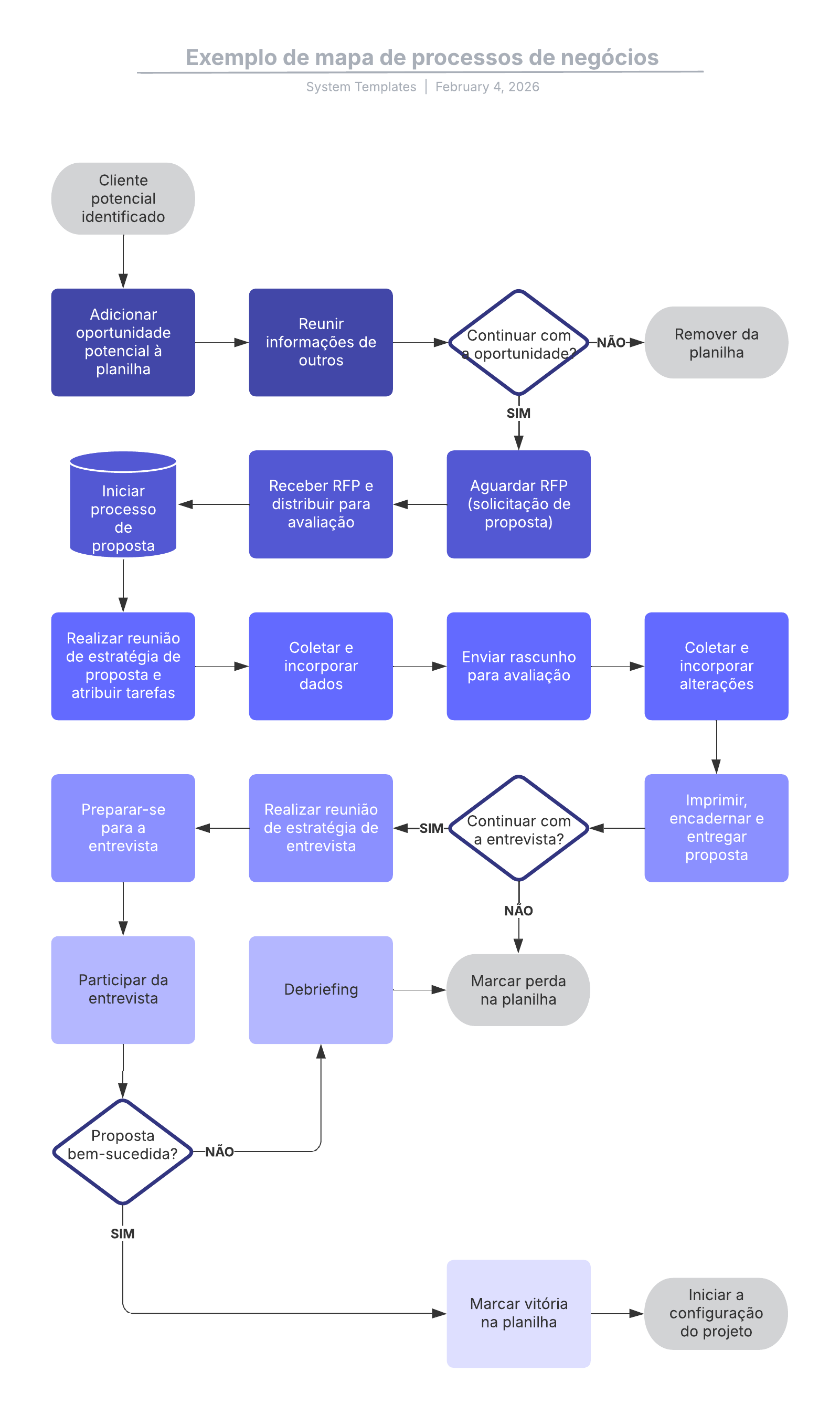
Modelos e exemplos de mapas de processos
Para se preparar, mapeie seus processos de negócios com estes modelos personalizáveis.
Saiba maisSobre: Lucidchart
O Lucidchart, um aplicativo de diagramação inteligente que roda na nuvem, é um componente central da Suíte de colaboração visual da Lucid Software. Essa solução intuitiva de nuvem oferece às equipes a possibilidade de colaborar em tempo real para criar fluxogramas, mockups, diagramas UML, mapas de jornada do cliente e muito mais. O Lucidchart impulsiona as equipes para uma construção mais ágil do futuro. A Lucid tem orgulho de atender às principais empresas de todo o mundo, incluindo clientes como Google, GE e NBC Universal, e 99% das empresas da Fortune 500. A Lucid faz parceria com líderes do setor, como Google, Atlassian e Microsoft. Desde a inauguração, a Lucid recebeu vários prêmios por seus produtos e negócios e pela cultura no local de trabalho. Veja mais informações em lucidchart.com/pt.
Comece a diagramar com o Lucidchart hoje mesmo — gratuitamente!
Ao se registrar, você concorda com nossos Termos de Serviço e reconhece que leu e entendeu nossa Política de Privacidade.