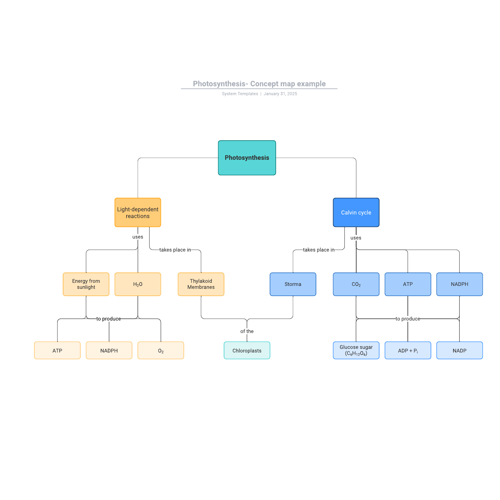
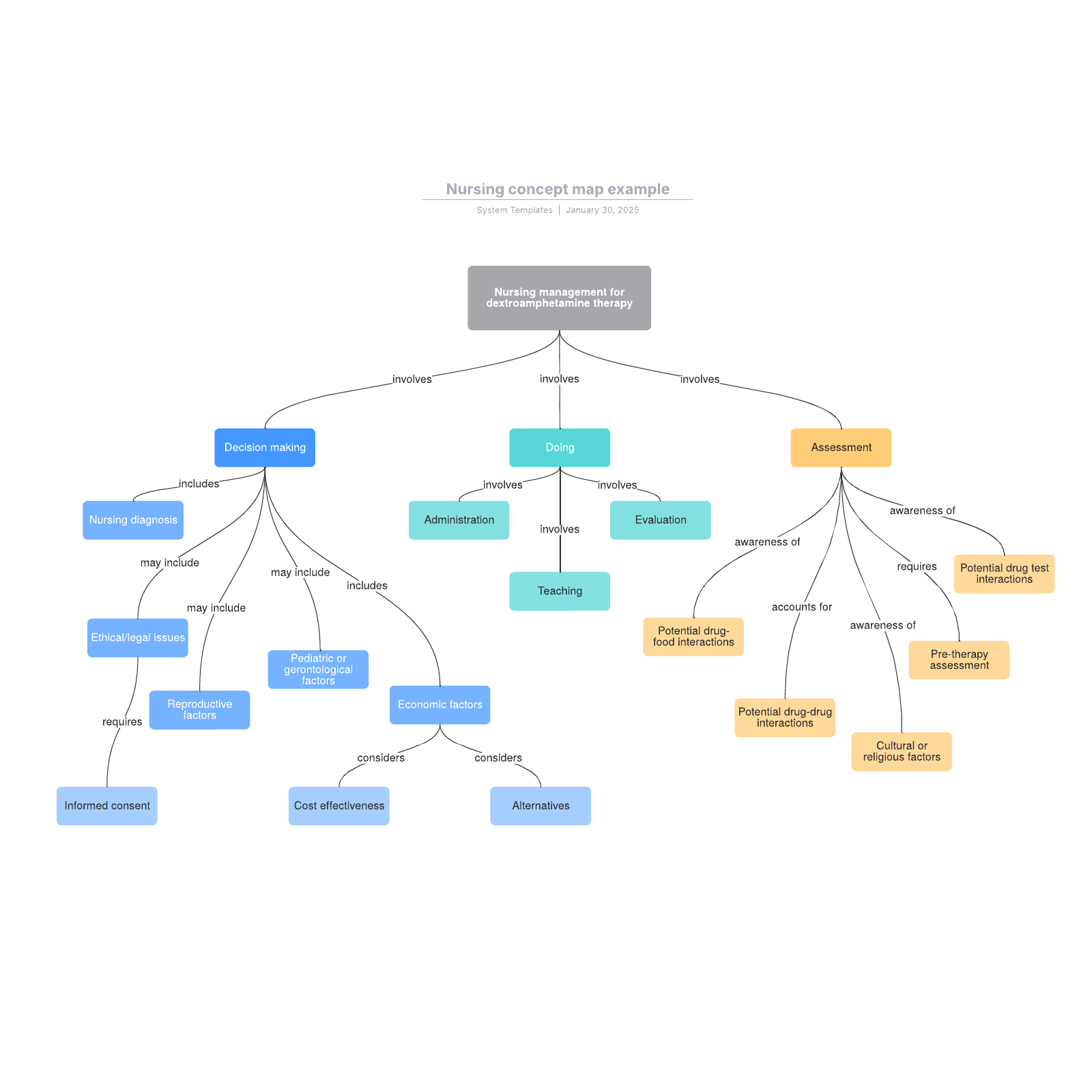
What is a concept map?
A concept map is a diagram or graphical tool that visually represents relationships between concepts and ideas. Most concept maps depict ideas as boxes or circles (also called nodes), which are structured hierarchically and connected with lines or arrows (also called arcs). These lines are labeled with linking words and phrases to help explain the connections between concepts.
Master the basics of Lucidchart in 3 minutes
- Create your first diagram from a template or blank canvas or import a document.
- Add text, shapes, and lines to customize your diagram.
- Learn how to adjust styling and formatting.
- Locate what you need with Feature Find.
- Share your diagram with your team to start collaborating.
Key features of concept maps
Concept maps are also referred to as conceptual diagrams. While other types of diagrams may look similar, concept maps have specific characteristics differentiating them from other visual tools.
Concepts
Concepts are defined as “perceived regularities or patterns in events or objects, or records of events or objects, designated by a label” and are depicted as shapes in the diagram.
Linking words/phrases
Linking words or phrases are located on the lines connecting objects in a concept map, and these words describe the relationship between two concepts. They are as concise as possible and typically contain a verb. Examples include "causes," "includes" and "requires."
Propositional structure
Propositions are meaningful statements made up of two or more concepts connected with linking words. These statements are also known as semantic units or units of meaning. Concepts and propositions are the foundation for the creation of new knowledge in a domain. Essentially, a concept map visually conveys a set of propositions about a certain topic.
Hierarchical structure
A key element of the concept map is its hierarchical structure. The most general and inclusive concepts are positioned at the top of a concept map with the more specific and exclusive concepts arranged hierarchically below. As such, a concept map is designed to read from top to bottom.
Focus question
A focus question defines the issue or problem the concept map needs to solve. Developing a focus question allows you to design with a context in mind and thus helps guide and maintain the direction of your concept map. Within the hierarchical structure, the focus question should be at the very top of the concept map and serve as a reference point.
Parking lot
Before beginning your concept map, it can be helpful to come up with a list identifying the key concepts that need to be included. Establish a rank ordered list from the most general concept to the most specific. This list is referred to as a parking lot, as you will move the items into the map as you figure out where they fit in.
Cross-links
Cross-links are relationships between concepts in different domains of the concept map, allowing you to visualize how ideas within these different domains are connected. Both the cross-links and the hierarchical structure facilitate creative thinking, and these cross-links often indicate moments of creativity.
Why use a concept map?
The brain processes visuals 60,000 times faster than it processes text. Designed as a tool to organize and represent knowledge, concept mapping can help you visualize relationships between various concepts and test your understanding of complex subjects. Thinking through and visually representing relationships between ideas forms mental connections that allow for better retention of knowledge. This diagram is a popular way to capture understanding of a topic for work, school, or personal study. It's used most frequently in academia, but the process can be easily applied to other fields.
Concept mapping offers benefits for any learning process:
- Facilitates comprehension with its visual format
- Synthesizes information by integrating new and old concepts to better grasp the big picture
- Encourages brainstorming and high-level thinking
- Fosters discovery of new concepts and their connections
- Provides clear communication of complex ideas
- Promotes collaborative learning
- Sparks creativity
- Snapshots your current knowledge to assess understanding
- Identifies areas that need further knowledge or review
When to make a concept map
Concept maps are an optimal learning tool for students and educators, whether the contributors are enrolled in school, teaching or tutoring a subject, or developing new skills on their own. The process of connecting ideas in a tangible space can solidify your topical knowledge, as well as clarify which areas need a little work.
Making a concept map can be helpful when:
- Presenting concise overviews of a field
- Absorbing information while studying for an exam
- Assessing a student’s grasp of a particular topic
- Consolidating knowledge during the learning process
- Demonstrating an acceptable level of understanding on a subject
- Defining knowledge that exists in your head but hasn’t been formally documented
Concept maps are similar to other node-linking mapping methods such as topic maps or UML diagrams. However, concept maps differ due to their philosophical basis, which holds that concepts and propositions are the foundation of new knowledge and meaning.
Keep in mind that concept maps are not the same as mind maps, though they’re frequently confused (see below for more details). Concept maps aren’t the best tool for visualizing new ideas, organizing meetings, or managing tasks and projects. You may want to try mind maps or another type of diagram in these scenarios.
Concept maps vs. mind maps
Many people have trouble telling concept maps and mind maps apart. Here’s how to determine if you’re dealing with a concept map or a mind map:
Concept maps
- Are used to represent tacit knowledge, like an existing theory or concept. The ideas are usually generated externally.
- Tend to represent academic knowledge, so their application is more formal.
- Contain general knowledge near the top of the map, with related concepts arranged hierarchically below.
- Show topics with cross-linking and multiple relationships.
Mind maps
- Are used to flesh out a set of ideas, which are often generated internally.
- Tend to represent a greater variety of tasks and concepts, so their application is more flexible.
- Contain a single word, phrase, or image in the center of the map, with related ideas radiating outward in all directions.
- Show topics with a single parent and several children.
Concept mapping for education
Concept mapping can be a powerful tool in the world of education, helping students to perform at higher cognitive levels and helping teachers to explain complicated subjects and assess student understanding.
Students can use concept mapping to:
- Organize and structure new material
- Increase learning by relating new and old knowledge
- Map out relationships between things such as vocab words, characters in a story, events in history, etc.
- Plan/outline writing projects
- Design their own representations of knowledge
- Brainstorm new ideas
- Take notes
- Create study guides
- Design complex structures
Teachers can use concept mapping to:
- Plan curriculum
- Assess understanding or diagnose misunderstanding of students
- Explain complex ideas
- Assist struggling readers
As educators incorporate concept maps into their teaching methodology, they can provide aids to help facilitate the process for students:
- Give a focus question to get the wheels turning.
- Create a parking lot (list of key concepts) to help students determine what to include in their map.
- Provide expert skeleton maps so students have a structure to follow. These are small concept maps started by an expert on the topic which students can then expand upon.
Research indicates that students working in small groups and cooperating while learning results in positive cognitive and affective outcomes. Concept mapping allows for this productive small group work among students and teachers in any subject matter.
Concept mapping for business
While widely used in education, concept maps have expanded to the business world as well. Concept maps communicate ideas well and prompt intuitive visual thinking that aid business analysis. Concept mapping is a group process, making it an ideal activity for teams or groups of stakeholders, and it is especially when solving problems, whether they be in marketing, new product design or administration. They allow all organization members to evaluate where they are currently and where they would like to go, and they can be easily made and maintained by anyone, even the non-technical users.
Concept maps bring a creative and results-oriented approach known as design thinking to business. Within this approach, concept maps can be used for inspiration, ideation and implementation. These diagrams are excellent storytellers, helping in the ideation and inspiration phases. When it comes time for implementation, concept maps help with instruction, documentation and communication.
Experts within a company have a wealth of knowledge that has been compiled over the years, some of which they might not be able to communicate well to others. Nonaka and Takeuchi highlight the importance of documenting a corporate expert’s knowledge in order to become “the knowledge creating company”. The use of concept maps to record this valuable information is increasing in practice.
Concept mapping can serve a variety of purposes in a business organization:
- Promoting company-wide understanding of business requirements
- Spotting gaps and contradictions
- Identifying complex relationships among ideas
- Learning the “language” of a client
- Establishing a consistent language for a project
- Identifying potential requirements dependencies
- Modeling inventory flows, cash flows, relationship flows, etc
- Product development
- Market analysis
- Decision-making
- Formulating research projects
- Mapping team knowledge
- Archiving expert knowledge
- Creating a shared vision within a team or organization
- Generating advance organizers
- Training new employees
- Software design
- Ontology-building
Concept mapping for healthcare
Within the healthcare industry, concept mapping allows for prioritizing ideas, evaluating consensus, identifying gaps and creating improved action plans. It allows the various stakeholders of an organization to come together and formulate effective plans, as faculty are able to create a shared representation of the patient’s condition and situation and determine the proper next steps.
Applications of concept mapping within healthcare include:
- Organizing workloads
- Prioritizing patient assignments
- Critically thinking through abnormal assessments
- Mapping out plans of care
- Identifying relationships between symptoms
- Revealing diagnosis
- Training medical staff
History of concept mapping
Concept mapping as a method was developed by Joseph Novak and a team of researchers at Cornell University in the 1970’s. Dr. Novak was searching for a new tool to describe explicit changes in children’s conceptual understanding.
Both he and his colleagues at Cornell had studied psychologist Jean Piaget’s theories on cognitive operational stages. Piaget and other experts assumed that children weren’t capable of comprehending abstract concepts, like the nature of matter, before the age of 11. Dr. Novak decided to launch a research project that would observe minute changes in the way children learned new ideas. He was inspired by a theory from David Ausubel, a proponent of Piaget’s theories. Ausubel wrote,
“If I had to reduce all of educational psychology to just one principle, I would say this: the most important single factor influencing learning is what the learner already knows. Ascertain this and teach him accordingly” (Ausubel, 1968, p. vi)
With this idea as their guiding light, the Cornell team developed a new tool during their longitudinal study: the concept map. These maps were simple—just one or two words to represent the main idea, and lines showing linking words that created a meaningful statement. The most general concepts were grouped at the top of the map and the most specific ones at the bottom. Novak taught students to build concept maps to demonstrate their knowledge on focus questions such as “What is water”.
The research team explained,
“We found that a 15- or 20-page interview transcript could be converted into a one-page concept map without losing essential concept and propositional meanings expressed by the interviewee. We soon realized this was a very powerful and concise knowledge representation tool, a tool that changed our research program from this point on.”
Since 1972, concept mapping has become extremely popular, as specialists in fields from education to healthcare realize the unique benefits of this type of diagram.
Theoretical foundation
Concept maps are based on Ausubel’s Assimilation Theory and Novak’s Theory of Learning, which discuss how people learn new information by incorporating new knowledge with knowledge they already posses. Novak stated,
“Meaningful learning involves the assimilation of new concepts and propositions into existing cognitive structures.”
Through meaningful learning, discussed more below, the integration of new concepts into our cognitive knowledge structure occurs through linking the new knowledge to concepts already understood. A concept map provides a visual demonstration of these relationships between concepts in our cognitive structure. The origin of concept maps stems is based in constructivism, which discusses how learners actively construct knowledge.
Physiological foundation
Children acquire concepts during the age of birth to three years as they start identifying labels or symbols for regularities they observe in the world around them. This early and autonomous learning is known as the discovery learning process. After age three, the reception learning process begins, where new meanings are formed by asking questions and understanding the relationships between old and new concepts—concepts are no longer defined by the learner but described by others and transferred to the learner.
In addition to exploring these two learning processes, Ausubel also differentiates between rote and meaningful learning. Rote learning occurs when there is little or no relevant knowledge to the new information being presented and no internal commitment to incorporate new and existing knowledge. As a result, information is easily forgotten. The cognitive structure is not enhanced to clear up faulty ideas.
Meaningful learning can only occur under the following three circumstances:
-
The new material being presented must be clear and relatable to the learner’s prior knowledge. Concept maps are helpful here, as they identify general concepts held by the learner which can then be built upon.
-
The learner needs to possess relevant prior knowledge, especially when trying to comprehend detailed and specific knowledge in an area.
-
The first two conditions can be controlled directly by the instructor. However, the third cannot, as it requires that the learner choose to learn meaningfully. In other words, they make an effort to assimilate new and old information rather than just memorizing.
The distinction between rote and meaningful learning is a continuum, as individuals possess different amounts of relevant knowledge and different motivation levels for knowledge assimilation. Creativity is a a very high level of meaningful learning on this continuum.
Working and short-term memory are the most important for getting knowledge into long-term memory. Information is processed in the working memory through interaction with knowledge in long-term memory; however, the working memory can only process a small number of units at a time. However, if these units can be grouped together, it is much easily recalled. Organizing large amounts of information requires repetition between working memory and long-term memory. Concept mapping is powerful for meaningful learning because it acts as a template to help organize and structure knowledge, even though the structure must be built piece by piece with small units of interacting concepts and propositions. This process allows for the use of knowledge in new contexts and for increased retention. In addition, research shows that our brain prefers to organize information in the hierarchical structure characteristic of concept mapping.
Epistemological foundation
Epistemology is the branch of philosophy dealing with knowledge and new knowledge creation. There exists a growing consensus that new knowledge creation is a constructive process that involves our knowledge and our emotions. Novak believes that new knowledge creation is high meaningful learning by those with an organized knowledge structure on a certain topic and a strong motivation to find new meaning.
Concept maps are associated with constructivist theories of learning in which learners are active participants rather than passive recipients of knowledge. Learners must make an effort to bring new meaning to information they already know. Building concept maps is a creative process, as concepts and propositions are the foundation for knowledge in any domain.
How to build a concept map
Here are the basic steps in constructing a concept map. We have a much more detailed article with instructions on how to make a concept map step by step, if you’re ready to learn more.
-
Identify the focus question or main topic—think about the problem or issue you want the concept map to resolve. This idea should connect to all others on your map and will guide the hierarchical structure.
-
Identify all the key concepts that relate to the main idea you identified. Order them with the most general concepts first and the more specific concepts last. This list is referred to as the parking lot.
-
Create a preliminary concept map linking the concepts together. Remember to add linking words or phrases on the lines to demonstrate how the concepts are related.
-
Add cross-links to connect concepts in different domains.
- Continually revise your concept map as needed.



