Data flow diagram software
Lucidchart is a visual workspace that combines diagramming, data visualization, and collaboration to accelerate understanding and drive innovation.
Create your data flow diagram online to visualize, analyze, and improve your business processes

Make complicated processes easy to explain
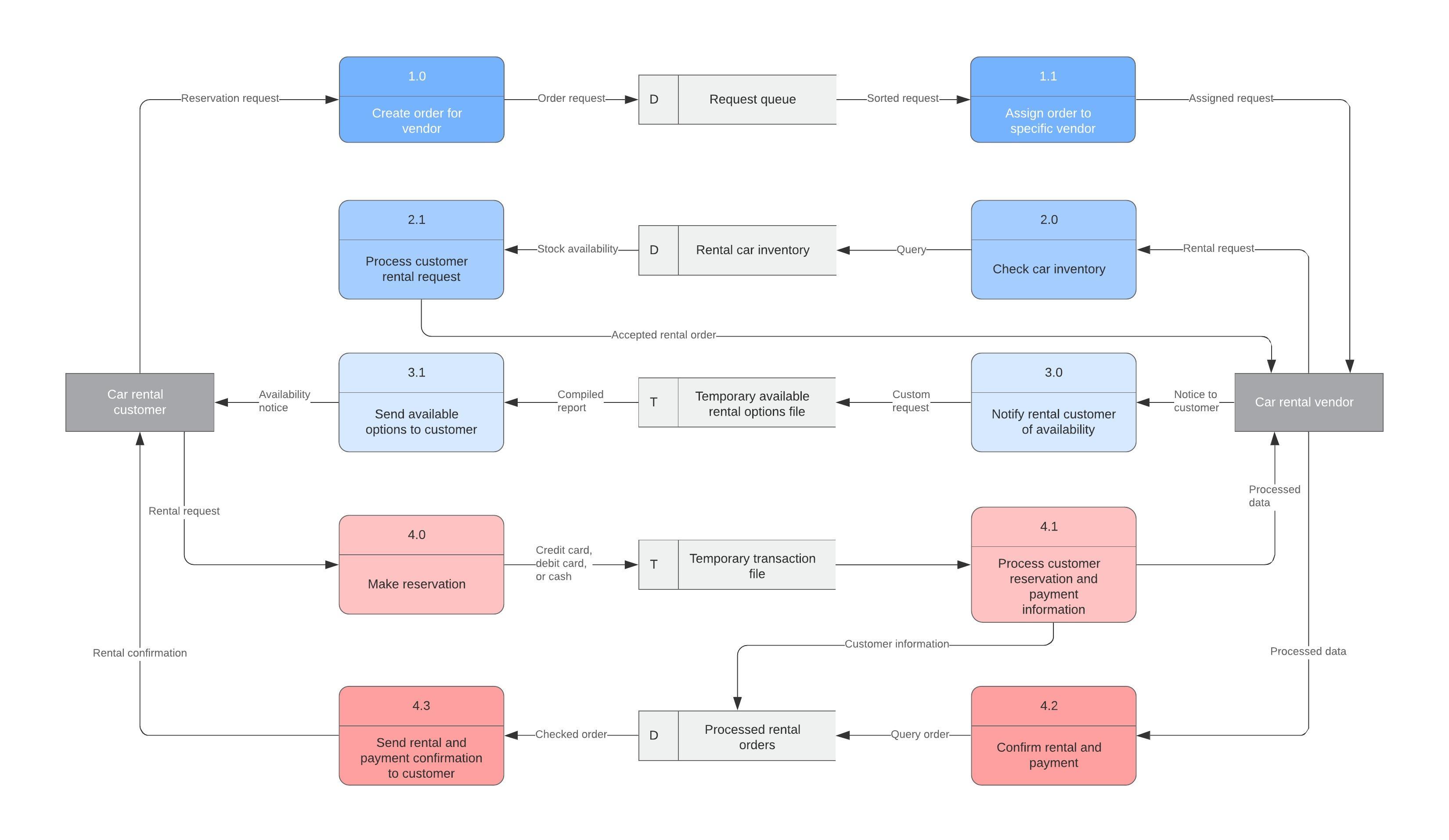
Data flow diagrams allow you to take any flow of information for a process or system and condense it into a coherent, easily understood visual. Using standardized circles, arrows, and text labels, you can map out entire processes and systems for even the most non-technical employee to understand. With customizable templates, well-stocked DFD shape libraries, and easy-to-use formatting tools, our data flow diagram software gives you the tools you need to create a simple, complex, or even multi-layered DFD online.

Standardize data flow diagrams with templates, shapes, and more
Lucidchart makes it easier than ever to get started on your data flow diagram, whether you’re starting from scratch or customizing one of our many DFD templates. Our DFD shape libraries contain standard symbols for both Gane-Sarson and Yourdon-Coad methodologies, allowing you to create clear and consistent data flow diagrams online in minutes. Once your diagram is constructed, use our intuitive formatting tools to ensure that your DFD is easily interpreted, regardless of its complexity.

Present your DFD to any audience, any time
Data flow diagrams are best suited for explaining processes and systems that are difficult to describe using text, making presentation mode essential as you help stakeholders interpret and understand the data flow path of any process. Use the in-editor presentation mode in our data flow diagram maker to easily present complex technical systems to team members, executives, and non-technical viewers and get everyone on the same page.

Share your work on the platforms you already use
Our powerful integrations allow you to share your data flow diagram without the hassle of saving and re-sending various versions of your work. Our DFD creator integrates seamlessly with the platforms technical teams prefer, such as Jira, Confluence, Microsoft Teams, and more. Use the free Lucidchart add-ons for today’s most popular apps, including G Suite, Microsoft Office, and Slack, so your team can share and collaborate on data flow diagrams where you already work.
How to make a data flow diagram
Start with a blank canvas or choose a template
Choose a data flow diagram template from our template gallery to get started quickly or start your data flow diagram from scratch by selecting shapes from our DFD shape library.
Add an external entity
Add an external entity shape to your canvas from the data flow diagram shape library. This shape signals the beginning of the data flow diagram.
Add process and data store symbols as you go
Use the dedicated DFD shapes to designate specific processes in your diagram and assign them a place within the data flow.
Align, format, and style
Click to quickly align your shapes and form a clear, well-spaced flow. Easily add text to lines for additional process referencing, color-code specific shapes or lines, and adjust arrows as needed.
Present, collaborate, and share
Collaborate with stakeholders on your DFD, and then embed your DFD on popular platforms like Jira or Google Docs so that your team has a reference readily available.
Frequently asked questions about our data flow diagram maker
How can I format the colors and icon sets in my data flow diagram for specific shapes?
Is Lucidchart integrated across Atlassian for me to share my finished DFD online for others to reference?
Does Lucidchart include standard symbols specific to DFD?
What’s the difference between logical vs physical data flow diagrams?
How long does the free trial last?
Descubre Lucidchart en menos de 5 minutos

Used by millions across the globe
"We rely on Lucidchart to create diagrams of data flows for various client projects. It’s a great tool for understanding the workflows and processes in a project. It’s especially helpful for clients to understand the work process by seeing just the diagram."

4.5/5 stars 650+ reviews





