
Online beslisbomen maken
Lucidchart is een intelligente toepassing voor diagrammen die beslisbomen naar een hoger niveau tilt. Pas vormen aan, importeer gegevens en nog veel meer. Visualiseer en creëer de toekomst vanaf elke locatie met Lucidchart.
Door te registreren ga je akkoord met onze Servicevoorwaarden en bevestig je dat je ons Privacybeleid gelezen hebt en begrijpt.

Ga binnen enkele minuten met je beslisboom aan de slag
Onze tool voor beslisbomen heeft alle functies die nodig zijn om dynamische beslisbomen te bouwen.

Flexibele use cases
Onze software voor beslisbomen maakt het gemakkelijk om de mogelijke resultaten van een reeks beslissingen in kaart te brengen door keuzes, risico's, doelstellingen en potentiële winsten of verliezen te verduidelijken. Open een van onze sjablonen voor beslisbomen om binnen enkele minuten aan de slag te gaan.

Vormen, symbolen en notatie
Lucidchart heeft alle juiste symbolen om een beslisboom te maken, waaronder knooppunten, takken, verbindingslijnen en begin- en eindpunten.

Geavanceerde functies voor boomdiagrammen
Lucidchart heeft de functionaliteit voor zelfs de meest complexe boomdiagrammen. Voeg tekst, formules en gegevenslagen toe om belangrijke beslissingen te nemen in onze boomdiagrammenmaker.

Presenteren en delen
Deel je boomdiagram met individuele e-mailadressen, genereer een gepubliceerde link of sluit het in op je site. Deel je werk met aangepaste machtigingen om ongewenste bewerkingen te voorkomen of verstuur het via je favoriete applicaties.

Gebouwd voor teams en samenwerking
Werk tegelijkertijd aan hetzelfde document en werk samen via de chatfunctie in onze tool voor beslisbomen. Voeg opmerkingen en notities toe om te communiceren en blijf op de hoogte van wijzigingen.

Werkt in de cloud, op je pc en Mac
Lucidchart is gebouwd voor zowel teams op kantoor als op afstand. Werk overal online, vanaf een Mac of pc.

Veiligheid en privacy
Je veiligheid en privacy zijn belangrijk voor ons. Lucidchart beschikt over conformiteitscertificaten zoals PCI, Privacy Shield en SOC 2.

Hoge waardering
Lucidchart heeft duizenden 5-sterren beoordelingen op de beste apps van derden, zoals Capterra, G2 en TrustRadius.
Ga verder dan beslisbomen

Flowcharts maken
Lucidchart biedt krachtige tools voor het maken van flowcharts. Visualiseer zelfs de meest complexe processen, identificeer knelpunten en brainstorm samen met je team over optimalisaties.

Concept maps maken
Visualiseer de verbindingen en relaties tussen ideeën, concepten en gebeurtenissen met concept maps. Lucidchart biedt krachtige sjablonen en tools waarmee snel en effectief concept maps maakt.

Online diagrammen maken
Maak snel en eenvoudig krachtige diagrammen met de intuïtieve tools van Lucidchart. Gebruik onze standaardvormen, templates en geavanceerde functies speciaal ontwikkelt voor op het maken van diagrammen.

Visgraatdiagrammen maken
Een visgraatdiagram (ook wel Ishikawa-diagram genoemd) helpt je problemen uit te pluizen en oorzaken en oplossingen te identificeren. Lucidchart biedt de tools die je nodig hebt om sneller tot oplossingen te komen.
In drie minuten de basisprincipes van Lucidchart beheersen

- Maak je eerste online flowchart met een sjabloon of leeg canvas of importeer een document.
- Voeg tekst, vormen en lijnen toe om je flowchart aan te passen.
- Leer hoe je de stijl en opmaak binnen je stroomschema kunt aanpassen.
- Vind wat je nodig hebt met functie zoeken.
- Deel je stroomdiagram met je team om samen te werken.
Sjablonen voor boomdiagrammen
Bouw je boomdiagrammen uit met sjablonen uit onze galerij.
Integreer met Lucidchart
Koppel Lucidchart aan je favoriete toonaangevende apps.

Ontdek waarom teams Lucidchart kiezen om boomdiagrammen mee te maken
Maak diagrammen, visualiseer data en werk samen, allemaal op één platform

Samenwerking
Creëer eenvoudig beslisbomen op elk apparaat. Met Lucidchart kunnen teams overal ter wereld in realtime samenwerken. Verhoog de productiviteit door samen te werken met je team en bereik je doelen.

Duidelijkheid
Lucidchart brengt helderheid in complexe dingen. Met intelligente diagrammen kunt je snel projecten en processen van het begin tot het einde visualiseren.

Afstemming
Ga voor afstemming met je team door samen te werken in dezelfde ruimte. Teken samen in realtime snel processen en ideeën uit, zodat je nooit iets over het hoofd ziet.

Samen beter
Het pakket voor visuele samenwerking van Lucid transformeert de manier waarop je werkt, van ideevorming tot projectafronding. Brainstorm en plan in Lucidspark en teken het vervolgens uit in Lucidchart. Maak een levendige blauwdruk van je organisatie.
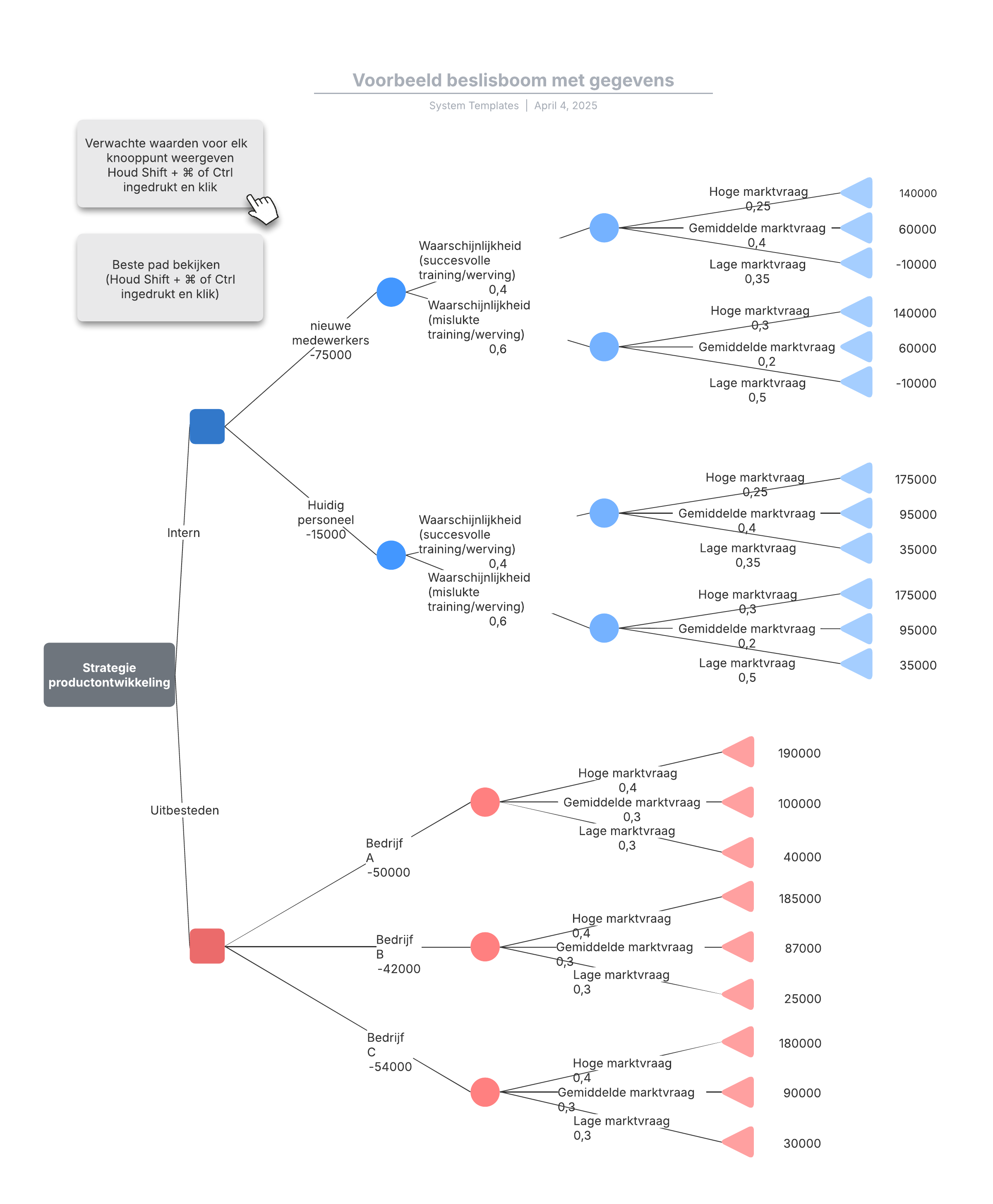
Wat is een beslisboom?
Een beslisboom (ook wel boomdiagram of codeboom genoemd) is een overzicht van de mogelijke resultaten van een reeks gerelateerde keuzes. Hiermee kan een individu of organisatie bepaalde acties tegen elkaar afwegen op basis van kosten, kansen en voordelen. Ze kunnen worden gebruikt voor een informele discussie of om een algoritme te ontwerpen dat op een wiskundige manier de beste keuze voorspelt.
Voordelen van het gebruik van boomdiagrammen
Uitgebreid
Beslisbomen nodigen je uit om naar alle mogelijke resultaten van een keuze te kijken, zodat je de risico's en gevolgen van je beslissingen beter kunt begrijpen.
Visueel
Beslisbomen zijn niet afhankelijk van formules. Ze zijn gemakkelijk te begrijpen en gemakkelijk te delen met anderen om hun inbreng te krijgen. Dit kan je helpen om belanghebbenden aan jouw kant te krijgen.
Aanpasbaar
Gebruik boomdiagrammen om je vragen beantwoord te krijgen. Ze kunnen eenvoudig of complex zijn, aanpasbaar aan je behoeften.
Verklein vooringenomenheid
Dankzij een beslisboom kun je de emoties bij het nemen van een beslissing wegnemen, zodat je de resultaten van de ene beslissing goed kunt afwegen tegen de andere.
Eenvoudig
Beslisbomen werken met de gegevens die je al hebt. Als er lacunes in de gegevens zijn, kun je bepalen waar je meer gegevens nodig hebt.
Kostenefficiënt
Het maken van een beslisboom is gratis en er is geen specifieke training voor nodig. Er zijn tal van gratis sjablonen beschikbaar.
Nuttige bronnen
Alles over beslisbomen
Ontdek alles wat je moet weten over beslisbomen in onze uitgebreide gids




