
Online BPMN tool
Lucidchart is een slimme applicatie voor het maken van diagrammen en een BPMN tool waarmee je eenvoudig een BPMN diagram maakt met versleepbare vormen, kant-en-klare sjablonen en nog veel meer.
Door te registreren ga je akkoord met onze Servicevoorwaarden en bevestig je dat je ons Privacybeleid gelezen hebt en begrijpt.

Communiceer complexe processen met gemak

De BPMN 2.0-vormbibliotheek gebruiken
Maak je eigen BPMN-diagrammen (Business Process Modeling Notation) in Lucidchart. Met een paar kliks in deze BPMN-tool heb je toegang tot alle vormen die je nodig hebt om een professioneel, goed uitziend bedrijfsprocesdiagram te maken, inclusief taken, transacties, conversies, oproepactiviteiten, gegevensopslag en meer.

Documenteer en verbeter elk plan of proces
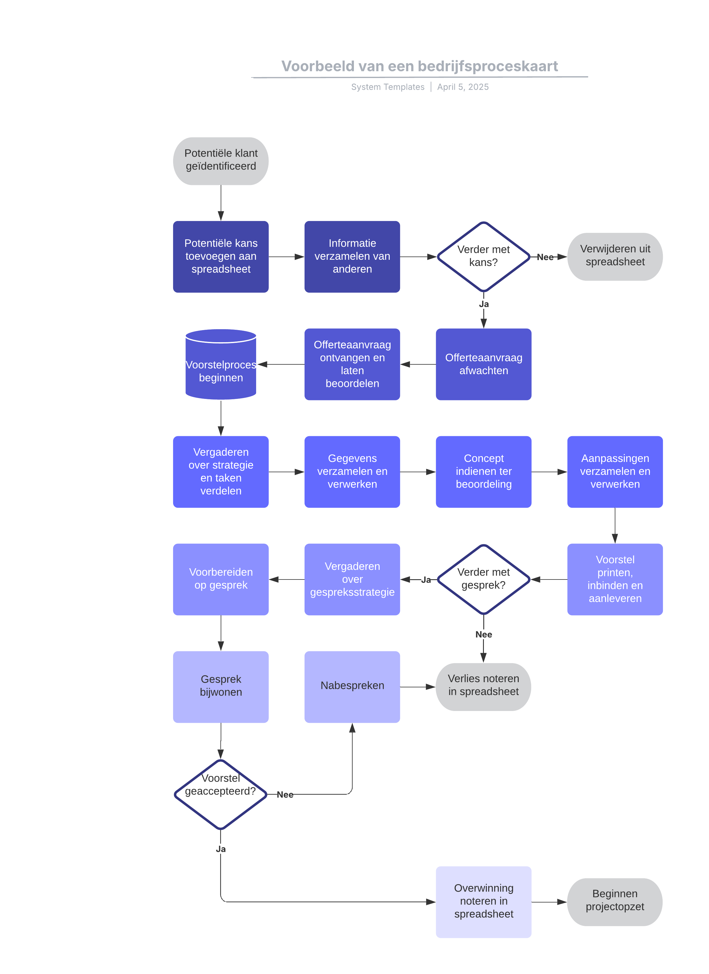
Maak een duidelijke, gemakkelijk leesbare visualisatie van je proces met behulp van onze proceskaartsoftware. Met uitgebreide vormbibliotheken, aanpasbare sjablonen en intuïtieve opmaaktools helpt Lucidchart je om online gedetailleerde proceskaarten te maken die voldoen aan de specifieke behoeften van je team.

Werk in realtime samen, waar je team zich ook bevindt
Met Lucidchart kun je in realtime samenwerken met je stakeholders en teamleden. Werk gelijktijdig met je team in hetzelfde document, waarbij al je wijzigingen direct worden bijgewerkt, zodat je nooit input van je team mist. Op Mac of pc kun je met Lucidchart overal en altijd je diagram maken, bewerken en delen.

Gebruik de presentatiemodus om te zorgen dat het hele team op één lijn zit
Of je nu een overzicht van je proces op hoog niveau wilt presenteren aan leidinggevenden of specifieke taken onder de loep wilt nemen, onze presentatiemodus biedt uitkomst. Schakel eenvoudig over van je canvas naar onze presentatiemodus om binnen enkele seconden strakke, professionele en zelfs interactieve presentaties te maken.

Gebruik je Google account om eenvoudiger diagrammen te maken
Haal nog meer uit je Google-login met de krachtige integraties van onze online proceskaartenmaker voor Google Workspace. Met onze gratis uitbreidingen voor Google Docs, Sheets en Slides kun je diagrammen met een paar muisklikken invoegen in tekstdocumenten, spreadsheets en diavoorstellingen.
Haal alles uit jouw BPMN tool

Flowcharts maken
Lucidchart biedt krachtige tools voor het maken van flowcharts. Visualiseer zelfs de meest complexe processen, identificeer knelpunten en brainstorm samen met je team over optimalisaties.

Swimlane diagrammen maken
Versterk je flowchart door iedere fase van je proces te groeperen met swimlanes. De uitgebreide swimlane functionaliteit van Lucidchart helpt je jouw flowcharts naar de next level te brengen.

Processen beschrijven
Communiceer met gemak complexe processen met behulp van onze tools voor het maken van procesbeschrijvingen.

Online UML diagram tool
UML is de gemeenschappelijke modelleertaal binnen de computerwetenschap om complexe systemen mee te visualiseren. Lucidchart biedt krachtige tools waarmee je snel en eenvoudig krachtige UML diagrammen bouwt.
In drie minuten de basisprincipes van Lucidchart beheersen

- Maak je eerste online flowchart met een sjabloon of leeg canvas of importeer een document.
- Voeg tekst, vormen en lijnen toe om je flowchart aan te passen.
- Leer hoe je de stijl en opmaak binnen je stroomschema kunt aanpassen.
- Vind wat je nodig hebt met functie zoeken.
- Deel je stroomdiagram met je team om samen te werken.
BPMN sjablonen
Integraties met Lucidchart
Koppel Lucidchart aan je favoriete toonaangevende apps.

Ontdek waarom teams voor Lucidchart kiezen
Maak diagrammen, visualiseer gegevens en werk samen op één platform.

Samenwerking
Maak eenvoudig online procesbeschrijvingen op elk apparaat. Met Lucidchart kunnen teams overal ter wereld in realtime samenwerken. Verhoog de productiviteit dankzij samenwerking met je team en bereik je productdoelen.

Duidelijkheid
Lucidchart brengt helderheid in complexe dingen. Met intelligente diagrammen kunt je snel projecten en processen van het begin tot het einde visualiseren.

Afstemming
Ga voor afstemming met je team door samen te werken in dezelfde ruimte. Teken samen in realtime snel processen en ideeën uit, zodat je nooit iets over het hoofd ziet.

Samen beter
Het pakket voor visuele samenwerking van Lucid transformeert de manier waarop je werkt, van ideevorming tot projectafronding. Brainstorm en plan in Lucidspark en teken het vervolgens uit in Lucidchart. Maak een levendige blauwdruk van je organisatie.
Wat is BPMN?
Business Process Modelling Notation (BPMN) is een stroomdiagrammethode waarmee men alle stappen in een gepland bedrijfsproces van begin tot einde in kaart kan brengen. Het is een essentieel onderdeel van het procesbeheer en geeft een gedetailleerd visueel overzicht van de werkmethoden en informatiestromen die er nodig zijn om een bepaald proces binnen een bedrijf te voltooien.
Alles over BPMN
Leer alles over BPMN, BPMN symbolen, BPMN 2.0 en nog veel meer in onze uitgebreide gids.
BPMN templates
Bekijk alle BPMN templates en ga direct aan de slag in onze uitgebreide template gallerij.
Veelgestelde vragen over BPMN
Al mijn processtappen staan al in een spreadsheet. Hoe kan ik deze gebruiken in Lucidchart?
Met de importfunctie in Lucidchart kun je informatie uit spreadsheets en bestanden met onopgemaakte tekst rechtstreeks in je diagram importeren. Zo hoef je al deze informatie niet handmatig in te voeren.
Hoe voeg ik een subproces toe aan mijn BPMN-diagram?
We raden aan hotspots en lagen te gebruiken om subprocessen toe te voegen aan je bedrijfsprocesdiagram.
Welke vormen moet ik gebruiken voor BPMN diagrammen?
We raden aan voor bedrijfsprocesdiagrammen op Lucidchart de vormbibliotheek BPMN 2.0 te gebruiken.
Waar kan ik een BPMN-tutorial vinden?
Deze uitgebreide gids over Business Process Modeling Notation (BPMN) (hieronder gelinkt) biedt alles wat je moet weten, inclusief wat het is, het doel, de voordelen, de symbolen en de notatie.
Wat zijn de BPMN-symbolen?
Symbolen voor BPMN-diagrammen worden ingedeeld in vier hoofdgroepen: stroomobjecten, verbindende objecten, zwembanen en artefacten. Lees de uitgebreide gids (hieronder gelinkt) over vormen in BPMN-diagrammen en hun betekenissen.


