
Lucidchart template roundup: April
Reading time: about 1 min
Lucidchart offers hundreds of templates to support every team and use case. Our template gallery is ever-expanding with new templates for your workflow. Check out our template releases in April and be sure to visit our blog next month to stay up to date on more new releases.

Check out the new templates
Go nowEducation Cloud overview
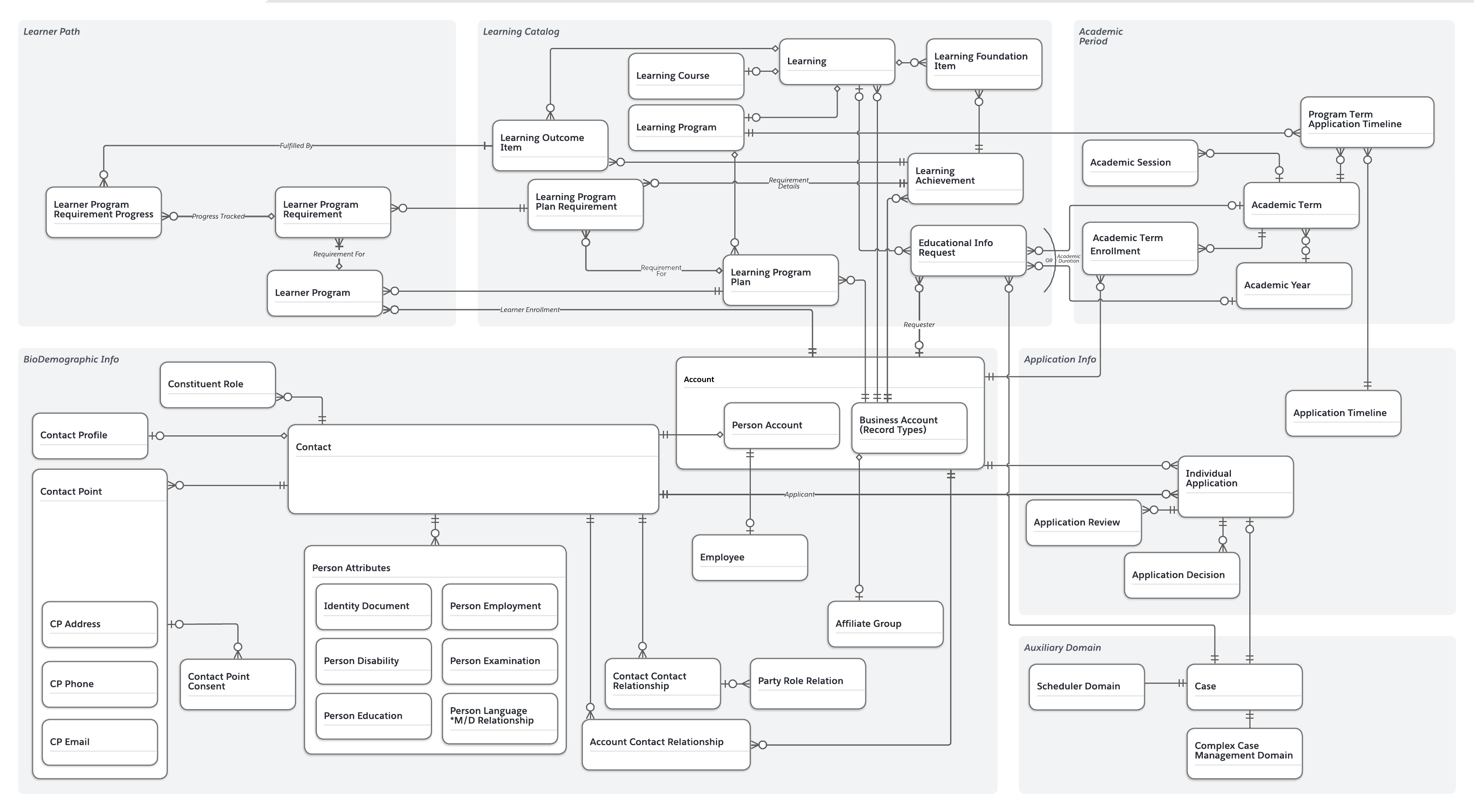
Easily visualize student data within your Salesforce Education Cloud using the Education Cloud overview template. Organize learner paths, course offerings, biodemographic info, and more. Customize this template by adding and removing shapes, creating lines, and including text.

Education Cloud appointment scheduling
Manage appointments in the Education Cloud with our Education Cloud appointment scheduling template. Keep track of appointments and other case-specific information.

Education Cloud recruitment and admissions
Easily visualize your recruitment progress with the Education Cloud recruitment and admissions template. View course offerings, pathways, and more on a customizable canvas.

Salesforce platform privacy consent management
Uphold customers’ security preferences with the Salesforce platform privacy consent management template. View digital signatures, authorizations, and consent given. Customize this template for each customer, and easily update it whenever you need to.

Net Zero Cloud overview
Visualize environmental impact within an entity using the Net Zero Cloud overview template. Map out social and governance items, non-net zero objects, and other sustainability-focused details. This template is great for executives, DEI teams, and sustainability departments to see how initiatives are working together.

Communications Cloud context discounts
Document important pricing information within the Salesforce Communications Cloud using the Communications Cloud context discounts template. Add line item adjustments, discounted pricing, and more.


Have a helpful template that you or your team use? Share it with us for a chance to be featured in our template gallery!
Submit your own templatesAbout Lucidchart
Lucidchart, a cloud-based intelligent diagramming application, is a core component of Lucid Software's Visual Collaboration Suite. This intuitive, cloud-based solution empowers teams to collaborate in real-time to build flowcharts, mockups, UML diagrams, customer journey maps, and more. Lucidchart propels teams forward to build the future faster. Lucid is proud to serve top businesses around the world, including customers such as Google, GE, and NBC Universal, and 99% of the Fortune 500. Lucid partners with industry leaders, including Google, Atlassian, and Microsoft. Since its founding, Lucid has received numerous awards for its products, business, and workplace culture. For more information, visit lucidchart.com.
Related articles
Lucidchart template roundup: February
The Lucidchart template gallery is continually being updated. Let’s take a look at the February template roundup.
Lucidchart template roundup: March
Let’s review the new templates that have been released in March 2023.
Bring your bright ideas to life.
By registering, you agree to our Terms of Service and you acknowledge that you have read and understand our Privacy Policy.